快速排序(续)

284 阅读6分钟

4.3 再谈大 O 表示法

快速排序的独特之处在于,其速度取决于选择的基准值。在讨论快速排序的运行时间前,我们再来看看最常见的大O运行时间。

1.png

上述图表中的时间是基于每秒执行10次操作计算得到的。这些数据并不准确,这里提供它们只是想让你对这些运行时间的差别有大致认识。实际上,计算机每秒执行的操作远不止10次。

对于每种运行时间,本书还列出了相关的算法。来看看第2章介绍的选择排序,其运行时间为O(n2 ),速度非常慢。

还有一种名为合并排序(merge sort)的排序算法,其运行时间为O(n log n),比选择排序快得多!快速排序的情况比较棘手,在最糟情况下,其运行时间为O(n2 )。

与选择排序一样慢!但这是最糟情况。在平均情况下,快速排序的运行时间为O(n log n)。你可能会有如下疑问。

  • 这里说的最糟情况和平均情况是什么意思呢?

  • 若快速排序在平均情况下的运行时间为O(n log n),而合并排序的运行时间总是O(n log n),为何不使用合并排序?它不是更快吗?

4.3.1 比较合并排序和快速排序

假设有下面这样打印列表中每个元素的简单函数。

def print_items(list):

for item in list:

print item

这个函数遍历列表中的每个元素并将其打印出来。它迭代整个列表一次,因此运行时间为 O(n)。现在假设你对这个函数进行修改,使其在打印每个元素前都休眠1秒钟。

from time import sleep

def print_items2(list):

for item in list:

sleep(1)

print item

它在打印每个元素前都暂停1秒钟。假设你使用这两个函数来打印一个包含5个元素的列表。

2.png

这两个函数都迭代整个列表一次,因此它们的运行时间都为O(n)。你认为哪个函数的速度更快呢?我认为print_items要快得多,因为它没有在每次打印元素前都暂停1秒钟。因此,虽然使用大O表示法表示时,这两个函数的速度相同,但实际上print_items的速度更快。在大O表示法O(n)中,n实际上指的是这样的。

3.png

c是算法所需的固定时间量,被称为常量。例如,print_ items所需的时间可能是10毫秒 *n,而print_items2所需的时间为1秒 * n。

通常不考虑这个常量,因为如果两种算法的大O运行时间不同,这种常量将无关紧要。就拿二分查找和简单查找来举例说明。假设这两种算法的运行时间包含如下常量。

4.png

你可能认为,简单查找的常量为10毫秒,而二分查找的常量为1秒,因此简单查找的速度要快得多。现在假设你要在包含40亿个元素的列表中查找,所需时间将如下。

5.png

正如你看到的,二分查找的速度还是快得多,常量根本没有什么影响。

但有时候,常量的影响可能很大,对快速查找和合并查找来说就是如此。快速查找的常量比合并查找小,因此如果它们的运行时间都为O(n log n),快速查找的速度将更快。实际上,快速查找的速度确实更快,因为相对于遇上最糟情况,它遇上平均情况的可能性要大得多。

此时你可能会问,何为平均情况,何为最糟情况呢?

4.3.2 平均情况和最糟情况

快速排序的性能高度依赖于你选择的基准值。假设你总是将第一个元素用作基准值,且要处理的数组是有序的。由于快速排序算法不检查输入数组是否有序,因此它依然尝试对其进行排序。

6.png

注意,数组并没有被分成两半,相反,其中一个子数组始终为空,这导致调用栈非常长。现在假设你总是将中间的元素用作基准值,在这种情况下,调用栈如下。

7.png

调用栈短得多!因为你每次都将数组分成两半,所以不需要那么多递归调用。你很快就到达了基线条件,因此调用栈短得多。

第一个示例展示的是最糟情况,而第二个示例展示的是最佳情况。在最糟情况下,栈长为O(n),而在最佳情况下,栈长为O(log n)。

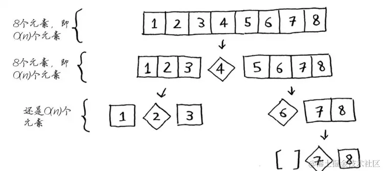
现在来看看栈的第一层。你将一个元素用作基准值,并将其他的元素划分到两个子数组中。这涉及数组中的全部8个元素,因此该操作的时间为O(n)。在调用栈的第一层,涉及全部8个元素,但实际上,在调用栈的每层都涉及O(n)个元素。

8.png

即便以不同的方式划分数组,每次也将涉及O(n)个元素。

9.png

因此,完成每层所需的时间都为O(n)。

10.png

在这个示例中,层数为O(log n)(用技术术语说,调用栈的高度为O(log n)),而每层需要的时间为O(n)。因此整个算法需要的时间为O(n) * O(log n) = O(n log n)。这就是最佳情况。

在最糟情况下,有O(n)层,因此该算法的运行时间为O(n) * O(n) = O(n2 )。知道吗?这里要告诉你的是,最佳情况也是平均情况。只要你每次都随机地选择一个数组元素作为基准值,快速排序的平均运行时间就将为O(n log n)。快速排序是最快的排序算法之一,也 是D&C典范

4.4 小结

  • D&C将问题逐步分解。使用D&C处理列表时,基线条件很可能是空数组或只包含一个元素的数组。

  • 实现快速排序时,请随机地选择用作基准值的元素。快速排序的平均运行时间为O(n log n)。

  • 大O表示法中的常量有时候事关重大,这就是快速排序比合并排序快的原因所在。

  • 比较简单查找和二分查找时,常量几乎无关紧要,因为列表很长时,O(log n)的速度比O(n)

  • 快得多。