ES6 -- 模块

103 阅读10分钟

模块模式

将代码拆分成独立的块,然后再将这些块连接起来可以通过模块模式来实现。这种模式背后的思想很简单:把逻辑分块,各自封装,相互独立,每个块自行决定对外暴露什么,同时自行决定引入执行哪些外部代码。

模块标识符

模块系统本质上是键/值实体,其中每个模块都有个可用于引用它的标识符。这个标识符在模拟模块的系统中可能是字符串,在原生实现的模块系统中可能是模块文件的实际路径

模块依赖

每个模块都会与某一个唯一的标识符关联,该标识符可用于检索模块。这个标识符通常是 JavaScript文件的路径,但在某些模块系统中,这个标识符也可以是在模块本身内部声明的命名空间路径字符串。

模块加载

  1. 加载模块的概念派生自依赖契约。当一个外部模块被指定为依赖时,本地模块期望在执行它时,依赖已经准备好并已初始化。
  2. 在浏览器中,加载模块涉及几个步骤。加载模块涉及执行其中的代码,但必须是在所有依赖都加载并执行之后。如果浏览器没有收到依赖模块的代码,则必须发送请求并等待网络返回。收到模块代码之后,浏览器必须确定刚收到的模块是否也有依赖。然后递归地评估并加载所有依赖,直到所有依赖模块都加载完成。只有整个依赖图都加载完成,才可以执行入口模块。

入口

相互依赖的模块必须指定一个模块作为入口,这也是代码执行的起点。

动态依赖

if(loadCondition) {
    require('./moduleA');
}

在这个模块中,是否加载 moduleA 是运行时确定的。 动态依赖可以支持更复杂的依赖关系,但代价是增加了对模块进行静态分析的难度。

静态分析

分析工具会检查代码结构并在不实际执行代码的情况下推断其行为。

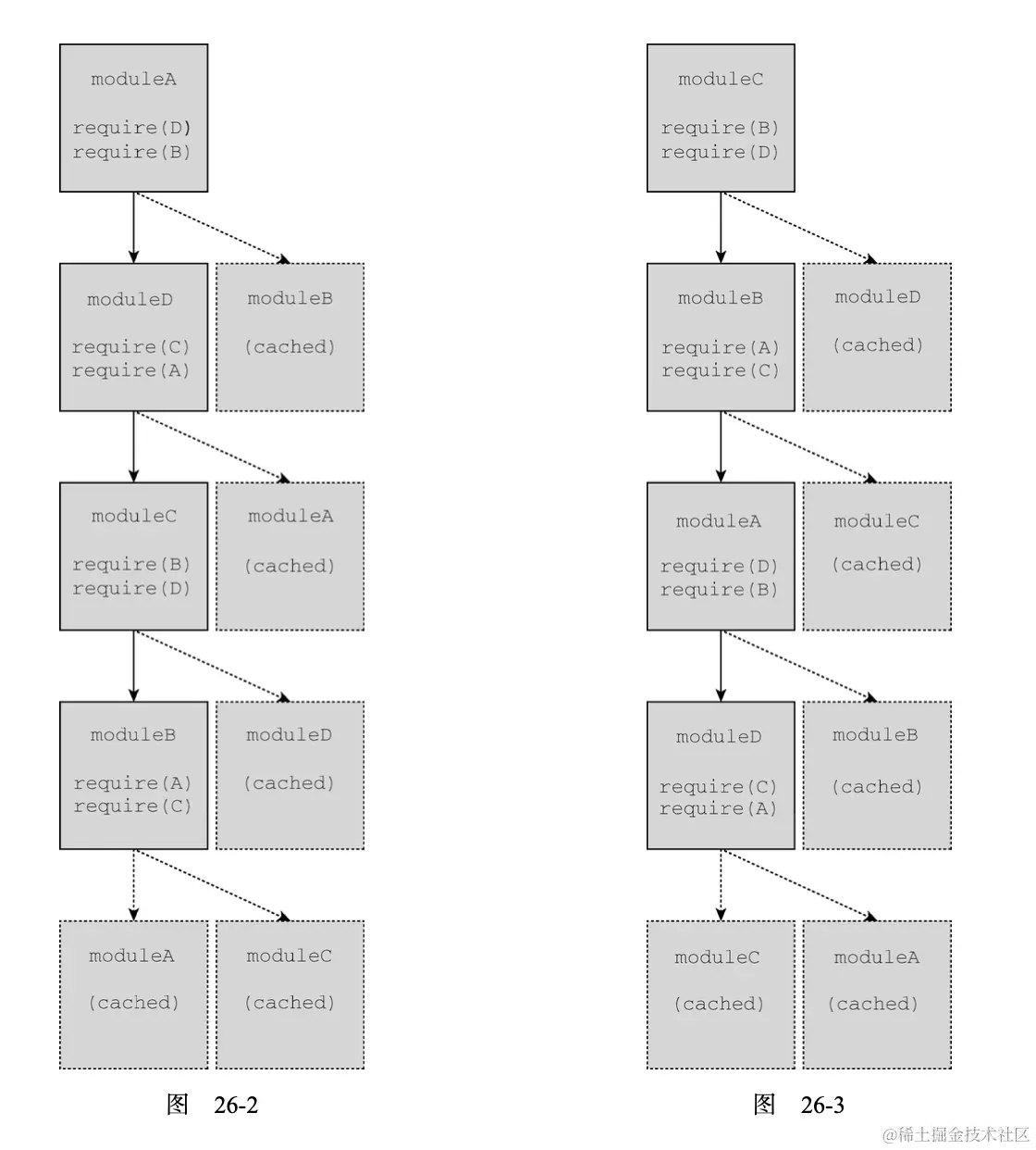
循环依赖

加载器回执行深度优先的依赖加载:

截屏2023-10-03 15.07.35.png

使用ES6之前对模块加载器

在ES6原生支持模块之前,使用模块的JavaScript代码本质上是希望使用默认没有的语言特性。因此,必须按照符合某种规范的模块语法来编写代码,另外还需要单独的模块工具把这些模块语法与JavaScript运行时连接起来。这里的模块语法和连接方式有不同的表现形式,通常需要在浏览器中额外加载库或者在构建时完成预处理。

CommonJS

CommonJS规范概述了同步声明依赖的模块定义。这个规范主要用于在服务器端实现模块化代码组织,但也可用于定义在浏览器中使用的模块依赖。CommonJS模块语法不能直接在浏览器中运行

注意 一般认为,Node.js的模块系统使用了CommonJS规范,实际上并不完全正确。Node.js使用了轻微修改版本的CommonJS,因为Node.js主要在服务器环境下使用,所以不需要考虑网络延迟问题。考虑到一致性,本节使用Node.js风格的模块定义语法。

CommonJS模块定义需要使用require()指定依赖,而使用exports对象定义自己的公共API。

var moduleB = require('./moduleB');
module.exports = {
    stuff: moduleB.doStuff();
}

无论一个模块在 require() 中被引用多少次,模块永远是单例

console.log('moduleA');
var a1 = require('./moduleA');
var a2 = require('./moduleA');

console.log(a1===a2); // true

模块第一次加载后会被缓存,后续加载会取得缓存的模块。模块的加载顺序由依赖图决定。 在 CommonJS 中,模块加载时模块系统执行的同步操作。因此 require()可以像下面这样以编程方式嵌入在模块中:

console.log('moduleA');
if (loadCondition) {
    require('./moduleA');
}

如果moduleA已经在前面某个地方加载过了,这个条件 require()就意味着只暴露moduleA这个命名空间而已。

异步模块定义

CommonJS以服务端为目标环境,能够一次性把所有模块都加载到内存,而异步模块定义(AMD Asynchronous Module Definition)的模块定义系统则以浏览器为目标执行环境,这需要考虑网络延迟的问题。AMD的一般策略是让模块声明自己的依赖,而运行在浏览器中的模块系统会按需获取依赖,并在依赖加载完成后立即执行依赖它们的模块。

AMD模块实现的核心是用函数包装模块定义。这样可以防止声明全局变量,并允许加载器库控制何时加载模块。包装函数也便于模块代码的移植,因为包装函数内部的所有模块代码使用的都是原生JavaScript结构。包装模块的函数是全局 define 的参数,它是由AMD加载器库的实现定义的

AMD模块可以使用字符串标识符指定自己的依赖,而AMD支持可选地为模块指定字符串标识符。

// ID 为‘moduleA’的模块定义。moduleA依赖moduleB,
// moduleB会异步加载
define('moduleA', ['moduleB'], function(moduleB) {
  return {
    stuff: moduleB.duStuff();
  }
})

AMD也支持require和exports对象,通过他们的可以在AMD模块工厂函数内部定义CommonJS风格的模块。这样可以像请求模块一样请求它们,但AMD加载器会将它们识别为原生AMD结构,而不是模块定义

define('moduleA', ['require'], function(require){
  if(condition) {
    var moduleB = require('moduleB');
  }
})

通用模块定义

为了统一CommonJS和AMD生态系统,通用模块定义(UMD,Universal Module Definition)规范应运而生。UMD可用于创建这两个系统都可以使用的模块代码。本质上,UMD定义的模块会在启动时检测要使用哪个模块系统,然后进行适当配置,并把所有逻辑包装在一个立即调用的函数表达式中。

下面是只包含一个依赖的UMD模块定义的示例:

  (function (root, factory) {
    if(typeof define === 'function' && define.amd) {
      //AMD。注册为匿名函数
      define(['moduleB'], factory);
    }else if (typeof module === 'object' && module.exports) {
      // Node。不支持严格CommonJS
      // 但可以在Node这样支持module.exports的类 CommonJS环境下使用
      module.exports = factory(require('moduleB'));
    }else {
      // 浏览器全局上下文(root是window)
      root.returnExports = factory(root.moduleB);
    }
  }(this, function (moduleB) {
    // 以某种方式使用moduleB
    // 将返回值作为模块的导出
    // 这个例子返回了一个对象
    // 但是模块也可以返回函数作为到处值
    return {};
  }));

模块加载器终将没落

随着ECMAScript 6模块规范得到越来越广泛的支持,上述展示的模式终会走向没落

使用 ES6 模块

ES6模块最大的一个改进就是引入了模块规范。这个规范全方位简化了之前出现的模块加载器,原生浏览器支持意味着加载器以及其他预处理都不再必要。从很多方面看,ES6模块系统是集AMD和CommonJS之大成者。

模块标签及定义

ECMAScript 6模块是作为一整块JavaScript代码而存在的。带有type="module"属性的

模块加载

完全支持 ECMAScript 6模块的浏览器可以从顶级模块加载整个依赖图,且是异步完成的。浏览器会解析入口模块,确定依赖,并发送对依赖模块的请求。这些文件通过网络返回之后,浏览器就会解析它们的内容,确定它们的依赖,如果这些二级依赖还没有加载,则会发送更多请求。这个异步递归加载过程会持续到整个应用程序的依赖图都解析完成。解析完依赖图,应用程序就可以正式加载模块了。 这个过程与AMD风格的模块加载非常相似。模块文件按需加载,且后续模块的请求会因为这个依赖模块的网络延迟而同步延迟。

模块行为

ECMAScript 6模块借用了CommonJS和AMD的很多优秀特性。如:

  • 模块代码只在加载后执行
  • 模块只能加载一次
  • 模块是单例
  • 模块可以定义公共接口,其他模块可以基于这个公共接口观察和交互。
  • 模块可以请求加载其他模块 ES6模块系统也增加了一下新行为
  • ES6模块默认在严格模式下执行
  • ES6模块不共享全局命名空间
  • 模块顶级this的值是undefined(常规脚本中是window)
  • 模块中的 var 声明不会添加到 window 对象
  • ES6模块是异步加载和执行的

模块导出

ES6模块支持两种导出:命名导出和默认导出。

  1. export 关键字用于声明一个值为命名导出。导出语句必须在模块顶级,不能嵌套在某个块中
  2. 导出值对模块内部JavaScript的执行没有直接影响,因此 export 语句与导出值对相对位置或者 export 关键字在模块中出现的顺序没有限制。export语句甚至可以出现在它要导出的值之前:
    const foo = 'foo';
    export { foo };
    
    export const foo = 'foo';
    
    export { foo };
    const foo = 'foo';

命名导出就好像模块是被导出值的容器。

1. 行内命名导出
    export const foo = 'foo';
    const foo = 'foo';
    export { foo };
2. 导出时可以提供别名,别名必须在export子句的大括号语法中指定。
    const foo = 'foo';
    export { foo as myFoo };
3. 导出声明分组
    const foo = 'foo';
    const bar = 'bar';
    const baz = 'baz';
    export { foo, bar as myBar, baz};

默认导出就好像模块与被导出的值是一回事。默认导出使用 default 关键字将一个值声明为默认导出,每个模块只能有一个默认导出

export default foo
export default function() {}
export default function foo() {}
export default function*() {}
export default class {}

模块导入

模块可以通过使用import关键字使用其他模块导出的值。必须出现在模块的顶级

  • 模块标识符可以是相对于当前模块的相对路径,也可以是指向模块文件的绝对路径。它必须是纯字符串,不能说动态计算的结果。
  • 导入对模块来说是只读的,实际上相当于const声明的变量。在使用*执行批量导入时,赋值给别名的命名导出就好像使用Object.freeze()冻结过一样。直接修改导出的值时不可能的,但是可以修改导出对象的属性
  • 命名导出和默认导出的区别也反映在他们的导入上。命名导出可以使用*批量获取并赋值给保存导出集合的别名,而无需列出每个标识符:
const foo = 'foo', bar = 'bar', baz = 'baz'
export {foo, bar, baz}

    
import * as Foo form './foo.js'
console.log(Foo.foo); // foo    
  • 要指名导入,需要把标识符放在 import 子句中。
import { foo, bar, baz as myBaz } from './foo.js';    
  • 默认导出就好像整个模块就是导出值一样。可以使用 default 关键字并提供别名来导入。
import { default as foo } from './foo.js';
import foo from './foo.js'

模块转移导出

模块导入的值可以直接通过管道转移到导出。此时,也可以将默认导出转换为命名导出,或者相反。如果想把一个模块的所有命名导出集中在一块,可以像下面这样在bar.js中使用*导出:

export * from './foo.js'    

这样,foo.js中的所有命名导出都会出现在导入bar.js的模块中。如果foo.js有默认导出,则该语法会忽略它。