如何使用ChatGPT进行根因分析

303 阅读8分钟

在文章别总是向ChatGPT提问,试试让它向我们提问中,我们探讨了如何引导ChatGPT以提问的形式与我们互动。本文将这一思路应用于根因分析,采用了先进的GPT-4模型。输入本文设计的提示后,ChatGPT会首先明确问题,然后利用5 Whys方法追溯至根本原因,并为之提供相应的解决方案。

根据用户在根因分析上的能力水平,ChatGPT可以提供对应的协助:

在文章别总是向ChatGPT提问,试试让它向我们提问中,我们探讨了如何引导ChatGPT以提问的形式与我们互动。本文将这一思路应用于根因分析,采用了先进的GPT-4模型。输入本文设计的提示后,ChatGPT会首先明确问题,然后利用5 Whys方法追溯至根本原因,并为之提供相应的解决方案。

根据用户在根因分析上的能力水平,ChatGPT可以提供对应的协助:

初学者:ChatGPT可以充当教练,指导用户完成整个分析流程,帮助他们全面掌握问题。

熟练者:ChatGPT可以充当助手,提出更多有价值的问题,更深层次的挖掘根本原因。

精通者:ChatGPT可提供初步分析结果,让用户在此基础上继续优化分析方法和提高效率。

这篇文章建立在一个前提上:ChatGPT不仅能给出优质答案,还能提出有价值的问题。若此前提成立,则利用ChatGPT进行根因分析将为我们带来更多的思考和价值。

什么是根因分析?

根因分析(Root Cause Analysis, RCA) 是一种结构化的问题解决方法,旨在深入挖掘问题的根本原因并加以解决,而非仅关注问题的表面现象。它总结了一系列方法论,这些方法论之间的主要区别在于寻找根本原因的技巧。

根因分析的主要方法有以下几种,它们分别具有不同的应用场景和优点:

5 Whys 方法:是一种通过反复问“为什么”来逐步深入问题根本原因的方法。这个方法简单易用,适用于快速定位问题的根本原因,尤其在问题相对简单和直接的情况下效果更佳。

鱼骨图 (Ishikawa Diagram):也被称为因果图,是一种通过头脑风暴从人员、机器、原料、方法、环境和测量(6M)这六个方面分析根本原因的方法。鱼骨图有助于跨部门的合作与沟通,通过梳理各个方面的因素,有助于全面深入地分析问题。

失效模式与影响分析(FMEA):这是一种系统性的方法,用于评估潜在失效模式及其对系统性能的影响。FMEA通过评估失效的严重性、发生概率和检测能力,来确定失效模式的优先级。FMEA广泛应用于产品设计、制程改进和可靠性工程领域,有助于降低风险和提高产品质量。

故障树分析(FTA):这是一种系统性的方法,用于分析复杂系统中潜在的故障原因。FTA通过构建故障树来表示故障的逻辑关系,并识别出可能导致系统失效的关键事件。FTA主要应用于安全关键领域,如核工业、航空、化工等行业,通过识别和管理关键风险因素,提高系统的安全性能。

本文使用5 Whys方法来设计ChatGPT的提示。

为什么要进行根因分析?

识别问题的根本原因

根因分析可以帮助我们发现问题的根本原因,找到持久的解决方案,以防止问题的再次发生并减少浪费。例如,在处理内存溢出问题时,不能仅靠增加内存来解决,必须找到内存增长的根本原因,才能彻底解决问题。

确定正确的因果关系

根因分析有助于我们找到真正的因果关系。例如,一个孩子在玩积木时遇到困难,突然说“我不玩了”,并将积木扔在一边。如果不进行根因分析,我们可能会简单地认为孩子不喜欢这个积木。但通过根因分析,我们发现孩子其实是因为得不到帮助而放弃了。

促进有效决策

根因分析可以帮助我们进行更好地决策。例如,如果我们想让客户采用持续部署,首先要解决一个问题:“我无法说服客户采用持续部署”。在没有进行根因分析的情况下,我们可能会一厢情愿地从自己的角度来说服客户。通过根因分析,我们可以了解客户是否适合持续部署,以及持续部署能为客户带来哪些好处,从而决定采取哪种策略来说服客户。

如何进行根因分析?

根因分析通常包括以下步骤:

定义问题:明确要解决的问题,确保问题的描述清晰、准确。

收集数据:收集与问题相关的所有信息,包括事件发生的时间、地点、人员、过程等。

分析问题:运用根因分析方法,深入挖掘问题的根本原因。这可能涉及多个原因,需要辨别主次、关联性。

确定解决方案:基于分析结果,制定针对性的解决方案,确保解决方案能够消除问题的根本原因。

实施改进:执行解决方案,监控改进效果,并根据需要进行调整。

根因分析有哪些挑战?

识别根本原因:根本原因没有统一的判断标准,很大程度上依赖参与人员的经验和主观判断。例如,对于发烧,普通人认为根本原因可能是感冒,医生则认为根本原因可能是细菌感染,甲流,新冠等。

识别正确的因果关系:因果关系可能出现错误,需要进行反向验证以确定正确的因果关系。例如:“为什么你在结婚纪念日没送老婆礼物?因为她没有要礼物”。进行反向验证后这个因果关系可能是不成立的,“因为你老婆没有要礼物,所以你不用在结婚纪念日送礼物”。如果按照这个因果关系分析下去,解决方案可能是“老婆要记得向老公要礼物”,这可能会引发一个悲剧。

聚焦于流程和能力,而不是人:当存在人为错误时,容易将问题指向追究责任,而不是聚焦在解决问题上,导致根因分析的效果受到影响。例如:“配置修改错误导致线上事故”,我们应该聚焦于如何通过修改流程,提高人员能力等来避免问题再次发生,而不是追究责任,要求大家修改配置时加倍仔细检查。

为什么要用ChatGPT进行根因分析?

使用ChatGPT进行根因分析可以更好的应对上述挑战:

便于识别根本原因:相较于普通根因分析,它既可以在组织大家讨论之前快速的进行多次预演,使用Self-Consistency技巧不断加深对问题的理解,识别更深层次的原因。也可以在讨论之后对讨论结果进行多次复盘模拟,验证因果关系,发现新的根本原因。

便于验证因果关系:它可以在分析完成后帮我们整理逻辑树,便于我们对因果关系进行验证。

便于将分析过程聚焦在流程和能力:我们可以随时对它的提问进行约束,以控制其提问的方向。

如何使用ChatGPT进行根因分析?

误删代码(例子)

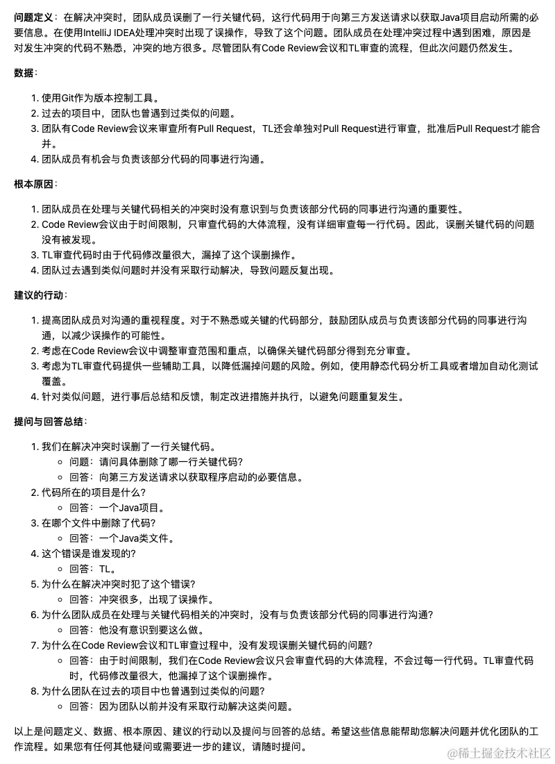
我们要分析的问题是:我们在解决冲突时误删了一行关键代码。

这是ChatGPT在英文语境下对整个分析过程的总结,详细信息请查看解决误删代码问题的英文对话记录

这是ChatGPT在中文语境下对整个分析过程的总结,详细信息请查看解决误删代码问题的中文对话记录。

总结

ChatGPT的提问有时缺少深度。虽然ChatGPT可以多次问出“为什么?”,但结束条件完全依赖于ChatGPT自己对根本原因的理解。有的时候它能够问出更深层次的问题,例如在误删代码的问题中问出“为什么没有自动化测试?”,有的时候则无法问出深层次的问题,例如没有继续追问“为什么Pull Request的代码改动量很大?”。针对这个问题我们既可以在ChatGPT等待我们确认时给予反馈,也可以就同一个问题进行多次分析,综合考虑ChatGPT的提问。

英文语境比中文语境更有可能发现深层次的问题,一个可观察的指标就是ChatGPT提问的次数会增多。

ChatGPT的逻辑性更强,但发散度不够,这就需要我们在回答问题时提供尽可能多的信息,以便ChatGPT能够提出更多的问题,从而引发我们更深层次的思考。

总体来说ChatGPT在帮助我们进行深度思考和分析方面是可以发挥很大作用的,我们需要在提升回答质量,优化交互流程,优化根本原因识别原则等方面做更多的尝试,以便ChatGPT能够稳定地提出更有深度的问题。

国内chatgpt4体验网站