响应头无Cache-Control时 浏览器缓存策略

91 阅读1分钟
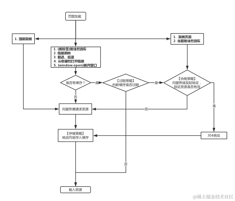
  • 响应头无缓存控制,则默认会执行强缓存策略,包括以下情况:

    • 地址栏输入地址(执行与当前页面url相同的url时,等同于正常刷新)
    • 链接跳转
    • 前进、后退
    • 从收藏栏打开链接
    • (window.open)新开窗口
  • 正常刷新直接执行协商缓存策略

  • 硬刷新会禁用缓存刷新