ChatGPT将引发网络安全三大革命

84 阅读9分钟

自从2022年11月30日OpenAI首次公测ChatGPT至今,短短三个月内,大量参与测试的网络安全专业人士对生成式人工智能的看法从最初的不屑和傲慢,变成了今天的兴奋甚至恐惧。

毫无疑问,ChatGPT对于网络安全有着革命性的意义。已经有无数例子说明ChatGPT有能力改变各种黑帽子游戏规则。在首个公开的概念验证中,纽约大学教授Brendan Dolan-Gavitt使用ChatGPT来利用缓冲区溢出漏洞。其他安全专家的ChatGPT应用案例包括以闪电般的速度编写恶意软件以及制作令人信服、语法正确的网络钓鱼电子邮件。

人工智能在网络安全领域的武器化并不新鲜,但ChatGPT最让人兴奋的是它有望解决困扰网络安全行业多年的难题:人才和技能短缺问题。目前网络安全行业在网络安全技能(即专业化)的广度和深度方面都缺乏足够的人才。以下,是ChatGPT将在2023年深刻改变网络安全行业的三种方式。

如果你对网络安全入门感兴趣,那么你需要的话可以点击这里👉网络安全重磅福利:入门&进阶全套282G学习资源包免费分享!

1、撬动众包威胁情报

很长一段时间以来,网络安全行业的圣杯之一是成功实施众包威胁情报。众包情报的重要价值在于能够看到具体垂直行业内大量公司正在发生的事情。不幸的是,众包情报最大的障碍是组织之间缺乏共享情报的信任(编者:难以打破的纳什均衡)。这也是困扰各行业信息共享和分析中心(ISAC)多年的难题。

未来,ISAC可以使用其自然语言界面对ChatGPT模型进行迭代,并基于组内的隐式信任向其提供ISAC成员提交的日志数据。然后,ISAC可以使用ChatGPT关联网络连接、恶意IP地址和域的类别以及类似行为。结果可能会产生一组IDS规则,ISAC成员通过实施这些规则来保护自己免受威胁。ISAC还将深入了解其所代表行业的整体风险状况。

2、大幅提高安全运营能力和效率

人才和预算短缺正在成为CISO面临的最大难题,而ChatGPT则有望帮助企业充分利用现有资源,大大提高安全运营效率和能力。因为ChatGPT可以让安全分析师完成过去需要多人完成的工作。

安全通才和入门级员工可以描述他们在警报和检测中看到的内容,然后要求ChatGPT破译他们的观察结果,以快速启动分类流程。一个具体的例子是帮助安全从业者每天对可疑的恶意代码进行去混淆处理,这通常需要一个小时或更长时间。而在ChatGPT的帮助下,这个工作现在可以在几秒钟内完成。

ChatGPT还具有改变事件响应的潜力。团队可以使用现有模型和自然语言处理来提供有关事件的所有可用数据,并描述潜在响应的基本原理。然后,ChatGPT可以立即证明或证伪有关攻击的假设。如今,在ChatGPT的帮助下,只需要一名事件响应负责人、一名工程师和几名分析师花费数天的时间就能完全解决一个事件。可以预见,在不久的未来,企业安全运营中心的事件响应流程甚至根本不需要分析师!

3、将恶意软件攻防提高到一个新的水平

如今,虽然攻击者每年生成1亿个新的恶意软件样本,但这些样本都需要手动编码,所以仍然是一个有限的、可管理的签名检测量。然而,借助ChatGPT,黑客甚至不需要编码就可以生成一个恶意软件的数十万次迭代。

这意味着安全防御者必须尽快重新计算检测引擎的机器学习模型,因为不久的将来,需要处理的恶意软件检测数据集的规模要大得多。幸运的是,ChatGPT同样也是防御方的利器,它将加强逆向工程能力,大大提高反恶意软件工作的效率。

例如,一个重大的逆向工程挑战是通用文件名,此类文件名不提供样本来源的任何上下文信息。这需要更多的手动工作来识别其所针对的系统。不同样本的二进制汇编代码会有一些细微的变化,决定其分析结果——例如,它是为32位还是64位架构编写的?系统使用的是Little Endian还是Big Endian?这个结果决定了研究人员阅读机器语言的方向(向前或向后)。

如果没有上下文,所有这些分析都需要反复试错。而ChatGPT可以惊人的速度运行这些迭代,并为逆向工程师提供最终的汇编语言并从那里进行处理。甚至,你想工程师还可以让ChatGPT以自然语言告诉他们恶意软件在做什么。更重要的是,ChatGPT可以大规模执行所有这些操作,分析数十万个二进制样本并向分析师提供分析观点。

ChatGPT还可以帮助防御者攻克恶意软件常见的反逆向技术。例如,恶意软件通常包含嵌套循环等反逆向工程技术,使逆向工程师更难跟踪正在发生的事情和最终状态。ChatGPT可以比人类更快地解决这个问题。它还可以分析恶意软件的遗传代码,查看可能存在代码重用的位置,以便更快地识别开发者的指纹。

网络安全工程师(白帽子)企业级学习路线

第一阶段:安全基础(入门)

img

第二阶段:Web渗透(初级网安工程师)

img

第三阶段:进阶部分(中级网络安全工程师)

img

如果你对网络安全入门感兴趣,那么你需要的话可以点击这里👉网络安全重磅福利:入门&进阶全套282G学习资源包免费分享!

学习资源分享

微信截图_20230201105953转存失败,建议直接上传图片文件

接下来我将给各位同学划分一张学习计划表!

学习计划

那么问题又来了,作为萌新小白,我应该先学什么,再学什么? 既然你都问的这么直白了,我就告诉你,零基础应该从什么开始学起:

阶段一:初级网络安全工程师

接下来我将给大家安排一个为期1个月的网络安全初级计划,当你学完后,你基本可以从事一份网络安全相关的工作,比如渗透测试、Web渗透、安全服务、安全分析等岗位;其中,如果你等保模块学的好,还可以从事等保工程师。

综合薪资区间6k~15k

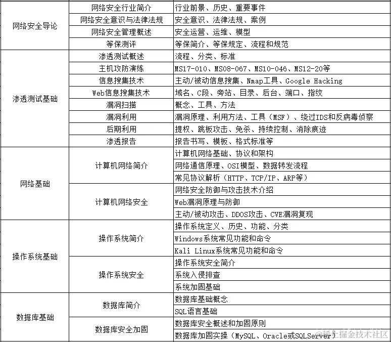
1、网络安全理论知识(2天) ①了解行业相关背景,前景,确定发展方向。 ②学习网络安全相关法律法规。 ③网络安全运营的概念。 ④等保简介、等保规定、流程和规范。(非常重要)

2、渗透测试基础(1周) ①渗透测试的流程、分类、标准 ②信息收集技术:主动/被动信息搜集、Nmap工具、Google Hacking ③漏洞扫描、漏洞利用、原理,利用方法、工具(MSF)、绕过IDS和反病毒侦察 ④主机攻防演练:MS17-010、MS08-067、MS10-046、MS12-20等

3、操作系统基础(1周) ①Windows系统常见功能和命令 ②Kali Linux系统常见功能和命令 ③操作系统安全(系统入侵排查/系统加固基础)

4、计算机网络基础(1周) ①计算机网络基础、协议和架构 ②网络通信原理、OSI模型、数据转发流程 ③常见协议解析(HTTP、TCP/IP、ARP等) ④网络攻击技术与网络安全防御技术 ⑤Web漏洞原理与防御:主动/被动攻击、DDOS攻击、CVE漏洞复现

5、数据库基础操作(2天) ①数据库基础 ②SQL语言基础 ③数据库安全加固

6、Web渗透(1周) ①HTML、CSS和JavaScript简介 ②OWASP Top10 ③Web漏洞扫描工具 ④Web渗透工具:Nmap、BurpSuite、SQLMap、其他(菜刀、漏扫等) 那么,到此为止,已经耗时1个月左右。你已经成功成为了一名“脚本小子”。那么你还想接着往下探索吗?

阶段二:中级or高级网络安全工程师(看自己能力)

综合薪资区间15k~30k

7、脚本编程学习(4周) 在网络安全领域。是否具备编程能力是“脚本小子”和真正网络安全工程师的本质区别。在实际的渗透测试过程中,面对复杂多变的网络环境,当常用工具不能满足实际需求的时候,往往需要对现有工具进行扩展,或者编写符合我们要求的工具、自动化脚本,这个时候就需要具备一定的编程能力。在分秒必争的CTF竞赛中,想要高效地使用自制的脚本工具来实现各种目的,更是需要拥有编程能力。

零基础入门的同学,我建议选择脚本语言Python/PHP/Go/Java中的一种,对常用库进行编程学习 搭建开发环境和选择IDE,PHP环境推荐Wamp和XAMPP,IDE强烈推荐Sublime;

Python编程学习,学习内容包含:语法、正则、文件、 网络、多线程等常用库,推荐《Python核心编程》,没必要看完

用Python编写漏洞的exp,然后写一个简单的网络爬虫

PHP基本语法学习并书写一个简单的博客系统

熟悉MVC架构,并试着学习一个PHP框架或者Python框架 (可选)

了解Bootstrap的布局或者CSS。

阶段三:顶级网络安全工程师