软考--计算机组成原理

151 阅读3分钟

一、计算机系统硬件基本组成(重点掌握前两个)

1、运算器----》处理数据

  1. 算术逻辑单元(ALU):运算器重要组成部件,负责处理数据,实现对数据的算术运算和逻辑运算。

  2. 累加寄存器(AC):是一个通用寄存器,为运算器的算术运算或逻辑运算提供一个工作区在这里插入图片描述在这里插入图片描述在这里插入图片描述

  3. 数据缓冲寄存器在这里插入图片描述

  4. 状态条件寄存器在这里插入图片描述运算器的功能在这里插入图片描述

2、控制器----》控制计算机整个CPU的工作(重点掌握程序计数器)

  1. 指令寄存器(IR)在这里插入图片描述在这里插入图片描述

  2. 程序计数器(PC)在这里插入图片描述

  3. 地址寄存器(AR)

  4. 指令译码器(ID)

3. 存储器----》记忆设备(内快外慢)

4. 输入设备----》数据以及命令的输入

5. 输出设备----》显示运行结果

二、CPU的功能(运算器和控制器)

1、程序控制:通过执行指令来控制程序的执行顺序

2、操作控制:产生操作信号并将操作信号发送到对应部件。

3、时间控制:对操作的时间的控制

4、数据处理:对数据进行处理加工

提示:前三者是控制器功能,最后一个是运算器的功能

在这里插入图片描述

三、进制转换题

在这里插入图片描述在这里插入图片描述在这里插入图片描述

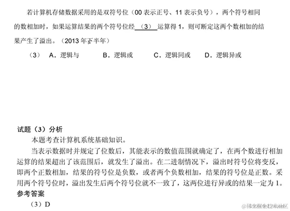
四、数据表示

1、原码

用八位二进制表示,第一位成为符号位,0表示正数,1表示负数。

2、反码

(针对负数而言)在原码的基础上,符号位不变,将其余各位取反

3、补码

(针对负数而言)在反码的基础上,末尾加一即可。

4、移码

在补码的基础上,将符号位取反即可。

注意事项:

  1. 正数的原码、反码和补码相同
  2. 0的原码和反码有两种形式,而0的补码和移码只有一种方式
  3. 补码的补码就是原码。

在这里插入图片描述在这里插入图片描述在这里插入图片描述 在这里插入图片描述在这里插入图片描述

5、浮点数

在这里插入图片描述 在这里插入图片描述 在这里插入图片描述 在这里插入图片描述

在这里插入图片描述 在这里插入图片描述

五、寻址方式

在这里插入图片描述 在这里插入图片描述

六、校验码

在这里插入图片描述

只能检测出基数位出错,检测不出偶数位出错。只能检错不能纠错。

在这里插入图片描述

码距 >=2 具有检错,但是不具有纠错。 码距>=3具有检错和纠错。 海明码就是码距大于等于3,所以具有检错和纠错功能。

在这里插入图片描述 在这里插入图片描述 在这里插入图片描述 在这里插入图片描述 在这里插入图片描述

可以检错,但是不能纠错。马距=2。采用模2运算,k+r。

在这里插入图片描述 在这里插入图片描述 在这里插入图片描述 在这里插入图片描述

七、RISC和CISC

在这里插入图片描述 在这里插入图片描述 在这里插入图片描述

在这里插入图片描述

八、流水线公式

流水线公式相关公式: 1、 流水线运行时间 = 第一指令执行时间 + (n - 1 )* 最长段时间 2、加速比 = 不采用流水线时间 / 采用流水线时间 3、操作周期 = 最长段时间 4、单条指令的吞吐率 = 最长段时间的倒数 5、执行n条指令的吞吐率 = n / ( 第一指令执行时间 + (n - 1 )* 最长段时间)

在这里插入图片描述 在这里插入图片描述在这里插入图片描述 在这里插入图片描述 在这里插入图片描述 在这里插入图片描述 在这里插入图片描述 在这里插入图片描述 在这里插入图片描述 在这里插入图片描述

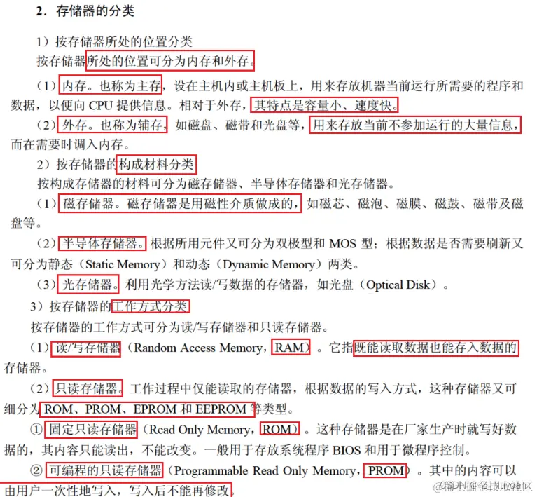
九、存储器的分类

在这里插入图片描述 在这里插入图片描述 在这里插入图片描述在这里插入图片描述

在这里插入图片描述 在这里插入图片描述 在这里插入图片描述 在这里插入图片描述 在这里插入图片描述 在这里插入图片描述

时间局部性:若一个存储单元已被访问,在未来的一段时间还有可能访问该单元。 空间局部性:若一个存储单元已被访问,在未来的一段时间有可能访问与该单元邻近的单元。

在这里插入图片描述 在这里插入图片描述 在这里插入图片描述在这里插入图片描述 在这里插入图片描述在这里插入图片描述在这里插入图片描述在这里插入图片描述在这里插入图片描述

cache与主存的地址映像由硬件自动完成

在这里插入图片描述

十、中断

1. 中断向量:提供中断服务程序的入口地址。 2. 中断响应时间:发出中断请求开始到进入中断服务程序。 3. 保存现场:返回来执行源程序。 在这里插入图片描述 在这里插入图片描述 在这里插入图片描述 在这里插入图片描述

十一、输入输出控制方式

在这里插入图片描述 在这里插入图片描述 在这里插入图片描述 在这里插入图片描述

十二、总线(数地控)

1. 数据总线 在这里插入图片描述 2. 地址总线 在这里插入图片描述 3. 控制总线 在这里插入图片描述 在这里插入图片描述 在这里插入图片描述 在这里插入图片描述 在这里插入图片描述 在这里插入图片描述 在这里插入图片描述 在这里插入图片描述

十三、加密技术、人证技术和加密算法

在这里插入图片描述 在这里插入图片描述 在这里插入图片描述 在这里插入图片描述

数字签名:验证真实性,保证消息的不可否认 数字证书:验证身份

在这里插入图片描述 在这里插入图片描述 在这里插入图片描述 在这里插入图片描述 在这里插入图片描述 在这里插入图片描述 在这里插入图片描述 在这里插入图片描述

十四、可靠性公式

在这里插入图片描述 在这里插入图片描述 在这里插入图片描述

杂题

在这里插入图片描述 在这里插入图片描述 在这里插入图片描述

在这里插入图片描述 在这里插入图片描述

在这里插入图片描述 在这里插入图片描述 在这里插入图片描述