软考--程序设计语言

279 阅读1分钟

一、编译程序和解释程序

1、解释程序(解释器):翻译源程序时不生成独立的目标程序。解释程序和源程序要参与到程序的运行过程中

2、编译程序(编辑器):翻译源程序时翻译成独立保存的目标程序。机器上运行的是与源程序等价的目标程序,源程序和编译程序都不参与与目标程序的运行过程。

在这里插入图片描述 在这里插入图片描述

二、程序设计基本成分

1、顺序、选择、循环结构 在这里插入图片描述 2、定义数据类型的作用 在这里插入图片描述 在这里插入图片描述 在这里插入图片描述在这里插入图片描述 在这里插入图片描述 在这里插入图片描述在这里插入图片描述 在这里插入图片描述 在这里插入图片描述

三、传值与引用

在这里插入图片描述 在这里插入图片描述 在这里插入图片描述 在这里插入图片描述 在这里插入图片描述 在这里插入图片描述 在这里插入图片描述 在这里插入图片描述 在这里插入图片描述 在这里插入图片描述

四、编译和解释方式

在这里插入图片描述 在这里插入图片描述 在这里插入图片描述 在这里插入图片描述 在这里插入图片描述

五、符号表

在这里插入图片描述 在这里插入图片描述在这里插入图片描述

六、编译过程

源程序词---->语法分析---->记号流---->语法分析----->分析树(语法树)---->语义分析 在这里插入图片描述 在这里插入图片描述

在这里插入图片描述 在这里插入图片描述在这里插入图片描述 在这里插入图片描述 在这里插入图片描述 在这里插入图片描述 在这里插入图片描述

七、正则式--》词法分析工具

在这里插入图片描述在这里插入图片描述

八、有限自动机--》词法分析工具,能够正确地识别正则集

在这里插入图片描述 在这里插入图片描述 在这里插入图片描述在这里插入图片描述 在这里插入图片描述

九、上下文无关文法----》被广泛用于表示各种程序设计语言的语法规则。

在这里插入图片描述 在这里插入图片描述 在这里插入图片描述

十、中缀、后缀表达式转换

在这里插入图片描述 在这里插入图片描述在这里插入图片描述

十一、语法树中、后序遍历

在这里插入图片描述在这里插入图片描述在这里插入图片描述 在这里插入图片描述

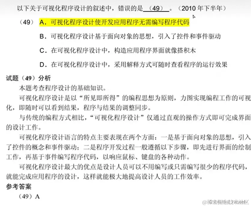
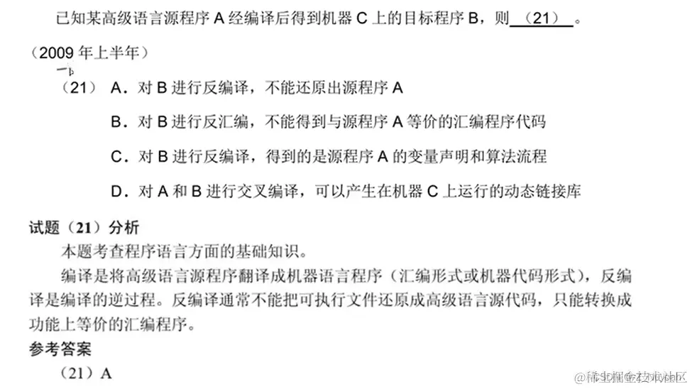
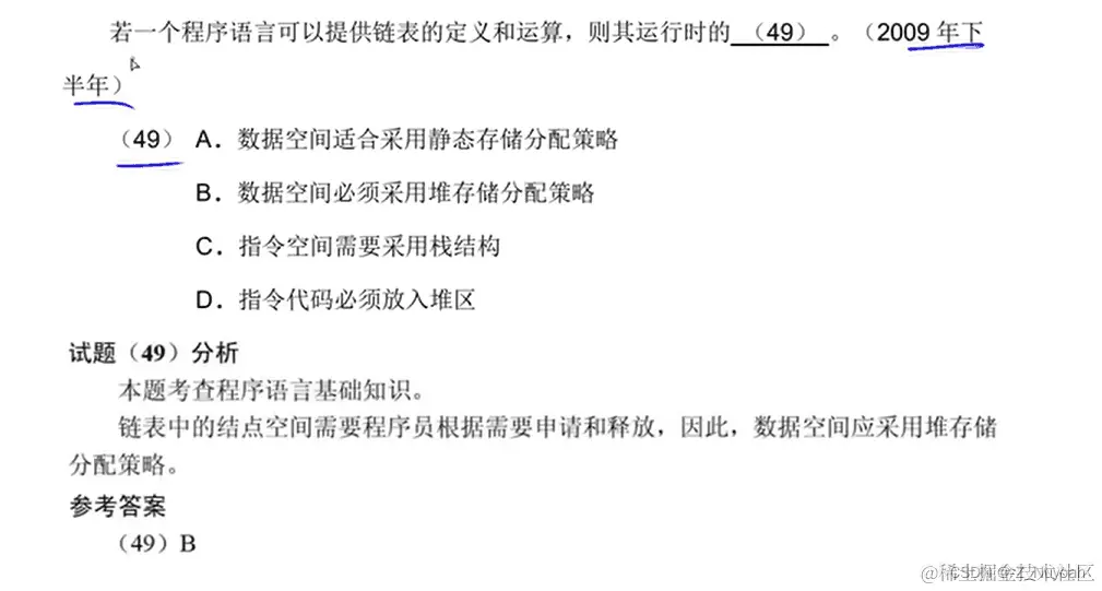
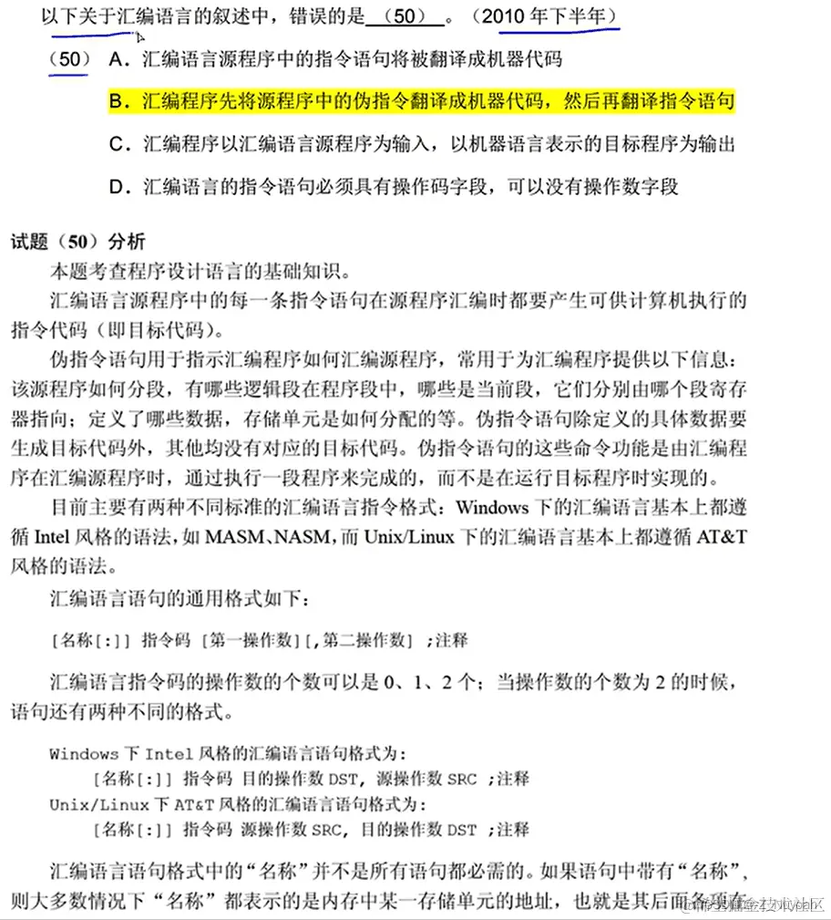
杂题

在这里插入图片描述在这里插入图片描述 在这里插入图片描述 在这里插入图片描述 在这里插入图片描述 在这里插入图片描述 在这里插入图片描述在这里插入图片描述 在这里插入图片描述在这里插入图片描述