物联网开发利器:基于web的强大的可拖拽组态软件

174 阅读2分钟

BY组态是一款功能强大的基于Web的可视化组态编辑器,采用标准HTML5技术,基于B/S架构进行开发,支持WEB端呈现,支持在浏览器端完成便捷的人机交互,简单的拖拽即可完成可视化页面的设计。可快速构建和部署可扩展的SCADA、HMI、仪表板或IIoT系统。使用BY组态编辑器,可以创建现代化、可视化、形象化的流程,来反映机器设备和实时数据的状态,为自动化工业工厂的控制仪表进行个性化设计。

一、BY组态适用领域

能源电力、物联网、智能制造、智慧城市、智慧农业、智慧水利、智慧矿山、智慧建筑、原型设计、钢铁、石油、化工等领域。

二、BY组态适用场景

工业web系统开发、大屏可视化、管理系统、工业流程组态监控、系统组件嵌入等。

三、BY组态功能特点

l 基于html5,B/S架构

l 支持 2D、3D多种呈现模式

l 可视化拖拽编辑、简单易用

l 支持云端/本地等部署方式,多终端使用

l 提供丰富的行业标准元器件图元库

l 提供行业模板和组件,支持自定义模板和图纸管理

l 支持二次开发

l 支持Http、WebSocket等主流协议,支持扩展更多协议

l 支持嵌入第三方系统或者集成平台,也可作为独立平台

l 具备延续性、可扩展性、封装性(易学易用)、通用性、开放性

l 周密的系统安全防范

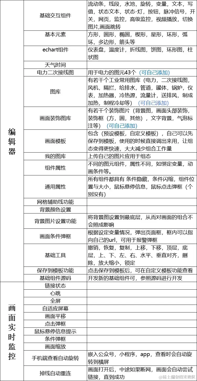
四、BY组态功能清单

image.png

五、经典案例

image.png image.png image.png image.png image.png 技术文档
l 官网网站: www.hcy-soft.com
l 体验地址: www.byzt.net:60/sm