软考--知识产权

111 阅读2分钟

一、知识产权分类

1.工业产权--商标,专利权

商标权的归属界定(软件商标权的权利人是注册人) 先申请先得;同时申请,先使用先得;都未使用双方协定,不同意协定则是通过抽签的形式来决定归属。

在这里插入图片描述在这里插入图片描述

2.著作权--指的是作者对其创作的作品享有的人身权和财产权。

开始生效时间:自作品创作完成之日

在这里插入图片描述

1.人身权:(其余的都时财产权)

1.发表权-->保护期:作者终生及其死亡后50年

2. 署名权-->不受限制

3.修改权-->不受限制

4.保护作品完整权-->不受限制

在这里插入图片描述

二、知识产权特点:(只列出了其中两点)

1.地域性

各国授权的只能在各国有效果,若想在他国也生效需要在对用国家也发出申请并授予才生效。

在这里插入图片描述

2.时间性

a. 保护期一过,权力自动终止,成为社会公众可以自由使用的知识。 b. 发明专利权20年 c. 实用新型专利和外观设计专利10年 d. 发表权作者终生及其死亡后50年,剩余的人身权都不受限制(永久保护) e. 商标权每次10年,可以无限续

在这里插入图片描述

三、计算机软件著作权

1.计算机软件著作权的主体包含

a. 公民 b. 法人 c. 其他组织

2.计算机软件著作权的客体包含

a. 计算机程序 ● 源程序 ● 目标程序 b. 计算机软件的文档 ● 程序设计说明书 ● 流程图 ● 用户手册

在这里插入图片描述

四、计算机软件著作权的行使

1.软件经济权利的行使

a. 独占许可使用-->权利人不得将使用权授予第三方,权利人自己不能使用该软件,被授权方可使用 b. 独家许可使用-->权利人不得将使用权授予第三方,权利人自己使用该软件 c. 普通许可使用-->权利人可以将使用权授予第三方,权利人自己使用该软件 d. 法定许可使用和强制许可使用

2.软件经济权力的转让使用

在这里插入图片描述

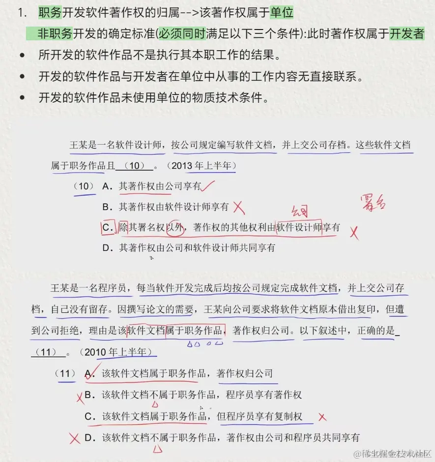
五、计算机软件著作权的归属

在这里插入图片描述 在这里插入图片描述 在这里插入图片描述 在这里插入图片描述

六、判断某种行为是否侵权

在这里插入图片描述在这里插入图片描述在这里插入图片描述

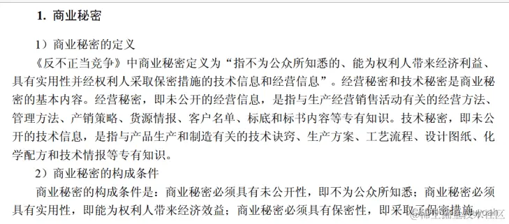
七、计算机软件商业秘密权

在这里插入图片描述 在这里插入图片描述 在这里插入图片描述

八、专利权(需要与商标权进行对比)

在这里插入图片描述

杂题

在这里插入图片描述 在这里插入图片描述 在这里插入图片描述 在这里插入图片描述 在这里插入图片描述