Intellij IDEA快捷键大全(超详细)

130 阅读1分钟

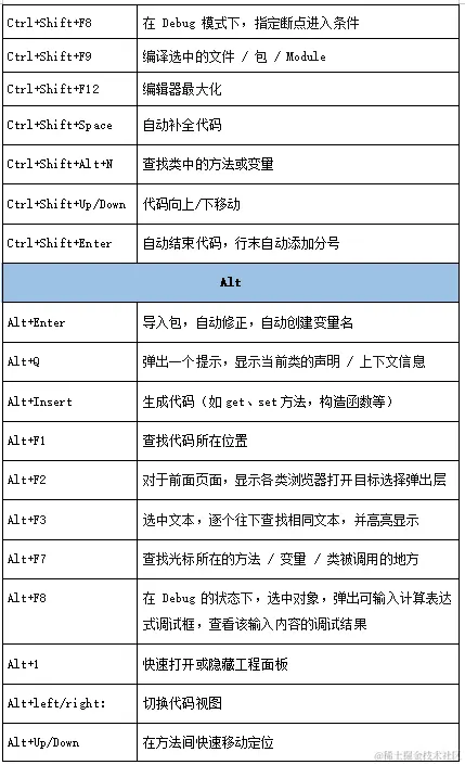
本文参考了 IntelliJ IDEA 的官网(文后附录官网截图),列举了IntelliJ IDEA(Windows 版)的常用快捷键。基本所有功能都可以通过快捷键来完成,如果掌握了所有IDEA的快捷键使用,那么完全可以丢掉鼠标,而且不影响开发效率,达到开发事半功倍的效果。大家可以方便的按各类查找自己需要的快捷键。

微信图片_20231011133217.png

微信图片_20231011133017.png

微信图片_20231011133023.png

微信图片_20231011133250.png

微信图片_20231011133259.png

微信图片_20231011133318.png

微信图片_20231011133324.png

微信图片_20231011133349.png

微信图片_20231011133355.png 友友们觉得有用的可以收藏起来,一定用得着!

附录官网截图

图片16.png

如有疑问,点击链接加入群聊【信创技术交流群】:qm.qq.com/cgi-bin/qm/…