软考--软件工程

196 阅读2分钟

一、软件过程

1、能力成熟度模型(CMM)

在这里插入图片描述 在这里插入图片描述 在这里插入图片描述 在这里插入图片描述

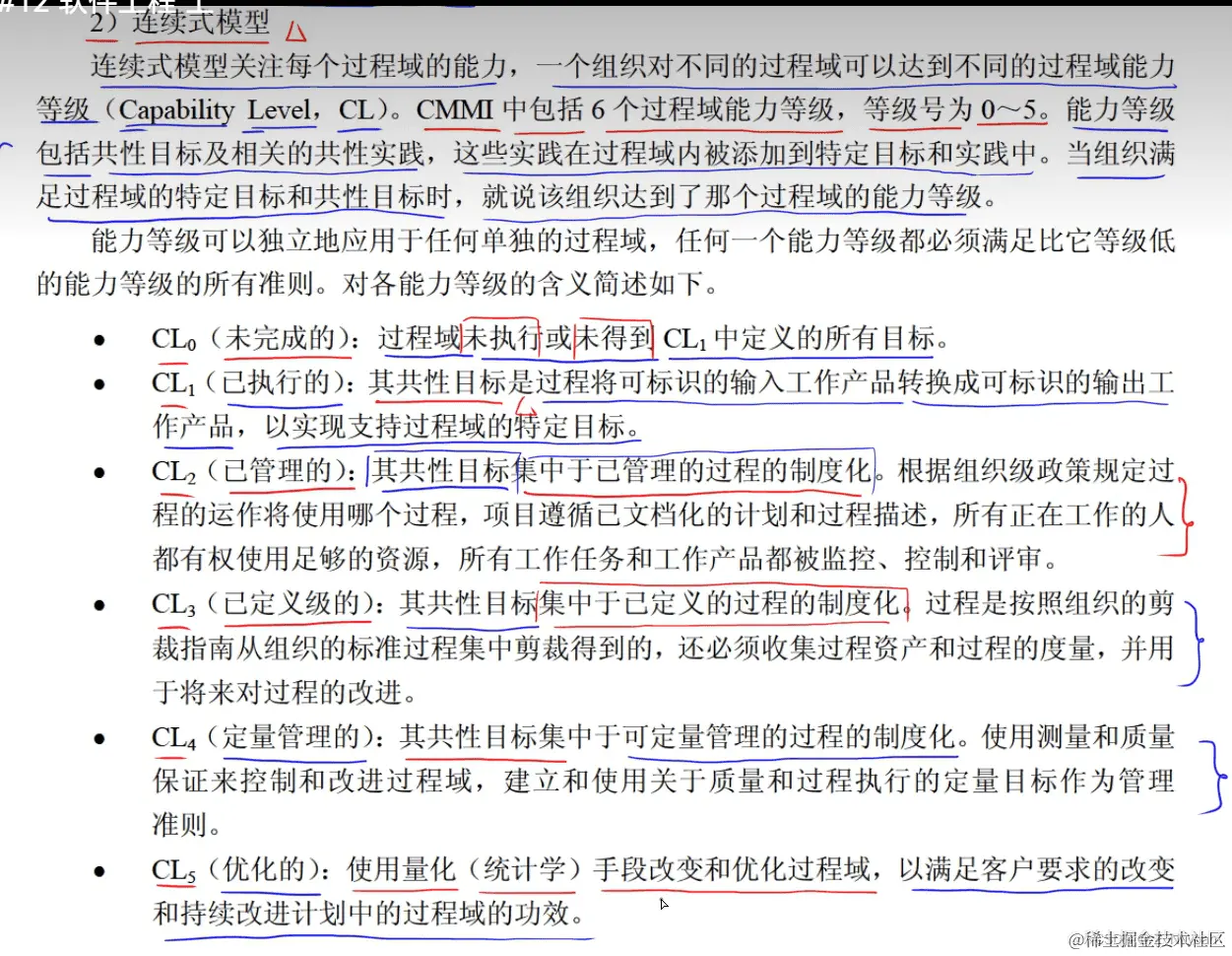
2、能力成熟度模型集成(CMMI)

在这里插入图片描述 在这里插入图片描述 在这里插入图片描述在这里插入图片描述 在这里插入图片描述

二 、软件过程模型

在这里插入图片描述

1、瀑布模型

在这里插入图片描述

2、V模型(瀑布模型的一个变体)

在这里插入图片描述 在这里插入图片描述 在这里插入图片描述 在这里插入图片描述 在这里插入图片描述 在这里插入图片描述 在这里插入图片描述

3、增量模型

在这里插入图片描述 在这里插入图片描述在这里插入图片描述 在这里插入图片描述 在这里插入图片描述 在这里插入图片描述

4、演化模型

在这里插入图片描述

1、原型模型

在这里插入图片描述 在这里插入图片描述在这里插入图片描述 在这里插入图片描述

2、螺旋模型

在这里插入图片描述在这里插入图片描述 在这里插入图片描述

在这里插入图片描述在这里插入图片描述

5、喷泉模型

在这里插入图片描述 在这里插入图片描述 在这里插入图片描述 在这里插入图片描述

6、统一过程模型(了解即可)

在这里插入图片描述 在这里插入图片描述 在这里插入图片描述 在这里插入图片描述在这里插入图片描述 在这里插入图片描述 在这里插入图片描述 在这里插入图片描述

7、敏捷方法

在这里插入图片描述

1、极限编程

在这里插入图片描述

2、水晶法

在这里插入图片描述

3、并列争求法

在这里插入图片描述

4、自适应软件开发(了解)

在这里插入图片描述

5、敏捷统一过程

在这里插入图片描述 在这里插入图片描述 在这里插入图片描述 在这里插入图片描述

三、需求分析

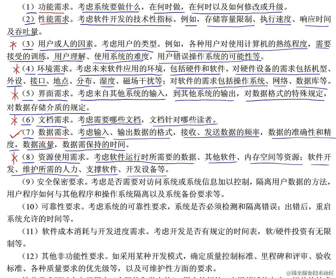
1、软件需求(1、2、7)

在这里插入图片描述在这里插入图片描述 在这里插入图片描述在这里插入图片描述

四、系统设计

目前,已存在的多种系统设计方法,常用的设计方法由以下两种。 1、面向数据流的结构化设计方法(SD)。 2、面向对象的分析方法(OOD)。 系统设计的基本任务大体上分为概要设计和详细设计两个步骤。

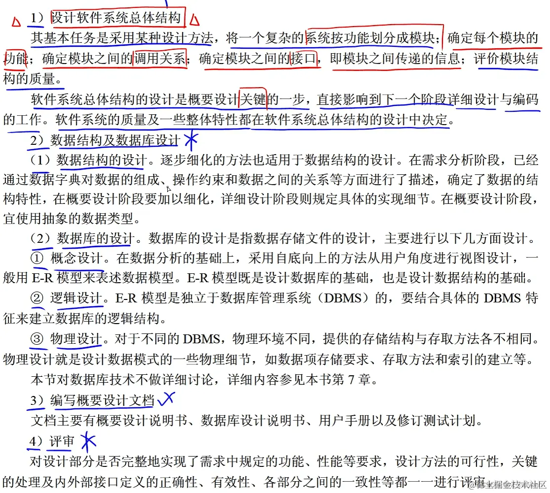
1、概要设计

在这里插入图片描述

2、详细设计

在这里插入图片描述 在这里插入图片描述

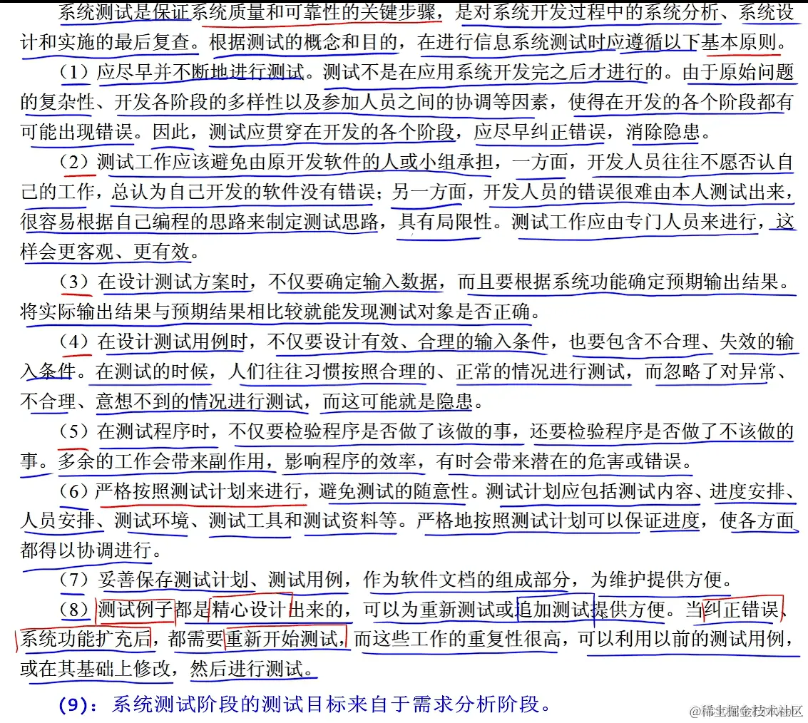
五、系统测试

1、系统测试与调式(1、3、4、5、8)

在这里插入图片描述在这里插入图片描述在这里插入图片描述在这里插入图片描述

2、传统软件的测试策略

在这里插入图片描述

1、单元测试

在这里插入图片描述在这里插入图片描述 在这里插入图片描述 在这里插入图片描述在这里插入图片描述

2、集成测试

在这里插入图片描述 在这里插入图片描述在这里插入图片描述 在这里插入图片描述 在这里插入图片描述在这里插入图片描述 在这里插入图片描述

编写驱动模块编写桩模块
自顶向下不需要需要
自底向上需要不需要

在这里插入图片描述

3、测试方法

在这里插入图片描述

1、黑盒测试

在这里插入图片描述 在这里插入图片描述 在这里插入图片描述

在这里插入图片描述 在这里插入图片描述 在这里插入图片描述 在这里插入图片描述 在这里插入图片描述

2、McCabe度量法

在这里插入图片描述 在这里插入图片描述 在这里插入图片描述 在这里插入图片描述在这里插入图片描述 在这里插入图片描述 在这里插入图片描述 在这里插入图片描述 在这里插入图片描述在这里插入图片描述在这里插入图片描述

3、白盒测试

在这里插入图片描述

1、逻辑覆盖

在这里插入图片描述

1、语句覆盖

在这里插入图片描述

2、判定覆盖

在这里插入图片描述

3、条件覆盖

image.png

4、判定/条件覆盖

image.png

5、条件组合覆盖

image.png

6、路径覆盖

image.png

image.png

image.png

image.png

image.png

image.png

image.png

image.png

image.png

image.png

image.png

2/3 循环覆盖与基本路径测试

在这里插入图片描述

4、白盒测试与McCabe度量法

image.png

image.png

image.png

image.png

image.png

image.png

image.png

5、伪代码、白盒测试以及McCabe度量法

image.png

image.png

image.png

image.png

image.png

image.png

六、运行与维护知识

1、系统维护概述

image.png

1、系统可维护性评价指标

image.png

image.png

2、维护和软件文档

image.png

image.png

3、软件文档的修改

image.png

image.png

image.png

2、软件维护内容以及类型

image.png

1、硬件维护

image.png

2、软件维护

image.png

3、数据维护

image.png

image.png

image.png

image.png

3、软件的可靠性、可用性、可维护性

image.png

image.png

4、沟通路径

image.png

image.png

七、软件项目管理

1、软件项目估算

image.png

image.png

image.png

2、进度管理

image.png

1、甘特图

在这里插入图片描述 在这里插入图片描述

2、PERT图

最早时刻是加上的最大需要时间--->即取最大值,与最晚时刻减去最大的需要时间--->即取最小值

在这里插入图片描述 在这里插入图片描述在这里插入图片描述在这里插入图片描述

任务的依赖任务的并行
Gantt不可以反映可以反映
PERT可以反应不可以反应

在这里插入图片描述

在这里插入图片描述 在这里插入图片描述在这里插入图片描述

3、项目活动图

在这里插入图片描述在这里插入图片描述在这里插入图片描述在这里插入图片描述在这里插入图片描述在这里插入图片描述在这里插入图片描述在这里插入图片描述在这里插入图片描述在这里插入图片描述在这里插入图片描述

image.png

image.png

image.png

image.png

image.png

image.png

image.png

4、画项目活动图

image.png

image.png

image.png

image.png

3、软件配置管理(主要看数据库配置)

image.png

image.png

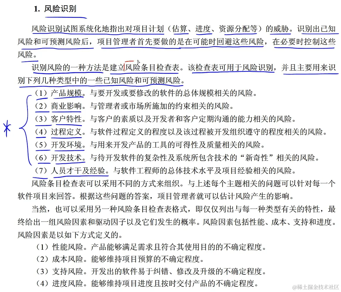
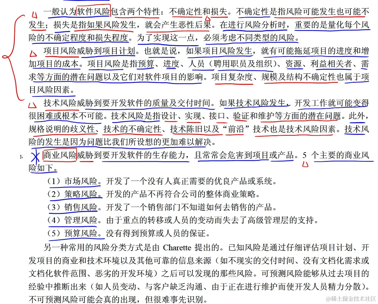
4、风险管理

image.png

1、风险识别

image.png

2、风险预测

image.png

3、风险评估

image.png

4、风险控制

image.png

image.png

image.png

image.png

image.png

image.png

image.png

八、软件质量

image.png

1、软件质量的特性

image.png

image.png

image.png

image.png

image.png

image.png

image.png

image.png

image.png

image.png

image.png

image.png

image.png

2、软件评审

image.png

image.png

image.png

image.png

image.png

image.png

3、软件容错技术

image.png

image.png

image.png

image.png

image.png

4、软件工具

image.png

1、软件开发工具

image.png

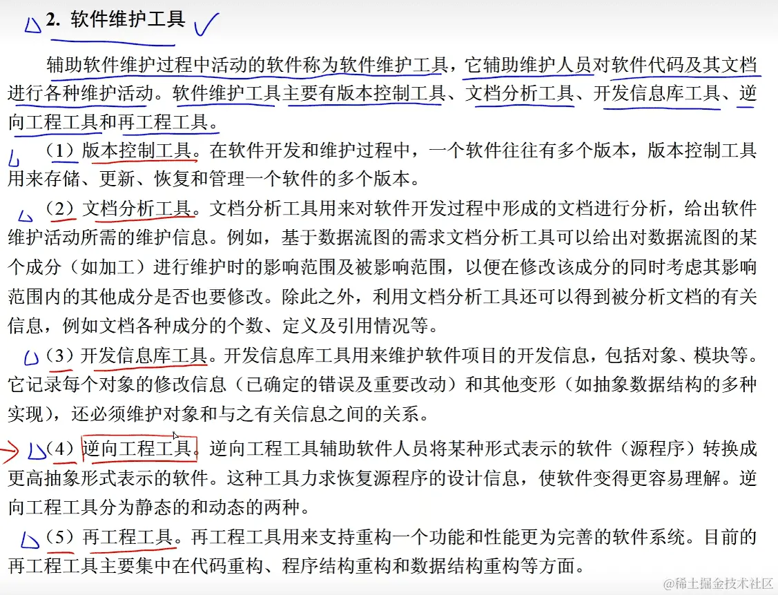
2、软件维护工具

image.png

image.png

杂题

image.png

image.png

image.png

image.png

image.png

image.png

image.png

image.png

image.png

image.png

image.png

image.png

image.png

image.png

image.png

image.png

image.png

image.png

image.png

image.png

image.png

总结

image.png