有没有一种简单的方法可以保护电源设计免受故障影响?

67 阅读12分钟

正常运行时间是工业自动化、楼宇自动化、运动控制和过程控制等应用中保障生产力和盈利能力的关键指标。执行维护、人为失误和设备故障都会导致停机。与停机相关的维修成本和生产力损失可能非常高,具体取决于行业和事件的性质。与维护和人为失误相关的停机无法避免,但大多数与设备相关的故障是可以预防的。本文重点介绍由电源故障引起的停机,以及如何在设备的电源系统中使用现代保护IC来防止发生电源故障。

系统电源保护概述

电源系统会受到许多电应力因素和故障的影响。沿着电气路径,雷击或电感性负载切换导致的电压浪涌和瞬变、存储电容的初始充电导致的冲击电流、接线错误或线束意外短路导致的反向电压、过流和过热,都可能造成性能退化或不可逆转的损害。有必要在负载周围建立一个保护范围,以处理这些潜在的灾难性事件。本文将讨论一些常见术语、电源故障类型、可用的传统解决方案及其挑战,以及现代保护IC及其优势。

常用术语

除了分立解决方案,还有许多提供单一功能保护的集成解决方案。例如

  • 浪涌保护器(或过压保护器)提供防浪涌电压保护;

  • 热插拔控制器(或冲击限制器)可以防范冲击电流影响;

  • ORing控制器(或理想二极管控制器)可以防止反向电压并提供电源分配;

  • 电子熔断器(或限流器)可以防止短路或过载;

  • 功率限制器/负载开关/USB开关/电源选择器为具有多个输入电源或多个负载的系统提供管理和控制功能。

图1展示了这些产品,均可用于提供系统电源保护。然而,它们仅提供部分解决方案来保护系统免受电压、电流或温度故障的影响。因此需要一个整体解决方案来提供完整、全面的系统电源保护。

图片

图1.各种单功能保护解决方案

需要提供系统电源保护的应用

图2展示了一个通用系统板电源分配。该板从三个独立的输入电源接收电力,为一个大保持电容充电,产生自用电路板电源,并将电力传送给两个后续外围设备。此系统板的输入端和输出端均需要多种电源保护和配电功能。

图片

图2.通用系统板电源分配

在输入电源保护方面,它需要过压/欠压、电子熔断器、冲击限制和反向电压保护。如果此板由一个功率有限的电源供电,则它还需要功率限制功能。

由于该板从三个不同电源接收电力,因此需要电源ORing或电源多路复用器。电源ORing自动选择电压最高的电源为电路板供电,而电源复用允许系统选择使用哪个电源,无论其电压如何,只要它在工作范围内即可。该板还需要反向电压保护,这样较高电压的电源就不会反向驱动较低电压的电源。

现在,对于输出电源保护,该板需要限流保护以防止输出过载或连接器短路,需要反向电压保护以防止意外短接到较高电压轨。为了管理输出电源分配,该板需要负载开关、ORing和功率限制功能。

系统电源故障的三种主要类型

系统电源故障主要分为三类(见图3):电压故障、电流故障和温度故障。 下面详细讨论每一种故障类型。

图片

图3.系统故障的三种主要类型

电压故障: 由于雷击、保险丝熔断、短路、热插拔事件、电缆感应振铃等多种不同事件,输入电压可能高于和/或低于正常直流电压范围。

雷击可能导致高能浪涌电压,这通常由前端瞬变电压抑制器(TVS)和输入滤波器处理。图4总结了IEC 61000-4-4电快速瞬变规范。经过TVS和输入滤波器处理之后,系统板级的残余浪涌电压可能仍然很大,有时达到标称直流输入电压的两到三倍。

图片

图4.IEC 61000-4-4电快速瞬变规范

图5演示了一个短路事件,10英尺电缆末端的短暂短路导致其电压振铃并达到50.4 V峰值,是其正常电压24 VDC的两倍。电压还振铃下降到约11 V。一个鲁棒的系统在整个振铃过程中会继续运行而不会中断,至少会不受损害地幸存下来。类似的电压振铃可能发生在感性负载切换事件期间,发生在热插拔事件期间(例如将一个带有放电电容的卡插入带电背板),或发生在系统中其他地方出现保险丝熔断的时候。

图片

图5.短暂短路后的电缆振铃

系统接线错误很罕见,但仍可能发生。例如,在机架安装系统中,人们可能会反向插入卡或电源线极性连接错误。当输入电压突然下降(输入短路或低电平振铃)时,输出电容现在处于较高电位,会导致反向电压状况。当输出突然短接到较高电压轨(例如在集束电缆中)时,也会发生反向电压状况。虽然输入反向电压故障很少见,但一旦发生,就可能造成代价高昂的系统损坏。

电流故障: 输出过载和短路是两种明显的电流故障。当系统超容量运行时,就会触发过流加载。至于短路,这可能是由电路板上的故障元件引起。如果有人不小心将扳手掉到电源连接器上或落入电缆束中,可能会发生严重短路事件。未受保护的电路板可能会遭受永久性损坏,更糟糕的是可能着火。

将带有放电电容的电路板插入带电背板时,会涌入一股电流为电容充电。不加控制时,此冲击电流遵循以下方程:

I = CdV/dt

其中:

I = 冲击电流

C = 电容

dV/dt = 电容电压随时间的变化率

如果将放电电容(0 V)插入24 V带电背板,这种情况下的dV/dt是瞬时的(无限大),转换为I = 无限大。如果没有冲击控制,这种非常高的电流尖峰会损坏连接器,熔断保险丝,并导致背板电压振铃。

当发生反向电压事件时,反向流动的电流可能造成系统严重损坏。图6展示了冲击/短路电流和反向电流。

 图片

图6.冲击/短路电流和反向电流

温度故障: 如果设计得当,系统应能正常运行而不会出现温度故障。但是,某种初始故障状况(例如长时间过载情况、系统风扇失效或失灵、系统进气口/排气口意外阻塞或房间空调失效)可能会触发温度故障。

为防止系统受损和潜在的火灾相关问题,当系统或其元器件之一的温度达到危险水平时,过温保护会关断系统。与过温关断相比,热保护更智能。在运行期间,当某种初始故障导致温度升高到正常值以上时,热保护会向系统提供警告和处理方案。例如,系统可以选择去除非关键负载,以较低开关速度运行,从而降低功耗。这样,系统可以较低的性能运行,避免过热关断,直至初始故障得到解决。

未提供保护的系统影响和设计挑战

所有电气系统都会遇到电压、电流和热故障,因此在设计验证测试阶段,忽视保护功能可能会阻碍系统设计顺利完成。事实上,更糟糕的情况是工厂车间的生产线关停。全面保护设备免受故障损害的保护电路很有用,可尽量延长系统正常运行时间。

系统工程师若要全面保护其产品,必须解决一些设计挑战。分立或部分IC实现方案需要许多外部元件。图7展示了一个使用40个分立元器件的完整系统电源保护解决方案。元器件的容差叠加分析起来很繁琐。随着时间推移,无论是验证和确保其性能,还是实现系统精度以及对故障做出快速响应,都很困难。使用多个元器件的结果是解决方案尺寸很大。由于系统平均无故障时间(MTBF)很低,拥有成本很高。

图片

图7.一个系统电源保护电路使用了40个分立元器件

简化系统保护

使用分立电路或部分IC实现保护的传统方法在过去可能效果不错,但它不适应现代系统。现代系统的电路板空间更小,开发时间更短,开发预算紧张。鉴于这种转变,更适合现代系统的保护解决方案是什么?它应是高集成度保护IC(见图8),需要集成场效应晶体管(FET)、电流检测/限流、功率限制、热保护和欠压/过压保护。此外,满足国际电工委员会(UL/IEC)安全要求的全集成式保护IC更胜一筹。更高的集成度与安全认证相结合,可为现代系统提供可靠保护。

图片

图8.单芯片高集成度解决方案

保护IC示例和关键工作概念

ADI 的MAX17613和MAX17526是符合现代系统要求的保护IC范例。

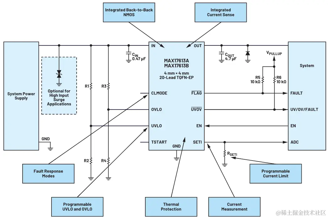
MAX17613(图9)是一款60 V/3 A保护IC,具备所有关键元器件和特性,例如正向和反向FET、可编程电流检测、热保护、可编程欠压闭锁(UVLO)和过压闭锁(OVLO),这些全都集成在单个IC中。它还有一个CLMODE引脚,用于选择IC对电流故障的响应模式——连续、闭锁还是自动重试模式。

图片

图9.高集成度60 V/3 A保护IC

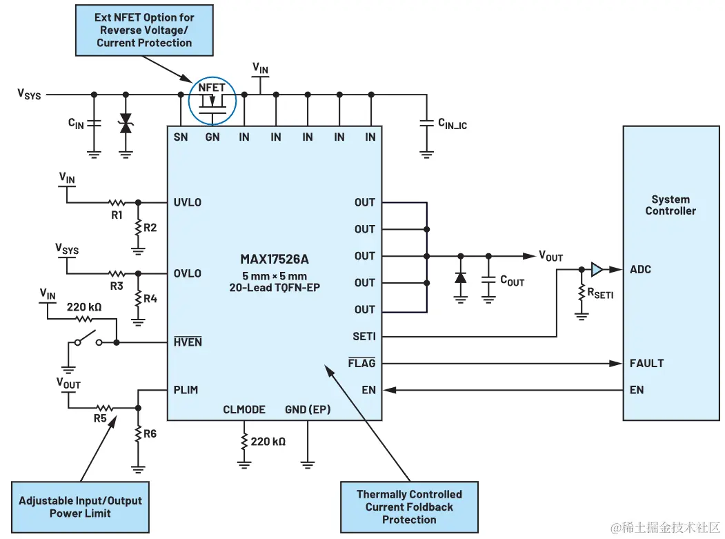
MAX17526(图10)是一款60 V/6 A保护IC,同时也是一款全集成式IC。此外,它还具有先进的保护特性,例如功率限制和热控电流折返。

 图片

图10.具有功率限制的高集成度60 V/6 A保护IC

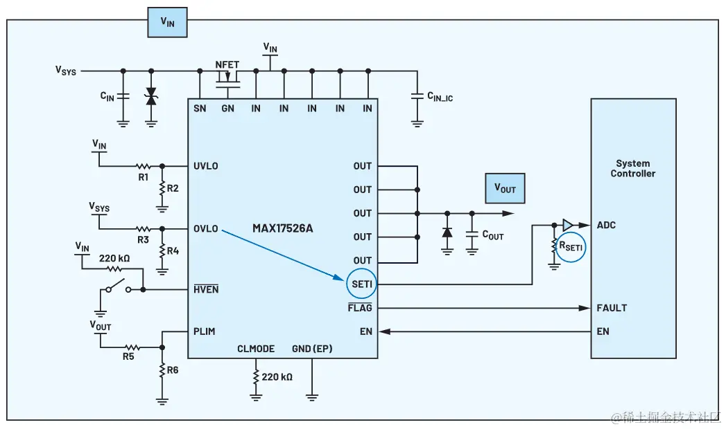
现在,让我们以MAX17526为例详细考察几个关键特性。如图11所示,MAX17526测量系统消耗的电流,并使用SETI引脚将其报告给系统控制器。电阻RSETI可以调整,以根据系统要求对限流水平进行编程。

图片

图11.MAX17526的限流设置和监控功能

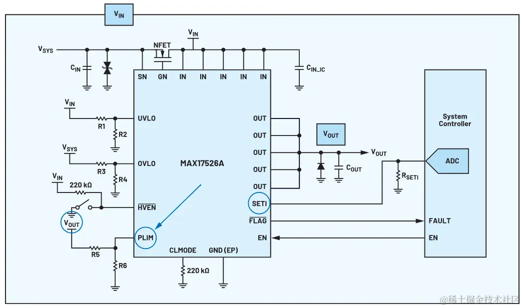
图12展示了MAX17526的限流功能以及它如何控制系统上电期间的冲击电流。一个1000 µF大电容以受控方式充电,左侧充电电流为电流限值的1.0倍,右侧充电电流为电流限值的2.0倍,而电压源不会崩溃。

图片

图12.冲击电流保护

图13显示了MAX17526特有的功率限制特性,它可用于限制输入或输出功率,具体取决于节点VEXT连接到输入电压(VIN)还是输出电压(VOUT)。IC动态调整电流限值以实现对输入或输出功率的限制。

图片

图13.功率限制保护

图14展示了当该IC配置为限制输出功率时,功率限制特性如何将输出功率限制在10 W。

图片

图14.输出功率限制响应

UL/IEC安全认证

如前所述,现代系统也可以利用保护IC的所有安全合规性方面。通过UL 2367、IEC 60950或IEC 62368认证的保护IC可以简化系统级安全要求,从而降低认证相关成本并缩短认证时间,有助于加快产品上市。例如,ADI的 MAX17608 和 MAX17613 是通过UL和IEC认证的保护IC。

电源系统是所有系统或设备的关键模块。电源故障是固有的,确实会发生,但通过实施适当的电路保护,可以防止发生系统故障和设备停机,这对于当今竞争激烈的全球商业环境中的生产力和盈利能力至关重要。与传统的分立或单功能IC解决方案相比,当今的先进保护IC提供小封装、高性能、高可靠性、易于设计和认证的整体系统保护。此外,这些保护IC提供的一些先进特性使系统具备监控和诊断功能,对于当今复杂的终端设备,这类功能可以发挥重要作用。使用全集成式保护IC是能够以低成本应对代价高昂的停机时间的有效方式。(买电子元器件就上唯样商城)