CDGA 章节重点冲刺系列-第一章 数据管理

92 阅读6分钟

1. 数据管理

1. 数据管理的定义

数据管理是为了交付、控制、保护并提升数据和信息资产的价值,在其整个生命周期中制定计划、制度、规程和实践活动,并执行和监督的过程。
数据既是对其所代表对象的解释,也是必须解释的对象。

2. 数据和信息的关系

数据和信息都需要被管理,在本书中,两者可以互换使用。

3. 数据管理的核心驱动力

使组织能够从其数据资产中获取价值。

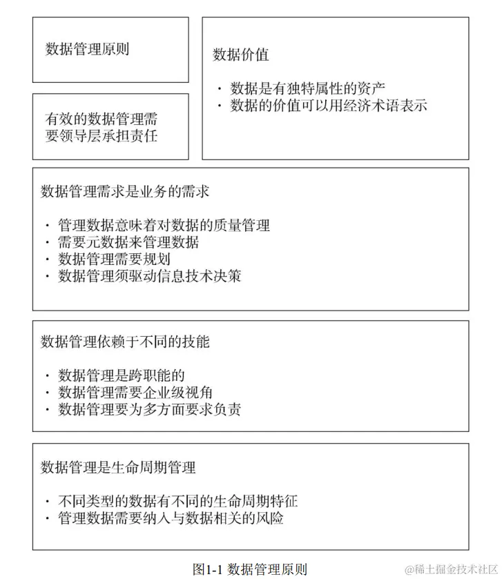
4. 数据管理的 12 原则

有独特属性、经济术语表示、需质量管理、需元数据、需规划、需驱动信息技术决策、会跨职能、需企业视角、需多角度思考、需生命周期管理、需纳入风险、需领导承担责任

数据管理的原则

1. 数据是有独特属性的资产

数据是一种资产,但相比于其他资产,其在管理方式的某些方面有很大差别。对比金融和实物资产,其最明显的特点是在使用过程中不会消耗。 与其他资产的区别:

  • 实物资产:实物资产是可以看得见、摸得着、可移动的,在同一能被放置在一个地方
  • 金融资产:金融资产必须在负债表上记账
  • 数据资产:无形的、持久不消耗的、动态的、容易复制及传送,一旦丢失或销毁不容易重新产生

2. 数据的价值可以用经济术语来表示

3. 管理数据意味着对数据的质量管理

4. 管理数据需要元数据

5. 数据管理需要规划

需要从架构和流程角度进行规划

6. 数据管理须驱动信息技术决策

7. 数据管理是跨职能的工作

需要技术能力、非技术能力和协作能力

8. 数据管理需要企业级视角

9. 数据管理需要多角度思考

数据是流动的,数据管理必须不断发展严谨

10. 数据管理需要全生命周期的管理

不同类型有不同的生命周期特征。
它包括创建或获取、移动、转换和存储数据并使其得以维护和共享的过程,使用数据的过程,以及处理数据的过程其在数据整个生命周期中,可以清理、转换、合并、增强和聚合数据。

数据生命周期中的关键活动

  • 数据质量管理必须贯穿整个数据生命周期
  • 元数据管理必须贯穿整个数据生命周期
  • 数据管理工作应聚焦于关键数据

11. 数据管理需要纳入与数据相关的风险

数据资产除了是一种资产外,还代表着组织的风险。数据可能丢失、被盗和误用。组织必须考虑其使用的伦理影响。数据相关风险必须作为数据生命周期的一部分进行管理。

12. 有效的数据管理需要领导层承担责任

需要来自领导层的愿景和使命

5. 数据价值

按照成本及收益进行估算:

  • 获取和存储数据的成本
  • 数据丢失、更换数据需要的成本
  • 数据丢失对组织的影响
  • 风险缓解成本和与数据相关的潜在风险成本
  • 改进数据的成本
  • 高质量数据的优势
  • 竞争对手为数据付出的费用
  • 数据潜在的销售价格
  • 创新性应用数据的潜在收入

6. 数据管理战略

1. 角色职能

  • CDO 拥有及维护
  • 数据治理委员会支持的数据管理团队实施

2. 战略组成

  • 令人信服的数据管理愿景
  • 数据管理的商业案例总结
  • 指导原则、价值观和管理观点
  • 数据管理的使命和长期目标
  • 数据管理成功的建议措施
  • SMART原则:具体、可衡量、可操作、现实、有时间限制的短期(12-24个月)数据管理计划目标
  • 对数据管理角色和组织的描述,以及对其职责和决策权的总结
  • 数据管理程序组件和初始化任务
  • 具体明确范围的优先工作计划
  • 一份包含项目和行动任务的实施路线图草案

3. 交付成果

  • 数据管理章程:包括愿景、业务案例、目标、指导原则、成功衡量标准、关键成功因素、可识别风险、运营模式等
  • 数据管理范围声明:包括规划目的和目标(通常为3年),已经负责实现这些目标的角色、组织和领导
  • 数据管理实施路线图:确定特定计划、项目、任务分配和交付里程碑

6. 数据管理框架

1. 战略一致性模型:SAM

战略一致性模型

2. 阿姆斯特丹信息模型:AIM

阿姆斯特丹信息模型

3. DAMA 框架

DAMA 的数据管理框架可以用 3 幅图描述

1. DAMA 车轮图

DAMA车轮图

2. DAMA 环境因素六边形图

人、过程和技术之间的关系:

  • 人:角色和职责、组织和文化
  • 过程:活动、方法
  • 技术:工具、交付成果

DAMA环境因素六边形图

3. 知识领域语境关联图

组成部分:

  • 定义
  • 目标
  • 活动:四阶段,P-计划、C控制、D-开发、O-运营
  • 输入
  • 交付成果
  • 角色和职责
  • 供给者
  • 消费者
  • 参与者
  • 工具
  • 方法
  • 度量指标

知识领域语境关联图

4. DMBOK 金字塔

为了实现高级应用实践,许多组织都经历了如下 4 个演化步骤:

DMBOK金字塔

1. 第1阶段

组织购买包含数据库功能的应用程序。这意味着组织以此作为数据建模、设计、数据存储和数据安全的起点(例如,让一些人进来,让其他人出去)。要使系统在其数据环境中运行,还需要做数据集成和交互操作方面的工作。

2. 第2阶段

一旦组织开始使用应用程序,他们将面临数据质量方面的挑战,但获得更高质量的数据取决于可靠的元数据和一致的数据架构,它们说明了来自不同系统的数据是如何协同工作的。

3. 第3阶段

管理数据质量、元数据和架构需要严格地实践数据治理,为数据管理活动提供体系性支持。数据治理还支持战略计划的实施,如文件和内容管理、参考数据管理、主数据管理、数据仓库和商务智能,这些黄金金字塔中的高级应用都会得到充分的支持。

4. 第4阶段

该组织充分利用了良好管理数据的好处,并提高了其分析能力。


来自 Glett的码字间