第三章 内存管理

109 阅读26分钟

1. 内存的基础知识

1.1 内存的基础知识

  • 知识总览

image.png

  • 什么是内存?有何作用

内存可存放数据。程序执行前需要先放到内存中才能被CPU处理——缓和CPU与硬盘之间的速度矛盾。

image.png

几个常用的数量单位

image.png

指令的工作原理

image.png

  • 装入的三种方式——绝对装入

绝对装入:在编译时,如果知道程序将放到内存中的哪个位置,编译程序将产生绝对地址的目标代码。装入程序按照装入模块中的地址,将程序和数据装入内存。

Eg:如果知道装入模块要从地址为100的地方开始存放...

image.png

  • 装入的三种方式——可重定位装入

静态重定位:又称可重定位装入。编译、链接后的装入模块的地址都是从0开始的,指令中使用的地址、数据存放的地址都是相对于起始地址而言的逻辑地址。可根据内存的当前情况,将装入模块装入到内存的适当位置。装入时对地址进行“重定位”,将逻辑地址变换为物理地址(地址变换是在装入时一次完成的)。

image.png

  • 装入的三种方式——动态运行时装入

动态重定位:又称动态运行时装入。编译、链接后的装入模块的地址都是从0开始的。装入程序把装入模块装入内存后,并不会立即把逻辑地址转换为物理地址,而是把地址转换推迟到程序真正要执行时才进行。因此装入内存后所有的地址依然是逻辑地址。这种方式需要一个重定位寄存器的支持。

image.png

采用动态重定位时允许程序在内存中发生移动。

并且可将程序分配到不连续的存储区中;在程序运行前只需装入它的部分代码即可投入运行,然后在程序运行期间,根据需要动态申请分配内存;便于程序段的共享,可以向用户提供一个比存储空间大得多的地址空间。

  • 从写程序到程序运行

image.png

  • 链接的三种方式
  1. 静态链接

在程序运行之前,先将各目标模块及它们所需的库函数连接成一个完整的可执行文件(装入模块),之后不再拆开。

image.png

  1. 装入时动态链接

将各目标模块装入内存时,边装入边链接的链接方式。

image.png

  1. 运行时动态链接

在程序执行中需要该目标模块时,才对它进行链接。其优点是便于修改和更新,便于实现对目标模块的共享。

image.png

  • 知识回顾与重要考点

image.png

1.2 内存管理的概念

  • 内存空间的分配与回收

image.png

  • 内存空间的扩展

image.png

  • 地址转换

image.png

  • 内存保护

image.png

image.png

  • 知识回顾与重要考点

image.png

1.3 覆盖与交换

image.png

  • 覆盖技术

image.png

image.png

必须由程序员声明覆盖结构,操作系统完成自动覆盖。

缺点:对用户不透明,增加了用户编程负担。

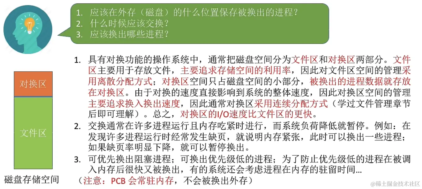
  • 交换技术

交换技术的设计思想:内存空间紧张时,系统将内存中某些进程暂时换出外存,把外存中某些已具备运行条件的进程换入内存(进程在内存与磁盘间动态调度)。

image.png

中级调度(内存调度),就是要决定将哪个处于挂起状态的进程重新调入内存。

暂时换出外存等待的进程状态为挂起状态(挂起态,suspend)

挂起态又可以进一步细分为就绪挂起、阻塞挂起两种状态

image.png

image.png

  • 知识回顾与重要考点

image.png

1.4 连续分配管理方式

image.png

  • 单一连续分配

image.png

  • 固定分区分配

image.png

image.png

  • 动态分区分配

image.png

动态分区分配没有内部碎片,但是有外部碎片。

内部碎片,分配给某进程的内存区域中,如果有些部分没有用上。

外部碎片,是指内存中的某些空闲分区由于太小而难以利用。

如果内存中空闲空间的总和本来可以满足某进程的要求,但由于进程需要的是一整块连续的内存空间,因此“碎片”不能满足进程的需求。

可以通过紧凑技术来解决外部碎片。

  1. 记录内存使用情况的数据结构

image.png

  1. 应该如何分配空闲分区

image.png

  1. 如何进行分配

image.png

image.png

  1. 如何进行回收

image.png

image.png

image.png

image.png

  • 知识回顾与重要考点

image.png

1.5 动态分区分配算法

  • 知识总览

image.png

  • 首次适应算法

算法思想:每次都从低地址开始查找,找到第一个能满足大小的空闲分区

如何实现:空闲分区以地址递增的次序排列。每次分配内存时顺序查找空闲分区链(或空闲分区表),找到大小满足要求的第一个空闲分区。

image.png

  • 最佳适应算法

算法思想:由于动态分区分配是一种连续分配方式,为各进程分配的空间必须是连续的一整片区域。因此为了保证当“大进程”到来时能有连续的大片空间,可以尽可能多地留下大片的空闲区,即,优先使用更小的空闲区

如何实现:空闲分区按容量递增次序链接。每次分配内存时顺序查找空闲分区链(或空闲分区表),找到大小能满足要求的第一个空闲分区。

缺点:每次都选最小的分区进行分配,会留下越来越多的、很小的、难以利用的内存块。因此这种方法会产生很多的外部碎片。

  • 最坏适应算法

又称最大适应算法。

算法思想:为了解决最佳适应算法的问题——即留下太多难以利用的小碎片,可以在每次分配时优先使用最大的连续空闲区,这样分配后剩余的空闲区就不会太小,更方便使用。

如何实现:空闲分区按容量递减次序链接。每次分配内存时顺序查找空闲分区链(或空闲分区表),找到大小能满足要求的第一个空闲分区。

缺点:每次都选最大的分区进行分配,虽然可以让分配后留下的空闲区更大,更可用,但是这种方式会导致较大的连续空闲区被迅速用完。如果之后有“大进程”到达,就没有内存分区可用了。

  • 邻近适应算法

算法思想:首次适应算法每次都从链头开始查找。这可能会导致低地址部分出现很多小的空闲分区,而每次分配查找时,都要经过这些分区,因此也增加了查找的开销。如果每次都从上次查找结束的位置开始检索,就能解决上述问题。

如何实现:空闲分区以地址递增的顺序排列(可排成一个循环链表)。每次分配内存时从上次查找结束的位置开始查找空闲分区链(或空闲分区表),找到大小能满足要求的第一个空闲分区。

首次适应算法每次都要从头查找,每次都需要检索低地址的小分区。但是这种规则也决定了当低地址部分有更小的分区可以满足需求时,会更有可能用到低地址部分的小分区,也会更有可能把高地址部分的大分区保留下来(最佳适应算法的优点)。

邻近适应算法的规则可能会导致无论低地址、高地址部分的空闲分区都有相同的概率被使用,也就导致了高地址部分的大分区更可能被使用,划分为小分区,最后导致无大分区可用(最大适应算法的缺点)。

综合来看,四种算法中,首次适应算法的效果反而更好。

  • 知识回顾与重要考点

image.png

1.6 基本分页存储管理的概念

image.png

  • 什么是分页存储

将内存空间分为一个个大小相等的分区(比如:每个分区4KB),每个分区就是一个“页框”(页框=页帧=内存块=物理页面)。每个页框有一个编号,即“页框号”(页框号=页帧号=内存块号=物理块号=物理页号),页框号从0开始。

将进程的逻辑地址空间也分为与页框大小相等的一个个部分,每个部分称为一个“页”或“页面”。每个页面也有一个编号,即“页号”,页号也是从0开始。

操作系统以页框为单位为各个进程分配内存空间。进程的每个页面分别放入一个页框中。也就是说,进程的页面与内存的页框有一一对应的关系。

各个页面不必连续存放,可以放到不相邻的各个页框中。

Tips:初学易混——页、页面vs页框、页帧、物理页

页号、页面号vs页框号、页帧号、物理页号

image.png

  • 重要的数据结构——页表

为了能知道进程的每个页面在内存中存放的位置,操作系统要为每个进程建立一张页表。

注:页表通常存放在PCB(进程控制块)中

image.png

  1. 每个页表项占多少字节?

image.png

页表项连续存放,因此页号可以是隐含的,不占存储空间(类比数组)。

image.png

注意:页表记录的只是内存块号,而不是内存块的起始地址。

J号内存块的起始地址 = J*内存块大小

  1. 如何实现地址的转换?

image.png

image.png

在计算机内部,地址是用二进制表示的,如果页面大小刚好是2的整数幂,则计算机硬件可以很快速的把逻辑地址拆分成(页号,页面偏移量)。

结论:如果每个页面大小为2^kB,用二进制数表示逻辑地址,则末尾K位即为页内偏移量,其余部分就是页号。

image.png

分页存储管理的逻辑地址结构如下所示:

image.png

地址结构包含两个部分:前一部分为页号,后一部分为页内偏移量W。在上图所示的例子中,地址长度为32位,其中011位为“页内偏移量”,或称“页内地址”;1231位为“页号”。

如果有K位表示“页内偏移量”,则说明该系统中一个页面的大小是2^k个内存单元。

如果有M位表示“页号”,则说明在该系统中,一个进程最多允许有2^M个页面。

image.png

  • 知识回顾与重要考点

image.png

1.7 基本地址变换机构

基本地址变换机构可以借助进程的页表将逻辑地址转换为物理地址。

通常会在系统中设置一个页表寄存器(PTR),存放页表在内存中的起始地址F和页表长度M。

进程未执行时,页表的始址和页表长度放在进程控制块(PCB)中,当进程被调度时,操作系统内核会把它们放到页表寄存器中。

注意:页面大小是2的整数幂。

设页面大小为L,逻辑地址A到物理地址E的变换过程如下:

image.png

image.png

  • 对页表项大小的进一步探讨

image.png

  • 知识回顾与重要考点

image.png

1.8 具有快表的地址变换机构

快表,又称联想寄存器,是一种访问速度比内存快很多的高速缓存(TLB不是内存!),用来存放最近访问的页表项的副本,可以加速地址变换的速度。与此对应,内存中的页表常称为慢表。

image.png

image.png

  • 引入快表后,地址的变换过程
  1. CPU给出逻辑地址,由某个硬件算得页号、页内偏移量,将页号和快表中的所有页号进行比较。
  2. 如果找到匹配的页号,说明要访问的页表项在快表中有副本,则直接从中取出该页对应的内存块号,再将内存块号与页内偏移量拼接形成物理地址,最后,访问该物理地址对应的内存单元。因此,若快表命中,则访问某个逻辑地址仅需一次访存即可。
  3. 如果没有找到匹配的页号,则需要访问内存中的页表,找到对应页表项,得到页面存放的内存块号,再将内存块号与页内偏移量拼接形成物理地址,最后,访问该物理地址对应的内存单元。因此,若快表未命中,则访问某个逻辑地址需要两次访存注意:在找到页表项后,应同时将其存入快表,以便后面可能的再次访问。但若快表已满,则必须按照一定的算法对旧的页表项进行替换)。

由于查询快表的速度比查询页表的速度快很多,因此只要快表命中,就可以节省很多时间。

因为局部性原理,一般来说快表的命中率可以达到90%以上。

image.png

  • 局部性原理
  1. 时间局部性:如果执行了程序中的某条指令,那么不久后这条指令很有可能再次执行;如果某个数据被访问过,不久之后该数据很可能再次被访问。(因为程序中存在大量的循环)
  2. 空间局部性:一旦程序访问了某个内存单元,在不久之后,其附近的内存单元也很有可能被访问。(因为很多数据在内存中都是连续存放的)

上小节介绍的基本地址变换机构中,每次要访问一个逻辑地址,都需要查询内存中的页表。由于局部性原理,可能连续很多次查到的都是同一个页表项。

  • 知识回顾与重要考点

image.png

1.9 两级页表

  • 知识总览

image.png

  • 单级页表存在的问题
  1. 页表必须连续存放,因此当页表很大时,需要占用很多个连续的页框。
  2. 没有必要让整个页表常驻内存,因为进程在一段时间内可能只需要访问某几个特定的页面。

image.png

  • 两级页表的原理、地址结构

image.png

  • 如何实现地址变换

image.png

image.png

  • 需要注意的几个细节
  1. 若采用多级页表机制,则各级页表的大小不能超过一个页面。

image.png

  1. 两级页表的访存次数分析(假设没有快表机构)

第一次访存:访问内存中的页目录表

第二次访存:访问内存中的二级页表

第三次访存:访问目标内存单元

  • 知识回顾与重要考点

image.png

1.10 基本分段存储管理方式

  • 知识总览

image.png

  • 分段

进程的地址空间:按照程序自身的逻辑关系划分为若干个段,每个段都有一个段名(在低级语言中,程序员使用段名来编程),每段从0开始编址。

内存分配规则:以段为单位进行分配,每个段在内存中占据连续空间,但各段之间可以不相邻。

image.png

image.png

image.png

  • 段表

image.png

  • 地址变换

image.png

image.png

  • 分段、分页管理的对比

页是信息的物理单位。分页的主要目的是为了实现离散分配,提高内存利用率。分页仅仅是系统管理上的需要,完全是系统行为,对用户是不可见的

段是信息的逻辑单位。分段的主要目的是更好地满足用户需求。一个段通常包含着一组属于一个逻辑模块的信息。分段对用户是可见的,用户编程时需要显式地给出段名。

页的大小固定且由系统决定。段的长度却不固定,决定于用户编写的程序。

分页的用户进程地址空间是一维的,程序员只需给出一个记忆符即可表示一个地址。

分段的用户进程地址空间是二维的,程序员在标识一个地址时,既要给出段名,也要给出段内地址。

image.png

分段比分页更容易实现信息的共享和保护

不能被修改的代码称为纯代码或可重入代码(不属于临时资源),这样的代码是可以共享的。可修改的代码是不能共享的(比如,有一个代码段中有很多变量,各进程并发地同时访问可能造成数据不一致)

image.png

访问一个逻辑地址需要几次访存?

分页(单级页表):第一次访存——查内存中的页表,第二次访存——访问目标内存单元。总共两次访存。

分段:第一次访存——查内存中的段表,第二次访存——访问目标内存单元。总共两次访存与分页系统类似,分段系统中也可以引入快表机构,将近期访问过的段表项放入快表中,这样可以少一次访问,加快地址变换速度。

  • 知识回顾与重要考点

image.png

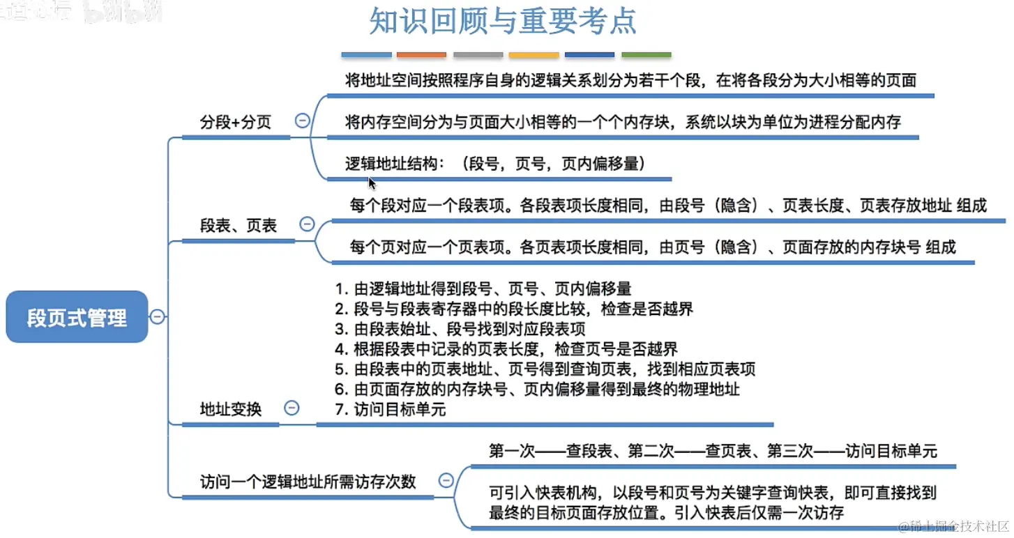
1.11 段页式管理方式

  • 知识总览

image.png

  • 分页、分段的优缺点分析

image.png

  • 分段+分页=段页式管理

image.png

  • 段页式管理的逻辑地址结构

image.png

  • 段表、页表

image.png

image.png

  • 知识回顾与重要考点

image.png


2. 虚拟内存

2.1 虚拟内存的基本概念

  • 知识总览

image.png

  • 传统存储管理方式的特征、缺点
  1. 一次性:作业必须一次性全部装入内存后才能运行。这会造成两个问题:

①作业很大时,不能全部装入内存,导致大作业无法运行

②当大量作业要求运行时,由于内存无法容纳所有作业,因此只有少量作业能运行,导致多道程序并发度下降

  1. 驻留性:一旦作业被装入内存,就会一直驻留在内存中,直至作业运行结束。事实上,在一个时间段内,只需要访问作业的一小部分数据即可正常运行,这就导致了内存中会驻留大量的、暂时用不到的数据,浪费了宝贵的内存资源

image.png

  • 局部性原理
  1. 时间局部性:如果执行了程序中的某条指令,那么不久后这条指令很有可能再次被执行;如果某个数据被访问过,不久之后该数据很可能再次被访问。
  2. 空间局部性:一旦程序访问了某个存储单元,在不久之后,其附近的存储单元也很有可能被访问。
  • 虚拟内存的定义和特征

image.png

  • 如何实现虚拟内存技术

虚拟内存技术,允许一个作业分多次调入内存。如果采用连续分配方式,会不方便实现。因此,虚拟内存的实现需要建立在离散分配的内存管理方式基础上。

image.png

  • 知识回顾与重要考点

image.png

2.2 请求分页管理方式

  • 知识总览

请求分页存储管理与基本分页存储管理的主要区别:

在程序执行过程中,当所访问的信息不在内存时,由操作系统负责将所需信息从外存调入内存,然后继续执行程序。

若内存空间不够,由操作系统负责将内存中暂时用不到的信息换出到外存。

image.png

  • 页表机制

image.png

  • 缺页中断机构

image.png

缺页中断是因为当前执行的指令想要访问的目标页面未调入内存而产生的,因此属于内中断。

一条指令在执行期间,可能产生多次缺页中断。

image.png

  • 地址变换机构

image.png

image.png

  • 知识回顾与重要考点

image.png

2.3 页面置换算法

  • 知识总览

image.png

  • 最佳置换算法(OPT)

每次选择淘汰的页面将是以后永不使用,或者在最长时间内不再被访问的页面,这样可以保证最低的缺页率。

image.png

整个过程中缺页中断发生了9次,页面置换发生了6次

注意:缺页时未必发生页面置换。若还有可用的空闲内存块,就不用进行页面置换。

最佳置换算法可以保证最低的缺页率,但实际上,只有在进程执行的过程中才知道接下来会访问到的是哪个页面。操作系统无法提前预判页面访问序列。因此,最佳置换算法是无法实现的

  • 先进先出置换算法(FIFO)

每次选择淘汰的页面是最早进入内存的页面。

把调入内存的页面根据调入的先后顺序排成一个队列,需要换出页面时选择队头页面即可。队列的最大长度取决于系统为进程分配了多少个内存块。

image.png

image.png

Belady异常——当为进程分配的物理块数增大时,缺页次数不减反增的异常现象。

只有FIFO算法会产生Belady异常。另外,FIFO算法虽然实现简单,但是该算法与进程实际运行时的规律不适应,因为先进入的页面也有可能最经常被访问。因此,算法性能差。

  • 最近最久未使用置换算法(LRU)

image.png

  • 时钟置换算法(CLOCK)
  1. 最佳置换算法性能最好,但无法实现
  2. 先进先出置换算法实现简单,但算法性能差
  3. 最近最久未使用置换算法性能好,是最接近OPT算法性能的,但是实现起来需要专门的硬件支持,算法开销大

时钟置换算法是一种性能和开销较均衡的算法,又称CLOCK算法,或最近未用算法(NRU)。

简单的CLOCK算法实现方法:为每个页面设置一个访问位,再将内存中的页面都通过链接指针链接成一个循环队列。当某页被访问时,其访问位置为1。当需要淘汰一个页面时,只需检查页的访问位。如果是0,就选择将该页换出;如果是1,则将它置为0,暂不换出,继续检查下一个页面,若第一轮扫描中所有页面都是1,则将这些页面的访问位依次置0后,再进行第二轮扫描(第二轮扫描中一定会有访问位为0的页面,因此简单的CLOCK算法选择一个淘汰页面最多会经过两轮扫描)。

image.png

  • 改进型的时钟置换算法

简单的时钟置换算法仅考虑到一个页面最近是否被访问过。事实上,如果被淘汰的页面没有被修改过,就不需要执行I/O操作写回外存。只有被淘汰的页面被修改过,才需要写回外存

因此,除了考虑一个页面最近有没有被访问过以外,操作系统还应考虑页面有没有被修改过。在其他条件都相同时,应优先淘汰没有修改过的页面,避免I/O操作。这就是改进型的时钟置换算法的思想。修改位=0,表示页面没有被修改过;修改位=1,表示页面被修改过。

为方便讨论,用(访问位,修改位)的形式表示各页面状态。如(1,1)表示一个页面近期被访问过,且被修改过。

image.png

  • 知识回顾与重要考点

image.png

2.4 页面分配策略、抖动、工作集

  • 知识总览

image.png

  • 页面分配、置换策略

驻留集:指请求分页存储管理中给进程分配的物理块的集合。

在采用了虚拟存储技术的系统中,驻留集大小一般小于进程的总大小。

若驻留集太小,会导致缺页频繁,系统要花大量的时间来处理缺页,实际用于进程推进的时间很少。

驻留集太大,又会导致多道程序并发度下降,资源利用率降低。所以应该选择一个合适的驻留集大小。

固定分配:操作系统为每个进程分配一组固定数目的物理块,在进程运行期间不再改变。即,驻留集大小不变

可变分配:先为每个进程分配一定数目的物理块,在进程运行期间,可根据情况做适当的增加或减少。即,驻留集大小可变

局部置换:发生缺页时只能选进程自己的物理块进行置换。

全局置换:可以将操作系统保留的空闲物理块分配给缺页进程,也可以将别的进程持有的物理块置换到外存,再分配给缺页进程。

image.png

固定分配局部置换:系统为每个进程分配一定数量的物理块,在整个运行期间都不改变。若进程在运行中发生缺页,则只能从该进程在内存中的页面中选出一页换出,然后再调入需要的页面。这种策略的缺点是:很难在刚开始就确定应为每个进程分配多少个物理块才算合理。(采用这种策略的系统可以根据进程大小、优先级、或是根据程序员给出的参数来确定为一个进程分配的内存块数)

可变分配全局置换:刚开始会为每个进程分配一定数量的物理块。操作系统会保持一个空闲物理块队列。当某进程发生缺页时,从空闲物理块中取出一块分配给该进程;若已无空闲物理块,则可选择一个未锁定的页面换出外存,再将该物理块分配给缺页的进程。采用这种策略时,只要某进程发生缺页,都将获得新的物理块,仅当空闲物理块用完时,系统才选择一个未锁定的页面调出。被选择调出的页可能是系统中任何一个进程的页,因此这个被选中的进程拥有的物理块会减少,缺页率会增加。

可变分配局部置换:刚开始会为每个进程分配一定数量的物理块。当某进程发生缺页时,只允许从该进程自己的物理块中选出一个进行换出外存。如果进程在运行中频繁地缺页,系统会为该进程多分配几个物理块,直至该进程缺页率趋势适当程度;反之,如果进程在运行中缺页率特别低,则可适当减少分配给该进程的物理块。

可变分配全局置换:只要缺页就给分配新物理块

可变分配局部置换:要根据发生缺页的频率来动态地增加或减少进程的物理块

  • 何时调入页面
  1. 预调页策略:根据局部性原理(主要指空间局部性),一次调入若干个相邻的页面可能比一次调入一个页面更高效。但如果提前调入的页面中大多数都没被访问过,则又是低效的。因此可以预测不久之后可能访问到的页面,将它们预先调入内存,但目前预测成功率只有50%左右。故这种策略主要用于进程的首次调入,由程序员指出应该先调入哪些部分。

  2. 请求调页策略:进程在运行期间发现缺页时才将所缺页面调入内存。由这种策略调入的页面一定会被访问到,但由于每次只能调入一页,而每次调页都要磁盘I/O操作,因此I/O开销较大。

  • 从何处调入页面
  1. 系统拥有足够的对换区空间:页面的调入、调出都是在内存与对换区之间进行,这样可以保证页面的调入、调出速度很快。在进程运行前,需将进程相关的数据从文件区复制到对换区。

  2. 系统缺少足够的对换区空间:凡是不会被修改的数据都直接从文件区调入,由于这些页面不会被修改,因此换出时不必写回磁盘,下次需要时再从文件区调入即可。对于可能被修改的部分,换出时需写回磁盘对换区,下次需要时再从对换区调入。

image.png

  1. UNIX方式:运行之前进程有关的数据全部放在文件区,故未使用过的页面,都可从文件区调入。若被使用过的页面需要换出,则写回对换区,下次需要时从对换区调入。

image.png

  • 抖动现象

刚刚换出的页面马上又要换入内存,刚刚换入的页面马上又要换出外存,这种频繁的页面调度行为称为抖动,或颠簸。产生抖动的主要原因是进程频繁访问的页面数目高于可用的物理块数(分配给进程的物理块不够)。

  • 工作集

驻留集:指请求分页存储管理中给进程分配的内存块的集合。

工作集:指在某段时间间隔里,进程实际访问页面的集合。

操作系统会根据“窗口尺寸”来算出工作集。

image.png

工作集大小可能小于窗口尺寸,实际应用中,操作系统可以统计进程的工作集大小,根据工作集大小给进程分配若干内存块。如:窗口尺寸为5,经过一段时间的监测发现某进程的工作集最大为3,那么说明该进程有很好的局部性,可以给这个进程分配3个以上的内存块即可满足进程的运行需要。

一般来说,驻留集的大小不能小于工作集的大小,否则进程运行过程中将频繁缺页。

拓展:基于局部性原理可知,进程在一段时间内访问的页面与不久之后会访问的页面是有相关性的。因此,可以根据进程近期访问的页面集合(工作集)来设计一种页面置换算法————选择一个不在工作集中的页面进行淘汰。

  • 知识回顾与重要考点

image.png

2.5 内存映射文件

  • 知识总览

image.png

  • 内存映射文件

内存映射文件——操作系统向上层程序员提供的功能(系统调用)

  1. 方便程序员访问文件数据
  2. 方便多个进程共享同一个文件
  • 传统的文件访问方式

image.png

  • 内存映射文件

image.png

  • 知识回顾

image.png