查漏补缺,这些热门开源项目你都知道么?「GitHub 热点速览」

12,831 阅读4分钟

本期热点速览的周榜部分的项目,基本上每周都会在 GitHub Trending 见到它们的身影,因为它们实在太火了。一般来说,这些火爆的项目大家都耳熟能详,但是为了防止有些小伙伴不怎么逛 GitHub,以及并没有翻阅之前的月刊或者是热点速览。借着这个大家不怎么搞新项目的假期,索性收集下常见的 5 个开源项目,如果你认识这些项目,就当温故知新了。

在本周特推部分,依旧是 2 个新晋热榜项目,一个用 Go 写 HTML,一个则是想搞定 Postman 的 API 工具。

以下内容摘录自微博@HelloGitHub 的 GitHub Trending 及 Hacker News 热帖(简称 HN 热帖),选项标准:新发布 | 实用 | 有趣,根据项目 release 时间分类,发布时间不超过 14 day 的项目会标注 New,无该标志则说明项目 release 超过半月。由于本文篇幅有限,还有部分项目未能在本文展示,望周知 🌝

  • 本文目录
    • 1. 本周特推
      • 1.1 用 Go 写 HTML:templ
      • 1.2 API 神器:bruno
    • 2. GitHub Trending 周榜
      • 2.1 从零构建你的技术栈:build-your-own-x
      • 2.2 Windows 激活:Microsoft-Activation-Scripts
      • 2.3 你的 App 服务:appwrite
      • 2.4 代码格式化:black
      • 2.5 Windows 实用集:PowerToys
    • 3. HelloGitHub 热评
      • 3.1 自定义屏幕点击:gkd
      • 3.2 菜单栏番茄时钟:TomatoBarz
    • 4. 往期回顾

1. 本周特推

1.1 用 Go 写 HTML:templ

主语言:Go

New templ 一个适用于 Go 语言的 HTML 模板语言,你可以在 Go 中编写 HTML。

GitHub 地址→github.com/a-h/templ

1.2 API 神器:bruno

主语言:JavaScript

New Bruno 是一个开源的 IDE,可以用来探索、测试 API。作为一个创新 API 客户端,它希望改变 Postman 及其类似 API 工具的现状。它会将集合存储在文件系统的文件夹中,并用纯本文标记语言 Bru 来保存相关的 API 请求。

Bruno 只支持离线使用,并没有打算添加云同步功能。为了保护数据安全,Bruno 会将数据保留在你的设备上,而非云端。

GitHub 地址→github.com/usebruno/br…

2. GitHub Trending 周榜

2.1 从零构建你的技术栈:build-your-own-x

本周 star 增长数 2,050+

正如项目所说,这个项目合集是为了让你从零开始,逐步学会某门技术。作为一个实操中掌握技术的项目,build-your-own-x 可以让你搞定 3D 渲染、搭建自己的机器人,做一个自己的数据库等等。

GitHub 地址→github.com/codecrafter…

2.2 Windows 激活:Microsoft-Activation-Scripts

本周 star 增长数:1,100+

有了 Microsoft-Activation-Scripts,激活 Windows 和 Office 不再是问题。它注重开源、减少反病毒软件的检测,这个用到 HWID、Ohook、KMS38、在线 KMS 激活方法的工具,一定能帮你解决 Windows 的激活问题。

GitHub 地址→github.com/massgravel/…

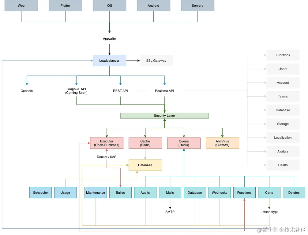
2.3 你的 App 服务:appwrite

本周 star 增长数:2,250+主语言:TypeScript、PHP

一个适用于 Flutter、Vue、Angular、React、iOS、Android 的完整后端服务。Appwrite 基于 Docker 提供的微服务库可应用于网页端,移动端,以及后端。Appwrite 支持用户验证、外部授权、用户数据读写检索、文件储存、图像处理、云函数计算等多种服务,此外它提供了可视化界面,方便开发者高效地开发应用.

GitHub 地址→github.com/appwrite/ap…

2.4 代码格式化:black

本周 star 增长数:1,850+主语言:Python

一个绝对不向不规范妥协的代码格式化库 black,你无需手动调整代码格式,交给 black,它会帮你格式化你的 Python 代码。经过 Black 格式化过的代码保证了风格统一,你只需要专注代码编写便好。

# in:

def very_important_function(template: str, *variables, file: os.PathLike, engine: str, header: bool = True, debug: bool = False):
    """Applies `variables` to the `template` and writes to `file`."""
    with open(file, 'w') as f:
        ...

# out:

def very_important_function(
    template: str,
    *variables,
    file: os.PathLike,
    engine: str,
    header: bool = True,
    debug: bool = False,
):
    """Applies `variables` to the `template` and writes to `file`."""
    with open(file, "w") as f:
        ...

GitHub 地址→github.com/psf/black

2.5 Windows 实用集:PowerToys

本周 star 增长数:1,700+主语言:C#、C++

Microsoft PowerToys 是一套实用工具,希望提升进阶用户的 Windows 使用体验,提高工作效率。

GitHub 地址→github.com/microsoft/P…

3. HelloGitHub 热评

在这个章节,我们将会分享下本周 HelloGitHub 网站上的热评项目,HG 开源项目评价体系刚上线不久,期待你的评价。

3.1 自定义屏幕点击:gkd

主语言:Kotlin

该项目是基于无障碍功能的手机自动点击工具,支持自定义或订阅点击规则,可用来自动完成点击跳过广告、同意按钮、领红包等操作。

HG 评价地址→hellogithub.com/repository/…

3.2 菜单栏番茄时钟:TomatoBarz

主语言:Swift

这是一款 macOS 上的番茄时钟应用,它小巧精致、界面简洁,支持设置工作和休息间隔、提示音、全局热键等功能。

HG 评价地址→hellogithub.com/repository/…

4. 往期回顾

往期回顾:

以上为 2023 年第 38 个工作周的 GitHub Trending 🎉如果你 Pick 其他好玩、实用的 GitHub 项目,来 HelloGitHub 和大家一起分享下哟 🌝