首页
沸点
课程
数据标注
HOT
AI Coding
更多
直播
活动
APP
插件
直播
活动
APP
插件
搜索历史
清空
创作者中心
写文章
发沸点
写笔记
写代码
草稿箱
创作灵感
查看更多
登录
注册
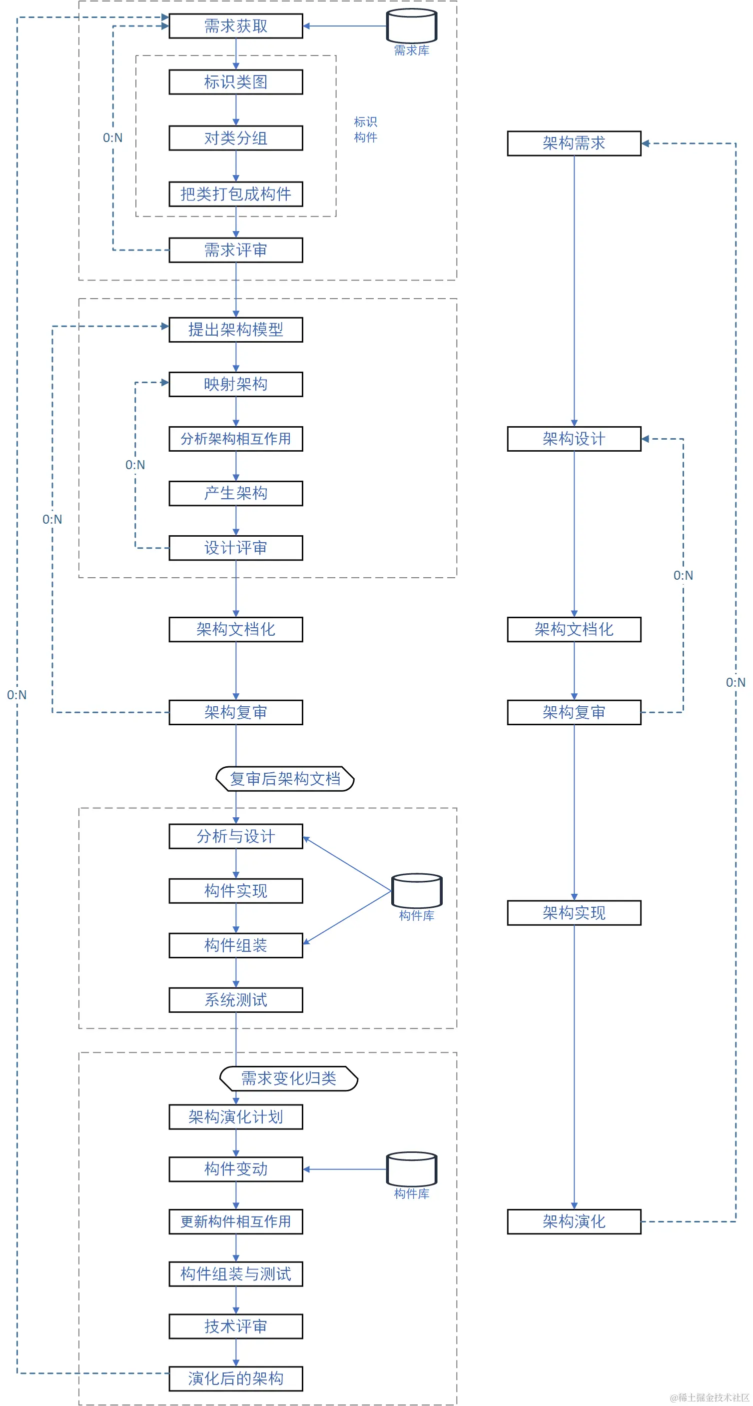
基于架构的软件设计(ABSD)整体流程图
bbttboy
2023-10-08
166
阅读1分钟
bbttboy
1
文章
166
阅读
0
粉丝
目录
收起