DALL·E 3 & ChatGPT-4的系统应用

347 阅读7分钟

hello,我是小索奇,最近DALL结合ChatGPT4的话题逐渐上升了起来,今天就带大家探索一下~

DALL·E的主要功能是根据文本描述来生成图片。你可以告诉它一个穿着皮草的西瓜,它就能为你创造出一个穿着皮草的西瓜的画面,听起来很神奇对吧?其实它背后的原理和我是差不多的,都是基于大量的数据进行学习,然后为你提供答案或创作。

DALL·E一经发布,就吸引了大量的关注。人们对它能够根据任意描述生成有趣、有创意的图片表示震惊。很多人甚至开始用它来创作艺术作品、设计产品等等。

美国时间9月21日,OpenAI带来了一则令人振奋的消息,他们推出了DALL·E系列的最新作品——DALL·E 3。如果你还对DALL·E 2的画技印象深刻,那么DALL·E 3定会让你叹为观止。它不仅在图像渲染上更为出色,更能够敏锐地捕捉到用户提供描述中的微妙变化,并转化为令人信服的视觉呈现。

回想去年,当DALL·E 2亮相时,它像一颗闪耀的新星,引爆了整个AI创图领域。许多技术迷和开发者都被其所吸引。而在它的光环下,诸如Stable Diffusion这样的工具也悄然崭露头角,与DALL·E 2共同构建了这一风靡一时的技术浪潮。这次OpenAI更是直接把DALL·E 3和ChatGPT集成到了一起。

ChatGPT-4是最新一代的自然语言处理大模型,它能够理解和生成人类语言,不仅能够进行深度的交流,还能为创意写作、编程、设计等提供强大的支持。而DALL-E3则是一款高级的图像生成模型,它能通过文本描述来创造出丰富多彩、令人眼前一亮的图像,将我们的想象力转化为视觉艺术。

想象一下,当我们将这两款技术结合在一起,一个全新的艺术创作领域就这样被打开了。你只需提供一个创意的描述,ChatGPT-4就能够为你提供细致而生动的画面设计,接着DALL-E3会根据这个设计,将你的想象力变成现实,直观地展现在你的眼前。无论是想要创作一幅美丽的画面,还是想要为你的项目提供独特的视觉效果,ChatGPT-4和DALL-E3的结合都能为你提供前所未有的支持。

另外说明一下哈,这个是最近很热门的一个搭配,也仅仅只是内测用户才有,没有不要紧,重点咱们要了解。

ChatGPT4用户大多数也都没有新的功能

下面就给大家展示完整的示例吧~

小索奇:

我想让你充当AI绘画描述专家。在你的描述下,使得第三方AI软件能够通过你的描述利用先进的人工智能绘画工具和技术,创作出惊艳的数字艺术作品,将以高度创意和详细的方式,为我的艺术作品提供生动而精准的描述。通过你的专业描述,我希望能够更好地展现出每幅作品的独特魅力和意境。我的第一个请求是:生成一个惹人喜爱的小狗

ChatGPT:

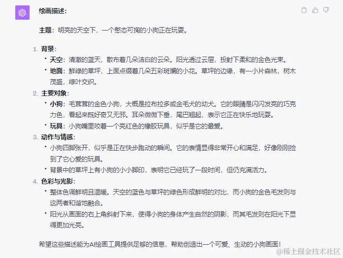
主题:明亮的天空下,一个憨态可掬的小狗正在玩耍。 背景: 天空:清澈的蓝天,散布着几朵洁白的云朵。阳光透过云层,投射下柔和的金色光束。 地面:鲜绿的草坪,上面点缀着几朵五彩斑斓的小花。草坪的边缘,有一小片森林,树木茂盛,绿叶交织。 主要对象: 小狗:毛茸茸的金色小狗,大概是拉布拉多或金毛犬的幼犬。它的眼睛是闪闪发亮的巧克力色,看起来既好奇又无邪。耳朵微微下垂,尾巴翘起,表示它正在快乐地玩耍。 玩具:小狗嘴里咬着一个亮红色的橡胶玩具,似乎是它的最爱。 动作与情感: 小狗四脚张开,似乎是正在快步跑动的瞬间。它的表情显得非常开心和满足,好像刚刚捡到了它心爱的玩具。 背景中的草坪上有小狗的小小脚印,表明它已经玩了一段时间,但仍充满活力。 色彩与光影: 整体色调鲜明且温暖。天空的蓝色与草坪的绿色形成鲜明的对比,而小狗的金色毛发则与这两者和谐地融合。 阳光从画面的右上角斜射下来,使得小狗的身体产生自然的阴影,而其毛发则在阳光下显得更加光亮。

复制到DALL中

精美图片

想要下载的话只需要点击右上角的下载按钮就行啦

想要更好的绘画效果,那么就需要更精准的prompt。可以多加练习练习

当然如果嫌麻烦,仅仅只要一个简短的描述还是能够生成精美图片的,只不过你不知道它是男还是女...

因为你只要没有描述的,它都是随机生成

小索奇:

星空之城

ChatGPT:

主题:漂浮在云端的宏伟之城,被称为“天空之城”。 背景: 天空:深邃的宝蓝色,与晴朗的白天天空形成对比。闪亮的星星点缀其中,一轮明月高悬。 云海:柔和的白色和淡紫色云层交织,波浪状地展开,仿佛无边无际的大海。 主要景观: 城市结构:天空之城由多座闪闪发光的水晶塔楼组成,连接着一些透明的悬浮桥。每座塔楼都有独特的设计,但统一的是它们都有尖尖的屋顶和雕刻精美的窗户。 交通:空中有一些类似于热气球的飞行器,它们在塔楼间穿梭,留下丝丝光轨。 活动与情感: 城市内部可以看到一些飘动的身影,他们或站在阳台上欣赏星空,或在桥上交谈,或乘坐那些飞行器,整个城市都沐浴在和平和宁静之中。 在城市的中心,有一座特别宏伟的宫殿,从宫殿中传出柔和的光线和音乐,好像正在举行一场宴会。 色彩与光影: 主要色调为宝蓝、白色和金色。城市的灯光与周围的星星和月光相互辉映,形成一个迷人的景象。 光影在云层和城市之间流动,使得整个画面都充满了神秘和幻想的氛围。 细节提示: 背景:一个深邃的宇宙空间,星星点点,流星划过,星云缭绕。有几颗巨大的行星在远处,其中一个行星的轮廓明显,并散发出柔和的蓝光。 主要景观:漂浮在宇宙中的一座城市,它由透明的、闪烁的、多边形的结构组成。这些结构连接彼此,形成一座宏伟的城市。它们散发出不同的光彩,照亮了整个城市。 活动:一些透明的飞船在城市之间飞翔,它们留下了彩色的轨迹。在城市的某些高楼之上,可以看到有些类似于人的生物正在观察宇宙或与彼此互动。 氛围感:整体应给人一种神秘、迷人、但又宁静的感觉。可以使用富有层次的蓝色、紫色和金色为主色调,辅以亮丽的星星和流动的星云来增强效果。

复制到DALL中

精美图片

下载的话是在右上角点击小图标就行~

另外DALL现在是内测才可以用,还未正式上线,所以很多用户没有不用惊慌,不仅仅只是你没有,还有很多伙伴们没有开放呢...