组态软件介绍

361 阅读4分钟

组态软件介绍

什么是组态软件
在使用工控软件中,我们经常提到组态一词,组态英文是“Configuration”,其意义究竟是什么呢?简单的讲,组态就是用应用软件中提供的工具、方法、完成工程中某一具体任务的过程。
组态软件,又称组态监控系统软件,是指数据采集与过程控制的专用软件,也是指在自动控制系统监控层一级的软件平台和开发环境。
与硬件生产相对照,组态与组装类似。如要组装一台电脑,事先提供了各种型号的主板、机箱、电源、CPU、显示器、硬盘、光驱等,我们的工作就是用这些部件拼凑成自己需要的电脑。当然软件中的组态要比硬件的组装有更大的发挥空间,因为它一般要比硬件中的“部件”更多,而且每个 “部件” 都很灵活,因为软部件都有内部属性,通过改变属性可以改变其规格(如大小、性状、颜色等)。
在组态概念出现之前,要实现某一任务,都是通过编写程序(如使用BASIC,C,FORTRAN等)来实现的。编写程序不但工作量大、周期长,而且容易犯错误,不能保证工期。组态软件的出现,解决了这个问题。对于过去需要几个月的工作,通过组态几天就可以完成。
组态软件是有专业性的。一种组态软件只能适合某种领域的应用。组态的概念最早出现在工业计算机控制中。如DCS(集散控制系统)组态,PLC(可编程控制器)梯形图组态。人机界面生成软件就叫工控组态软件。其实在其他行业也有组态的概念,人们只是不这么叫而已。如AutoCAD,PhotoShop,办公软件(PowerPoint)都存在相似的操作,即用软件提供的工具来形成自己的作品,并以数据文件保存作品,而不是执行程序。组态形成的数据只有其制造工具或其他专用工具才能识别。但是不同之处在于,工业控制中形成的组态结果是用在实时监控的。组态工具的解释引擎,要根据这些组态结果实时运行。从表面上看,组态工具的运行程序就是执行自己特定的任务。
虽然说组态就是不需要编写程序就能完成特定的应用。但是为了提供一些灵活性,组态软件也提供了编程手段,一般都是内置编译系统,提供类BASIC语言,有的甚至支持VB。下面以BY组态为例,介绍web组态。

功能特点
基于html5,B/S架构
支持 2D、3D多种呈现模式
可视化拖拽编辑、简单易用
支持云端/本地等部署方式,多终端使用
提供丰富的行业标准元器件图元库
提供行业模板和组件,支持自定义模板和图纸管理
支持二次开发
支持Http、WebSocket等主流协议,支持扩展更多协议
支持嵌入第三方系统或者集成平台,也可作为独立平台
具备延续性、可扩展性、封装性(易学易用)、通用性、开放性
周密的系统安全防范
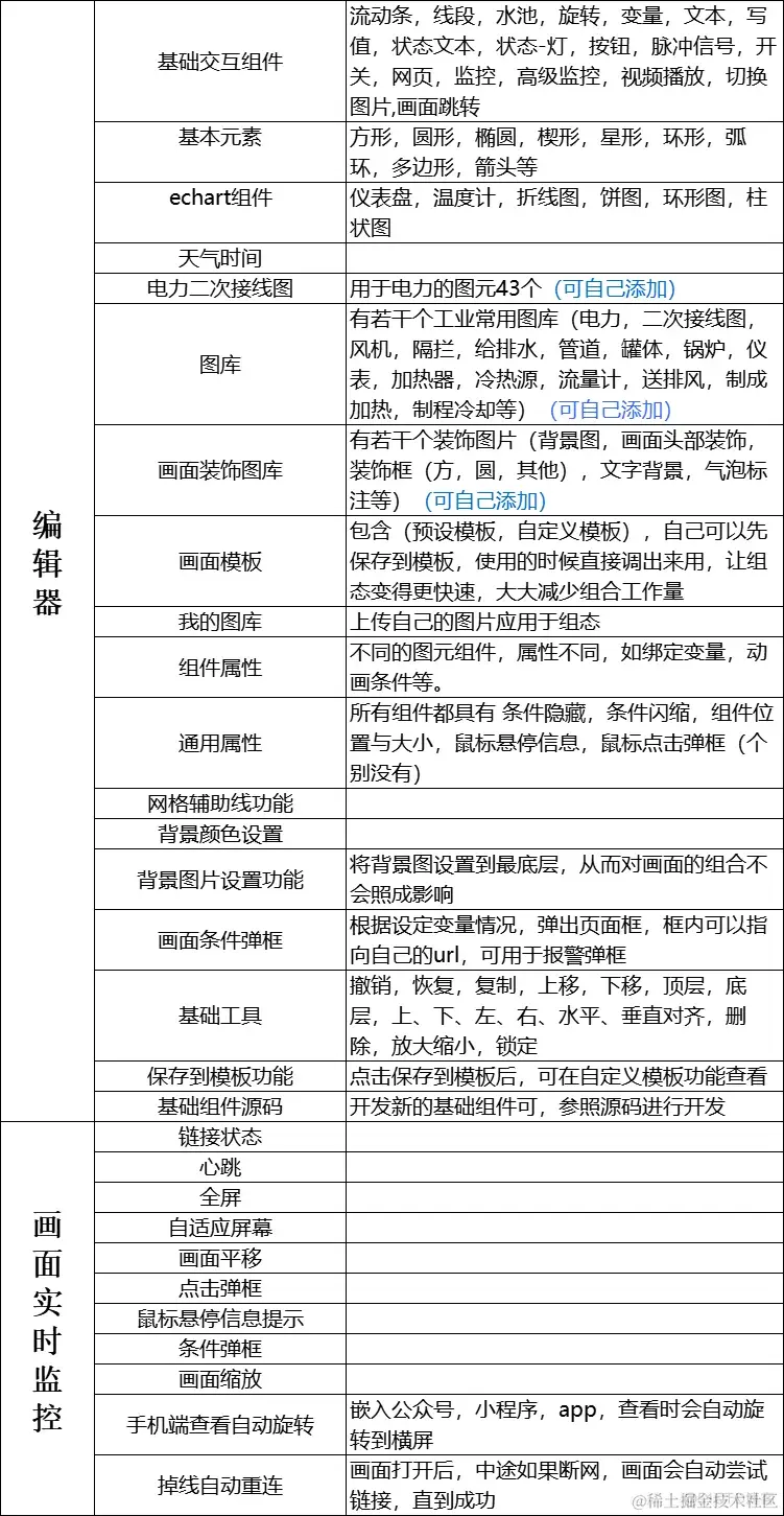
功能清单
组态软件介绍_txt

应用场景
组态软件的出现,为解决实际工程问题提供了一种全新的方法,用户通过类似“搭积木”的简单方式来完成自己所需要的软件功能,不需要编辑计算机程序。组态软件能够很好地解决各类场景中存在的种种问题,使用户能根据自己的管理对象和管理目的的任意组态,完成最终的场景控制自动化、数据可视化。主要适应场景如下:
配电
工业(控制)
智能楼宇
变电站管理
电厂电气
配电室监控
冶金工艺流程控制
水力自动控制
石油智能控制系统
······

经典案例
组态软件介绍_excel_02
组态软件介绍_doc_03
![组态软件介绍_excel_04](p3-juejin.byteimg.com/tos-cn-i-k3… 组态软件介绍_doc_08
组态软件介绍_ppt_09

技术文档
官网网站:** http://hcy-soft.com
文档地址:** http://101.33.253.38:9999/zyplayer-doc/doc-wiki#/page/share/home?space=3504280d47d14c3a98b848ac3a2a9902
体验地址:** http://94.191.39.192:8080/byzt-s/example.html
如需购买商业版源码,请联系商务微信:
组态软件介绍_txt_10
以上就是关于Web组态可视化软件的简单介绍,大家可以关注BY组态官网进行免费体验,在使用过程中有任何疑问可以联系我们,我们会提供专业解答服务。