最火前端 Web 组态软件 (可视化)

538 阅读4分钟

最火前端 Web 组态软件 (可视化)

 前言:

随着物联网、大数据等技术高速发展,我们逐步向数字化、可视化的人工智能(AI)时代的方向不断迈进。智能时代是工业 4.0 时代,我国工业领域正努力从“制造”迈向“智造”的新跨越。

正文:

1.mxgraph:

介绍:开源免费,但是需要解决的问题很多,国内学习参考资料少。但是,可视化组态的实现基本都是借助于这个框架来实现的。

演示 demo:** https://jgraph.github.io/mxgraph/javascript/examples/grapheditor/www/index.html

mxgraph 官方文档 API:** http://jgraph.github.io/mxgraph/docs/js-api/files/model/mxCell-js.html

最大的交流社区:** https://forum.jgraph.com/tags/swimlane/index.html

交流社区 2:** https://stackoverflow.com/questions/tagged/mxgraph

github:** https://github.com/jgraph/mxgrap

2. by组态:

介绍:BY组态软件,应用于能源电力、工业互联网、智能制造、原型设计等领域的大屏可视化、工艺流程监控、后台管理、手机平板多终端的"拖拽式"在线web组态开发平台

软件架构

· 开发语言:原生js,html,css

· 使用类库:jquery,layui,konva,echart

· 后台请求:Ajax,Http请求

· 实时数据:websocket技术

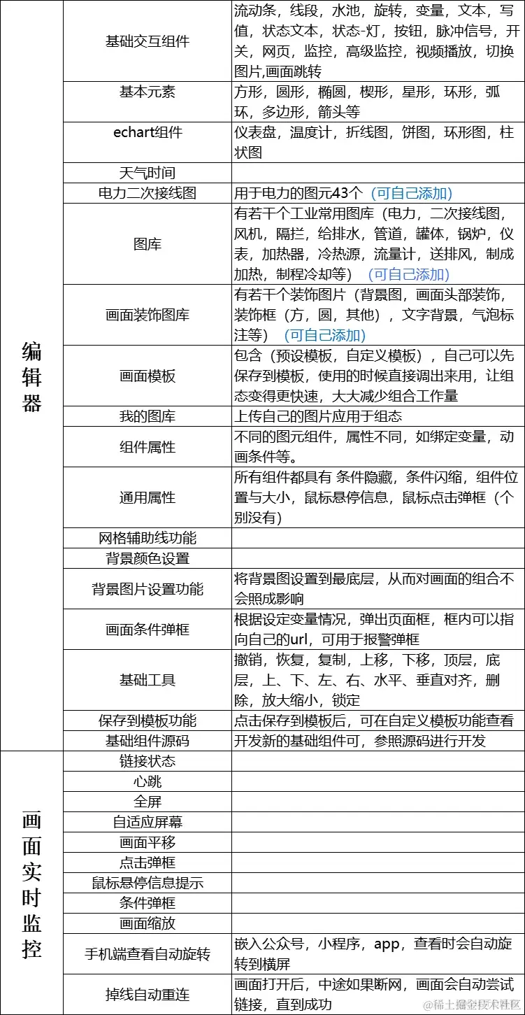
功能清单

最火前端 Web 组态软件 (可视化)_github

l 体验地址: ** http://94.191.39.192:8080/byzt-s/example.html

效果:

最火前端 Web 组态软件 (可视化)_html_02

3.le5le-topology:

介绍:A diagram (topology, UML) framework uses canvas and typescript. 一个用 canvas+typescript 写的绘图【核心库,不依赖框架】(微服务架构图、拓扑图、流程图、类图等 ULM 图,动画、视频支持)。本框架目前已经实现了拖拽、缩放、旋转、自定义属性等基础操作,开发者只用关心图表绘画实现即可。其次,流畅、高性能 - 使用 canvas 和多个场景离屏,操作过程流畅;完全不用担心 SVG 方式 dom 元素过多,性能高效。其三,自带部分动画效果,能满足基本的需求。使用 TypeScript 语言。chrome、firefox、ie11 等浏览器是没有问题的。IE9 以下版本没有测试,仅仅是绘图引擎,只需要支持 canvas+html5 标准即可

演示 demo:** http://topology.le5le.com/

github:** https://github.com/le5le-com/topology

gitee:** https://gitee.com/mirrors/topology

4.draw.io

介绍:和 mxgraph 相比,在其基础上加了一些东西,更加完善。但是都是出自同一家公司之手。

演示 demo:** https://www.draw.io/

github:** https://github.com/jgraph/drawio

社区博客:** https://about.draw.io/blog/

5.** HT-2D/3D

演示 demo:** http://www.hightopo.com/demo/2deditor/HT-2D-Editor.html

全部 demo:** http://www.hightopo.com/demos/index.html

github:图扑软件

社区博客:** https://www.hightopo.com/blog/

效果:** https://www.hightopo.com/demos/index.html

6.3D 可视化楼宇、水站实时监测系统:

介绍:3D 可视化楼宇管理系统,实时监测楼宇相关的各方面的数据。提到工业互联网往往会涉及:物联网、IoT、5G、数字孪生、边缘计算、PaaS 平台、SaaS 应用、产业互联网、互联网+、工业 4.0、智慧城市、智慧园区、智慧楼宇、智能制造等概念,但本文将围绕可视化的话题,围绕更基础的 HTML5/WebGL/WebVR 等底层技术,我们觉得业界还没达到智能化、平台化的成熟阶段,走得太快即使是 ** GE Predix也会从明星变流星,了解垂直行业需求,采集足够多有效数据,做好实时的、稳定的、美观的、Web 化的 2D 和 3D 数据可视化呈现,是工业互联网需要走好的第一步。

演示** http://www.hightopo.com/demo/ht-smart-building/

github:图扑软件

7、前端设计 Mqtt(订阅、发布)

参考:** https://github.com/UsrIot/usrCloudDemo_js/blob/master/web/mqttws31.js

8.OSHMI

效果:

介绍:适用于变电站,物联网和自动化应用的移动和云友好型 SCADA HMI。

github:** https://github.com/riclolsen/OSHMI

官网:** https://oshmiopensubstationhmi.sourceforge.io/

博客:** http://ricolsen1supervc.wordpress.com(被墙)

图形参考来源 1:** https://www.freepik.com/search?dates=any&format=search&page=1&query=%E5%B7%A5%E4%B8%9A&sort=popular

9.HslControls 控件库

介绍:HslControls 是一个工业物联网的控件库,基于 C# 开发,配套 HslCommunication 组件可以实现工业上位机软件的快速开发,支持常用的工业图形化控件,快速的集成界面开发。 主要包含了按钮,开关,进度条,信号灯,数码管,时钟,曲线显示控件,仪表盘控件,管道控件,瓶子控件,饼图控件,传送带控件,温度计控件,鼓风机控件,阀门控件,电池控件等等。

开发语言:c#

github:** https://github.com/dathlin/HslControlsDemo

博客:** https://www.cnblogs.com/dathlin/p/7703805.html

注意:前端主要是 JavaScript 语言开发,c#我也不懂,只是做参考,看看人家的思路啥的。

10.VUE 组态-支持拖动

介绍:个人基于 vue+quasar 的 web 组态,核心代码基于 vue,quasar 仅仅是为了方便构建

github 预览访问如下地址:** https://phynos.github.io/WebTopo/dist/spa

demo:** https://phynos.github.io/WebTopo/dist/spa/

github:** https://github.com/phynos/WebTopo

博客:** https://blog** https://github.com/phynos/WebTopo** .csdn.net/lpch1987/article/details/96288974