web组态软件(BY组态)介绍

174 阅读1分钟

web组态软件(BY组态)介绍

BY组态是什么?

BY组态面向工业物联网系统复杂的功能要求,通过“搭积木”的方式,拖拽组件到画布上,实现工业物联网可视化的web开发系统。

BY组态适用领域

能源电力、物联网、智能制造、智慧城市、智慧农业、智慧水利、智慧矿山、智慧建筑、原型设计、钢铁、石油、化工等领域。

BY组态适用场景

工业web系统开发、大屏可视化、管理系统、工业流程组态监控、系统组件嵌入等。

BY组态功能特点

l 基于html5,B/S架构

l 支持 2D、3D多种呈现模式

l 可视化拖拽编辑、简单易用

l 支持云端/本地等部署方式,多终端使用

l 提供丰富的行业标准元器件图元库

l 提供行业模板和组件,支持自定义模板和图纸管理

l 支持二次开发

l 支持Http、WebSocket等主流协议,支持扩展更多协议

l 支持嵌入第三方系统或者集成平台,也可作为独立平台

l 具备延续性、可扩展性、封装性(易学易用)、通用性、开放性

l 周密的系统安全防范

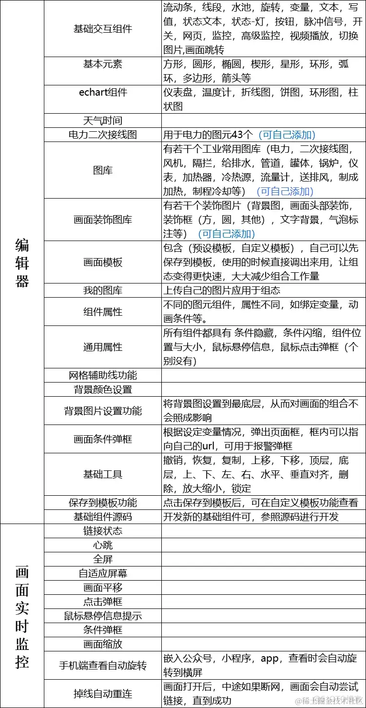
BY组态功能清单

 

web组态软件(BY组态)介绍_物联网

 

经典案例

 

web组态软件(BY组态)介绍_官网_02

web组态软件(BY组态)介绍_工业互联网_03

web组态软件(BY组态)介绍_web组态_06

web组态软件(BY组态)介绍_组态_07

web组态软件(BY组态)介绍_物联网_08

 

l 官网网站:  www.hcy-soft.com

l 体验地址:  http://94.191.39.192:8080/byzt-s/example.html