Yaklang websocket劫持教程

314 阅读11分钟

背景

随着Web应用的发展与动态网页的普及,越来越多的场景需要数据动态刷新功能。在早期时,我们通常使用轮询的方式(即客户端每隔一段时间询问一次服务器)来实现,但是这种实现方式缺点很明显: 大量请求实际上是无效的,这导致了大量带宽的浪费。

这时候我们急需一个新的技术来解决这一痛点,Websocket应运而生: WebSocket是一种网络传输协议,可在单个TCP连接上进行 全双工通信 ,位于OSI模型的应用层。

Websocket的诞生也给我们带来了新的挑战,我们能否对websocket的请求与响应进行劫持与修改呢?要想做到这一点,我们首先得了解websocket协议。

websocket协议细节

等等,看到这个标题的时候先别急着划走,实际上websocket协议比我们想象中的要简单,他实际上 几乎 等同于原始的TCP socket,只不过多出了额外的协议头以及一个升级的过程。

我们先来看websocket的升级过程,先是客户端发起协议升级请求,其采用标准的HTTP报文格式,且必须使用 GET 请求方法:

GET / HTTP/1.1
Host: localhost:8080
Origin: http://127.0.0.1:3000
Connection: Upgrade
Upgrade: websocket
Sec-WebSocket-Version: 13
Sec-WebSocket-Key: w4v7O6xFTi36lq3RNcgctw==

这里我们需要关注的最后四行的特殊请求头:

  • Connection: Upgrade:表示要升级协议

  • Upgrade: websocket:表示要升级到websocket协议

  • Sec-WebSocket-Version: 13:表示websocket的版本。如果服务端不支持该版本,需要返回一个Sec-WebSocket-Versionheader,里面包含服务端支持的版本号

  • Sec-WebSocket-Key:与后面服务端响应头Sec-WebSocket-Accept配套,提供基本的校验。其本身是一个 bas64编码过的随机16字节

服务器返回101状态码的响应,至此完成协议升级:

HTTP/1.1 101 Switching Protocols
Connection:Upgrade
Upgrade: websocket
Sec-WebSocket-Accept: Oy4NRAQ13jhfONC7bP8dTKb4PTU=

这里我们需要的关注的是最后的Sec-WebSocket-Accept请求头,其与前文的Sec-WebSocket-Key对应,主要有以下两个目的:

  • 确保服务器理解 WebSocket 协议

  • 防止客户端意外请求 WebSocket 升级

Sec-WebSocket-Accept请求头是由Sec-WebSocket-Key计算而成的,其伪代码如下:

toBase64(sha1(Sec-WebSocket-Key + "258EAFA5-E914-47DA-95CA-C5AB0DC85B11"))

协议升级后,双方开始使用websocket协议进行通讯。我们来看看websocket的协议细节,一个经典的概览图如下:

0                   1                   2                   3
  0 1 2 3 4 5 6 7 8 9 0 1 2 3 4 5 6 7 8 9 0 1 2 3 4 5 6 7 8 9 0 1
 +-+-+-+-+-------+-+-------------+-------------------------------+
 |F|R|R|R| opcode|M| Payload len |    Extended payload length    |
 |I|S|S|S|  (4)  |A|     (7)     |             (16/64)           |
 |N|V|V|V|       |S|             |   (if payload len==126/127)   |
 | |1|2|3|       |K|             |                               |
 +-+-+-+-+-------+-+-------------+ - - - - - - - - - - - - - - - +
 |     Extended payload length continued, if payload len == 127  |
 + - - - - - - - - - - - - - - - +-------------------------------+
 |                               |Masking-key, if MASK set to 1  |
 +-------------------------------+-------------------------------+
 | Masking-key (continued)       |          Payload Data         |
 +-------------------------------- - - - - - - - - - - - - - - - +
 :                     Payload Data continued ...                :
 + - - - - - - - - - - - - - - - - - - - - - - - - - - - - - - - +
 |                     Payload Data continued ...                |
 +---------------------------------------------------------------+

如果看不懂无所谓,我们逐个字段进行讲解:

FIN :1 bit

如果是1,表示这是消息的最后一个分片,如果是0,表示不是是消息的最后一个分片。 通常为1

RSV1, RSV2, RSV3 :各占1 bit

一般情况下全为0 。当客户端、服务端协商采用WebSocket扩展时,这三个标志位可以非0,且值的含义由扩展进行定义。如果出现非零的值,且并没有采用WebSocket扩展,连接出错。

Opcode : 4 bit

操作代码,Opcode的值决定了应该如何解析后续的数据, 可以简单地理解为消息类型,一般通讯时为%x1或%x2 。可选值如下:

  • %x0:表示一个延续帧。当Opcode为0时,表示本次数据传输采用了数据分片,当前收到的数据帧为其中一个数据分片
  • %x1:表示这是一个文本帧(frame)
  • %x2:表示这是一个二进制帧(frame)
  • %x3-7:保留的操作代码,用于后续定义的非控制帧
  • %x8:表示连接断开
  • %x9:表示这是一个ping操作
  • %xA:表示这是一个pong操作
  • %xB-F:保留的操作代码,用于后续定义的控制帧

Mask : 1 bit

表示是否要对数据进行掩码操作。 客户端向服务端发送数据时该bit为1,否则为0 。掩码算法在后续Masking key提到。

Payload length : 数据的长度,单位是字节。其可能为7/7+16/1+64 bit。

假设数据长度 = x,如果

  • 0<=x<=125:用这7个bit来代表数据长度。

126<=x<=65535:7个bit设置为126(1111110)。后续2个字节代表一个16位的无符号整数,该无符号整数的值为数据的长度(大端序)。

  • 65535<x:7个bit设置为127(1111111)。后续8个字节代表一个64位的无符号整数,该无符号整数的值为数据的长度(大端序)。

Masking-key :0/32 bit

假如前文所述Mask为1,则此Masking-key占32 bit(即四个字节),否则为0 bit。Masking- key用于将客户端传输给服务器的数据进行掩码操作。前文的Payload length,不包括Masking-key的长度。

具体的掩码算法伪代码如下:

设原数据为bytes,Masking-key为key,则:

for i in range(len(bytes)):

bytes[i] ^= key[i&3]

Payload data :(x+y) byte

载荷数据包括了扩展数据、应用数据。其中,扩展数据x字节,应用数据y字节。

在前文的升级阶段没有协商使用扩展的话,扩展数据数据为0字节。 剩下的应用数据就是传输的原始socket内容 ,因此也一般会结合其他压缩算法/协议使用,如protobuf。

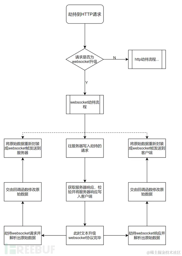
websocket劫持实现

在了解了websocket协议之后,我们实现websocket劫持就变得很简单了,用一张流程图来展示:

其中重点主要是原始数据与websocket帧之间的转换。

解析原始数据

前面说过,websocket协议实际上几乎只是比原始socket多了一个头,那么我们解析原始数据可以分为以下几步:

  1. 设初始n=2,即抛弃前两个websocket头字节

  2. 判断第2个byte的后7个bit(payload length),如果为126,则n+2,如果其127,则n+8

  3. 判断第2个byte的第1个bit(mask位)是否为1,如果为1,则从n~n+4位取出masking-key,并将n+4,将n位后的数据进行掩码处理

  4. 返回n位后的数据,即为原始数据

重新封装成websocket帧

可以分为以下几步:

  1. 第1个byte照抄(也可以根据需要修改后4位bit及opcode,修改消息类型)

  2. 第2个byte第1个bit(mask位)照抄,后7位bit根据修改后的数据长度进行处理

  3. 如果数据长度大于125,则要写入uint16或uint64的数据长度字节(大端序)

  4. 如果mask位为1,则生成并写入32位的随机masking-key,再将数据进行掩码处理与写入,此时即封装好了的websocket帧

websocket劫持实现时遇到的坑点

这里讲下在websocket劫持实现时遇到的坑点,仅供参考

保持协议的完整性

实际上前文提到的劫持所使用的技术都是中间人技术,这里我遇到的坑点就是没保持协议的完整性,我在处理时从服务器端接收到了101状态码的响应,但却没有将其写入回客户端,导致客户端断开,整个websocket的升级也就失败了,所以需要提醒的就是在劫持时要保持协议的完整性,该发送或接收到的内容都要到位。

实现FrameReader而非简单的Read

我之前的一个错误实例如下:

这里实际上犯了几个错误:

  1. reader.Read()是非阻塞的,也就是说如果缓冲中没有数据的话,它会不断地返回0和EOF,但是我这里判断如果n<=0则会不断continue,这会导致不断创建新的4096字节的bytes,无法释放

  2. 后续我将b作为websocket帧来处理,但是b的大小只有4096,假如数据量超大,这样写毫无疑问是错误的

后来其他师傅发现了这个bug并指出这几点错误,我才意识到我应该抽象出一个FrameReader来去读取websocket帧,根据读取到的前几个字节来判断最终要读取的长度。

新版yak的websocket尝鲜

websocket劫持尝鲜

经过一番努力之后,终于实现了websocket劫持功能,在yak的mitm标准库中新增了wscallback与wsforcetext两个函数,我们来看一个简单的用例:

go fn{
    mitm.Start(8084, mitm.wsforcetext(true),mitm.wscallback(
    fn(data, isRequest){
        if isRequest {
            data = "Hijack request"
        } else {
            data = "Hijack Response"
        }
        return data
    }))
}

for {
    time.sleep(1)
}

wscallback参数接受一个函数作为参数,该函数拥有2个参数: data([]byte类型)和isRequest(bool类型)并 接收一个返回值(必须存在返回值) ,作为修改后的数据。

isRequest参数用于判断劫持到的是否为websocket请求(true即websocket请求,false为websocket响应),data参数则为劫持到的原始数据。

接下来我们使用go来启动一个websocket的测试服务器,这里需要安装依赖:"github.com/gorilla/websocket":

package main

import (
        "fmt"
        "net/http"
        "os"
        "time"

        "github.com/gorilla/websocket"
)

func main() {
        var upgrader = websocket.Upgrader{}

        f, err := os.CreateTemp("", "test-*.html")
        if err != nil {
                panic(err)
        }
        f.Write([]byte(`<!DOCTYPE html>
<html>
<head>
    <meta charset="UTF-8"/>
    <title>Sample of websocket with golang</title>
    <script src="http://apps.bdimg.com/libs/jquery/2.1.4/jquery.min.js"></script>
    <script>
        $(function() {
            var ws = new WebSocket('ws://' + window.location.host + '/ws');
            ws.onmessage = function(e) {
                $('<li>').text(event.data).appendTo($ul);
            ws.send('{"message":"aaaaaaaaaaaaaaaaaaaaaaaaaaaaaaaaaaaaaaaaaaaaaaaaaaaaaaaaaaaaaaaaaaaaaaaaaaaaaaaaaaaaaaaaaaaaaaaaaaaaaaaaaaaaaaaaaaaaaaaaaaaaaaaa"}');
            };
            var $ul = $('#msg-list');
        });
    </script>
</head>
<body>
<ul id="msg-list"></ul>
</body>
</html>`))
        index := http.HandlerFunc(func(w http.ResponseWriter, r *http.Request) {
                http.ServeFile(w, r, f.Name())
        })
        http.Handle("/", index)
        http.Handle("/index.html", index)
        http.HandleFunc("/ws", func(w http.ResponseWriter, r *http.Request) {
                // msg := &RecvMessage{}

                ws, err := upgrader.Upgrade(w, r, nil)
                if err != nil {
                        panic(err)
                        return
                }
                defer ws.Close()

                go func() {
                        for {
                                _, msg, err := ws.ReadMessage()
                                if err != nil {
                                        panic(err)
                                        return
                                }
                                fmt.Printf("server recv from client: %s\n", msg)
                        }
                }()

                for {
                        time.Sleep(time.Second)
                        ws.WriteJSON(map[string]interface{}{
                                "message": fmt.Sprintf("Golang Websocket Message: %v", time.Now()),
                        })
                }
        })

        err = http.ListenAndServe(":8884", nil)
        if err != nil {
                panic(err)
        }
}

现在,我们访问http://127.0.0.1:8884,会发现屏幕会每秒输出一条json内容,例如:

{"message":"Golang Websocket Message: 2022-09-05 15:17:22.497926 +0800 CST m=+7.689153001"}

同时,在终端中会每秒输出一条以下内容:

server recv from client: {"message":"aaaaaaaaaaaaaaaaaaaaaaaaaaaaaaaaaaaaaaaaaaaaaaaaaaaaaaaaaaaaaaaaaaaaaaaaaaaaaaaaaaaaaaaaaaaaaaaaaaaaaaaaaaaaaaaaaaaaaaaaaaaaaaaa"}

这时候我们挂上代理http://127.0.0.1:8084/,重启websocket服务器进行访问,然后会发现上述的内容都会发生改变,屏幕输出的内容变为:

Hijack Response

同时,终端输出的内容变为:

server recv from client: Hijack request

直接发起websocket请求

还是使用上述的websocket的测试服务器作为服务端,启动。

yak中编写如下代码,运行:

rsp, req, err = poc.Websocket(`GET /ws HTTP/1.1
Host: 127.0.0.1:8884
Accept-Encoding: gzip, deflate
Accept-Language: zh-CN,zh;q=0.9
Connection: Upgrade
Sec-WebSocket-Key: LIb4U+i+y+phoP4B2y6uoA==
Sec-WebSocket-Version: 13
Upgrade: websocket

`, poc.websocketFromServer(func(data, cancel){
    dump(data)
}), poc.websocketOnClient(func(wsClient) {
    go fn {
        for {
                wsClient.WriteText(`{"message": "hello"}`)
                time.Sleep(1)
        }
    }
}))
die(err)

解释一下上述代码,poc.Websocket指定了这个请求需要去对websocket请求进行收发处理,其实际上是poc.Http(...,poc.websocket(true))的简写。第一个参数是我们熟悉的websocket升级请求,后面跟着的是可选参数函数:

  1. poc.websocketFromServer,这个函数接受一个函数作为参数,其中data为从服务端接收到的数据,cancel是一个无参数函数,用于直接中断websocket连接。

  2. poc.websocketOnClient,这个函数接受一个函数作为参数,其中wsClient是一个结构体,可以直接使用其的一些方法,如:

1. `c.Stop()`,结束websocket连接
2. `c.Write([]byte)`,往websocket写入内容

3. `c.WriteText([]byte)`,同`c.Write([]byte)`

4. ...

通过程序输出可以看到我们正常建立了websocket连接并完成了收发。

新版yakit的websocket劫持尝鲜

Yak版本 1.1.2

Yakit版本 1.1.2

websocket劫持

正常启动yakit的MITM,然后也启动上文提到的websocket服务器:

挂载代理访问http://127.0.0.1:8884/,出现websocket升级的请求,手动放行:

等待websocket协议升级完成后,我们成功劫持到了websocket的请求,按下劫持响应并修改请求内容,最后按下提交数据:

可以看到服务器已经接收到修改过后的请求:

同时我们拦截到了服务器的响应,修改响应内容然后按下提交数据:‘

发现浏览器中显示我们修改过后的响应:

websocket fuzzer

在MITM中的HTTP History找到websocket的升级响应,按下FUZZ按钮:

跳转到websocket fuzzer页面,我们尝试建立连接:

建立websocket连接完成后可以在右侧看到实时的服务器请求与响应:

我们尝试在下方发送数据框发送websocket请求:

可以看到成功发送websocket请求: