React 是如何进行渲染的?

4,120 阅读9分钟

关键词:jsx渲染、react渲染过程

在 React 中,JSX 最终被转换为真实的 DOM 经历了以下步骤:

1. 解析 JSX

在编译阶段,React 使用 Babel 等工具将 JSX 转换为 JavaScript 对象的过程可以使用以下代码示例来说明:

原始的 JSX 代码:

const element = <h1>Hello, world!</h1>;

经过编译后,会被转换为类似的 JavaScript 对象:

const element = React.createElement("h1", null, "Hello, world!");

上述代码中,React.createElement 是一个由 React 提供的方法,它接收三个参数:元素的类型、元素的属性(可以是一个对象或 null)、元素的子元素。这样,通过调用 React.createElement,JSX 元素就被转换成了一个 JavaScript 对象。

在 React 项目中,Babel 是一个常用的工具,用于将 JSX 代码转换为 JavaScript 代码。Babel 实际上是一个 JavaScript 编译器,可以根据配置和插件,将代码从一种语法转换为另一种语法。

当 Babel 遇到 JSX 代码时,它会使用一个名为 @babel/preset-react 的 preset(预设)来进行转换。这个 preset 包含了一系列的插件,用于处理 JSX 语法。

具体的工作流程如下

  1. Babel 解析代码:Babel 会将代码解析成抽象语法树(AST),以便于之后的处理。

  2. JSX 转换:Babel 使用 @babel/preset-react 预设来处理 JSX 代码。这个预设包含了一个插件 @babel/plugin-transform-react-jsx,用于将 JSX 转换为函数调用。

    例如,将 <h1>Hello, world!</h1> 转换成 React.createElement("h1", null, "Hello, world!")

  3. 生成 JavaScript 代码:Babel 使用转换后的 AST,将其重新生成为 JavaScript 代码。

    例如,将 React.createElement("h1", null, "Hello, world!") 转换成实际的 JavaScript 代码。

总结起来,Babel 的作用就是将 JSX 代码转换为 JavaScript 代码,使其能够在浏览器中执行。这样,React 就可以理解和处理 JSX 语法,并通过转换后的 JavaScript 代码来创建虚拟 DOM 和进行后续的更新操作。

2. 创建虚拟 DOM

React 使用解析后的 JSX 对象来创建虚拟 DOM(Virtual DOM)。虚拟 DOM 是一个轻量级的、以 JavaScript 对象表示的 DOM 树的副本。

createElement 创建虚拟dom

在 React 中,React.createElement 函数用于创建虚拟 DOM 元素。它接受三个参数:元素类型、属性对象以及子元素。

const element = React.createElement(type, props, children);

React.createElement 函数会返回一个描述虚拟 DOM 元素的 JavaScript 对象。这个对象包含了元素的类型、属性和子元素等信息。例如,对于 <div className="container">Hello, React!</div> 这个 JSX 语法,它被转换为以下形式:

React.createElement("div", { className: "container" }, "Hello, React!");

这样就创建了一个描述 <div> 元素的虚拟 DOM 对象。虚拟 DOM 对象可以通过 ReactDOM.render 方法渲染到实际的 DOM 中。当虚拟 DOM 发生变化时,React 会通过比较新旧虚拟 DOM,找出差异并进行局部更新,从而最小化对实际 DOM 的操作。

createElement 原理

以下是 React 源码中 React.createElement 函数的简化版本:

function createElement(type, props, ...children) {
  const element = {
    type,
    props: {
      ...props,
      children: children.map(child =>
        typeof child === 'object' ? child : createTextElement(child)
      )
    }
  };
  
  return element;
}

function createTextElement(text) {
  return {
    type: 'TEXT_ELEMENT',
    props: {
      nodeValue: text,
      children: []
    }
  };
}

在上面的源码中,createElement 函数接收一个 type 参数(元素类型)、一个 props 参数(元素的属性对象)以及可选的 children 参数(子元素)。

首先,通过创建一个名为 element 的对象,我们存储了虚拟 DOM 元素的信息。element 对象中的 type 属性保存了元素的类型,而 props 属性则是一个对象,用来存储元素的属性和子元素。我们使用了 ES6 中的扩展运算符将 props 参数中的属性分配给 element.props,同时也将 children 参数中的子元素映射为虚拟 DOM 对象。

对于 children 参数的处理,通过 children.map 方法遍历 children 数组,并对每个子元素执行以下操作:

  • 如果子元素是对象类型,即已经是一个虚拟 DOM 对象,直接将其添加到 element.props.children 中。
  • 如果子元素是字符串或数字类型,即文本节点,那么我们调用 createTextElement 函数来创建一个描述该文本节点的虚拟 DOM 对象,并将其添加到 element.props.children 中。

createTextElement 函数用于创建文本节点的虚拟 DOM 对象。它返回一个包含 type 为 'TEXT_ELEMENT' 的对象,且 props 对象中的 nodeValue 属性保存了文本节点的内容,children 属性为空数组。

最后,我们将 element 对象作为结果返回,这样就创建了一个描述虚拟 DOM 元素的 JavaScript 对象。

总结起来,createElement 函数通过创建一个对象来描述虚拟 DOM 元素,其中包含了元素的类型、属性和子元素等信息。对于子元素,会根据其类型进行判断,如果是对象类型,则直接添加到 props.children 中;如果是文本类型,则通过 createTextElement 函数创建对应的虚拟 DOM 对象。这样就生成了一个虚拟 DOM 元素,可以用于进行后续的渲染和更新操作。

3. Diff 算法比较变化

在每次组件更新时,React 使用 Diff 算法对比前后两个虚拟 DOM 树的差异。Diff 算法能够高效地找出需要进行更新的部分。

React中通过diff算法来比较两个虚拟DOM树的差异,以确定需要更新的最小操作集合。

首先,React会比较两个根节点的类型,如果不同,它们代表不同的组件,React会将原来的组件树完全替换为新的组件树。

如果类型相同,React会比较两个根节点的属性,检查它们是否有任何更改。如果有更改,React会更新已有的DOM元素的属性。

接下来,React会递归地比较和更新子节点。React会通过遍历子节点的方式找到相同位置上的子节点,并进行递归比较。

对于子节点,React使用一种称为"key"的特殊属性来判断它们是否是相同的元素。如果两个子节点的key相同,React会认为它们是相同的元素,并只更新它们的属性和子节点。如果key不同,React会将旧的子节点完全替换为新的子节点。

最后,React会将所有需要更新的操作记录下来,并将其发送到浏览器的渲染引擎中执行。这些操作可能包括添加、移动或删除DOM节点。

通过使用diff算法,React可以最小化对真实DOM的操作,提高性能和效率。同时,React还会使用一些启发式策略和优化算法,如批处理和异步更新,来进一步提升性能。

4. 生成 DOM 更新操作

根据 Diff 算法的比较结果,React 会生成一系列的 DOM 更新操作,包括添加、移除和修改节点等。这些操作被存储在更新队列中。

在React中,生成DOM更新操作的过程可以概括为以下几个步骤:

  • 通过diff算法比较新旧虚拟DOM树的差异,得到需要更新的最小操作集合。
  • 对于每个需要更新的操作,React会将其转化为一个待执行的DOM更新任务。
  • React将这些待执行的DOM更新任务放入一个队列中,等待执行。
  • 当React准备执行DOM更新时,会将队列中的任务按照特定的顺序进行执行。这个顺序通常是根据DOM节点的层级和位置来确定的,以保证DOM更新的正确性。
  • 执行DOM更新时,React会根据操作的类型,比如添加、移动或删除DOM节点,调用浏览器提供的DOM API来执行相应的操作。
  • 在执行DOM更新的过程中,React会尽量优化操作,避免一些不必要的DOM操作。例如,将多个连续的DOM插入操作合并为一次操作,或者将多个DOM删除操作合并为一次操作。
  • 执行完所有的DOM更新任务后,React会通知浏览器进行重新渲染,将更新后的DOM树呈现给用户。

总的来说,React通过将虚拟DOM树转化为真实DOM树,并通过diff算法生成DOM更新操作,然后按照特定顺序执行这些操作,最终完成DOM的更新和渲染。这样的设计可以提高性能,减少不必要的DOM操作,并保证DOM的一致性。

5. 批量进行 DOM 更新

React 会将更新队列中的 DOM 更新操作批量进行,以减少浏览器的重绘和回流操作。React 会通过批量更新来优化性能。

React通过批量更新的方式来优化DOM操作,以减少不必要的性能开销。

在React中,当需要更新组件状态或属性时,不会立即执行DOM更新操作,而是将更新请求加入到一个待处理的队列中。React会在适当的时机,比如在事件处理函数执行完毕或在生命周期方法结束时,对队列中的更新请求进行批量处理。

具体的批量更新过程如下:

  • 在React中,每个组件都有一个内部的pending state队列,用于存储待处理的更新请求。
  • 当需要更新组件的状态或属性时,React会将更新请求添加到该组件的pending state队列中。
  • 在React的更新过程中,会遍历组件的pending state队列,将其中的所有更新请求合并为一个批量更新。
  • React会根据合并后的批量更新,生成最小化的DOM操作集合。
  • 最后,React会通过执行这个批量更新的DOM操作集合,将更新应用到真实的DOM树中。

通过批量更新的方式,React可以减少不必要的DOM操作次数,提高性能。同时,React也提供了一些API,让开发者可以手动控制更新的时机,比如使用setState的回调函数、使用ReactDom.unstable_batchedUpdates方法等。

需要注意的是,React并不保证所有的更新都会批量处理。在一些特殊情况下,比如在事件处理函数中手动调用setState,或者使用ReactDOM.unstable_batchedUpdates方法,可以强制进行批量更新。但在某些情况下,React可能会选择立即更新,以保证更新的时机和结果的一致性。

6. 应用 DOM 更新

最后,React 将批量的 DOM 更新操作应用到实际的浏览器 DOM 中,从而更新用户界面。这个过程中,React 会尽量最小化对真实 DOM 的操作,以提高性能。

原理同上, 只是进行了重复操作;

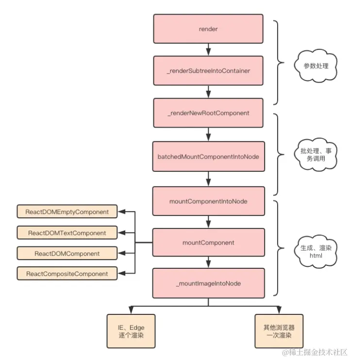
总结

一图带千言

image