网站渗透测试公司总结心得

177 阅读7分钟

3年,说长也长,说短也短,以前在A3年,从公司的自建房十多人,到走的那时候,上百人,自主创业不容易,一路上说不出的艰苦,也算记录了一个互联网公司的发展壮大,而且据说听闻发展壮大的也非常好,很有可能快挂牌上市了。以后跳到了一个招标方,通称B公司,到现在,又做了3年,可是与在A公司不同,身处招标方,不单单是是分析网络安全问题了,更重视的是维护公司的安全,促进安全建设。刚刚的那时候,公司五百多人,到现在快到一千八人。到公司的挂牌上市,也是人的一生较为难能可贵的行业发展机会。有的那时候我经常说,我可能也是比其他人走运许多。

img

今日也算为自己的3年做一个小结吧;最开始不太融入,新的环境,新的群体,仿佛沒有互联网公司大伙儿那样热情,大家都在忙着自个手工的工作,掌握公司的构架,掌握公司的安全业务状况。可是和刚工作的那时候似的,充满信心,热情无尽。还记得刚到的那时候,也是对现阶段原有的环境开展网站渗透测试,对于在承包方,而且“智勇双全”的人而言,是较为熟知的工作,最终也成功取得网站服务器管理权限,而且推动修补。以后逐渐转化成业务环境上的一个钉,对业务上架开展系统安全测试。

img

在测试期内,了解了许多公司的职工,对发觉的漏洞交流修补,期内也发觉了许多的网络安全问题。以后对里外的安全性测试。渗透、安全性测试还算自个较为拿手的,相较为在互联网公司,我反而感觉现阶段的工作算较为“清闲自在”。以后在安全性测试、渗透之外,也开始学习了招标方的安全建设,依据以前所掌握的、所看的开展DEV操作。安全性测试,在里面的统一化流程中,当做当中的连接点,对上架的业务统一化安全性测试,务必修补网络安全问题以后,才可以上架网站渗透测试,对里、外全部按时开展安全性测试,整理现阶段的业务,开展安全性测试,以后创建了1.0版本弱口令扫描,无页面,只有一个漏洞扫描系统的结果,对于漏洞扫描系统结果发送给发送给的人去修补,当中许多产品研发乃至沒有网站服务器管理权限,如果大家新项目上线前一定要网站渗透测试来对项目的整体漏洞有个足够的认知和预控,国内做漏洞测试的公司像SINE安全,鹰盾安全,绿盟,启明星辰等都是对漏洞渗透测试有着丰富的实战经验。

img

或是网站服务器选用集群服务器布署。2.0(已退出)的那时候运用了github开源的项目,开展再次开发,适用了主要的网站扫描、插件化扫描、服务端口号的弱口令扫描、业务统一化的SSO账号扫描,适用漏扫模式,漏扫报告书、按时安全巡检。2.0的漏扫,系统软件开发结束,可是在扫描速率上、准确度漏报率、安全运营上面沒有做提升,选用的flask+mongo,故此内存吃的也较为严重,一部分表没做数据库索引,造成开启较慢,服务这类的HIDS类似可以更全的扫描,功能上相对来说笨重,漏扫插件化尽管有可是全是各种各样CMS插件漏洞扫描系统,可是并非项目,漏扫落地式操作,扫描自个公司开发的业务,相对来说较弱。接下来我将给各位同学划分一张学习计划表!

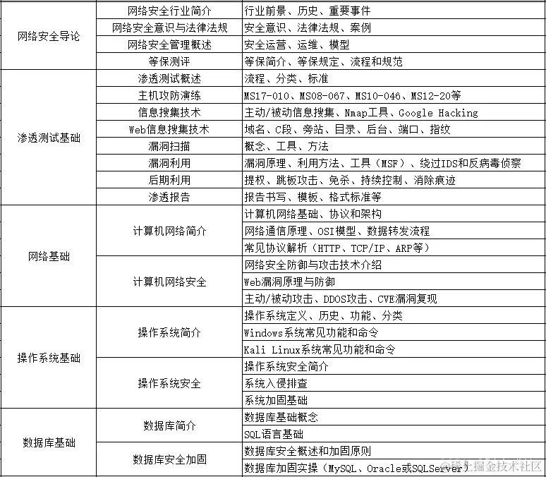
学习计划

那么问题又来了,作为萌新小白,我应该先学什么,再学什么? 既然你都问的这么直白了,我就告诉你,零基础应该从什么开始学起:

阶段一:初级网络安全工程师

接下来我将给大家安排一个为期1个月的网络安全初级计划,当你学完后,你基本可以从事一份网络安全相关的工作,比如渗透测试、Web渗透、安全服务、安全分析等岗位;其中,如果你等保模块学的好,还可以从事等保工程师。

综合薪资区间6k~15k

1、网络安全理论知识(2天) ①了解行业相关背景,前景,确定发展方向。 ②学习网络安全相关法律法规。 ③网络安全运营的概念。 ④等保简介、等保规定、流程和规范。(非常重要)

2、渗透测试基础(1周) ①渗透测试的流程、分类、标准 ②信息收集技术:主动/被动信息搜集、Nmap工具、Google Hacking ③漏洞扫描、漏洞利用、原理,利用方法、工具(MSF)、绕过IDS和反病毒侦察 ④主机攻防演练:MS17-010、MS08-067、MS10-046、MS12-20等

3、操作系统基础(1周) ①Windows系统常见功能和命令 ②Kali Linux系统常见功能和命令 ③操作系统安全(系统入侵排查/系统加固基础)

4、计算机网络基础(1周) ①计算机网络基础、协议和架构 ②网络通信原理、OSI模型、数据转发流程 ③常见协议解析(HTTP、TCP/IP、ARP等) ④网络攻击技术与网络安全防御技术 ⑤Web漏洞原理与防御:主动/被动攻击、DDOS攻击、CVE漏洞复现

5、数据库基础操作(2天) ①数据库基础 ②SQL语言基础 ③数据库安全加固

6、Web渗透(1周) ①HTML、CSS和JavaScript简介 ②OWASP Top10 ③Web漏洞扫描工具 ④Web渗透工具:Nmap、BurpSuite、SQLMap、其他(菜刀、漏扫等) 那么,到此为止,已经耗时1个月左右。你已经成功成为了一名“脚本小子”。那么你还想接着往下探索吗?

阶段二:中级or高级网络安全工程师(看自己能力)

综合薪资区间15k~30k

7、脚本编程学习(4周) 在网络安全领域。是否具备编程能力是“脚本小子”和真正网络安全工程师的本质区别。在实际的渗透测试过程中,面对复杂多变的网络环境,当常用工具不能满足实际需求的时候,往往需要对现有工具进行扩展,或者编写符合我们要求的工具、自动化脚本,这个时候就需要具备一定的编程能力。在分秒必争的CTF竞赛中,想要高效地使用自制的脚本工具来实现各种目的,更是需要拥有编程能力。

零基础入门的同学,我建议选择脚本语言Python/PHP/Go/Java中的一种,对常用库进行编程学习 搭建开发环境和选择IDE,PHP环境推荐Wamp和XAMPP,IDE强烈推荐Sublime;

Python编程学习,学习内容包含:语法、正则、文件、 网络、多线程等常用库,推荐《Python核心编程》,没必要看完

用Python编写漏洞的exp,然后写一个简单的网络爬虫

PHP基本语法学习并书写一个简单的博客系统

熟悉MVC架构,并试着学习一个PHP框架或者Python框架 (可选)

了解Bootstrap的布局或者CSS。

阶段三:顶级网络安全工程师

如果你对网络安全入门感兴趣,那么你需要的话可以点击这里👉网络安全重磅福利:入门&进阶全套282G学习资源包免费分享!