【Android 开发】 面试官喜欢一直问到底?教你如何避免翻车沟通表达能力

59 阅读3分钟

在这里插入图片描述

在信息爆炸的时代,Android开发领域的知识日新月异,如何提升自己的能力和找到适合自己的学习资源是一个常见的问题。

自我介绍是面试的必备环节之一

时长通常在三分钟以内。在自我介绍时,候选人应该简明扼要地介绍自己的经历和能力,突出自己的优势和特点,以及为什么适合这个职位。

基础知识考察

是面试官对候选人的基本技能和知识进行评估的重要手段。面试官会根据候选人的背景和应聘职位,选择相应的知识点进行考察。

项目经历

是面试官最为看重的一点。候选人应该熟悉自己在项目中的角色和位置,以及所负责模块的具体实现细节。在描述项目经历时,候选人应该突出自己解决问题的能力、作出的贡献以及所用的技术和工具等。

沟通表达能力

是一个好的程序员必备的基本能力之一。候选人应该能够清晰地表达自己的思路和想法,以及为什么选择这个职位和公司。

在面试过程中,候选人应该积极展示自己的技能和经验,同时注意回答问题的细节和深度。候选人可以通过展示自己写过的代码、做过的设计或是代码演示来展示自己的能力和水平。

除了技能和知识考察外,面试官还会对候选人的流程和工具使用经验进行评估。候选人应该熟悉自己所做项目的开发流程、设计文档、测试文档等,以及在开发过程中使用的工具和技术。

在面试之前,候选人应该了解自己所投递简历的内容,并对简历上的内容进行充分准备。同时,候选人应该对自己的项目进行回顾和总结,准备好可能会被问到的各种问题。

最后,面试经验也是非常重要的。候选人应该认真总结每一次面试的经验和教训,不断提高自己的面试水平。同时不要因为面试失败而灰心丧气,持续提高自己的技能和能力才是最重要的。当然一份好的八股文也是很重要的。

这里就给大家分享一份2023年Android中高级最全面试真题

由于内容比较多,篇幅有限,已经被整理成了PDF指南,有需要的

Vx关注公众号:Android老皮

目录

img

第一章 Java方面

  • Java基础部分
  • Java集合
  • Java多线程
  • Java虚拟机

img

第二章 Android方面

  • Android四大组件相关
  • Android异步任务和消息机制
  • Android UI绘制相关
  • Android性能调优相关
  • Android中的IPC
  • Android系统SDK相关
  • 第三方框架分析
  • 综合技术
  • 数据结构方面
  • 设计模式
  • 计算机网络方面
  • Kotlin方面

img

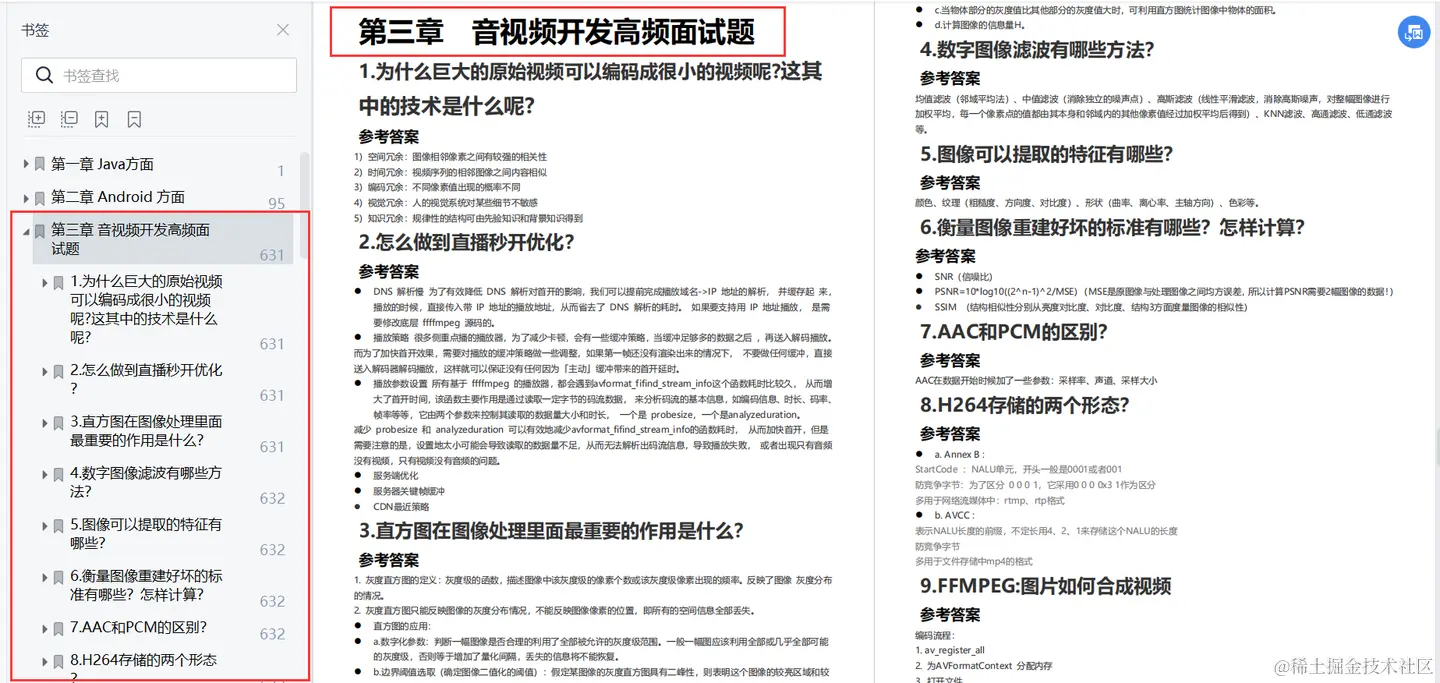
第三章 音视频开发高频面试题

  • 为什么巨大的原始视频可以编码成很小的视频呢?这其中的技术是什么呢?
  • 怎么做到直播秒开优化?
  • 直方图在图像处理里面最重要的作用是什么?
  • 数字图像滤波有哪些方法?
  • 图像可以提取的特征有哪些?
  • 衡量图像重建好坏的标准有哪些?怎样计算?

img

第四章 Flutter高频面试题

  • Dart部分
  • Flutter部分

img

第五章 算法高频面试题

  • 如何高效寻找素数
  • 如何运用二分查找算法
  • 如何高效解决雨水问题
  • 如何去除有序数组的重复元素
  • 如何高效进行模幂运算
  • 如何寻找最长回文子串

img

第六章 Andrio Framework方面

  • 系统启动流程面试题解析
  • Binder面试题解析
  • Handler面试题解析
  • AMS面试题解析