【全栈第一课】Vue快速入门-CSDN博客

56 阅读12分钟

往期文章

【全栈第二课】微信小程序快速入门
【全栈第三课】通过ChatGPT快速入门NodeJS
【全栈第四课】TypeScript 入门教程

一、前端工程化

image-20221115083618555

JS的复用就是模块化

UI样式复用就是组件化(LayUI里面的都是组件化)

所以说前端工程化就是有规范的写,不能你一个样式我一个样式,不够统一不够专业!

二、WebPack

是什么

image-20221115084730331

前端工程化的具体实现方案

基本使用

实现奇偶行变色

1.初始化包管理工具

通过npm init -y生成

image-20221115085243047

2.安装jquery

-S的意思是–save

npm install jquery -S
3.在项目中安装webpack

-D就是把包放到devDependencies下,打包运行的时候不会被打包

-D为–save-dev简写

npm install webpack@5.42.1 webpack-cli@4.7.2 -D 

image-20221115095016557

4.在项目中配置webpack

在项目根目录中,创建名为 webpack.config.js 的 webpack 配置文件,并初始化如下的基本配置:

module.exports = {
    mode: 'development'
};

在 package.json 的 scripts 节点下,新增 dev 脚本如下:

image-20221115102840682

tips:webpack要和src同目录

image-20221115102745568

5.运行代码

通过npm run dev运行

这里的webpack将用jQuery写的操作和一些新的写法转换成了能被浏览器兼容的js文件(dist下的main.js)

image-20221115103323407

实现效果如下:

image-20221115104323386

mode 的可选值

development

开发环境

不会对打包生成的文件进行代码压缩和性能优化

打包速度快,适合在开发阶段使用

production

生产环境

会对打包生成的文件进行代码压缩和性能优化

打包速度很慢,仅适合在项目发布阶段使用

image-20221115104043506

webpack.config.js 文件的作用

webpack.config.js 是 webpack 的配置文件。

webpack 在真正开始打包构建之前,会先读取这个配置文件, 从而基于给定的配置,对项目进行打包。

注意:由于 webpack 是基于 node.js 开发出来的打包工具,因此在它的配置文件中,支持使用 node.js 相关 的语法和模块进行 webpack 的个性化配置。

webpack 中的默认约定

在 webpack 4.x 和 5.x 的版本中,有如下的默认约定:

① 默认的打包入口文件为 src -> index.js

② 默认的输出文件路径为 dist -> main.js

注意:可以在 webpack.config.js 中修改打包的默认约定

自定义打包的入口与出口

在 webpack.config.js 配置文件中,通过 entry 节点指定打包的入口。通过 output 节点指定打包的出口。

示例代码如下:

const path = require('path')//导入node.js中专门操作路径的模块

module.exports = {
    mode: 'production',
    entry: path.join(__dirname,'./src/index.js'),//打包的入口文件
    output: {
        path: path.join(__dirname,'./dist'),//存放路径
        filename: "nice.js"//输入的文件名
    }
};

image-20221115105746224

webpack中的插件

webpack 插件的作用

通过安装和配置第三方的插件,可以拓展 webpack 的能力,从而让 webpack 用起来更方便。最常用的webpack 插件有如下两个:

① webpack-dev-server

类似于 node.js 阶段用到的 nodemon 工具(修改代码自动重新打包和构建)

每当修改了源代码,webpack 会自动进行项目的打包和构建(最常用)

② html-webpack-plugin

webpack 中的 HTML 插件(类似于一个模板引擎插件)

可以通过此插件自定制 index.html 页面的内容

安装之后我们还不能直接访问,因为打包生成的文件存放到了内存中

生成到内存中的文件该如何访问?

webpack-dev-server 生成到内存中的文件,默认放到了项目的根目录中,而且是虚拟的、不可见的。

可以直接用 / 表示项目根目录,后面跟上要访问的文件名称,即可访问内存中的文件

例如 /bundle.js 就表示要访问 webpack-dev-server 生成到内存中的 bundle.js 文件

所以我们只有把index页面放到根目录它才能和bundle.js联合使用,才能实现实时更新

怎么实现呢?拷贝过去一份不就行了!我们用下面的方法来实现

html-webpack-plugin

html-webpack-plugin 是 webpack 中的 HTML 插件,可以通过此插件自定制 index.html 页面的内容。

需求:通过 html-webpack-plugin 插件,将 src 目录下的 index.html 首页,复制到项目根目录中一份!

安装

npm install html-webpack-plugin@5.3.2 -D

配置

const path = require('path')//导入node.js中专门操作路径的模块
const HtmlPlugin = require('html-webpack-plugin')

// 创建html插件的实例对象
const htmlPlugin = new HtmlPlugin({
    template: './src/index.html',//源文件存放路径
    filename: './index.html'//生成的文件存放路径
})

module.exports = {
    mode: 'development',
    plugins: [htmlPlugin]//通过plugins节点,使htmlPlugin插件生效
};

总结

  • 通过 HTML 插件复制到项目根目录中的 index.html 页面,也被放到了内存中
  • HTML 插件在生成的 index.html 页面,自动注入了打包的 bundle.js 文件

devServer 节点

在 webpack.config.js 配置文件中,可以通过 devServer 节点对 webpack-dev-server 插件进行更多的配置, 示例代码如下:

module.exports = {
    mode: 'development',
    plugins: [htmlPlugin],//通过plugins节点,使htmlPlugin插件生效
    devServer: {
        open: true,
        // host: '',
        port: 80
    }
};

mac中要加sudo才能监听

webpack 中的 loader

loader 概述

在实际开发过程中,webpack 默认只能打包处理以 .js 后缀名结尾的模块。其他非 .js 后缀名结尾的模块, webpack 默认处理不了,需要调用 loader 加载器才可以正常打包,否则会报错!

loader 加载器的作用:协助 webpack 打包处理特定的文件模块。比如:

  • css-loader 可以打包处理 .css 相关的文件
  • less-loader 可以打包处理 .less 相关的文件
  • babel-loader 可以打包处理 webpack 无法处理的高级 JS 语法

image-20221115142755075

loader 的调用过程

image-20221115141421952

打包处理 css 文件

  • 运行 npm i style-loader@3.0.0 css-loader@5.2.6 -D 命令,安装处理 css 文件的 loader
  • 在 webpack.config.js 的 module -> rules 数组中,添加 loader 规则如下:
module: {
  rules: [
    {
      test: /\.css$/, use: ['style-loader', 'css-loader']
    }
  ]
}

image-20221115143446870

打包处理 less 文件

less文件可以让CSS写的更简单,这里是让无序列表的间隙消失

html,
body,
ul{
  margin: 0;
  padding: 0;
  li{
    line-height: 30px;
    padding-left: 20px;
    font-size: 12px;
  }
}

之后在index.js文件中引入改less文件即可

如果不设置less文件加载器,也会报错.所以运行 npm i less-loader@10.0.1 less@4.1.1 -D 命令

在 webpack.config.js 的 module -> rules 数组中,添加 loader 规则如下:

module: {
    rules: [
        {test: /\.less$/, use: ['style-loader', 'css-loader', 'less-loader']}
    ]
}

效果不放了因为太刺眼了

打包发布

通过前面的学习我们也能知道,你输入npm run dev 的时候它就会生成一个dist目录,这个dist目录其实就是打包好的,可以直接点index文件去访问的

现在项目要上线了,我们要减少dist文件的体积,其实就是运行npm run 生产环境的配置

在package.json配置一下:

"scripts": {
  "dev": "webpack serve",
  "build": "webpack --mode production"
},

image-20221115155918186

运行程序:

npm run build

总结

webpack了解概念即可,后面使用脚手架这东西都是配置好的

  • 运行程序npm run dev
  • 发布程序npm run build

如果不是这个两个命令,那就去看它的package咋写的替换run 后面的单词即可

三、Vue基础入门

Vue简介

什么是Vue

构建用户界面的框架

  • 构建用户界面

用 vue 往 html 页面中填充数据,非常的方便

  • 框架

框架是一套现成的解决方案,程序员只能遵守框架的规范,去编写自己的业务功能!

要学习 vue,就是在学习 vue 框架中规定的用法!

vue 的指令、组件(是对 UI 结构的复用)、路由、Vuex、vue 组件库

Vue 的两个特性

数据驱动视图:

  • 数据的变化会驱动视图自动更新
  • 好处:程序员只管把数据维护好,那么页面结构会被 vue 自动渲染出来!

image-20221115161034333

双向数据绑定:

在网页中,form 表单负责采集数据,Ajax 负责提交数据

  • js 数据的变化,会被自动渲染到页面上
  • 页面上表单采集的数据发生变化的时候,会被 vue 自动获取到,并更新到 js 数据中

注意:数据驱动视图和双向数据绑定的底层原理是 MVVM(Mode 数据源、View 视图、ViewModel 就是 vue 的实例)

image-20221115161236461

MVVM的原理

image-20221115161907387

image-20221115164735079

总结

课件其实已经总结的很好了,MVVM最重要的就是VUE的实例VM(ViewModel)

  • 它监听DOM的变化,当表单中的值发生变化时,VM会把数据同步到Model源中
  • 它监听Model的变化,当Model发生变化时,它会把最新数据同步到View里

Vue的基本使用

Vue的基本使用步骤

  • 导入vue.js文件
  • 在页面声明一个将要被vue所控制的DOM区域
  • 创建vm实例
<!DOCTYPE html>
<html lang="en">
  <head>
    <meta charset="UTF-8" />
    <title>Title</title>
  </head>
  <body>
    <div id="app">{{username}}</div>

    <script src="./lib/vue-2.6.12.js"></script>

    <script>
      const vm = new Vue({
        el: "#app",
        data: {
          username: "zs",
        },
      });
    </script>
  </body>
</html>

基本代码与 MVVM 的对应关系

image-20221115173712799

Vue指令

内容渲染指令

  1. v-text 指令的缺点:会覆盖元素内部原有的内容!
  2. {{ }} 插值表达式:在实际开发中用的最多,只是内容的占位符,不会覆盖原有的内容!
  3. v-html 指令的作用:可以把带有标签的字符串,渲染成真正的 HTML 内容!

属性绑定指令

注意:插值表达式只能用在元素的内容节点中,不能用在元素的属性节点中!

  • 在 vue 中,可以使用 v-bind: 指令,为元素的属性动态绑定值;

  • 简写是英文的 :

  • 在使用 v-bind 属性绑定期间,如果绑定内容需要进行动态拼接,则字符串的外面应该包裹单引号,例如:

    <div :title="'box' + index">这是一个 div</div>
    

事件绑定

  1. v-on: 简写是 @

  2. 语法格式为:

    <button @click="add"></button>
    
    methods: {
       add() {
    			// 如果在方法中要修改 data 中的数据,可以通过 this 访问到
    			this.count += 1
       }
    }
    
  3. $event 的应用场景:如果默认的事件对象 e 被覆盖了,则可以手动传递一个 $event。例如:

    <button @click="add(3, $event)"></button>
    
    methods: {
       add(n, e) {
    			// 如果在方法中要修改 data 中的数据,可以通过 this 访问到
    			this.count += 1
       }
    }
    
  4. 事件修饰符:

    • .prevent

      <a @click.prevent="xxx">链接</a>
      
    • .stop

      <button @click.stop="xxx">按钮</button>
      

image-20221115192231374

v-model 指令

  1. input 输入框

    • type=“radio”
    • type=“checkbox”
    • type=“xxxx”
  2. textarea

  3. select

条件渲染指令

  1. v-show 的原理是:动态为元素添加或移除 display: none 样式,来实现元素的显示和隐藏

    • 如果要频繁的切换元素的显示状态,用 v-show 性能会更好
  2. v-if 的原理是:每次动态创建或移除元素,实现元素的显示和隐藏

    • 如果刚进入页面的时候,某些元素默认不需要被展示,而且后期这个元素很可能也不需要被展示出来,此时 v-if 性能更好

在实际开发中,绝大多数情况,不用考虑性能问题,直接使用 v-if 就好了!!!

v-if 指令在使用的时候,有两种方式:

  1. 直接给定一个布尔值 true 或 false

    <p v-if="true">被 v-if 控制的元素</p>
    
  2. 给 v-if 提供一个判断条件,根据判断的结果是 true 或 false,来控制元素的显示和隐藏

    <p v-if="type === 'A'">良好</p>
    

过滤器

Vue3已经放弃,Vue2可以用

怎么理解过滤器?就跟linux里的grep命令一样,就是筛选,它定义在filters里面

我们来看看代码示例:

  • 要定义到 filters 节点下,本质是一个函数
  • 在过滤器函数中,一定要有 return 值
  • 在过滤器的形参中,可以获取到“管道符”前面待处理的那个值
  • 如果全局过滤器和私有过滤器名字一致,此时按照“就近原则”,调用的是”私有过滤器“
<!DOCTYPE html>
<html lang="en">
<head>
    <meta charset="UTF-8">
    <title>Title</title>
</head>
<body>
<div id="app">
    <p>message的值是{{message | capi}}</p>
</div>

<script src="/lib/vue-2.6.12.js"></script>

<script>
    const vm = new Vue({
        el: '#app',
        data: {
            message: 'hello vue.js'
        },
        filters:{
            //过滤器函数形参中的val,永远都是"管道符"前面的那个值
            capi(val){
                const first = val.charAt(0).toUpperCase()
                const other = val.slice(1)
                
                return first + other
            }
        }
    })
</script>

</body>
</html>

全局过滤器

全局过滤器 - 独立于每个 vm 实例之外
Vue. filter()方法接收两个参数:
第1 个参数,是全局过滤器的”名字”
第2 个参数,是全局过滤器的”处理函数”

Vue.filter('capi',(val) =>{
	return val.charAt(0).toUpperCase() + val.slice(1) + '~~~~~~~~~~~~~'
})

连续调用多个过滤器

把 message 的值,交给 filterA 进行处理
把 filterA 处理的结果,再交给 filterB 进行处理
最终把 filterB 处理的结果,作为最终的值這染到页面上
{{ message 1 filterA I filterB }}

{{ message | filterA | filterB }}

过滤器传参

过滤器的本质是 JavaScript 函数,因此可以接收参数,格式如下:

image-20221116113238654

示例代码如下:

image-20221116113315121

入门实例

实现增删查功能

实现思路:

  • 增加功能

首先要收集品牌名称,然后阻止表单的默认提交行为,改为调用自定义方法add

在add中定义要添加的对象,name为收集到的brand,状态为status设置为默认值即可,创建时间也设置一个默认值即可

id的话想要保证自增,所以可以自定义一个id,然后每添加一个对象id+1

对象创建好之后,直接push进list列表即可

  • 删除功能

从list列表中过滤对象,通过传入的对象id即可过滤

  • 查询功能

通过v-for去遍历data区域的list数组

image-20221116105130811

完整代码如下:

<!DOCTYPE html>
<html lang="en">

<head>
    <meta charset="UTF-8">
    <meta http-equiv="X-UA-Compatible" content="IE=edge">
    <meta name="viewport" content="width=device-width, initial-scale=1.0">
    <title>品牌列表案例</title>
    <link rel="stylesheet" href="./lib/bootstrap.css">
    <link rel="stylesheet" href="./css/brandlist.css">
</head>

<body>

<div id="app">
    <!-- 卡片区域 -->
    <div class="card">
        <div class="card-header">
            添加品牌
        </div>
        <div class="card-body">
            <!-- 添加品牌的表单区域 -->
            <!--            表单有默认的提交行为,通过@submit.prevent可以阻止它的默认行为-->
            <form @submit.prevent="add">
                <div class="form-row align-items-center">
                    <div class="col-auto">
                        <div class="input-group mb-2">
                            <div class="input-group-prepend">
                                <div class="input-group-text">品牌名称</div>
                            </div>
                            <input type="text" class="form-control" placeholder="请输入品牌名称" v-model.trim="brand">
                        </div>
                    </div>
                    <div class="col-auto">
                        <button type="submit" class="btn btn-primary mb-2">添加</button>
                    </div>
                </div>
            </form>
        </div>
    </div>

    <!-- 表格区域 -->
    <table class="table table-bordered table-hover table-striped">
        <thead>
        <tr>
            <th scope="col">#</th>
            <th scope="col">品牌名称</th>
            <th scope="col">状态</th>
            <th scope="col">创建时间</th>
            <th scope="col">操作</th>
        </tr>
        </thead>
        <tbody>
        <tr v-for="item in list" :key="item.id">
            <td>{{item.id}}</td>
            <td>{{item.name}}</td>
            <td>
                <div class="custom-control custom-switch">
                    <input type="checkbox" class="custom-control-input" :id="'cd' + item.id" v-model="item.status">
                    <label class="custom-control-label" :for="'cd' + item.id" v-if="item.status">已启用</label>
                    <label class="custom-control-label" :for="'cd' + item.id" v-else>已禁用</label>
                </div>
            </td>
            <td>{{item.time}}</td>
            <td>
                <a href="javascript:;" @click="remove(item.id)">删除</a>
            </td>
        </tr>
        </tbody>
    </table>
</div>

<script src="./lib/vue-2.6.12.js"></script>

<script>
    const vm = new Vue({
        el: '#app',
        data: {
            //品牌的列表数据
            brand: "",
            list: [
                {id: 1, name: '宝马', status: true, time: new Date()},
                {id: 2, name: '奔驰', status: false, time: new Date()},
                {id: 3, name: '奥迪', status: true, time: new Date()},
            ],
            nextId: 4,
        },
        methods: {
            remove(id) {
                // console.log(id)
                this.list = this.list.filter(item => item.id != id)
            },
            add() {
                // console.log(this.brand)
                // 如果判断到brand的值为空字符串,则return出去
                if (this.brand === '') return alert("必须填写品牌名称")

                // 如果没有return出去,应该去执行添加的逻辑
                // 先把要添加的品牌对象,整理出来
                const obj = {
                    id: this.nextId,
                    name: this.brand,
                    status: true,
                    time: new Date()
                }
                this.list.push(obj)
                this.brand = ''
                this.nextId += 1

            }
        }
    })
</script>
</body>

</html>

四、Vue基础进阶

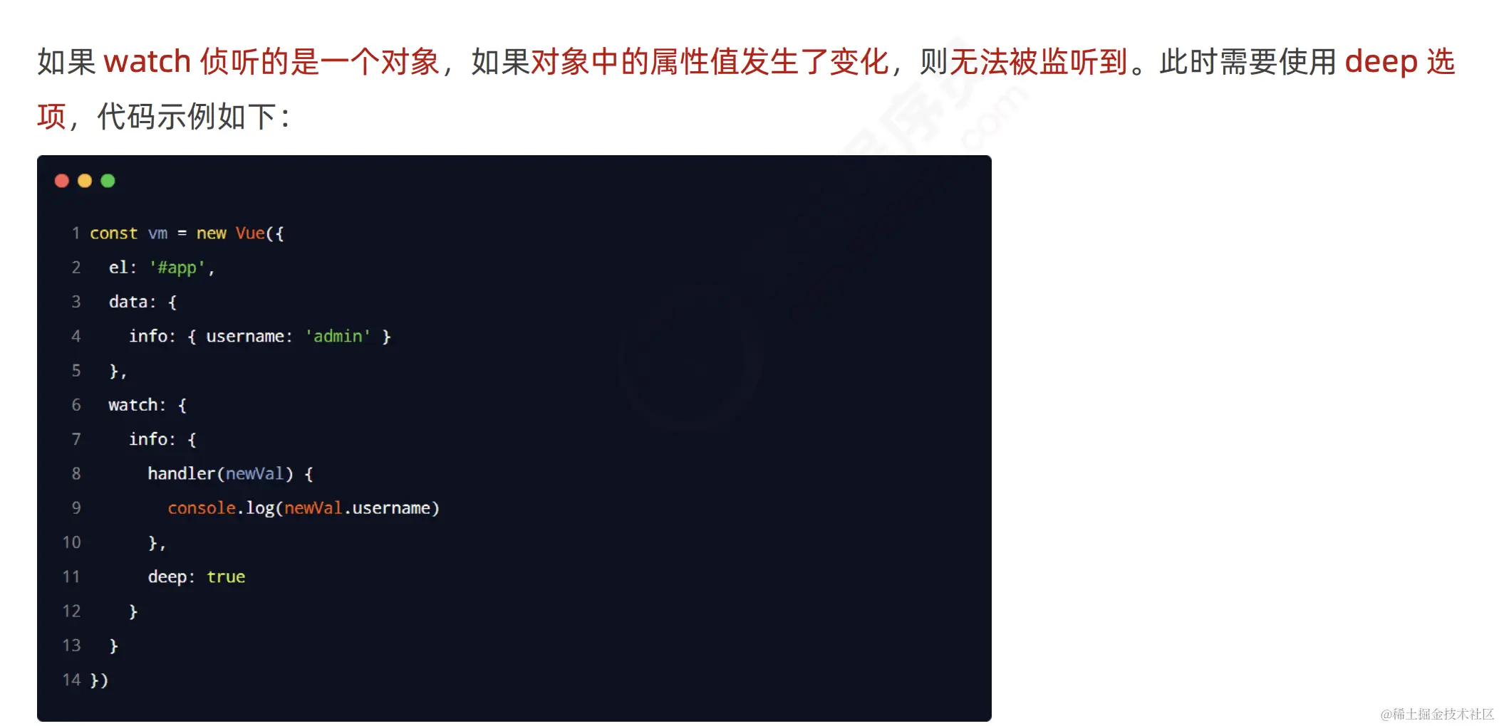
watch 侦听器

什么是侦听器

watch 侦听器允许开发者监视数据的变化,从而针对数据的变化做特定的操作

image-20221116114639935

侦听器的格式

  1. 方法格式的侦听器

    • 缺点1:无法在刚进入页面的时候,自动触发!!!
    • 缺点2:如果侦听的是一个对象,如果对象中的属性发生了变化,不会触发侦听器!!!
  2. 对象格式的侦听器

    • 好处1:可以通过 immediate 选项,让侦听器自动触发!!!

    image-20221116152955400

    • 好处2:可以通过 deep 选项,让侦听器深度监听对象中每个属性的变化!!!

    image-20221116153008596

侦听器测试

<!DOCTYPE html>
<html lang="en">
<head>
    <meta charset="UTF-8">
    <title>Title</title>
</head>
<body>

<div id="app">
    <input type="text" v-model="username">
</div>
<script src="/lib/vue-2.6.12.js"></script>


<script>
    const vm = new Vue({
        el: '#app',
        data: {
            username: '',
        },
        watch: {
            username(newOlder, oldValue) {
                console.log('监听到了username发生了变化', newOlder, oldValue)
            },

        }
    })
</script>


</body>
</html>

image-20221116120019015

计算属性

是什么?

计算属性指的是通过一系列运算之后,最终得到一个属性值。

这个动态计算出来的属性值可以被模板结构或 methods 方法使用。示例代码如下:

image-20221117110139193

特点

  • 定义的时候,要被定义为“方法”
  • 使用计算属性的时候,当普通的属性使用即可

好处

  • 实现了代码的复用
  • 只要计算属性中依赖的数据源变化了,则计算属性会自动重新求值!

axios

axios(发音:艾克C奥斯) 是一个专注于网络请求的库!

它封装了Ajax(通过 Ajax 可以异步从服务器请求数据并将数据更新到网页中,整个过程不需要重载(刷新)整个网页,可以将网页的内容更快的呈现给用户。)

axios 的基本使用

发起 GET 请求
axios({
  // 请求方式
  method: 'GET',
  // 请求的地址
  url: 'http://www.liulongbin.top:3006/api/getbooks',
  // URL 中的查询参数
  params: {
    id: 1
  },
  //请求体参数
  data:{}
}).then(function (result) {
  console.log(result)
})

简写:

const resu = axios.get('https://www.escook.cn/api/cart')
resu.then(function (books) {
	console.log(books)
})

axios返回的是一个Promise对象,在Promise对象中并不是服务器返回的结果,而是axios对服务器返回的结果又进行了一次封装,如下:

image-20221119172253294

简化如下:

image-20221119171748440

发起 POST 请求
document.querySelector('#btnPost').addEventListener('click', async function () {
  // 如果调用某个方法的返回值是 Promise 实例,则前面可以添加 await!
  // await 只能用在被 async “修饰”的方法中
  const { data: res } = await axios({
    method: 'POST', 
    url: 'http://www.liulongbin.top:3006/api/post',
    data: {
      name: 'zs',
      age: 20
    }
  })

  console.log(res)
})

使用解构赋值

基于axios

image-20221119182015125

vue-cli

什么是单页面应用程序?

SPA(Single Page Application)

指的就是一个Web网站中只有唯一的一个HTML页面,所有的功能与交互都是在这唯一的一个页面完成

一般Vue项目打包之后会生成一个dist文件,这个dist文件就是下面这个样式的

image-20221117110545419

什么是vue-cli?

快速生成一个vue项目的开发环境,程序员可以专注在撰写应用上,而不必花好几天去纠结 webpack 配置的问题。

安装和使用

image-20221117111105875

  1. 在终端下运行如下的命令,创建指定名称的项目:

    vue cerate 项目的名称
    
  2. vue 项目中 src 目录的构成:

    assets 文件夹:存放项目中用到的静态资源文件,例如:css 样式表、图片资源
    components 文件夹:程序员封装的、可复用的组件,都要放到 components 目录下
    main.js 是项目的入口文件。整个项目的运行,要先执行 main.js
    App.vue 是项目的根组件。
    

vue项目的运行流程

在工程化的项目中,vue 要做的事情很单纯:通过main.jsApp.vue渲染到 index.html 的指定区域中。

image-20221117152015785

  • App.vue 用来编写待渲染的模板结构
  • index.html 中需要预留一个 el 区域
  • main.js 把 App.vue 渲染到了 index.html 所预留的区域中

渲染之后,会代替index页面原有的代码

image-20221117152808987

vue组件

组件化开发

组件化开发指的是:根据封装的思想,把页面上可重用的 UI 结构封装为组件,从而方便项目的开发和维护。

vue 中的组件化开发

vue 是一个支持组件化开发的前端框架。 vue 中规定:组件的后缀名是 .vue。之前接触到的 App.vue 文件本质上就是一个 vue 的组件

vue 组件的三个组成部分

每个.vue组件都由3部分构成,分别是:

template -> 组件的模版结构

Script -> 组件的JavaScript行为

Style -> 组件的样式

其中,每个组件中必须包含 template 模板结构,而 script 行为和 style 样式是可选的组成部分

template

vue 规定:每个组件对应的模板结构,需要定义到<template>节点中

<template>
<!--当前组件的DOM结构,需要定义到template标签的内部 -->
</template>

tips:

  • template是vue提供的容器标签,只起到包裹性质的作用,他不会被渲染为真正的DOM元素
  • template 中只能包含唯一的根节点
script

vue 规定:开发者可以在 <script> 节点中封装组件的 JavaScript 业务逻辑。

image-20221117114636442

.vue 组件中的 data 必须是函数

image-20221117114820766

style

image-20221117114843269

image-20221117114906636

实例
<template>
  <div class="wahahaha">
    <h3>这是用户自定义的vue组件--{{ username }}</h3>
  </div>
</template>

<!--固定写法-->
<script>
export default {
  data() {
    return {
      username: 'zs'
    }
  }
}
</script>

<style>
  .wahahaha{
    background-color: pink;
  }
</style>
启用less语法以及唯一根节点
  • 组件中只能有一个根节点,也就是说不能写多个一级div,只能在一级div里定义多个低级div
  • less语法就是让css的编写更简单
<template>
  <div>
    <div id="wahahaha">
      <h3>这是用户自定义的vue组件--{{ username }}</h3>
      <button @click="changeName">点我改变名字</button>
    </div>
    <div>123</div>
  </div>

</template>

<!--固定写法-->
<script>
export default {
  data() {
    return {
      username: 'zs'
    }
  },
  methods: {
    changeName() {
      console.log(this),
          this.username = 'Wahahah'
    }
  },
  // 当前组件的监听器
  watch: {},
  // 当前组件的计算属性
  computed: {}
}
</script>

<style lang="less">
#wahahaha {
  background-color: pink;

  h3 {
      color: azure;
  }
}
</style>

组件之间的父子关系

image-20221117114957733

使用组件的三个步骤

image-20221117115039148

实例

image-20221117163916959

Hello.vue是我后来加

image-20221117165053906

通过 components 注册的是私有子组件

例如:

  • 在组件 A 的 components 节点下,注册了组件 F。
  • 则组件 F 只能用在组件 A 中;不能被用在组件 C 中。

注册全局组件

在 vue 项目的 main.js 入口文件中,通过 Vue.component() 方法,可以注册全局组件。

实例如下:

image-20221117115346254

组件的props

props 是组件的**自定义属性**,在封装通用组件的时候,合理地使用 props 可以极大的提高组件的复用性!

  • props中的数据,可以直接在模版结构中使用

image-20221117200707847

实例

left组件

  • 使用v-bind可以给属性赋值
  • 这里init自定义属性为字符串类型,通过v-bind代表你后面写的是js表达式,数字在js中就是Number型
<template>
  <div class="left-container">
    <h3>我是left</h3>
    <MyCount :init="9"></MyCount>
  </div>
</template>

<script>
export default {
  name: "Left",
}
</script>

<style>
.left-container {
  padding: 0 20px 20px;
  background-color: #42b983;
  min-height: 250px;
  flex: 1;
}
</style>

count组件

<template>
  <div>
    <p>count的值是:{{ init }}</p>
    <button @click="init += 1">Hi,点我给count+1</button>
  </div>
</template>

<script>
export default {
  props: ['init'],
  name: "Count",
  data() {
    return {
      count: 0,
    }
  }
}
</script>

<style scoped>

</style>

如图所示:

image-20221117200944902

props 是只读的

image-20221117201751163

要想修改 props 的值,可以把 props 的值转存到 data 中,因为 data 中的数据都是可读可写的!

所以props值的作用就是做一个初始化,最好是去操作data里的数据,所以这里可以通过this.init去把初始值赋给data里的count

this代表当前组件对象

<template>
  <div>
    <p>count的值是:{{ count }}</p>
    <button @click="count += 1">Hi,点我给count+1</button>
  </div>
</template>

<script>
export default {
  props: ['init'],
  name: "Count",
  data() {
    return {
      count: this.init
    }
  }
}
</script>

<style scoped>

</style>
props 的 default 默认值

在声明自定义属性时,可以通过 default 来定义属性的默认值。示例代码如下:

props:{

​ 自定义属性A:{},

​ 自定义属性B:{},

​ 自定义属性C:{},

}

export default {
  props: {
    init: {
      default: 0,
    }
  },
  name: "Count",
  data() {
    return {
      count: this.init
    }
  }
}
props 的 type 值类型

在声明自定义属性时,可以通过 type 来定义属性的值类型。示例代码如下:

export default {
  props: {
    init: {
      default: 0,
    }
  },
  name: "Count",
  data() {
    return {
      count: this.init,
      type: Number
    }
  }
}
props 的 required 必填项

就是说,你自定义的这个属性是必填项,不填就会报错

image-20221117203428415

组件之间的样式冲突问题

scoped

默认情况下,写在 .vue 组件中的样式会全局生效,因此很容易造成多个组件之间的样式冲突问题。

导致组件之间样式冲突的根本原因是:

  • 单页面应用程序中,所有组件的 DOM 结构,都是基于唯一的 index.html 页面进行呈现的
  • 每个组件中的样式,都会影响整个 index.html 页面中的 DOM 元素

为了提高开发效率和开发体验,vue 为 style 节点提供了 scoped 属性,从而防止组件之间的样式冲突问题:

image-20221117204209632

/deep/ 样式穿透

image-20221117204641697

什么时候会用到

如果代码引入了第三方组件库,想修改它的样式不能去直接修改它的源码,找到要修改的组件位置通过/deep/做样式穿透

五、生命周期&数据共享

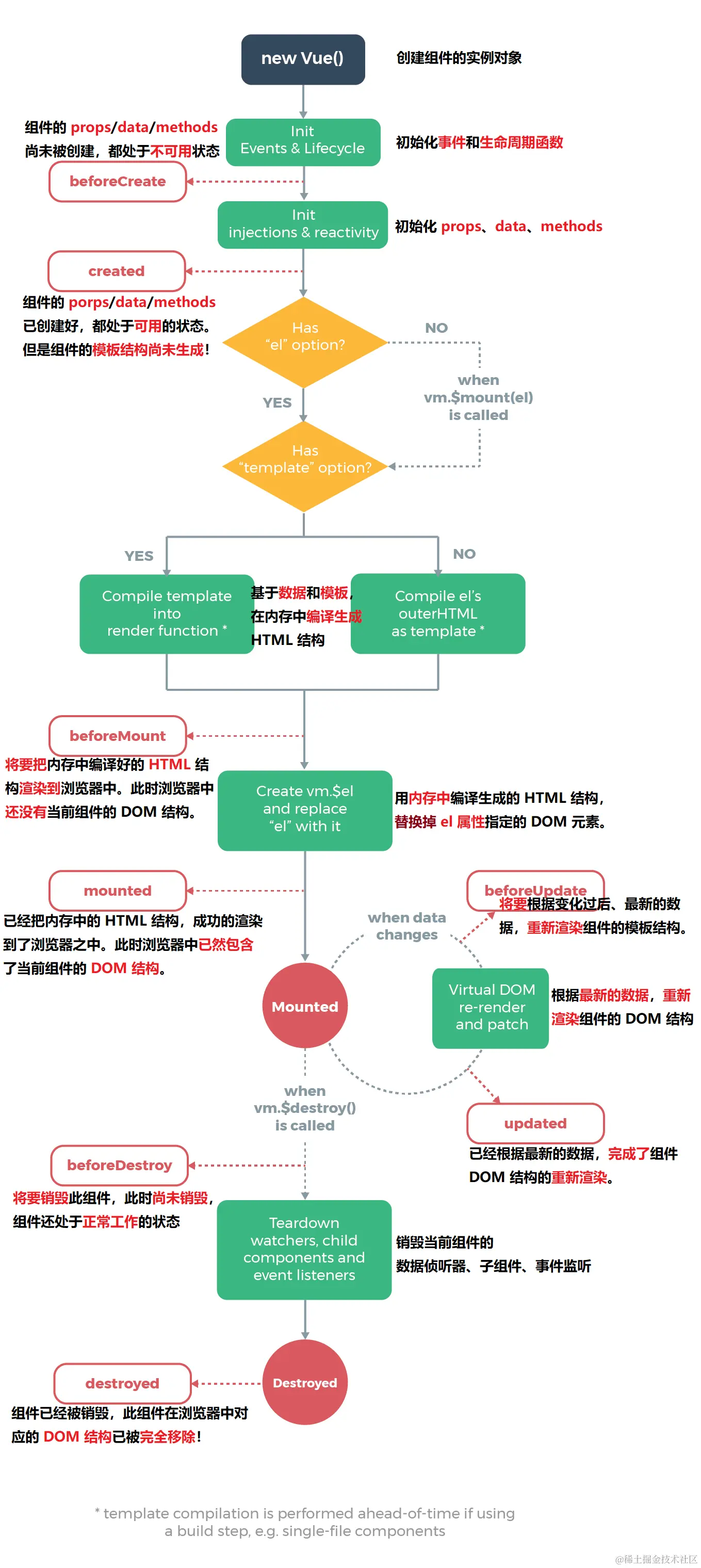
生命周期 & 生命周期函数

生命周期(Life Cycle)是指一个组件从创建 -> 运行 -> 销毁的整个阶段,强调的是一个时间段

生命周期函数:是由 vue 框架提供的内置函数,会伴随着组件的生命周期,自动按次序执行。

注意:生命周期强调的是时间段,生命周期函数强调的是时间点。

组件生命周期函数的分类

image-20221118072616877

生命周期详解

简洁版本

回调函数是你留个处理方法给事件,事件发生了以后会自动执行你留下调处理方法

钩子函数是好比找了个代理,监视事件是否发生,如果发生了这个代理就执行你的事件处理方法;在这个过程中,代理就是钩子函数

在某种意义上,回调函数做的处理过程跟钩子函数中要调用调方法一样
但是有一点: 钩子函数一般是由事件发生者提供的。直白了说,它留下一个钩子,这个钩子的作用就是钩住你的回调方法

==钩子函数是在一个事件触发的时候,在系统级捕获到了他,然后做一些操作。==一段用以处理系统消息的程序,用以处理系统消息的程序,是说钩子函数是用于处理系统消息的

img

详细版本

lifecycle

最重要的三个阶段

  • created

    组件的 porps/data/methods已创建好,都处于可用的状态。但是组件的模板结构尚未生成!

  • mounted

    已经把内存中的 HTML 结构,成功的渲染到了浏览器之中。此时浏览器中己然包含了当前组件的 DOM 结构。

  • update

    组件的最新数据,可以操作最新的DOM结构

组件之间的关系

在项目开发中,组件之间的最常见的关系分为如下两种:

① 父子关系

② 兄弟关系

image-20221118083359316

父子组件之间的数据共享

父子组件之间的数据共享又分为:

① 父 -> 子共享数据

② 子 -> 父共享数据

父组件向子组件共享数据

父组件向子组件共享数据需要使用自定义属性

如下:

父组件

<template>
  <img alt="Vue logo" src="./assets/logo.png">
  <HelloWorld msg="Welcome to Your Vue.js App"/>
  <div class="box">
    <Left></Left>
    <Right :username=userinfo :passwd=passwd></Right>
  </div>
</template>

<script>
import HelloWorld from './components/HelloWorld.vue'
import Left from "@/components/Left";
import Right from "@/components/Right";

export default {
  name: 'App',
  components: {
    HelloWorld,
    Left,
    Right
  },
  data() {
    return {
      userinfo: {name: 'zs', age: 12},
      passwd: 123
    }
  }
}
</script>

<style>
#app {
  font-family: Avenir, Helvetica, Arial, sans-serif;
  -webkit-font-smoothing: antialiased;
  -moz-osx-font-smoothing: grayscale;
  text-align: center;
  color: #2c3e50;
  margin-top: 60px;
}

.box {
  display: flex;
}
</style>

子组件

<template>

  <div class="rightContainer">
    <h2>
      我是right
    </h2>

    <h2>您的姓名是:{{username}}</h2>
    <h2>您的密码是:{{passwd}}</h2>
  </div>


</template>

<script>
export default {
  name: "Right",
  props: ['username','passwd']
}
</script>

<style scoped>
.rightContainer {
  background-color: aquamarine;
  flex: 1;
  height: 300px;
}
</style>
子组件向父组件共享数据

子组件向父组件共享数据使用自定义事件。

image-20221118101743108

如下:

image-20221118102521747

image-20221118102135369

兄弟组件之间的数据共享

在 vue2.x 中,兄弟组件之间数据共享的方案是 EventBus

image-20221118103529647

EventBus 的使用步骤

  1. 创建 eventBus.js 模块,并向外共享一个 Vue 的实例对象
  2. 在数据发送方,调用 bus.$emit(‘事件名称’, 要发送的数据) 方法触发自定义事件
  3. 在数据接收方,调用 bus.$on(‘事件名称’, 事件处理函数) 方法注册一个自定义事件

ref 引用

ref 用来辅助开发者在不依赖于 jQuery 的情况下,获取 DOM 元素或组件的引用。

每个 vue 的组件实例上,都包含一个 $refs 对象,里面存储着对应的 DOM 元素或组件的引用。默认情况下,组件的 $refs 指向一个空对象。

什么是 ref 引用

ref 用来辅助开发者在不依赖于 jQuery 的情况下获取 DOM 元素或组件的引用。

每个 vue 的组件实例上,都包含一个 $refs 对象,里面存储着对应的 DOM 元素或组件的引用。默认情况下,

组件的 $refs 指向一个空对象。

image-20221118114026831

使用 ref 引用 DOM 元素

如果想要使用 ref 引用页面上的 DOM 元素,则可以按照如下的方式进行操作:

image-20221118114121487

使用 ref 引用组件实例

image-20221118114137863

控制文本框和按钮的按需切换

image-20221118114709005

让文本框自动获得焦点

当文本框展示出来之后,如果希望它立即获得焦点,则可以为其添加 ref 引用,并调用原生 DOM 对象的 .focus() 方法即可。示例代码如下:

image-20221118114802704

this.$nextTick(cb) 方法

组件的 $nextTick(cb) 方法,会把 cb 回调推迟到下一个 DOM 更新周期之后执行。通俗的理解是:等组件的 DOM 更新完成之后,再执行 cb 回调函数。从而能保证 cb 回调函数可以操作到最新的 DOM 元素。

image-20221118143829921

image-20221118143842473

数组中的方法

some循环

  • 简单来说some循环就是遇到终止条件可以停止继续寻找
  • foreach即使遇到终止条件也会继续寻找
<!DOCTYPE html>
<html lang="en">
<head>
    <meta charset="UTF-8">
    <title>Title</title>
</head>
<body>

<script>
    const arr = ['詹姆斯', '科比', '2届MVP得主库里', '1.5']

    arr.forEach((item, index) => {
        console.log('ok')
        if (item === '2届MVP得主库里') {
            console.log(index)
        }
    })

    console.log('arr.some使用效果如下:')

    arr.some((item, index) => {
        console.log('ok')
        if (item === '2届MVP得主库里') {
            console.log(index)
            return true
        }
    })

</script>

</body>
</html>

image-20221118145828031

foreach循环

foreach就是循环每一项,some是循环到满足条件就停下来

every循环

判断数组中的数据是否被全选了使用every循环

image-20221118150334089

reduce的基本用法

不用reduce计算总和

image-20221118150529758

用reduce计算总和

image-20221118150948771

reduce的简化写法

image-20221118151333626

购物车案例

导入,注册,使用组件

这里的组件是写好的,我们直接导入,注册,使用

Tips:

  • 导入的组件名称一般都给它设置为首字母大写.这样和普通标签能有一个区分

image-20221119163139000

基于axios请求列表数据

axios是对ajax的封装,向后端发送请求就用它

这里是先定义一个封装请求列表数据的方法,然后在vue的created的生命周期阶段调用

created() {
  this.initCartList()
},
methods: {
  //封装请求列表数据的方法
  async initCartList() {
    //调用axios的get方法,请求列表数据
    const {data: res} = await axios.get('https://www.escook.cn/api/cart')
    // 只要请求回来的数据,在页面渲染期间要用到,则必须转存到data里
    this.list = res.list
  }
},

这里的await是用来解构赋值的它一般和async联合使用

那么解构赋值是什么呢?

就是前段通过axios向后端发送请求之后,后端返回的数据会先经过axios进行一次封装,不能直接拿到真实数据

如下:

image-20221119171748440

所以为了直接拿到真实数据,我们需要解构,从回复的数据中取出真实数据

{{data:res}}这是啥意思呢?

axios返回的是一个Promise对象,在Promise对象中并不是服务器返回的结果,而是axios对服务器返回的结果又进行了一次封装,如下:

image-20221119172253294

通过{{data:res}}意思就是取出Promise对象中的data区域数据,并把名字重命名为res

渲染Goods组件

1.商品数据其实就是一个个Goods组件

导入,注册,使用组件

<Goods></Goods>

2.给组件赋值,这里通过v-for来实现

首先看看请求到的结果

image-20221120093440652

list数组里不就是如下一个个的对象吗,然后赋值的时候通过对象.属性即可取得对应的值

这里的:key,:id,:title等都是为子组件的自定义属性,父组件向子组件传递数据就是通过自定义属性来进行传递的

<!--    这里为啥一直要写v-bind呢因为在等号后面我们写的是js表达式,如果不写v-bind则相当于我们传给它了一个字符串!-->
<Goods
    v-for="item in list"
    :key="item.id"
    :id="item.id"
    :title="item.goods_name"
    :img="item.goods_img"
    :price="item.goods_price"
    :state="item.goods_state "
>
</Goods>

3.修改商品的勾选状态

修改商品的勾选状态为子组件向父组件共享数据

通过自定义事件来实现

3.1 在子组件中为复选框绑定自定义事件

复选框状态每发生一次改变就会触发自定义事件

<input type="checkbox" class="custom-control-input" :id="'cb' + id" :checked="state"
       @change="stateChange"/>

3.2 在子组件中自定义事件如下

自定义时间名字为state-change,传递给父组件的数据为id和value

  • id表示当前商品
  • value表示最新的勾选状态
methods: {
  stateChange(e) {
    // console.log(e)
    console.log(e.target.checked)
    const newState = e.target.checked
    // 触发自定义事件
    this.$emit('state-change', {id: this.id, value: newState})
  }
}

3.3 父组件绑定自定义事件

通过参数e来接受子组件传来的数据

通过some循环找到改变状态的子组件判断的条件是id,找到之后给组件的状态赋值为子组件传来的真实数据

<Goods @state-change="getNewState"></Goods>
methods: {
    getNewState(e) {
      console.log(e)
      this.list.some(item => {
        if (item.id === e.id) {
          item.goods_state = e.value
        }
      })
    }
  },

渲染Footer组件

引入footer组件

footer组件做二件事:

  • 全选
  • 计算总价

全选为子组件向父组件共享数据 => 自定义事件

计算总价为父组件向子组件共享数据 => 自定义属性

<Footer
    :is-full="fullState"
    @fullChange="getFullState"
    :total-prices="amt"
></Footer>

全选功能的实现

//子组件
<input type="checkbox" class="custom-control-input" id="cbFull" :checked="isFull" @change="fullChange"/>

  methods: {
    fullChange(e) {
      // console.log(e.target.checked)
      // 触发自定义事件
      this.$emit('fullChange', e.target.checked)
    }
  }


// 动态计算全选的状态是true还是false
fullState() {
  return this.list.every(item => item.goods_state)
},
  
//父组件
  // 动态计算全选的状态是true还是false
  fullState() {
    return this.list.every(item => item.goods_state)
  },

计算总价功能的实现

子组件

props: {
  isFull: {
    type: Boolean,
      default: true
  },
    totalPrices: {
      type: Number,
        default: 0
    }
},

<div>
    <span>合计:</span>
<span class="total-price">¥{{ totalPrices.toFixed(2) }}</span>
</div>

<!-- 结算按钮 -->
<button type="button" class="btn btn-primary btn-settle">结算({{ totalPrices.toFixed() }})</button>

父组件

computed: {
  //总价格
  amt() {
    // 先filter过滤,在reduce累加
    return this.list
        .filter(item => item.goods_state)
        //只有一行的箭头函数,可以省略return和{}花括号
        .reduce((total, item) =>
            (total += item.goods_price * item.goods_count),0)
  }
},

购买数量实现

和计算总价实现一个思路

  • 从集合中过滤出选中的商品
  • 取得选中商品的数量

取得数量之后,还需要和子组件共享数据,所以就用自定义属性来传递数据

computed: {
  //总数量
  totalQuantity() {
    return this.list
        .filter(item => item.goods_state)
        .reduce((total, item) => (total += item.goods_count), 0)
  }

子组件

<!-- 结算按钮 -->
<button type="button" class="btn btn-primary btn-settle">结算({{ totalNum}})</button>

  props: {
    totalNum:{
      type:Number,
      default:0
    }
  },

六、动态组件&插槽&自定义指令&axios

动态组件

什么是动态组件

动态组件指的是动态切换组件的显示与隐藏

如何实现动态组件渲染

vue 提供了一个内置的 组件,专门用来实现动态组件的渲染。示例代码如下:image-20221120194223304

使用 keep-alive 保持状态

默认情况下,切换动态组件时无法保持组件的状态。此时可以使用 vue 内置的 组件保持动态组 件的状态。示例代码如下:

image-20221120194246584

keep-alive 对应的生命周期函数

当组件被缓存时,会自动触发组件的 deactivated 生命周期函数。

当组件被激活时,会自动触发组件的 activated 生命周期函数。

image-20221120194329705

keep-alive 的 include 属性

include 属性用来指定:只有名称匹配的组件会被缓存。多个组件名之间使用英文的逗号分隔:

image-20221120194346399

插槽

插槽(Slot)是 vue 为组件的封装者提供的能力。允许开发者在封装组件时,把不确定的、希望由用户指定的 部分定义为插槽。

image-20221120194532307

可以把插槽认为是组件封装期间,为用户预留的内容的占位符。

体验插槽的基础用法

在封装组件时,可以通过 元素定义插槽,从而为用户预留内容占位符。示例代码如下:

image-20221120194635365

vue 官方规定:每一个 slot 插槽,都要有一个 name 名称–;
如果省略了 slot 的 name 属性,则有一个默认名称叫做 default

v-slot只能放在组件上和template上,放在其他上面会报错

默认情况下,在使用组件的时候,提供的内容都会被填充到名字为default 的插槽之中

image-20221120200200258

为具名插槽提供内容

在向具名插槽提供内容的时候,我们可以在一个 <template>(包裹作用) 元素上使用 v-slot 指令,并以 v-slot 的参数的形式提供其名称。示例代码如下:

image-20221120200451005

具名插槽的简写形式

跟 v-on 和 v-bind 一样,v-slot 也有缩写,即把参数之前的所有内容 (v-slot:) 替换为字符 #。

例如 v-slot:header 可以被重写为 #header:

image-20221120200547696

作用域插槽

在封装组件的过程中,可以为预留的插槽绑定 props 数据,这种带有 props 数据的 叫做作用 域插槽

示例代码如下:

image-20221120201822789

使用作用域插槽

可以使用 v-slot: 的形式,接收作用域插槽对外提供的数据。示例代码如下:

image-20221120202402592

实例

image-20221120203040876

解构插槽 Prop

作用域插槽对外提供的数据对象,可以使用解构赋值简化数据的接收过程。

示例代码如下:

image-20221120202640156

实例

image-20221120203414937

自定义指令

什么是自定义指令

vue 官方提供了 v-text、v-for、v-model、v-if 等常用的指令。除此之外 vue 还允许开发者自定义指令。

自定义指令的分类

vue 中的自定义指令分为两类,分别是:

  • 私有自定义指令
  • 全局自定义指令

私有自定义指令

在每个 vue 组件中,可以在 directives 节点下声明私有自定义指令。示例代码如下:

image-20221120204949304

使用自定义指令

在使用自定义指令时,需要加上 v- 前缀。示例代码如下

image-20221120204724614

为自定义指令动态绑定参数值

为自定义指令动态绑定参数值

在 template 结构中使用自定义指令时,可以通过等号(=)的方式,为当前指令动态绑定参数值:

image-20221120205114156

通过 binding 获取指令的参数值

在声明自定义指令时,可以通过形参中的第二个参数,来接收指令的参数值:

image-20221120205143256

update 函数

bind 函数只调用 1 次:当指令第一次绑定到元素时调用,当 DOM 更新时 bind 函数不会被触发。 update 函 数会在每次 DOM 更新时被调用。示例代码如下:

image-20221120205222590

函数简写

如果 insert 和update 函数中的逻辑完全相同,则对象格式的自定义指令可以简写成函数格式:

image-20221120205243275

全局自定义指令

全局共享的自定义指令需要通过“Vue.directive()”进行声明

示例代码如下:

image-20221120205317529

把axios挂载到vue原型上

缺点是无法对api接口实现复用!

image-20221202144907847

在其他组件上直接通过this. h t t p . g e t 或者 t h i s . http.get或者this. http.get或者this.http.post来发请求就行了

七、路由

是什么?

一组对应关系,在 SPA 项目中,不同功能之间的切换,要依赖于前端路由来完成

前端路由的工作方式

image-20221120215504662

实现简易的前端路由

步骤1:通过 <component>标签,结合 comName 动态渲染组件。示例代码如下:

image-20221120215552901

步骤2:在 App.vue 组件中,为 链接添加对应的 hash 值:

image-20221120215736699

步骤3:在 created 生命周期函数中,监听浏览器地址栏中 hash 地址的变化,动态切换要展示的组件的名称:

image-20221120215812178

vue-router 的基本用法

vue-router 是 vue.js 官方给出的路由解决方案。它只能结合 vue 项目进行使用,能够轻松的管理 SPA 项目 中组件的切换。

vue-router 的官方文档地址:router.vuejs.org/zh/

vue-router安装

在 vue2 的项目中,安装 vue-router 的命令如下:

npm i vue - router@3.5.2 -S

创建路由模块

在 src 源代码目录下,新建 router/index.js 路由模块,并初始化如下的代码:

image-20221121093807714

导入并挂载路由模块

在 src/main.js 入口文件中,导入并挂载路由模块。示例代码如下:

image-20221121094045835

声明路由链接和占位符

image-20221121094102418

声明路由的匹配规则

image-20221121094227580

路由重定向

路由重定向指的是:用户在访问地址 A 的时候,强制用户跳转到地址 C ,从而展示特定的组件页面。 通过路由规则的 redirect 属性,指定一个新的路由地址,可以很方便地设置路由的重定向:

image-20221121094327986

嵌套路由

image-20221121094346744

声明子路由链接和子路由占位符

image-20221121094440465

通过 children 属性声明子路由规则

image-20221121094457351

动态路由匹配

动态路由指的是:把 Hash 地址中可变的部分定义为参数项,从而提高路由规则的复用性。 在 vue-router 中使用英文的冒号(:)来定义路由的参数项。示例代码如下:

image-20221121094619335

$route.params 参数对象

image-20221121094644113

使用 props 接收路由参数

image-20221121094656134

声明式导航 & 编程式导航

vue-router 中的编程式导航 API

image-20221121095018303

$router.push

image-20221121095038559

$router.replace

image-20221121095059840

$router.go

image-20221121095112629

$router.go 的简化用法

image-20221121095123592

导航守卫

image-20221121095140954

全局前置守卫

什么是回调函数?

回调函数是一个参数,将这个函数作为参数传到另一个函数里面,当那个函数执行完之后,在执行传进去这个函数,这个过程就叫回调!

白话文:主函数的事先干完,回头在调用传进来的那个函数.

image-20221121095154479

守卫方法的 3 个形参

next 函数的 3 种调用方式

image-20221121095226022

控制后台主页的访问权限

image-20221121095241472

八、补充知识

URL种的#是什么意思?

#代表网页中的一个位置。

比如,www.example.com/index.html#…

在VUE中,路由的实现方式有两种,其中一种就是通过#标识符进行页面内导航从而实现路由切换。

image-20221202172317471

HTTP请求不包括#

#是用来指导浏览器动作的,对服务器端完全无用。所以,HTTP请求中不包括#。
比如,访问下面的网址,www.example.com/index.html#…,浏览器实际发出的请求是这样的:

GET /index.html HTTP/1.1

Host: www.example.com

#后的字符

在第一个#后面出现的任何字符,都会被浏览器解读为位置标识符。这意味着,这些字符都不会被发送到服务器端。
比如,下面URL的原意是指定一个颜色值:www.example.com/?color=#fff,但是,浏览器实际发出的请求是:

GET /?color= HTTP/1.1
 
Host: www.example.com

改变#不触发网页重载

单单改变#后的部分,浏览器只会滚动到相应位置,不会重新加载网页。
比如,从http://www.example.com/index.html#location1改成http://www.example.com/index.html#location2,浏览器不会重新向服务器请求index.html。

说明同第一个,例如单页面应用SPA一样,路由的切换,不会重新加载页面,只是切换位置,或者切换组件;第二种应用就是在单个页面里面通过name和id切换当前显示的位置。

改变#会改变浏览器的访问历史

每一次改变#后的部分,都会在浏览器的访问历史中增加一个记录,使用"后退"按钮,就可以回到上一个位置。这对于ajax应用程序特别有用,可以用不同的#值,表示不同的访问状态,然后向用户给出可以访问某个状态的链接。值得注意的是,上述规则对IE 6和IE 7不成立,它们不会因为#的改变而增加历史记录。

说明:通过#的切换,是算在浏览器的访问历史中的,前进和后退都是生效的。

?说明

连接作用

通过?来带参数,连接域名和参数,经常会用到。

www.xxx.com/Show.asp?id…

清除缓存

www.xxxxx.com/index.html

www.xxxxx.com/index.html?…

两个url打开的页面一样,但是后面这个有问号,说明不调用缓存的内容,而认为是一个新地址,重新读取。

因为在做http请求的时候,如果浏览器检测到你的地址完全没变,会从缓存里读取先前请求过的数据,不再发送请求。有些时候是页面资源的加载,有些时候是API的get请求,都有可能。加上这个,会让浏览器认为这是一个新的地址,从而保证重新获取资源。

&说明

不同参数的间隔符

www.xxx.com/Show.asp?id…