使用 FHE 实现加密大语言模型

1,364 阅读7分钟

近来,大语言模型 (LLM) 已被证明是提高编程、内容生成、文本分析、网络搜索及远程学习等诸多领域生产力的可靠工具。

大语言模型对用户隐私的影响

尽管 LLM 很有吸引力,但如何保护好 输入给这些模型的用户查询中的隐私 这一问题仍然存在。一方面,我们想充分利用 LLM 的力量,但另一方面,存在向 LLM 服务提供商泄露敏感信息的风险。在某些领域,例如医疗保健、金融或法律,这种隐私风险甚至有一票否决权。

一种备选解决方案是本地化部署,LLM 所有者将其模型部署在客户的计算机上。然而,这不是最佳解决方案,因为构建 LLM 可能需要花费数百万美元 (GPT3 为 460 万美元),而本地部署有泄露模型知识产权 (intellectual property, IP) 的风险。

Zama 相信有两全其美之法: 我们的目标是同时保护用户的隐私和模型的 IP。通过本文,你将了解如何利用 Hugging Face transformers 库并让这些模型的某些部分在加密数据上运行。完整代码见 此处

全同态加密 (Fully Homomorphic Encryption,FHE) 可以解决 LLM 隐私挑战

针对 LLM 部署的隐私挑战,Zama 的解决方案是使用全同态加密 (FHE),在加密数据上执行函数。这种做法可以实现两难自解,既可以保护模型所有者知识产权,同时又能维护用户的数据隐私。我们的演示表明,在 FHE 中实现的 LLM 模型保持了原始模型的预测质量。为此,我们需要调整 Hugging Face transformers 库 中的 GPT2 实现,使用 Concrete-Python 对推理部分进行改造,这样就可以将 Python 函数转换为其 FHE 等效函数。

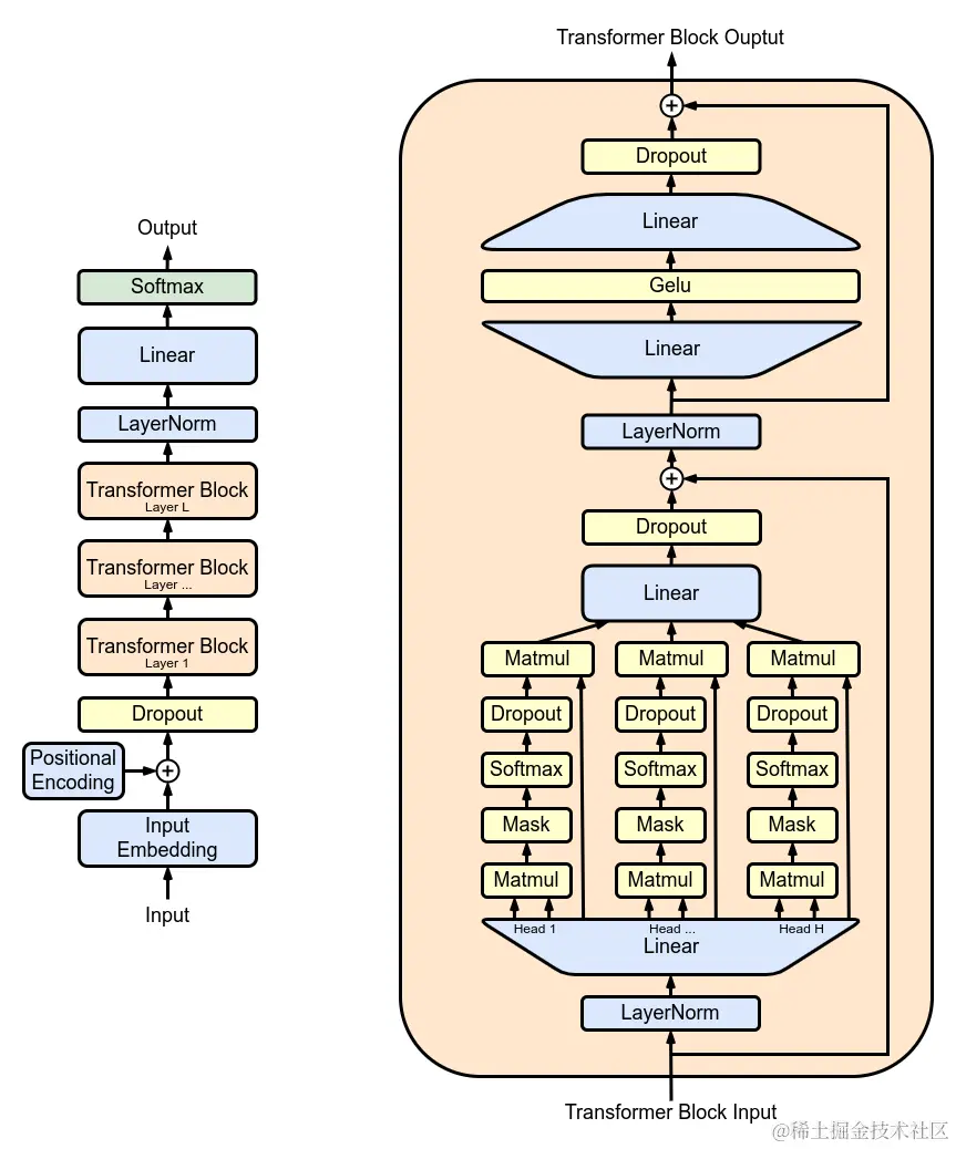
图 1. GPT2 架构; 图源: https://en.wikipedia.org/wiki/GPT-2

图 1 展示了由多个 transformer block 堆叠而成的 GPT2 架构: 其中最主要的是多头注意力 (multi-head attention,MHA) 层。每个 MHA 层使用模型权重来对输入进行投影,然后各自计算注意力,并将注意力的输出重新投影到新的张量中。

TFHE 中,模型权重和激活均用整数表示。非线性函数必须通过可编程自举 (Programmable Bootstrapping,PBS) 操作来实现。PBS 对加密数据实施查表 (table lookup,TLU) 操作,同时刷新密文以支持 任意计算。不好的一面是,此时 PBS 的计算时间在线性运算中占主导地位。利用这两种类型的运算,你可以在 FHE 中表达任何子模型的计算,甚至完整的 LLM 计算。

使用 FHE 实现 LLM 的一层

接下来,你将了解如何加密多头注意力 (MHA) 中的一个注意力头。你可以在 此处 找到完整的 MHA 实现代码。

图 2. 在 FHE 中运行 LLM 模型的某些部分

图 2 概述了一个简化的底层实现。在这个方案中,模型权重会被分成两个部分,分别存储在客户端和服务端。首先,客户端在本地开始推理,直至遇到已第一个不在本地的层。用户将中间结果加密并发送给服务端。服务端对其执行相应的注意力机制计算,然后将结果返回给客户端,客户端对结果进行解密并继续在本地推理。

量化

首先,为了对加密值进行模型推理,模型的权重和激活必须被量化并转换为整数。理想情况是使用 训练后量化,这样就不需要重新训练模型了。这里,我们使用整数和 PBS 来实现 FHE 兼容的注意力机制,并检查其对 LLM 准确率的影响。

要评估量化的影响,我们运行完整的 GPT2 模型,并让其中的一个 LLM 头进行密态计算。然后我们基于此评估权重和激活的量化比特数对准确率的影响。

单注意力头量化的平均 top-k 准确率

上图表明 4 比特量化保持了原始精度的 96%。该实验基于含有约 80 个句子的数据集,并通过将原始模型的 logits 预测与带有量化注意力头的模型的 logits 预测进行比较来计算最终指标。

在 Hugging Face GPT2 模型中使用 FHE

我们需要在 Hugging Face 的 transformers 库的基础上重写加密模块的前向传播,以使其包含量化算子。首先通过加载 GPT2LMHeadModel 构建一个 SingleHeadQGPT2Model 实例,然后手动使用 QGPT2SingleHeadAttention 替换第一个多头注意力模块,代码如下。你可以在 这里 找到模型的完整实现。

self.transformer.h[0].attn = QGPT2SingleHeadAttention(config, n_bits=n_bits)

至此,前向传播已被重载成用 FHE 算子去执行多头注意力的第一个头,包括构建查询、键和值矩阵的投影。以下代码中的 QGPT2 模块的代码见 此处

class SingleHeadAttention(QGPT2):
    """Class representing a single attention head implemented with quantization methods."""


    def run_numpy(self, q_hidden_states: np.ndarray):

        # Convert the input to a DualArray instance
        q_x = DualArray(
            float_array=self.x_calib,
            int_array=q_hidden_states,
            quantizer=self.quantizer
        )

        # Extract the attention base module name
        mha_weights_name = f"transformer.h.{self.layer}.attn."

        # Extract the query, key and value weight and bias values using the proper indices
        head_0_indices = [
            list(range(i * self.n_embd, i * self.n_embd + self.head_dim))
            for i in range(3)
        ]
        q_qkv_weights = ...
        q_qkv_bias = ...

        # Apply the first projection in order to extract Q, K and V as a single array
        q_qkv = q_x.linear(
            weight=q_qkv_weights,
            bias=q_qkv_bias,
            key=f"attention_qkv_proj_layer_{self.layer}",
        )

        # Extract the queries, keys and vales
        q_qkv = q_qkv.expand_dims(axis=1, key=f"unsqueeze_{self.layer}")
        q_q, q_k, q_v = q_qkv.enc_split(
            3,
            axis=-1,
            key=f"qkv_split_layer_{self.layer}"
        )

        # Compute attention mechanism
        q_y = self.attention(q_q, q_k, q_v)

        return self.finalize(q_y)

模型中的其他计算仍以浮点形式进行,未加密,并由客户端在本地执行。

将预训练的权重加载到修改后的 GPT2 模型中,然后调用 generate 方法:

qgpt2_model = SingleHeadQGPT2Model.from_pretrained(
    "gpt2_model", n_bits=4, use_cache=False
)

output_ids = qgpt2_model.generate(input_ids)

举个例子,你可以要求量化模型补全短语 “Cryptography is a” 。在 FHE 中运行模型时,如果量化精度足够,生成的输出为:

“Cryptography is a very important part of the security of your computer”

当量化精度太低时,您会得到:

“Cryptography is a great way to learn about the world around you”

编译为 FHE

现在,你可以使用以下 Concrete-ML 代码编译注意力头:

circuit_head = qgpt2_model.compile(input_ids)

运行此代码,你将看到以下打印输出: “Circuit compiled with 8 bit-width”。该配置与 FHE 兼容,显示了在 FHE 中执行的操作所需的最大位宽。

复杂度

在 transformer 模型中,计算量最大的操作是注意力机制,它将查询、键和值相乘。在 FHE 中,加密域中乘法的特殊性加剧了成本。此外,随着序列长度的增加,这些乘法的数量还会呈二次方增长。

而就加密注意力头而言,长度为 6 的序列需要 11622 次 PBS 操作。我们目前的实验还很初步,尚未对性能进行优化。虽然可以在几秒钟内运行,但不可否认它需要相当多的计算能力。幸运的是,我们预期,几年后,硬件会将延迟提高 1000 倍到 10000 倍,使原来在 CPU 上需要几分钟的操作缩短到 ASIC 上的低于 100 毫秒。有关这些估算的更多信息,请参阅 此博文

总结

大语言模型有望使能大量应用场景,但其实现引发了用户隐私的重大关切。在本文中,我们朝着密态 LLM 迈出了第一步,我们的最终愿景是让整个模型完全在云上运行,同时用户的隐私还能得到充分尊重。

当前的做法包括将 GPT2 等模型中的特定部分转换至 FHE 域。我们的实现利用了 transformers 库,用户还能评估模型的一部分在加密数据上运行时对准确率的影响。除了保护用户隐私之外,这种方法还允许模型所有者对其模型的主要部分保密。你可在 此处 找到完整代码。

Zama 库 ConcreteConcrete-ML (别忘了给我们的 github 代码库点个星星 ⭐️💛) 允许直接构建 ML 模型并将其转换至等价的 FHE 域,从而使之能够对加密数据进行计算和预测。

希望你喜欢这篇文章。请随时分享你的想法/反馈!


英文原文: hf.co/blog/encryp…

原文作者: Roman Bredehoft,Jordan Frery

译者: Matrix Yao (姚伟峰),英特尔深度学习工程师,工作方向为 transformer-family 模型在各模态数据上的应用及大规模模型的训练推理。

审校/排版: zhongdongy (阿东)