MySQL锁、日志、内存篇

104 阅读13分钟

MySQL锁篇

  • MySQL 有哪些锁?

    根据加锁的范围,可以分为全局锁表级锁行锁三类。

全局锁

要使用全局锁,则要执行这条命令:

flush tables with read lock

执行后,整个数据库就处于只读状态了,这时其他线程执行对数据的增删改操作,比如 insert、delete、update等语句和对表结构的更改操作,比如 alter table、drop table 等语句,都会被阻塞。

如果要释放全局锁,则要执行这条命令:

unlock tables
  • 全局锁应用场景是什么?

    全局锁主要应用于做全库逻辑备份,这样在备份数据库期间,不会因为数据或表结构的更新,而出现备份文件的数据与预期的不一样。

    加上全局锁,意味着整个数据库都是只读状态。备份期间,业务只能读数据,而不能更新数据,这样会造成业务停滞。

    InnoDB 存储引擎默认的事务隔离级别正是可重复读,因此可以采用这种方式来备份数据库。

    但是,对于 MyISAM 这种不支持事务的引擎,在备份数据库时就要使用全局锁的方法。

表级锁

MySQL 里面表级别的锁有这几种:

1)表锁

表锁的颗粒度太大,会影响并发性能,InnoDB 牛逼的地方在于实现了颗粒度更细的行级锁。

1) 元数据锁(MDL)

MDL 不需要显示调用,当我们对数据库表进行操作时,会自动给这个表加上 MDL。事务执行期间,MDL 是一直持有的。

写锁获取优先级高于读锁

3)意向锁

意向共享锁和意向独占锁是表级锁,不会和行级的共享锁和独占锁发生冲突,而且意向锁之间也不会发生冲突,只会和共享表锁(lock tables ... read)和独占表锁(lock tables ... write)发生冲突。

表锁和行锁是满足读读共享、读写互斥、写写互斥的。

意向锁的目的是为了快速判断表里是否有记录被加锁。

4)AUTO-INC 锁;

在插入数据时,可以不指定主键的值,数据库会自动给主键赋值递增的值,这主要是通过 AUTO-INC 锁实现的。

AUTO-INC 锁是特殊的表锁机制,锁不是再一个事务提交后才释放,而是再执行完插入语句后就会立即释放。

行级锁

InnoDB 引擎是支持行级锁的,而 MyISAM 引擎并不支持行级锁

  • 行级锁的类型主要有三类:

    Record Lock,记录锁,也就是仅仅把一条记录锁上;

    Gap Lock,间隙锁,锁定一个范围,但是不包含记录本身;

    Next-Key Lock:Record Lock + Gap Lock 的组合,锁定一个范围,并且锁定记录本身

     在能使用记录锁或者间隙锁就能避免幻读现象的场景下, next-key lock 就会退化成记录锁或间隙锁

  • 插入意向锁

    一个事务在插入一条记录的时候,需要判断插入位置是否已被其他事务加了间隙锁(next-key lock 也包含间隙锁)。

    如果有的话,插入操作就会发生阻塞,直到拥有间隙锁的那个事务提交为止(释放间隙锁的时刻),在此期间会生成一个插入意向锁,表明有事务想在某个区间插入新记录,但是现在处于等待状态。插入意向锁名字虽然有意向锁,但是它并不是意向锁,它是一种特殊的间隙锁,属于行级别锁。

    (PS:MySQL 加锁时,是先生成锁结构,然后设置锁的状态,如果锁状态是等待状态,并不是意味着事务成功获取到了锁,只有当锁状态为正常状态时,才代表事务成功获取到了锁)

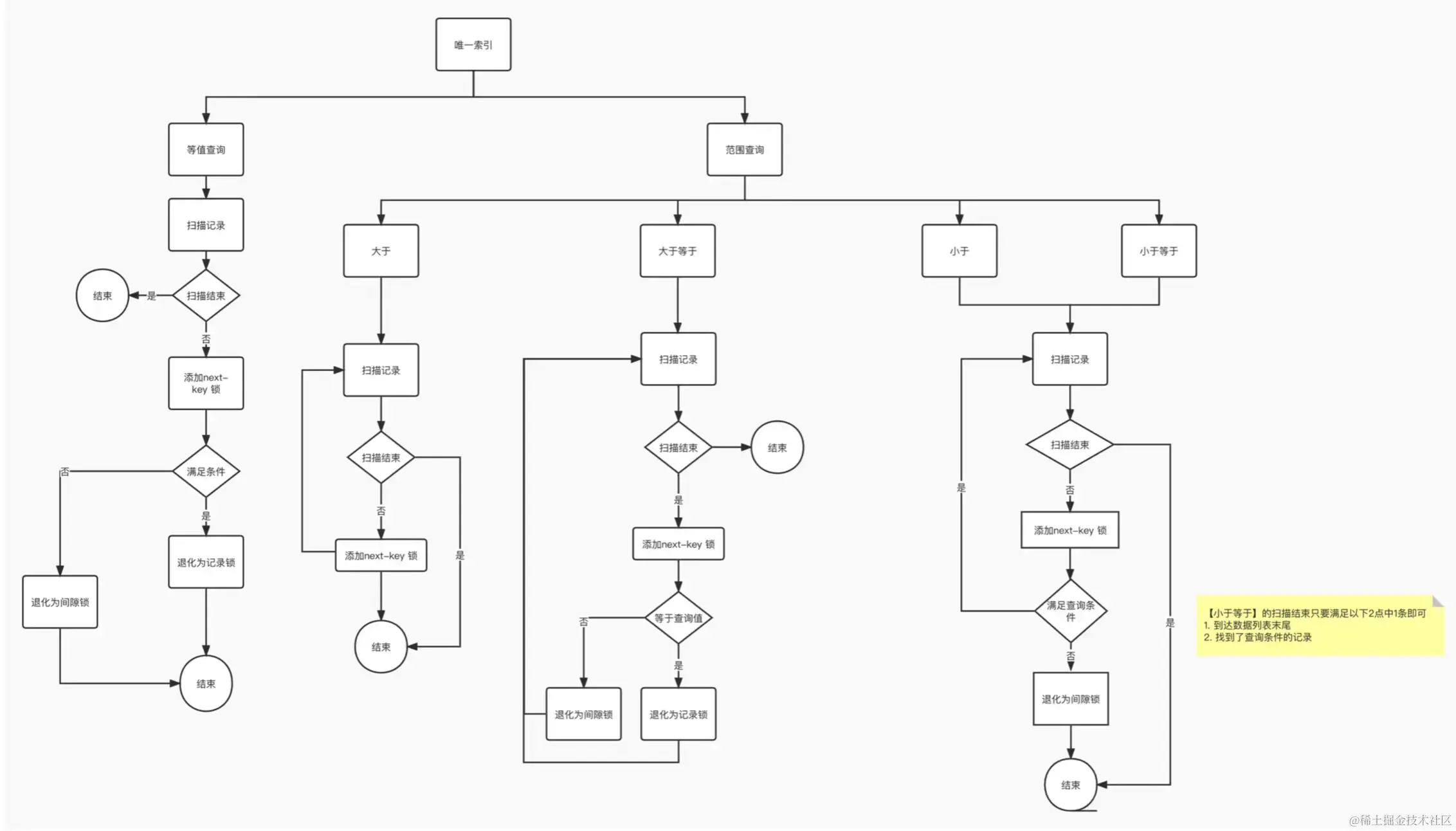
MySQL 行级锁的加锁规则

唯一索引等值查询:

  • 当查询的记录是「存在」的,在索引树上定位到这一条记录后,将该记录的索引中的 next-key lock 会退化成「记录锁」
  • 当查询的记录是「不存在」的,在索引树找到第一条大于该查询记录的记录后,将该记录的索引中的 next-key lock 会退化成「间隙锁」

非唯一索引等值查询:

  • 当查询的记录「存在」时,由于不是唯一索引,所以肯定存在索引值相同的记录,于是非唯一索引等值查询的过程是一个扫描的过程,直到扫描到第一个不符合条件的二级索引记录就停止扫描,然后在扫描的过程中,对扫描到的二级索引记录加的是 next-key 锁,而对于第一个不符合条件的二级索引记录,该二级索引的 next-key 锁会退化成间隙锁。同时,在符合查询条件的记录的主键索引上加记录锁
  • 当查询的记录「不存在」时,扫描到第一条不符合条件的二级索引记录,该二级索引的 next-key 锁会退化成间隙锁。因为不存在满足查询条件的记录,所以不会对主键索引加锁

非唯一索引和主键索引的范围查询的加锁规则不同之处在于:

  • 唯一索引在满足一些条件的时候,索引的 next-key lock 退化为间隙锁或者记录锁。
  • 非唯一索引范围查询,索引的 next-key lock 不会退化为间隙锁和记录锁。

其实理解 MySQL 为什么要这样加锁,主要要以避免幻读角度去分析,这样就很容易理解这些加锁的规则了。

没有加索引的查询:

如果锁定读查询语句,没有使用索引列作为查询条件,或者查询语句没有走索引查询,导致扫描是全表扫描。那么,每一条记录的索引上都会加 next-key 锁,这样就相当于锁住的全表,这时如果其他事务对该表进行增、删、改操作的时候,都会被阻塞

**注意:**

在线上在执行 update、delete、select ... for update 等具有加锁性质的语句,一定要检查语句是否走了索引,**如果是全表扫描的话,会对每一个索引加 next-key 锁,相当于把整个表锁住了**,这是挺严重的问题,但是注意,不是加了表锁。

最后附上流程图。

唯一索引(主键索引)加锁的流程图如下。(注意这个流程图是针对「主键索引」的,如果是二级索引的唯一索引,除了流程图中对二级索引的加锁规则之外,还会对查询到的记录的主键索引项加「记录锁」,流程图没有提示这一个点,所以在这里用文字补充说明下

image.png

非唯一索引加锁的流程图:

image.png

在 MySQL 的可重复读隔离级别下,针对当前读的语句会对索引加记录锁+间隙锁,这样可以避免其他事务执行增、删、改时导致幻读的问题。

MySQL 记录锁+间隙锁可以防止删除操作而导致的幻读问题。

幻读产生过程如下图:

image.png

如何避免死锁?

死锁的四个必要条件:互斥、占有且等待、不可强占用、循环等待。只要系统发生死锁,这些条件必然成立,但是只要破坏任意一个条件就死锁就不会成立。

在数据库层面,有两种策略通过「打破循环等待条件」来解除死锁状态:

  1. 设置事务等待锁的超时时间
    当一个事务的等待时间超过该值后,就对这个事务进行回滚,于是锁就释放了
  2. 开启主动死锁检测
    主动死锁检测在发现死锁后,主动回滚死锁链条中的某一个事务,让其他事务得以继续执行

加了什么锁而导致死锁?

两个事务即使生成的间隙锁的范围是一样的,也不会发生冲突,因为间隙锁目的是为了防止其他事务插入数据,因此间隙锁与间隙锁之间是相互兼容的。

在执行插入语句时,如果插入的记录在其他事务持有间隙锁范围内,插入语句就会被阻塞,因为插入语句在碰到间隙锁时,会生成一个插入意向锁,然后插入意向锁和间隙锁之间是互斥的关系。

如果两个事务分别向对方持有的间隙锁范围内插入一条记录,而插入操作为了获取到插入意向锁,都在等待对方事务的间隙锁释放,于是就造成了循环等待,满足了死锁的四个条件:互斥、占有且等待、不可强占用、循环等待,因此发生了死锁。

MySQL日志篇

更新语句的流程会涉及到 undo log(回滚日志)、redo log(重做日志) 、binlog (归档日志)这三种日志:

  • undo log(回滚日志) :是 Innodb 存储引擎层生成的日志,实现了事务中的原子性,主要用于事务回滚和 MVCC(多版本并发控制)
  • redo log(重做日志) :是 Innodb 存储引擎层生成的日志,实现了事务中的持久性,主要用于掉电等故障恢复
  • binlog (归档日志) :是 Server 层生成的日志,主要用于数据备份和主从复制

1. undo log 两大作用:

  • 实现事务回滚,保障事务的原子性。事务处理过程中,如果出现了错误或者用户执 行了 ROLLBACK 语句,MySQL 可以利用 undo log 中的历史数据将数据恢复到事务开始之前的状态。
  • 实现 MVCC(多版本并发控制)关键因素之一。MVCC 是通过 ReadView + undo log 实现的。undo log 为每条记录保存多份历史数据,MySQL 在执行快照读(普通 select 语句)的时候,会根据事务的 Read View 里的信息,顺着 undo log 的版本链找到满足其可见性的记录。

undo log 还有一个作用,通过 ReadView + undo log 实现 MVCC

2. 为什么需要 Buffer Pool?

在 MySQL 启动的时候,InnoDB 会为 Buffer Pool 申请一片连续的内存空间,然后按照默认的16KB的大小划分出一个个的页, Buffer Pool 中的页就叫做缓存页

Buffer Pool 除了缓存「索引页」和「数据页」,还包括了 Undo 页,插入缓存、自适应哈希索引、锁信息等等。

当我们查询一条记录时,InnoDB 是会把整个页的数据加载到 Buffer Pool 中,将页加载到 Buffer Pool 后,再通过页里的「页目录」去定位到某条具体的记录。

3. 为什么需要 redo log ?

  • redo log 记录了此次事务「完成后」的数据状态,记录的是更新之后的值;
  • undo log 记录了此次事务「开始前」的数据状态,记录的是更新之前的值;

事务提交之前发生了崩溃,重启后会通过 undo log 回滚事务,事务提交之后发生了崩溃,重启后会通过 redo log 恢复事务。

写入 redo log 的方式使用了追加操作, 所以磁盘操作是顺序写,而写入数据需要先找到写入位置,然后才写到磁盘,所以磁盘操作是随机写。磁盘的「顺序写 」比「随机写」 高效的多,因此 redo log 写入磁盘的开销更小。

MySQL 的写操作从磁盘的「随机写」变成了「顺序写」,因为 MySQL 的写操作并不是立刻更新到磁盘上,而是先记录在日志上,然后在合适的时间再更新到磁盘上,提升语句的执行性能。

重做日志文件组是以循环写的方式工作的,从头开始写,写到末尾就又回到开头,相当于一个环形。

4. 为什么需要 binlog ?

  • binlog 是 MySQL 的 Server 层实现的日志,所有存储引擎都可以使用;
  • binlog 是追加写,写满一个文件,就创建一个新的文件继续写,不会覆盖以前的日志,保存的是全量的日志。
  • binlog 用于备份恢复、主从复制;redo log 用于掉电等故障恢复。

如果不小心整个数据库的数据被删除了,能使用 redo log 文件恢复数据吗?

不可以使用 redo log 文件恢复,只能使用 binlog 文件恢复。binlog 文件保存的是全量的日志,所以如果不小心整个数据库的数据被删除了,得用 binlog 文件恢复数据。

5. 为什么需要两阶段提交?

事务提交后,redo log 和 binlog 都要持久化到磁盘,但是这两个是独立的逻辑,可能出现半成功的状态,这样就造成两份日志之间的逻辑不一致。MySQL 为了避免出现两份日志之间的逻辑不一致的问题,使用了「两阶段提交」来解决。

两阶段提交其实是分布式事务一致性协议,它可以保证多个逻辑操作要不全部成功,要不全部失败,不会出现半成功的状态。两阶段提交把单个事务的提交拆分成了 2 个阶段,分别是「准备(Prepare)阶段」和「提交(Commit)阶段」,中间再穿插写入binlog。

MySQL 引入了 binlog 组提交(group commit)机制,当有多个事务提交的时候,会将多个 binlog 刷盘操作合并成一个,从而减少磁盘 I/O 的次数,引入了组提交机制后,prepare 阶段不变,只针对 commit 阶段,将 commit 阶段拆分为三个过程:

  • flush 阶段:多个事务按进入的顺序将 binlog 从 cache 写入文件(不刷盘);
  • sync 阶段:对 binlog 文件做 fsync 操作(多个事务的 binlog 合并一次刷盘);
  • commit 阶段:各个事务按顺序做 InnoDB commit 操作;

事务没提交的时候,redo log 也是可能被持久化到磁盘的

MySQL内存篇

Innodb 存储引擎设计了一个缓冲池(Buffer Pool ,来提高数据库的读写性能。

Buffer Pool 以页为单位缓冲数据,可以通过 innodb_buffer_pool_size 参数调整缓冲池的大小,默认是 128 M。

Innodb 通过三种链表来管理缓页:

  • Free List (空闲页链表),管理空闲页;
  • Flush List (脏页链表),管理脏页;
  • LRU List,管理脏页+干净页,将最近且经常查询的数据缓存在其中,而不常查询的数据就淘汰出去。;

InnoDB 对 LRU 做了一些优化,我们熟悉的 LRU 算法通常是将最近查询的数据放到 LRU 链表的头部,而 InnoDB 做 2 点优化:

  • 将 LRU 链表 分为young 和 old 两个区域,加入缓冲池的页,优先插入 old 区域;页被访问时,才进入 young 区域,目的是为了解决预读失效的问题。
  • 页被访问且 old 区域停留时间超过 innodb_old_blocks_time 阈值(默认为1秒) 时,才会将页插入到 young 区域,否则还是插入到 old 区域,目的是为了解决批量数据访问,大量热数据淘汰的问题。

可以通过调整 innodb_old_blocks_pct 参数,设置 young 区域和 old 区域比例。

在开启了慢 SQL 监控后,如果你发现「偶尔」会出现一些用时稍长的 SQL,这可因为脏页在刷新到磁盘时导致数据库性能抖动。如果在很短的时间出现这种现象,就需要调大 Buffer Pool 空间或 redo log 日志的大小。