Android事件分发机制源码解析

642 阅读13分钟

在这里插入图片描述

触摸事件传递机制是Android中一块比较重要的知识体系,了解并熟悉整套的传递机制有助于更好的分析各种滑动冲突、滑动失效问题,更好去扩展控件的事件功能和开发自定义控件。

预备知识

MotionEvent

在Android设备中,触摸事件主要包括点按、长按、拖拽、滑动等,点按又包括单击和双击,另外还包括单指操作和多指操作等。一个最简单的用户触摸事件一般经过以下几个流程:

  • 手指按下
  • 手指滑动
  • 手指抬起

Android把这些事件的每一步抽象为MotionEvent这一概念,MotionEvent包含了触摸的坐标位置,点按的数量(手指的数量),时间点等信息,用于描述用户当前的具体动作,常见的MotionEvent有下面几种类型:

  • ACTION_DOWN
  • ACTION_UP
  • ACTION_MOVE
  • ACTION_CANCEL

其中,ACTION_DOWNACTION_MOVEACTION_UP就分别对应于上面的手指按下、手指滑动、手指抬起操作,即一个最简单的用户操作包含了一个ACTION_DOWN事件,若干个ACTION_MOVE事件和一个ACTION_UP事件。

几个方法

事件分发过程中,涉及的主要方法有以下几个:

  • dispatchTouchEvent: 用于事件的分发,所有的事件都要通过此方法进行分发,决定是自己对事件进行消费还是交由子View处理
  • onTouchEvent: 主要用于事件的处理,返回true表示消费当前事件
  • onInterceptTouchEvent: 是ViewGroup中独有的方法,若返回true表示拦截当前事件,交由自己的onTouchEvent()进行处理,返回false表示不拦截

我们的源码分析也主要围绕这几个方法展开。

源码分析

Activity

我们从Activity的dispatchTouchEvent方法作为入口进行分析:

public boolean dispatchTouchEvent(MotionEvent ev) {
    if (ev.getAction() == MotionEvent.ACTION_DOWN) {
        onUserInteraction();
    }
    if (getWindow().superDispatchTouchEvent(ev)) {
        return true;
    }
    return onTouchEvent(ev);
}

这个方法首先会判断当前触摸事件的类型,如果是ACTION_DOWN事件,会触发onUserInteraction方法。根据文档注释,当有任意一个按键、触屏或者轨迹球事件发生时,栈顶Activity的onUserInteraction会被触发。如果我们需要知道用户是不是正在和设备交互,可以在子类中重写这个方法,去获取通知(比如取消屏保这个场景)。

然后是调用Activity内部mWindowsuperDispatchTouchEvent方法,mWindow其实是PhoneWindow的实例,我们看看这个方法做了什么:

public class PhoneWindow extends Window implements MenuBuilder.Callback {
​
    ...
​
    @Override
​
    public boolean superDispatchTouchEvent(MotionEvent event) {
​
        return mDecor.superDispatchTouchEvent(event);
​
    }
​
    private final class DecorView extends FrameLayout implements RootViewSurfaceTaker {
​
        ...
​
        public boolean superDispatchTouchEvent(MotionEvent event) {
​
            return super.dispatchTouchEvent(event);
​
        }
​
        ...
​
    }
​
}

原来PhoneWindow内部调用了DecorView的同名方法,而DecorView其实是FrameLayout的子类,FrameLayout并没有重写dispatchTouchEvent方法,所以事件开始交由ViewGroup的dispatchTouchEvent开始分发了,这个方法将在下一节分析。

我们回到Activity的dispatchTouchEvent方法,注意当getWindow().superDispatchTouchEvent(ev)这一语句返回false时,即事件没有被任何子View消费时,最终会执行Activity的onTouchEvent

public boolean onTouchEvent(MotionEvent event) {
​
    if (mWindow.shouldCloseOnTouch(this, event)) {
​
        finish();
​
        return true;
​
    }
​
    return false;
​
}

小结: 事件从Activity的dispatchTouchEvent开始,经由DecorView开始向下传递,交由子View处理,若事件未被任何Activity的子View处理,将由Activity自己处理。

ViewGroup

由上节分析可知,事件来到DecorView后,经过层层调用,来到了ViewGroup的dispatchTouchEvent方法中:

@Override
​
public boolean dispatchTouchEvent(MotionEvent ev) {
​
    ... 
​
    boolean handled = false;
​
    if (onFilterTouchEventForSecurity(ev)) {
​
        final int action = ev.getAction();
​
        ...
​
        // 先检验事件是否需要被ViewGroup拦截
​
        final boolean intercepted;
​
        if (actionMasked == MotionEvent.ACTION_DOWN
​
                || mFirstTouchTarget != null) {
​
            // 校验是否给mGroupFlags设置了FLAG_DISALLOW_INTERCEPT标志位
​
            final boolean disallowIntercept = (mGroupFlags & FLAG_DISALLOW_INTERCEPT) != 0;
​
            if (!disallowIntercept) {
​
                // 走onInterceptTouchEvent判断是否拦截事件
​
                intercepted = onInterceptTouchEvent(ev);
​
            } else {
​
                intercepted = false;
​
            }
​
        } else {
​
            intercepted = true;
​
        }
​
        ...
​
        final boolean split = (mGroupFlags & FLAG_SPLIT_MOTION_EVENTS) != 0;
​
        if (!canceled && !intercepted) {
​
            // 注意ACTION_DOWN等事件才会走遍历所有子View的流程
​
            if (actionMasked == MotionEvent.ACTION_DOWN
​
                    || (split && actionMasked == MotionEvent.ACTION_POINTER_DOWN)
​
                    || actionMasked == MotionEvent.ACTION_HOVER_MOVE) {
​
                ...
​
                // 开始遍历所有子View开始逐个分发事件
​
                final int childrenCount = mChildrenCount;
​
                if (childrenCount != 0) {
​
                    for (int i = childrenCount - 1; i >= 0; i--) {
​
                        // 判断触摸点是否在这个View的内部
​
                        final View child = children[i];
​
                        if (!canViewReceivePointerEvents(child)
​
                                || !isTransformedTouchPointInView(x, y, child, null)) {
​
                            continue;
​
                        }
​
                        ...
​
                        // 事件被子View消费,退出循环,不再继续分发给其他子View
​
                        if (dispatchTransformedTouchEvent(ev, false, child, idBitsToAssign)) {
​
                            ...
​
                            // addTouchTarget内部将mFirstTouchTarget设置为child,即不为null
​
                            newTouchTarget = addTouchTarget(child, idBitsToAssign);
​
                            alreadyDispatchedToNewTouchTarget = true;
​
                            break;
​
                        }
​
                    }
​
                }
​
            }
​
        }
​
        // 事件未被任何子View消费,自己处理
​
        if (mFirstTouchTarget == null) {
​
            // No touch targets so treat this as an ordinary view.
​
            handled = dispatchTransformedTouchEvent(ev, canceled, null,
​
                    TouchTarget.ALL_POINTER_IDS);
​
        } else {
​
            // 将MotionEvent.ACTION_DOWN后续事件分发给mFirstTouchTarget指向的View
​
            TouchTarget predecessor = null;
​
            TouchTarget target = mFirstTouchTarget;
​
            while (target != null) {
​
                final TouchTarget next = target.next;
​
                // 如果已经在上面的遍历过程中传递过事件,跳过本次传递
​
                if (alreadyDispatchedToNewTouchTarget && target == newTouchTarget) {
​
                    handled = true;
​
                } else {
​
                    final boolean cancelChild = resetCancelNextUpFlag(target.child)
​
                    || intercepted;
​
                    if (dispatchTransformedTouchEvent(ev, cancelChild,
​
                            target.child, target.pointerIdBits)) {
​
                        handled = true;
​
                    }
​
                    ...
​
                }
​
                predecessor = target;
​
                target = next;
​
            }
​
        }
​
        // Update list of touch targets for pointer up or cancel, if needed.
​
        if (canceled
​
                || actionMasked == MotionEvent.ACTION_UP
​
                || actionMasked == MotionEvent.ACTION_HOVER_MOVE) {
​
            resetTouchState();
​
        } else if (split && actionMasked == MotionEvent.ACTION_POINTER_UP) {
​
            final int actionIndex = ev.getActionIndex();
​
            final int idBitsToRemove = 1 << ev.getPointerId(actionIndex);
​
            removePointersFromTouchTargets(idBitsToRemove);
​
        }
​
    }
​
    return handled;
​
}
​
private void resetTouchState() {
​
    clearTouchTargets();
​
    resetCancelNextUpFlag(this);
​
    mGroupFlags &= ~FLAG_DISALLOW_INTERCEPT;
​
}
​
private void clearTouchTargets() {
​
    TouchTarget target = mFirstTouchTarget;
​
    if (target != null) {
​
        do {
​
            TouchTarget next = target.next;
​
            target.recycle();
​
            target = next;
​
        } while (target != null);
​
        mFirstTouchTarget = null;
​
    }
​
}
​
private TouchTarget addTouchTarget(View child, int pointerIdBits) {
​
    TouchTarget target = TouchTarget.obtain(child, pointerIdBits);
​
    target.next = mFirstTouchTarget;
​
    mFirstTouchTarget = target;
​
    return target;
​
}
​
private boolean dispatchTransformedTouchEvent(MotionEvent event, boolean cancel,
​
            View child, int desiredPointerIdBits) {
​
        final boolean handled;
​
        ...
​
        // 注意传参child为null时,调用的是自己的dispatchTouchEvent
​
        if (child == null) {
​
            handled = super.dispatchTouchEvent(event);
​
        } else {
​
            handled = child.dispatchTouchEvent(transformedEvent);
​
        }
​
        return handled;
​
}
​
public boolean onInterceptTouchEvent(MotionEvent ev) {
​
    // 默认不拦截事件
​
    return false;
​
}

这个方法比较长,只要把握住主要脉络,修枝剪叶后还是非常清晰的:

(1) 判断事件是够需要被ViewGroup拦截

首先会根据mGroupFlags判断是否可以执行onInterceptTouchEvent方法,它的值可以通过requestDisallowInterceptTouchEvent方法设置:

public void requestDisallowInterceptTouchEvent(boolean disallowIntercept) {
​
    if (disallowIntercept == ((mGroupFlags & FLAG_DISALLOW_INTERCEPT) != 0)) {
​
        // We're already in this state, assume our ancestors are too
​
        return;
​
    }
​
    if (disallowIntercept) {
​
        mGroupFlags |= FLAG_DISALLOW_INTERCEPT;
​
    } else {
​
        mGroupFlags &= ~FLAG_DISALLOW_INTERCEPT;
​
    }
​
    // Pass it up to our parent
​
    if (mParent != null) {
​
        // 层层向上传递,告知所有父View不拦截事件
​
        mParent.requestDisallowInterceptTouchEvent(disallowIntercept);
​
    }
​
}

所以我们在处理某些滑动冲突场景时,可以从子View中调用父View的requestDisallowInterceptTouchEvent方法,阻止父View拦截事件。

如果view没有设置FLAG_DISALLOW_INTERCEPT,就可以进入onInterceptTouchEvent方法,判断是否应该被自己拦截, ViewGroup的onInterceptTouchEvent直接返回了false,即默认是不拦截事件的,ViewGroup的子类可以重写这个方法,内部判断拦截逻辑。

注意: 只有当事件类型是ACTION_DOWN或者mFirstTouchTarget不为空时,才会走是否需要拦截事件这一判断,如果事件是ACTION_DOWN的后续事件(如ACTION_MOVEACTION_UP等),且在传递ACTION_DOWN事件过程中没有找到目标子View时,事件将会直接被拦截,交给ViewGroup自己处理。mFirstTouchTarget的赋值会在下一节提到。

(2) 遍历所有子View,逐个分发事件:

执行遍历分发的条件是:当前事件是ACTION_DOWNACTION_POINTER_DOWN或者ACTION_HOVER_MOVE三种类型中的一个(后两种用的比较少,暂且忽略)。所以,如果事件是ACTION_DOWN的后续事件,如ACTION_UP事件,将不会进入遍历流程!

进入遍历流程后,拿到一个子View,首先会判断触摸点是不是在子View范围内,如果不是直接跳过该子View; 否则通过dispatchTransformedTouchEvent方法,间接调用child.dispatchTouchEvent达到传递的目的;

如果dispatchTransformedTouchEvent返回true,即事件被子View消费,就会把mFirstTouchTarget设置为child,即不为null,并将alreadyDispatchedToNewTouchTarget设置为true,然后跳出循环,事件不再继续传递给其他子View。

可以理解为,这一步的主要作用是,在事件的开始,即传递ACTION_DOWN事件过程中,找到一个需要消费事件的子View,我们可以称之为目标子View,执行第一次事件传递,并把mFirstTouchTarget设置为这个目标子View

(3) 将事件交给ViewGroup自己或者目标子View处理

经过上面一步后,如果mFirstTouchTarget仍然为空,说明没有任何一个子View消费事件,将同样会调用dispatchTransformedTouchEvent,但此时这个方法的View child参数为null,所以调用的其实是super.dispatchTouchEvent(event),即事件交给ViewGroup自己处理。ViewGroup是View的子View,所以事件将会使用View的dispatchTouchEvent(event)方法判断是否消费事件。

反之,如果mFirstTouchTarget不为null,说明上一次事件传递时,找到了需要处理事件的目标子View,此时,ACTION_DOWN的后续事件,如ACTION_UP等事件,都会传递至mFirstTouchTarget中保存的目标子View中。这里面还有一个小细节,如果在上一节遍历过程中已经把本次事件传递给子View,alreadyDispatchedToNewTouchTarget的值会被设置为true,代码会判断alreadyDispatchedToNewTouchTarget的值,避免做重复分发。

小结: dispatchTouchEvent方法首先判断事件是否需要被拦截,如果需要拦截会调用onInterceptTouchEvent,若该方法返回true,事件由ViewGroup自己处理,不在继续传递。 若事件未被拦截,将先遍历找出一个目标子View,后续事件也将交由目标子View处理。 若没有目标子View,事件由ViewGroup自己处理。 此外,如果一个子View没有消费ACTION_DOWN类型的事件,那么事件将会被另一个子View或者ViewGroup自己消费,之后的事件都只会传递给目标子View(mFirstTouchTarget)或者ViewGroup自身。简单来说,就是如果一个View没有消费ACTION_DOWN事件,后续事件也不会传递进来。

View

现在回头看上一节的第2、3步,不管是对子View分发事件,还是将事件分发给ViewGroup自身,最后都殊途同归,调用到了View的dispatchTouchEvent,这就是我们这一节分析的目标。

public boolean dispatchTouchEvent(MotionEvent event) {
​
        ...
​
        if (onFilterTouchEventForSecurity(event)) {
​
            // 判断事件是否先交给ouTouch方法处理
​
            if (mOnTouchListener != null && (mViewFlags & ENABLED_MASK) == ENABLED &&
​
                    mOnTouchListener.onTouch(this, event)) {
​
                return true;
​
            }
​
            // onTouch未消费事件,传给onTouchEvent
​
            if (onTouchEvent(event)) {
​
                return true;
​
            }
​
        }
​
        ...
​
        return false;
​
    }

代码量不多,主要做了三件事:

  1. 若View设置了OnTouchListener,且处于enable状态时,会先调用mOnTouchListener的onTouch方法
  2. 若onTouch返回false,事件传递给onTouchEvent方法继续处理
  3. 若最后onTouchEvent也没有消费这个事件,将返回false,告知上层parent将事件给其他兄弟View

这样,我们的分析转到了View的onTouchEvent方法:

public boolean onTouchEvent(MotionEvent event) {
​
    final int viewFlags = mViewFlags;
​
    if ((viewFlags & ENABLED_MASK) == DISABLED) {
​
        if (event.getAction() == MotionEvent.ACTION_UP && (mPrivateFlags & PRESSED) != 0) {
​
            mPrivateFlags &= ~PRESSED;
​
            refreshDrawableState();
​
        }
​
        // 如果一个View处于DISABLED状态,但是CLICKABLE或者LONG_CLICKABLE的话,这个View仍然能消费事件
​
        return (((viewFlags & CLICKABLE) == CLICKABLE ||
​
                (viewFlags & LONG_CLICKABLE) == LONG_CLICKABLE));
​
    }
​
    ...
​
    if (((viewFlags & CLICKABLE) == CLICKABLE ||
​
            (viewFlags & LONG_CLICKABLE) == LONG_CLICKABLE)) {
​
        switch (event.getAction()) {
​
            case MotionEvent.ACTION_UP:
​
                boolean prepressed = (mPrivateFlags & PREPRESSED) != 0;
​
                if ((mPrivateFlags & PRESSED) != 0 || prepressed) {
​
                    boolean focusTaken = false;
​
                    if (isFocusable() && isFocusableInTouchMode() && !isFocused()) {
​
                        focusTaken = requestFocus();
​
                    }
​
                    if (prepressed) {
​
                        // The button is being released before we actually
​
                        // showed it as pressed.  Make it show the pressed
​
                        // state now (before scheduling the click) to ensure
​
                        // the user sees it.
​
                        mPrivateFlags |= PRESSED;
​
                        refreshDrawableState();
​
                   }
​
                    if (!mHasPerformedLongPress) {
​
                        // This is a tap, so remove the longpress check
​
                        removeLongPressCallback();
​
                        // Only perform take click actions if we were in the pressed state
​
                        if (!focusTaken) {
​
                            // Use a Runnable and post this rather than calling
​
                            // performClick directly. This lets other visual state
​
                            // of the view update before click actions start.
​
                            if (mPerformClick == null) {
​
                                mPerformClick = new PerformClick();
​
                            }
​
                            if (!post(mPerformClick)) {
​
                                performClick();
​
                            }
​
                        }
​
                    }
​
                    if (mUnsetPressedState == null) {
​
                        mUnsetPressedState = new UnsetPressedState();
​
                    }
​
                    if (prepressed) {
​
                        postDelayed(mUnsetPressedState,
​
                                ViewConfiguration.getPressedStateDuration());
​
                    } else if (!post(mUnsetPressedState)) {
​
                        // If the post failed, unpress right now
​
                        mUnsetPressedState.run();
​
                    }
​
                    removeTapCallback();
​
                }
​
                break;
​
            case MotionEvent.ACTION_DOWN:
​
                mHasPerformedLongPress = false;
​
                if (performButtonActionOnTouchDown(event)) {
​
                    break;
​
                }
​
                // Walk up the hierarchy to determine if we're inside a scrolling container.
​
                boolean isInScrollingContainer = isInScrollingContainer();
​
                // For views inside a scrolling container, delay the pressed feedback for
​
                // a short period in case this is a scroll.
​
                if (isInScrollingContainer) {
​
                    mPrivateFlags |= PREPRESSED;
​
                    if (mPendingCheckForTap == null) {
​
                        mPendingCheckForTap = new CheckForTap();
​
                    }
​
                    postDelayed(mPendingCheckForTap, ViewConfiguration.getTapTimeout());
​
                } else {
​
                    // Not inside a scrolling container, so show the feedback right away
​
                    mPrivateFlags |= PRESSED;
​
                    refreshDrawableState();
​
                    checkForLongClick(0);
​
                }
​
                break;
​
            case MotionEvent.ACTION_CANCEL:
​
                mPrivateFlags &= ~PRESSED;
​
                refreshDrawableState();
​
                removeTapCallback();
​
                break;
​
            case MotionEvent.ACTION_MOVE:
​
                final int x = (int) event.getX();
​
                final int y = (int) event.getY();
​
                // Be lenient about moving outside of buttons
​
                if (!pointInView(x, y, mTouchSlop)) {
​
                    // Outside button
​
                    removeTapCallback();
​
                    if ((mPrivateFlags & PRESSED) != 0) {
​
                        // Remove any future long press/tap checks
​
                        removeLongPressCallback();
​
                        // Need to switch from pressed to not pressed
​
                        mPrivateFlags &= ~PRESSED;
​
                        refreshDrawableState();
​
                    }
​
                }
​
                break;
​
        }
​
        return true;
​
    }
​
    return false;
​
}
​
public final boolean isFocusable() {
​
    return FOCUSABLE == (mViewFlags & FOCUSABLE_MASK);
​
}
​
public final boolean isFocusableInTouchMode() {
​
    return FOCUSABLE_IN_TOUCH_MODE == (mViewFlags & FOCUSABLE_IN_TOUCH_MODE);
​
}

onTouchEvent方法的主要流程如下:

  1. 如果一个View处于DISABLED状态,但是CLICKABLE或者LONG_CLICKABLE的话,这个View仍然能消费事件,只是不会再走下面的流程;
  2. 如果View是enable的且处于可点击状态,事件将被这个View消费: 在方法返回前,onTouchEvent会根据MotionEvent的不同类型做出不同响应,如调用refreshDrawableState()去设置View的按下效果和抬起效果等。 这里我们主要关注ACTION_UP分支,这个分支内部经过重重判断之后,会调用到performClick方法:
public boolean performClick() {
​
    sendAccessibilityEvent(AccessibilityEvent.TYPE_VIEW_CLICKED);
​
    if (mOnClickListener != null) {
​
        playSoundEffect(SoundEffectConstants.CLICK);
​
        mOnClickListener.onClick(this);
​
        return true;
​
    }
​
    return false;
​
}

可以看到,如果设置了OnClickListener,就会回调我们的onClick方法, 最终消费事件

总结

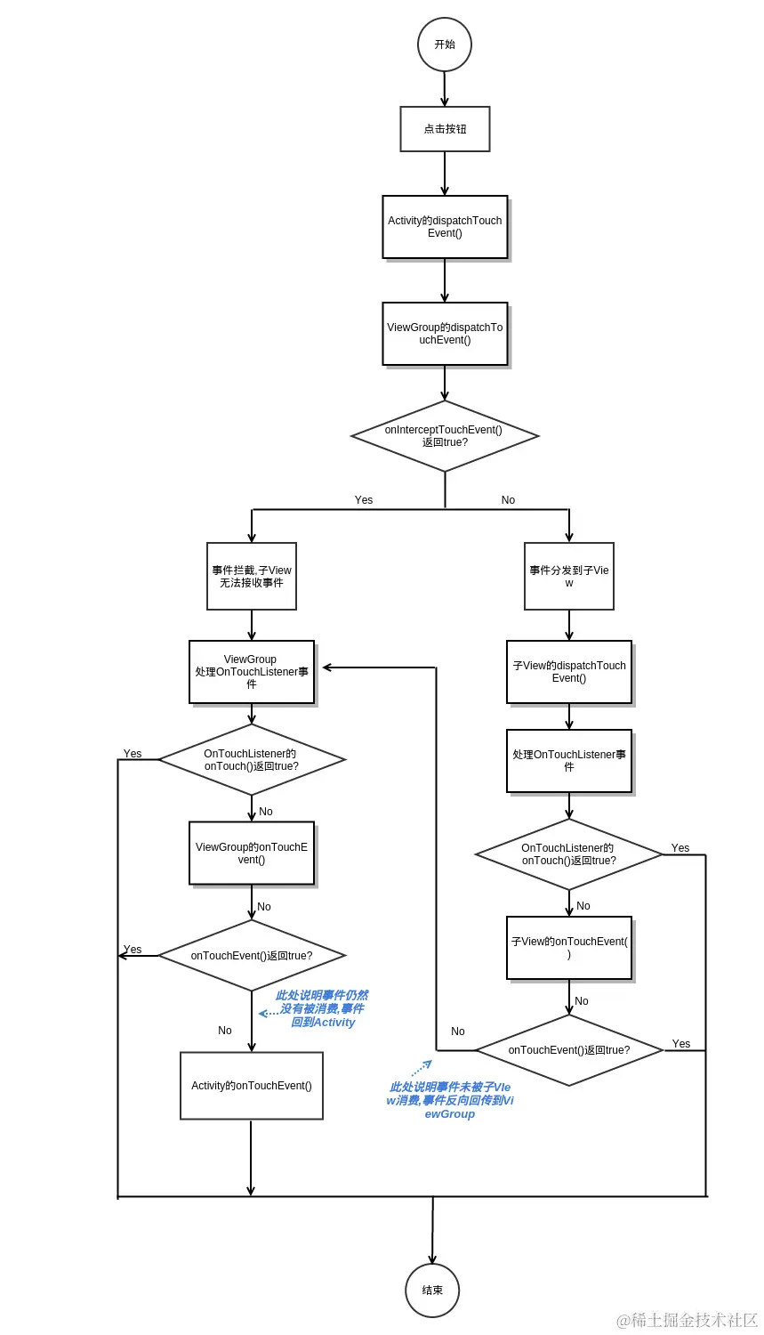
通过上面的源码解析,我们可以总结出事件分发的整体流程:

img

下面做一个总体概括:

事件由Activity的dispatchTouchEvent()开始,将事件传递给当前Activity的根ViewGroup:mDecorView,事件开始自上而下进行传递,直至被消费。

事件传递至ViewGroup时,调用dispatchTouchEvent()进行分发处理:

1.检查送否应该对事件进行拦截:onInterceptTouchEvent(),若为true,跳过2步骤; 2.将事件依次分发给子View,若事件被某个View消费了,将不再继续分发; 3.如果2中没有子View对事件进行消费或者子View的数量为零,事件将由ViewGroup自己处理,处理流程和View的处理流程一致;

事件传递至ViewdispatchTouchEvent()时, 首先会判断OnTouchListener是否存在,倘若存在,则执行onTouch(),若onTouch()未对事件进行消费,事件将继续交由onTouchEvent处理,根据上面分析可知,View的onClick事件是在onTouchEventACTION_UP中触发的,因此,onTouch事件优先于onClick事件。

若事件在自上而下的传递过程中一直没有被消费,而且最底层的子View也没有对其进行消费,事件会反向向上传递,此时,父ViewGroup可以对事件进行消费,若仍然没有被消费的话,最后会回到Activity的onTouchEvent

如果一个子View没有消费ACTION_DOWN类型的事件,那么事件将会被另一个子View或者ViewGroup自己消费,之后的事件都只会传递给目标子View(mFirstTouchTarget)或者ViewGroup自身。简单来说,就是如果一个View没有消费ACTION_DOWN事件,后续事件也不会传递进来。

最后

如果你看到了这里,觉得文章写得不错就给个赞呗?

更多Android进阶指南 可以详细Vx关注公众号:Android老皮 解锁           《Android十大板块文档》

1.Android车载应用开发系统学习指南(附项目实战)

2.Android Framework学习指南,助力成为系统级开发高手

3.2023最新Android中高级面试题汇总+解析,告别零offer

4.企业级Android音视频开发学习路线+项目实战(附源码)

5.Android Jetpack从入门到精通,构建高质量UI界面

6.Flutter技术解析与实战,跨平台首要之选

7.Kotlin从入门到实战,全方面提升架构基础

8.高级Android插件化与组件化(含实战教程和源码)

9.Android 性能优化实战+360°全方面性能调优

10.Android零基础入门到精通,高手进阶之路

敲代码不易,关注一下吧。ღ( ´・ᴗ・` ) 🤔