金九银十Android面试该怎么有效的回答,看完这篇文章就懂了

68 阅读5分钟

在这里插入图片描述

今年的严寒使得许多职场人的求职时间变长,以往火热的金三银四不再,金九银十九承载着广大程序员的希望。但是在这个特殊情况下,竞争压力也会增大,各大企业对于求职者的要求也随之增高。很多小伙伴都面临着这样的情况:千辛万苦拿到面试机会,却因各种原因翻车。

  • “在面试的时候不能将自己的真实实力表现出来。”
    • “在回答面试官问题时,抓不到重点。”
      • “紧张,说话结巴,不知如何最好地展现自己。”

尤其是现在的Android面试,大多数企业除了对求职者的语言和编码等基础能力提出要求外,越来越强调对于 Framework 层的理解和 UI 框架的掌控能力。而完整的项目经历和多端知识也成了重要的加分项

首先让我们从项目经验谈起

面试官在问到这个问题的时候,其实有两种含义,一种是想通过你的阐述来了解你的项目能力,另外一种含义是面试官想通过你的讲述更详细地了解你的项目,看是不是和简历上写的项目经验一致,并以此来判定你的项目经验是否真实可靠。

一般来说,我们在简历上会将含金量最高的项目放在第一栏,在被问到这个问题的时候,重点谈这个项目就好了,把项目的业务功能描述清楚,具体可以通过以下几点来阐述:

1. 简短的介绍一下项目

项目的名称、背景和目的。这些信息可以帮助面试官更好地理解你的项目以及你在其中的角色。

2. 罗列出该项目所实现了哪些功能

在这个部分,你可以列举出项目中最重要的几个功能,并简要描述它们是如何实现的。这可以让面试官了解你的项目经验以及你的技能水平。

说出该项目的技术和架构,着重讲一下使用了哪些新技术或是有哪些不错的架构,强调一下该项目与其他项目的不同之处

你可以谈论项目中使用的技术栈、框架和库,以及为什么选择它们。同时,你可以描述一下项目的架构和设计模式,以及它们是如何提高代码质量和可维护性的。这些信息可以让面试官了解你对新技术和新架构的掌握程度,以及对软件开发的见解和经验。

3. 在言语中可以隐晦的表示一下项目规模,以此来突出我们的能力

比如说:“这个项目有XXX人开发了XX个月”,当然这个人数也是我们自己定的啦!自己根据自己的实际情况适当的包装一下也是可以的。不过千万不要过分夸大哦!否则面试官可能会觉得你在吹牛或者简历注水。

4. 详细讲述一下你在项目中所负责的板块

5. 描述一下你在项目中承担的角色和职责

你可以列举一些具体的工作内容和成果,以展示你的技能和经验。同时,你可以讲述一下你在项目中遇到的挑战以及如何解决它们,这些都可以展示你的解决问题能力和思考能力。

通过以上五点来阐述你的项目经验,整个项目的立体性和真实性就能够很好地体现出来了。不仅可以细致地表达你个人能力,同时也能让面试官感受到你是真的具有项目经验的,符合公司的标准。这样可以让你的简历更有竞争力,增加你获得面试的机会。

当然面试肯定是少不了准备面试题,如果你还没有准备好最新的Android面试题可以看看这份2023年Android中高级最全面试真题

由于内容比较多,篇幅有限,已经被整理成了PDF指南,有需要的

Vx关注公众号:Android老皮 目录

img

第一章 Java方面

  • Java基础部分
  • Java集合
  • Java多线程
  • Java虚拟机

img

第二章 Android方面

  • Android四大组件相关
  • Android异步任务和消息机制
  • Android UI绘制相关
  • Android性能调优相关
  • Android中的IPC
  • Android系统SDK相关
  • 第三方框架分析
  • 综合技术
  • 数据结构方面
  • 设计模式
  • 计算机网络方面
  • Kotlin方面

img

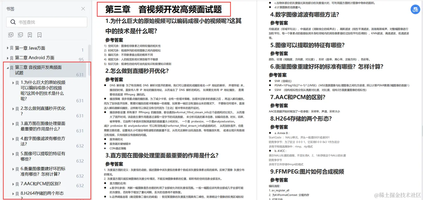
第三章 音视频开发高频面试题

  • 为什么巨大的原始视频可以编码成很小的视频呢?这其中的技术是什么呢?
  • 怎么做到直播秒开优化?
  • 直方图在图像处理里面最重要的作用是什么?
  • 数字图像滤波有哪些方法?
  • 图像可以提取的特征有哪些?
  • 衡量图像重建好坏的标准有哪些?怎样计算?

img

第四章 Flutter高频面试题

  • Dart部分
  • Flutter部分

img

第五章 算法高频面试题

  • 如何高效寻找素数
  • 如何运用二分查找算法
  • 如何高效解决雨水问题
  • 如何去除有序数组的重复元素
  • 如何高效进行模幂运算
  • 如何寻找最长回文子串

img

第六章 Andrio Framework方面

  • 系统启动流程面试题解析
  • Binder面试题解析
  • Handler面试题解析
  • AMS面试题解析

img