ByConity 技术详解之 ELT

426 阅读10分钟

谈到数据仓库, 一定离不开使用Extract-Transform-Load (ETL)或 Extract-Load-Transform (ELT)。 将来源不同、格式各异的数据提取到数据仓库中,并进行处理加工。传统的数据转换过程一般采用Extract-Transform-Load (ETL)来将业务数据转换为适合数仓的数据模型,然而,这依赖于独立于数仓外的ETL系统,因而维护成本较高。

ByConity 作为云原生数据仓库,从0.2.0版本开始逐步支持 Extract-Load-Transform (ELT),使用户免于维护多套异构数据系统。本文将介绍 ByConity 在ELT方面的能力规划,实现原理和使用方式等。

ETL场景和方案

ELT与ETL的区别

  • ETL:是用来描述将数据从来源端经过抽取、转置、加载至目的端(数据仓库)的过程。Transform通常描述在数据仓库中的前置数据加工过程。

  • ELT 专注于将最小处理的数据加载到数据仓库中,而把大部分的转换操作留给分析阶段。相比起前者(ETL),它不需要过多的数据建模,而给分析者提供更灵活的选项。ELT已经成为当今大数据的处理常态,它对数据仓库也提出了很多新的要求。

资源重复的挑战

典型的数据链路如下:我们将行为数据、日志、点击流等通过MQ/ Kafka/ Flink将其接入存储系统当中,存储系统又可分为域内的HDFS 和云上的 OSS& S3 这种远程储存系统,然后进行一系列的数仓的ETL操作,提供给 OLAP系统完成分析查询。

但有些业务需要从上述的存储中做一个分支,因此会在数据分析的某一阶段,从整体链路中将数据导出,做一些不同于主链路的ETL操作,会出现两份数据存储。其次在这过程中也会出现两套不同的ETL逻辑。

当数据量变大,计算冗余以及存储冗余所带来的成本压力也会愈发变大,同时,存储空间的膨胀也会让弹性扩容变得不便利。

业界解决思路

在业界中,为了解决以上问题,有以下几类流派:

  • 数据预计算流派:如Kylin等。如果Hadoop系统中出报表较慢或聚合能力较差,可以去做一个数据的预计算,提前将配的指标的cube或一些视图算好。实际SQL查询时,可以直接用里面的cube或视图做替换,之后直接返回。
  • 流批一体 :如 Flink、Risingwave。在数据流进时,针对一些需要出报表或者需要做大屏的数据直接内存中做聚合。聚合完成后,将结果写入HBase或MySQL中再去取数据,将数据取出后作展示。Flink还会去直接暴露中间状态的接口,即queryable state,让用户更好的使用状态数据。但是最后还会与批计算的结果完成对数,如果不一致,需要进行回查操作,整个过程考验运维/开发同学的功力。
  • 湖仓 一体&HxxP:将数据湖与数据仓库结合起来。

ELT in ByConity

整体执行流程

ELT任务对系统的要求:

  1. 整体易扩展:导入和转换通常需要大量的资源,系统需要通过水平扩展的方式来满足数据量的快速增长。

  2. 可靠性和容错能力:大量的job能有序调度;出现task偶然失败(OOM)、container失败时,能够拉起重试;能处理一定的数据倾斜

  3. 效率&性能:有效利用多核多机并发能力;数据快速导入;内存使用有效(内存管理);CPU优化(向量化、codegen)

  4. 生态& 可观测性:可对接多种工具;任务状态感知;任务进度感知;失败日志查询;有一定可视化能力

ByConity 针对ELT任务的要求,以及当前场景遇到的困难,新增了以下特性和优化改进。

分阶段执行(Stage-level Scheduling)

原理解析

  • 当前 ClickHouse的 SQL 执行过程如下:

    • 第一阶段,Coordinator 收到分布式表查询后将请求转换为对 local 表查询发送给每个 shard 节点;
    • 第二阶段,Coordinator 收到各个节点的结果后汇聚起来处理后返回给客户端;
  • ClickHouse 将Join操作中的右表转换为子查询,带来如下几个问题都很难以解决:

    • 复杂的query有多个子查询,转换复杂度高;
    • Join表较大时,容易造成worker节点的OOM;
    • 聚合阶段在Cooridnator,压力大,容易成为性能瓶颈;

不同于ClickHouse,我们在ByConity 中实现了对复杂查询的执行优化。通过对执行计划的切分,将之前的两阶段执行模型转换为分阶段执行。在逻辑计划阶段,根据算子类型插入exchange算子。执行阶段根据exchange算子将整个执行计划进行DAG切分,并且分stage进行调度。stage之间的exchange算子负责完成数据传输和交换。

关键节点:

  1. exchange节点插入
  2. 切分stage
  3. stage scheduler
  4. segment executer
  5. exchange manager

这里重点来讲一下exchange的视线。上图可以看到,最顶层的是query plan。下面转换成物理计划的时候,我们会根据不同的数据分布的要求转换成不同的算子。source层是接收数据的节点,基本都是统一的,叫做ExchangeSource。Sink则有不同的实现,BroadcastSink、Local、PartitionSink等,他们是作为map task的一部分去运行的。如果是跨节点的数据操作,我们在底层使用统一的brpc流式数据传输,如果是本地,则使用内存队列来实现。针对不同的点,我们进行了非常细致的优化:

  • 数据传输层

    • 进程内通过内存队列,无序列化,zero copy
    • 进程间使用brpc stream rpc,保序、连接复用、状态码传输、压缩等
  • 算子层

    • 批量发送
    • 线程复用,减少线程数量

带来的收益

因为ByConity 彻底采用了多阶段的查询执行方式,整体有很大的收益:

  • Cooridnator更稳定、更高效

    • 聚合等算子拆分到worker节点执行
    • Cooridnator节点只需要聚合最终结果
  • Worker OOM减少

    • 进行了stage切分,每个stage的计算相对简单
    • 增加了exchange算子,减少内存压力
  • 网络连接更加稳定、高效

    • exchange算子有效传输
    • 复用连接池

自适应的调度器(Adaptive Scheduler)

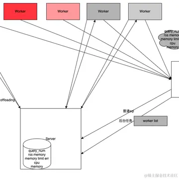
Adaptive Scheduler 属于我们在稳定性方面所做的特性。在OLAP场景中可能会发现部分数据不全或数据查询超时等,原因是每个worker是所有的query共用的,这样一旦有一个worker 较慢就会导致整个query的执行受到影响。

计算节点共用存在的问题:

  • Scan 所在的节点负载和不同查询所需的扫描数据量相关,做不到完全平均;
  • 各 Plan Segment 所需资源差异大;

这就导致worker节点之间的负载严重不均衡。负载较重的worker节点就会影响query整体的进程。因此我们做了以下的优化方案:

  • 建立 Worker 健康度机制。Server 端建立 Worker 健康度管理类,可以快速获取 Worker Group 的健康度信息,包括CPU、内存、运行Query数量等信息。
  • 自适应调度:每个SQL 根据 Worker 健康度动态的进行选择以及计算节点并发度控制。

查询的队列机制(Query Queue)

我们的集群也会出现满载情况,即所有的worker都是不健康的或者满载/超载的,就会用查询队列来进行优化。

我们直接在server端做了一个manager。每次查询的时候manager会去check集群的资源,并且持有一个锁。如果资源不够用,则等待资源释放后去唤醒这个锁。这就避免了Server端不限制的下发计算任务,导致worker节点超载,然后崩掉的情况。

当前实现相对简单。server是多实例,每个server实例中都有queue,所持有的是一个局部视角,缺乏全局的资源视角。除此之外,每个queue中的查询状态没有持久化,只是简单的缓存在内存中。

后续,我们会增加server之间的协调,在一个全局的视角上对查询并发做限制。也会对server实例中query做持久化,增加一些failover的场景支持。

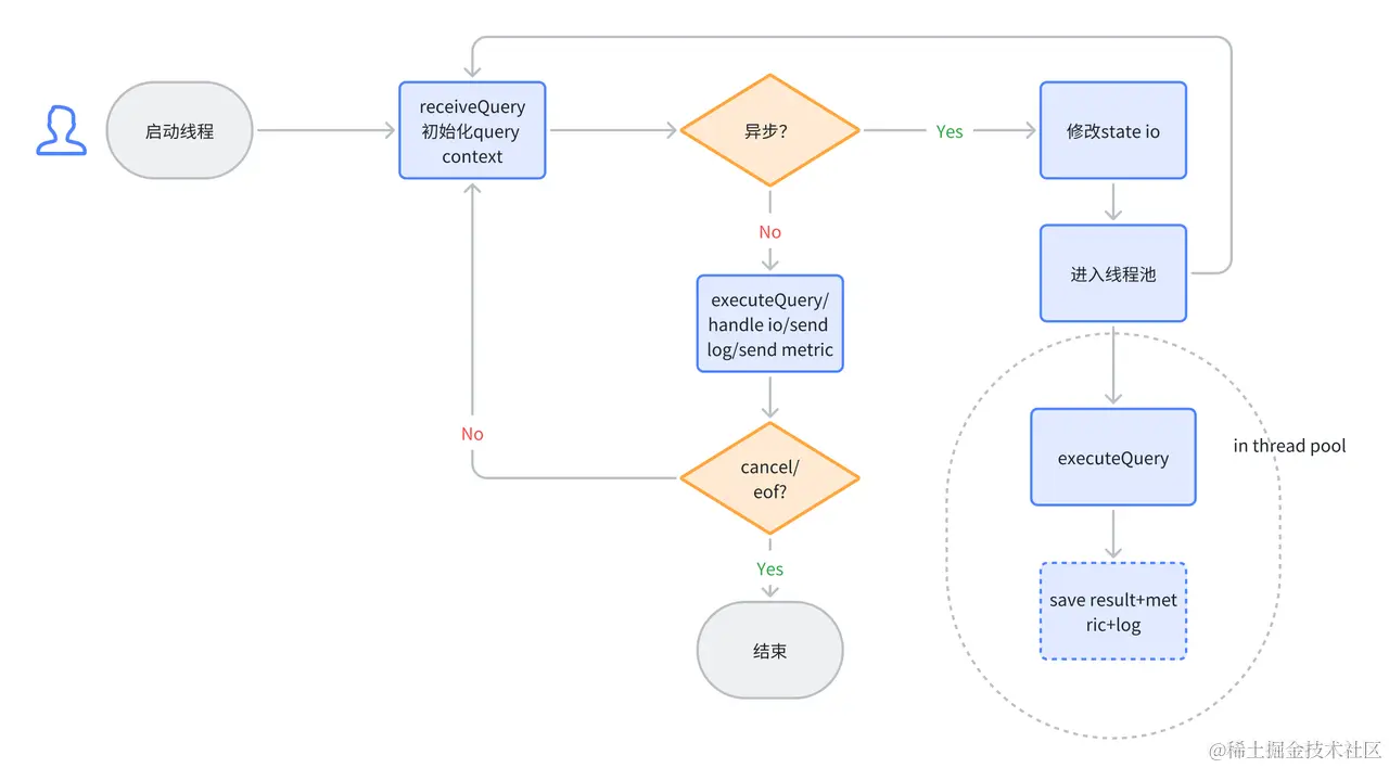
异步执行(Async Execution)

ELT任务的一个典型特征就是:相对于即时分析,他们的运行时间会相对较长。一般ELT任务执行时长为分钟级,甚至到达小时级。

目前 ClickHouse的客户端查询都采用阻塞的方式进行返回。这样就造成了客户端长期处于等待的情况,而在这个等待过程中还需要保持和服务端的连接。在不稳定的网络情况下,客户端和服务端的连接会断开,从而导致服务端的任务失败。

为了减少这种不必要的失败,以及减少客户端为了维持连接的增加的复杂度。我们开发了异步执行的功能,它的实现如下:

  1. 用户指定异步执行。用户可以通过settings enable_async_query = 1的方式进行per query的指定。也可以通过set enable_async_query = 1的方式进行session级别的指定。
  2. 如果是异步query,则将其放到后台线程池中运行
  3. 静默io。当异步query执行时,则需要切断它和客户端的交互逻辑,比如输出日志等。

针对query的初始化还是在session的同步线程中进行。一旦完成初始化,则将query状态写入到metastore,并向客户端返回async query id。客户端可以用这个id查询query的状态。async query id返回后,则表示完成此次查询的交互。这种模式下,如果语句是select,那么后续结果则无法回传给客户端。这种情况下我们推荐用户使用async query + select...into outfile的组合来满足需求。

未来规划

针对ELT混合负载,ByConity 0.2.0版本目前只是牛刀小试。后续的版本中我们会持续优化查询相关的能力,ELT为核心的规划如下:

故障恢复能力

  • 算子Spill

    • Sort、Agg、Join 算子Spill;
    • Exchange Spill 能力;
  • Recoverability 容错恢复

    • 算子执行恢复:ELT任务运行时长较长时,中间 Task的偶发失败会导致整个Query失败,支持Task 级别重试可以极大地降低环境原因导致的偶发失败;
    • Stage重试:当节点失败时,可以进行 Stage级别的重试;
    • 保存队列作业状态的能力;
  • Remote Shuffle Service:当前业界开源的 shuffle service通常为Spark定制,没有通用的客户端,比如c++客户端。后续我们会补充这部分能力。

资源

  • 计算资源可指定:用户可指定query需要的计算资源;
  • 计算资源预估/预占:可动态预估query需要的计算资源,并通过预占的方式进行调配;
  • 动态申请资源:当前worker均为常驻进程/节点。动态申请资源可以提高利用率;
  • 更细粒度的资源隔离:通过worker group或者进程级别的隔离,减少各query之间相互影响;

欢迎加入社区,与我们共建

ByConity 项目 GitHub 地址:

github.com/ByConity

用户手册:

byconity.github.io/zh-cn/docs/…

扫码添加小助手