持有NPDP证书是否可以进入高薪行业?

74 阅读4分钟

对于NPDP,一部分人考完PMP,想要继续提升自己的职场竞争力,一部分人是想直接考NPDP,但不确定它是否真的可以帮助到自己的职业发展,还处于一个犹豫踌躇的状态,那么我就来详细的介绍下NPDP考试的相关讯息,以供考试参考。

可点击领取npdp考试参考资料,产品经理知识地图:

点击产品经理交流,npdp备考资料、视频、模拟题免费获取!

image.png

01 什么是NPDP?

NPDP产品经理国际资格认证(New Product Development Professional)由美国产品开发与管理协会(PDMA)所发起,是国际公认的唯一的新产品开发专业认证,集理论、方法与实践为一体的全方位知识体系。

NPDP认证的核心价值在于整合产品开发管理的理论与实践,包含新产品开发策略、研发流程管理、市场研究、营销规划、团队管理、项目管理等等,理论体系和知识内容穿插在产品发展的全过程。

NPDP证书样式如图所示:

对于职场打工人来说,拥有NPDP证书证明了自己精通新产品开发的原理和实务,从而提升工作表现,直观增加在同事、雇主和猎头中的辨识度。目前国内一些领袖公司已经开始在企业内发起NPDP的认证,许多企业在产品开发管理岗位的招聘要求中也明确表示拥有NPDP证书者优先录取。

02 什么样的人适合报考NPDP?

NPDP证书不单单适用于传统行业、互联网行业,还适合研发团队、项目经理、产品管理者以及资深产品管理者,同时也是转型产品行业人员的福音。可以说涉及到产品创新研发以及后续管理事项的岗位。都适用于NPDP证书。

03 为什么要考NPDP?

当下拥有NPDP证书意味着可以拥有更加广阔的职业发展道路,基于如今国内的市场环境,NPDP的适用范围已经越来越广、产品经理人才需求激增,近几年持证者的薪资不断走高,已经成为标准的高薪职业。

个人要想成为团队核心,主导项目成长,离不开理论系统地知识学习,而NPDP课程整合产品开发管理的理论与实践从新产品创新流程、文化团队与领导力、产品的市场调研、产品设计与开发工具等多个方面完整讲述了产品开发管理知识体系,让大家系统化夯实产品知识,真正地学以致用。

NPDP产品经理的职业发展路线非常清晰。专注于产品发展行业的职场人可以从初级产品经理发展到专家产品经理、产品副总裁、首席产品官等等,是真正随着职场发展不断深化的岗位。个人能力在这个过程中可以得到显著的提升,也丰富了个人晋升与跳槽的资本。

04 NPDP报考要求

NPDP报考条件要达到两个要求:

一、完成40小时新产品开发培训课程。

二、满足以下两类情况其中一种:

第一类:获得本科学历及以上(或同等学历);最近4年已积累2年以上新产品开发职业工作经验。

第二类:获得专科学历及以下(或同等学历);最近8年已积累5年以上新产品开发职业工作经验。

05 NPDP考试内容与形式

考试时长:3.5小时

考试形式:笔试考试题型:单项选择题(中英文对照)

考试题量:200道选择题,答对75%即可通过,内容涵盖了以下七个方面

06 NPDP报考费用

根据网站公布的信息来看:NPDP报名价格为3200元/次,由于NPDP属于国际认证,所以国内各个地区报名费用都是统一的。由于NPDP认证报名条件中提到:报名考生需要完成完成40小时新产品开发培训课程,这个培训课程一般只有网站合作机构才能提供,所以考前参加NPDP培训是不能缺少的。

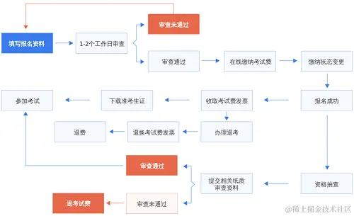
07 NPDP报考流程

在满足NPDP认证考试报名条件的情况下,进行下列步骤进行报名:

填写报名资料--资格审查--在线缴费(缴费成功)--报名成功

报名成功后,有一定几率抽中审查,如果没有抽中审查,可以直接打印准考证参加考试即可,如果抽中审查,就需要提交纸质材料,审查通过后可参加考试,如果审查未通过,直接退还考试费,需要重新进行报名。

NPDP认证考试报名流程图:

如果你是产品经理或者工作中需要参与到新产品开发管理,那么非常建议你考一个npdp。