LeetCode算法刷题:二叉树篇

105 阅读9分钟

0. 二叉树遍历模板

先序JS

// 先序递归
function dfs(root) {
  if (!root) return null
  
  // 当前节点操作...
  
  dfs(root.left)
  dfs(root.right)
  return root
}

// 先序迭代
function dfs(root) {
  const stk = root ? [root] : []
  let cur = null
  while(cur || stk.length) {
    cur = stk.pop()
    // 当前节点操作...
    
    cur.right && stk.push(cur.right)
    cur.left && stk.push(cur.left)
  }
  return root
}

先序Golang

// 先序递归
func dfs(root *TreeNode) *TreeNode {
  if root == nil {
    return nil
  }
  // 当前节点操作...
  
  dfs(root.Left)
  dfs(root.Right)
  return root
}

// 先序迭代
func dfs(root *TreeNode) *TreeNode {
  if root == nil {
    return nil
  }
  stk := []*TreeNode{root}
  var cur *TreeNode
  
  for len(stk) > 0 {
    cur, stk = stk[len(stk)-1], stk[:len(stk)-1]
    // 当前节点操作...
    
    if cur.Right != nil {
      stk = append(stk, cur.Right)
    }
    if cur.Left != nil {
      stk = append(stk, cur.Left)
    }
  }
  return root
}

中序JS

// 中序递归
function dfs(root) {
  if (!root) return null

  dfs(root.left)
  // 当前节点操作...
  dfs(root.right)
  return root  
}

// 中序迭代
function dfs(root) {
  const stk = []
  let cur = root
  while (cur || stk.length) {
    if (cur) {
      stk.push(cur)
      cur = cur.left
      continue
    }
    cur = stk.pop()
    // 当前节点操作...
    cur = cur.right
  }
  return root
}

中序Golang

// 中序递归
func dfs(root *TreeNode) *TreeNode {
  if root == nil {
    return nil
  }

  dfs(root.Left)
  // 当前节点操作...
  dfs(root.Right)
  return root
}

// 中序迭代
func dfs(root *TreeNode) *TreeNode {
  if root == nil {
    return nil
  }
  stk := []*TreeNode{}
  cur := root

  for cur != nil || len(stk) > 0 {
    if (cur != nil) {
      stk = append(stk, cur)
      cur = cur.Left
      continue
    }
    cur, stk = stk[len(stk) - 1] , stk[:len(stk) - 1]
    // 当前节点操作...
    cur = cur.Right
  }

  return root
}

后序JS

// 后序递归
function dfs(root) {
  if (!root) return null

  dfs(root.left)
  dfs(root.right)
  // 当前节点操作...
  return root  
}

// 后序迭代
function dfs(root) {
  const stk = root ? [root] : []
  const stk2 = []
  let cur = null
  while (stk.length) {
    cur = stk.pop()
    stk2.push(cur)
    cur.left && cur.push(root.left)
    cur.right && cur.push(root.right)
  }
  while (stk2.length) {
    cur = stk2.pop();
    [cur.left, cur.right] = [cur.right, cur.left]
  }
  return root
}

后序Golang

懒得写了

层序JS

function bfs(root) {
  const queue = root ? [root] : []

  for (let len = queue.length, cur = null; len; len = queue.length) {
    while (len--) {
      cur = queue.shift()
      // 当前节点操作...
      cur.left && queue.push(cur.left)
      cur.right && queue.push(cur.right)
    }
    // 当前层遍历结束后的操作...
  }
  return root
}

层序Golang

func bfs(root *TreeNode) *TreeNode {
  if (root == nil) {
    return nil
  }
  queue := []*TreeNode{root}

  for len(queue) > 0 {
    l := len(queue)
    for i := 0; i < l; i++ {
      cur := queue[i]
      // 当前节点操作...
      if cur.Left != nil {
        queue = append(queue, cur.Left)
      }
      if cur.Right != nil {
        queue = append(queue, cur.Right)
      }
   }
   queue = queue[l:]
   // 当前层遍历结束后的操作...
  }
  return root
}

总结

JS 写起来代码量明显少很多,简洁又优雅

Golang 交换变量很便捷,且跑测试用例时,耗时比JS短很多很多很多。但切片(数组)的popshiftpush方法需要自己实现,相对来说没有JS灵动

// push
arr = append(arr, n)
// pop
item, arr = arr[len(arr) - 1], arr[:len(arr) - 1]
// shift
item, arr = arr[0], arr[1:]
// slice
arr[2:5] // 截取下标范围 [2, 5)
arr[:5] // 截取下标范围 [0, 5)
arr[2:] // 相当于 arr[2: len(arr)]

1. 翻转二叉树(先中后层序)

先中后层序

给你一棵二叉树的根节点 root ,翻转这棵二叉树,并返回其根节点。

示例 1:

输入: root = [4,2,7,1,3,6,9]
输出: [4,7,2,9,6,3,1]

示例 2:

输入: root = [2,1,3]
输出: [2,3,1]

JS

// 先序递归
var inverTree = function(root) {
  if (!root) return null
  
  [root.left, root.right] = [root.right, root.left]
  inverTree(root.left)
  inverTree(root.right)
  
  return root
}

// 后序递归
var invertTree = function(root) {
  if (!root) return null
  
  invertTree(root.left)
  invertTree(root.right);
  [root.left, root.right] = [root.right, root.left]
  
  return root
}

// 中序递归
var inverTree = function(root) {
  if (!root) return null
  
  inverTree(root.left);
  [root.left, root.right] = [root.right, root.left]
  inverTree(root.left) // 右子节点由于交换过,所以为left
  
  return root
}

// 先序迭代
var invertTree = function(root) {
  const stk = root ? [root] : []
  let cur = null
  while (stk.length) {
    cur = stk.pop();
    [cur.left, cur.right] = [cur.right, cur.left]

    // 先右后左 压栈
    cur.right && stk.push(cur.right)
    cur.left && stk.push(cur.left)
  }
  return root
}


// 中序迭代
var invertTree = function(root) {
  const stk = []
  let cur = root
  
  while (cur || stk.length) {
    if (cur) {
      stk.push(cur)
      cur = cur.left
      continue
    }
    cur = stk.pop();
    [cur.left, cur.right] = [cur.right, cur.left]
    cur = cur.left // 右子节点由于交换过,所以为left
  }

  return root
}

// 后序迭代
var invertTree = function(root) {
  const stk = root ? [root] : []
  const stk2 = []
  let cur = null
  while (stk.length) {
    cur = stk.pop()
    stk2.push(cur)
    cur.left && cur.push(root.left)
    cur.right && cur.push(root.right)
  }
  while (stk2.length) {
    cur = stk2.pop();
    [cur.left, cur.right] = [cur.right, cur.left]
  }
  return root
}

// 层序遍历
var invertTree = function(root) {
  const queue = root ? [root] : []
  for (let len = queue.length, cur = null; len; len = queue.length) {
    while (len--) {
      cur = queue.shift();
      [cur.left, cur.right] = [cur.right, cur.left]
      cur.right && queue.push(cur.right)
      cur.left && queue.push(cur.left)
    }
  }
  return root
}

Golang

// 先序递归
func invertTree(root *TreeNode) *TreeNode {
  if root == nil {
    return nil
  }
  root.Right, root.Left = root.Left, root.Right
  
  invertTree(root.Left)
  invertTree(root.Right)
  
  return root
}

// 中序递归
func invertTree(root *TreeNode) *TreeNode {
  if root == nil {
    return nil
  }
  
  invertTree(root.Left)
  root.Right, root.Left = root.Left, root.Right
  invertTree(root.Left) // 这时候right已经变为left了
  
  return root
}

// 后序递归
func invertTree(root *TreeNode) *TreeNode {
  if root == nil {
    return nil
  }
  
  invertTree(root.Left)
  invertTree(root.Right)
 
  root.Right, root.Left = root.Left, root.Right
  return root
}

// 先序迭代
func invertTree(root *TreeNode) *TreeNode {
  if root == nil {
    return nil
  }
  stk := []*TreeNode{root}
  var cur *TreeNode

  for len(stk) > 0 {
    cur, stk = stk[len(stk)-1], stk[:len(stk)-1]
    cur.Right, cur.Left = cur.Left, cur.Right
    if cur.Right != nil {
      stk = append(stk, cur.Right)
    }
    if cur.Left != nil {
      stk = append(stk, cur.Left)
    }
  }
  return root
}

// 中序迭代
func invertTree(root *TreeNode) *TreeNode {
  if root == nil {
    return nil
  }
  stk := []*TreeNode{}
  cur := root

  for cur != nil || len(stk) > 0 {
    if (cur == nil) {
      cur, stk = stk[len(stk) - 1], stk[:len(stk) - 1]
      cur.Right, cur.Left = cur.Left, cur.Right
      cur = cur.Left // 因为交换过
      continue
    }
    stk = append(stk, cur)
    cur = cur.Left
  }
  return root
}

// 层序遍历
func invertTree(root *TreeNode) *TreeNode {
  if root == nil {
    return nil
  }
  queue := []*TreeNode{root}
  
   for len(queue) > 0 { 
     l := len(queue) 
     for i := 0; i < l; i++ { 
       cur := queue[i] 
       cur.Left, cur.Right = cur.Right, cur.Left 
       if cur.Left != nil { 
         queue = append(queue, cur.Left) 
       } 
       if cur.Right != nil { 
         queue = append(queue, cur.Right) 
       } 
    } 
    queue = queue[l:] 
  }
  return root
}

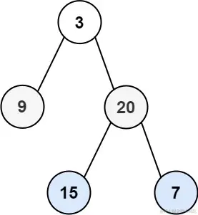
2. 二叉树的层序遍历 II(层序)(中等)

给你二叉树的根节点 root ,返回其节点值 自底向上的层序遍历 。 (即按从叶子节点所在层到根节点所在的层,逐层从左向右遍历)

示例 1:

输入: root = [3,9,20,null,null,15,7]
输出: [[15,7],[9,20],[3]]

示例 2:

输入: root = [1]
输出: [[1]]

JS

var levelOrderBottom = function(root) {
  const ret = []
  const queue = root ? [root] : []
  for (let len = queue.length, cur = null; len; len = queue.length) {
    let tempArr = []
    while (len--) {
      cur = queue.shift()
      tempArr.push(cur.val)
      cur.left && queue.push(cur.left)
      cur.right && queue.push(cur.right)
    }
    ret.push(tempArr)
  }
  return ret.reverse()
}

Golang

func levelOrderBottom(root *TreeNode) [][]int {
  ret := [][]int{}
  if (root == nil) {
    return ret
  }
  
  queue := []*TreeNode{root}

  for len(queue) > 0 {
    tempArr := []int{}
    l := len(queue)
    for i := 0; i < l; i++ {
      cur := queue[i]
      tempArr = append(tempArr, cur.Val)
      if cur.Left != nil {
        queue = append(queue, cur.Left)
      }
      if cur.Right != nil {
        queue = append(queue, cur.Right)
      }
    }
    ret = append(ret, tempArr)
    queue = queue[l:]
  }

  return reverseSlice(ret)
}
func reverseSlice(slice [][]int) [][]int {
  for i, j := 0, len(slice) - 1; i < j; i, j = i + 1, j -1 {
    slice[i], slice[j] = slice[j], slice[i]
  }
  return slice
}

3. 二叉树的右视图(层序)(中等)

给定一个二叉树的 根节点 root,想象自己站在它的右侧,按照从顶部到底部的顺序,返回从右侧所能看到的节点值。

示例 1:

输入: [1,2,3,null,5,null,4]
输出: [1,3,4]

示例 2:

输入: [1,null,3]
输出: [1,3]

JS

var rightSideView = function(root) {
  const ret = []
  const queue = root ? [root] : []

  for (let len = queue.length, cur = null; len; len = queue.length) {
    while(len--) {
      cur = queue.shift()
      cur.left && queue.push(cur.left)
      cur.right && queue.push(cur.right)
    }
    ret.push(cur.val)
  }
  return ret
}

Golang

func rightSideView(root *TreeNode) []int {
  ret := []int{}
  if (root == nil){
    return ret
  }
  queue := []*TreeNode{root}
  var cur *TreeNode
  
  for len(queue) > 0 {
    l := len(queue)

    for i := 0; i < l; i++ {
      cur =  queue[i]
      if cur.Left != nil {
        queue = append(queue, cur.Left)
      }
      if cur.Right != nil {
        queue = append(queue, cur.Right)
      }
    }
    ret = append(ret, cur.Val)
    queue = queue[l:]
  }
  return ret
}

4. 二叉树的层平均值(层序)

给定一个非空二叉树的根节点 root , 以数组的形式返回每一层节点的平均值。与实际答案相差 10-5 以内的答案可以被接受。

示例 1:

输入: root = [3,9,20,null,null,15,7]
输出: [3.00000,14.50000,11.00000]
解释: 第 0 层的平均值为 3,第 1 层的平均值为 14.5,第 2 层的平均值为 11 。
因此返回 [3, 14.5, 11] 。

示例 2:

输入: root = [3,9,20,15,7]
输出: [3.00000,14.50000,11.00000]

JS

var averageOfLevels = function(root) {
  const ret = []
  const queue = root ? [root] : []
  for (let len = queue.length, cur = null; len; len = queue.length) {
    let sum = 0
    let total = len
    while (len--) {
      cur = queue.shift()
      sum += cur.val
      cur.left && queue.push(cur.left)
      cur.right && queue.push(cur.right)
    }
    ret.push(sum / total)
  }
  return ret
};

Golang

func averageOfLevels(root *TreeNode) []float64 {
  ret := []float64{}
  if root == nil {
    return ret
  }

  queue := []*TreeNode{root}
  for len(queue) > 0 {
    l := len(queue)
    sum := 0
    for i := 0; i < l; i++ {
      cur := queue[i]
      sum += cur.Val
      if cur.Left != nil {
        queue = append(queue, cur.Left)
      }
      if cur.Right != nil {
        queue = append(queue, cur.Right)
      }
    }
    // 这里是重点,int转float64
    ret = append(ret, float64(sum) / float64(l))
    queue = queue[l:]
  }
  return ret
}

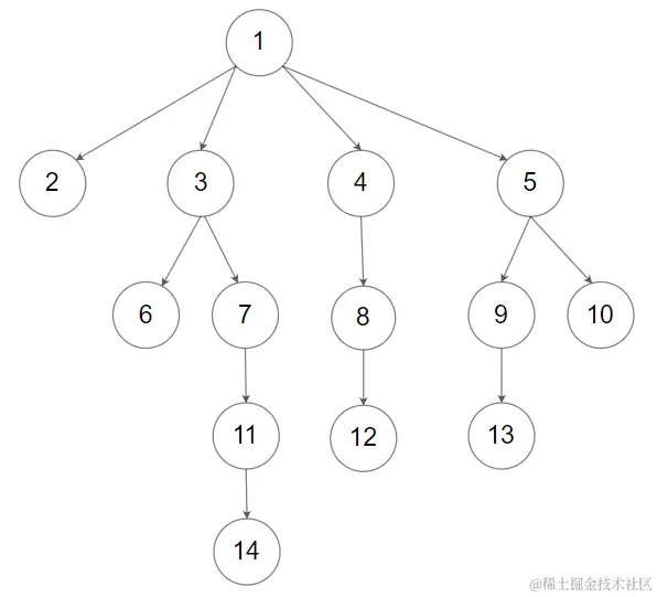
5. N 叉树的层序遍历(层序)

给定一个 N 叉树,返回其节点值的层序遍历。(即从左到右,逐层遍历)。

树的序列化输入是用层序遍历,每组子节点都由 null 值分隔(参见示例)。

示例 1:

输入: root = [1,null,3,2,4,null,5,6]
输出: [[1],[3,2,4],[5,6]]

示例 2:

输入: root = [1,null,2,3,4,5,null,null,6,7,null,8,null,9,10,null,null,11,null,12,null,13,null,null,14]
输出: [[1],[2,3,4,5],[6,7,8,9,10],[11,12,13],[14]]

JS

var levelOrder = function(root) {
  const ret = []
  const queue = root ? [root] : []
  for (let len = queue.length, cur = null; len; len = queue.length) {
    const tempArr = []
    while (len--) {
      cur = queue.shift()
      tempArr.push(cur.val)
      cur.children && cur.children.forEach(node => queue.push(node))
    }
    ret.push(tempArr)
  }
  return ret
}

Golang

func levelOrder(root *Node) [][]int {
  ret := [][]int{}
  if root == nil {
    return ret
  }
  queue := []*Node{root}
  
  for len(queue) > 0 {
    l := len(queue)
    tempArr := []int{}
    for i := 0; i < l; i++ {
      cur := queue[i]
      tempArr = append(tempArr, cur.Val)
      for _, node := range cur.Children {
        queue = append(queue, node)
      }
    }
    ret = append(ret, tempArr)
    queue = queue[l:]
  }
  return ret
}

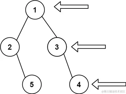
6. 填充每个节点的下一个右侧节点指针(层序)(中等)

给定一个 完美二叉树 ,其所有叶子节点都在同一层,每个父节点都有两个子节点。二叉树定义如下:

struct Node {
  int val;
  Node *left;
  Node *right;
  Node *next;
}

填充它的每个 next 指针,让这个指针指向其下一个右侧节点。如果找不到下一个右侧节点,则将 next 指针设置为 NULL。初始状态下,所有 next 指针都被设置为 NULL

示例 1:

输入: root = [1,2,3,4,5,6,7]
输出: [1,#,2,3,#,4,5,6,7,#]
解释: 给定二叉树如图 A 所示,你的函数应该填充它的每个 next 指针,以指向其下一个右侧节点,如图 B 所示。序列化的输出按层序遍历排列,同一层节点由 next 指针连接,'#' 标志着每一层的结束。

JS

var connect = function (root) {
  const queue = root ? [root] : []
  
  for (let len = queue.length, cur = null; len; len = queue.length) {
    let pre = null
    while (len--) {
      cur = queue.shift()
      if (pre) pre.next = cur
      cur.left && queue.push(cur.left)
      cur.right && queue.push(cur.right)
      pre = cur
    }
   
  }
  return root
}

Golang

func connect(root *Node) *Node {
  if root == nil {
    return root
  }
  
  queue := []*Node{root}
  for l := len(queue); l > 0; l = len(queue) {
    var pre *Node
    for i := 0; i < l; i++ {
      cur := queue[i]
      if pre != nil {
        pre.Next = cur
      }
      if cur.Left != nil {
        queue = append(queue, cur.Left)
      }
      if cur.Right != nil {
        queue = append(queue, cur.Right)
      }
      pre = cur
    }
    queue = queue[l:]
  }
  return root 
}

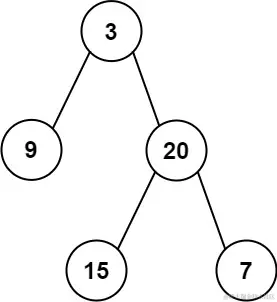
7. 二叉树的最大深度(先后层序)(简单)

给定一个二叉树 root ,返回其最大深度。

二叉树的 最大深度 是指从根节点到最远叶子节点的最长路径上的节点数。

示例 1:

输入: root = [3,9,20,null,null,15,7]
输出: 3

示例 2:

输入: root = [1,null,2]
输出: 2

JS

// 层序遍历(最简明)
var maxDepth = function(root) {
  const queue = root ? [root] : []
  let ret = 0
  for (let len = queue.length, cur = null; len; len = queue.length) {
    ret++
    while(len--) {
      cur = queue.shift()
      cur.left && queue.push(cur.left)
      cur.right && queue.push(cur.right)
    }
  }
  return ret
}

// 先序遍历
var maxDepth = function(root) {
  function dfs(root, depth) {
    if (!root) return depth

    depth++
    let lDepth = dfs(root.left, depth)
    let rDepth = dfs(root.right, depth)
    return Math.max(depth, lDepth, rDepth)
  }
  return dfs(root, 0)
}

// 后序遍历
var maxDepth = function(root) {
  function dfs(root) {
    if (!root) return 0
    return Math.max(dfs(root.left), dfs(root.right)) + 1
  }
  return dfs(root)
}

8. 二叉树的最小深度(后层序)

给定一个二叉树,找出其最小深度。

最小深度是从根节点到最近叶子节点的最短路径上的节点数量。

说明: 叶子节点是指没有子节点的节点。

示例 1:

输入: root = [3,9,20,null,null,15,7]
输出: 2

示例 2:

输入: root = [2,null,3,null,4,null,5,null,6]
输出: 5

JS

// 这里只展示后序是怎么求解的,层序懒得写了,和上道题解法差不多
var minDepth = function (root) { // 1.确定函数传参和返回值
  if (!root) return 0 // 2.确定终止条件

  // 3.确定单层递归条件
  // 左 -> minDepth(root.left) 
  // 右 -> minDepth(root.right) 
  // 中 -> +1
  if (!root.left) return minDepth(root.right) + 1 // 这里左被干掉了
  if (!root.right) return minDepth(root.left) + 1 // 这里右被干掉了
  return Math.min(minDepth(root.left), minDepth(root.right)) + 1
}

To be continued