电动机系统节能改造规范

227 阅读6分钟

声明

本文是学习GB-T 29314-2023 电动机系统节能改造规范. 而整理的学习笔记,分享出来希望更多人受益,如果存在侵权请及时联系我们

7 综合评估

7.1 一般规定

7.1.1
电动机系统节能改造后,应对设备运行效果进行评估,改造后系统的生产效率和系统分界点指
标应达到改造设计要求。

7.1.2
电动机系统改造后,应对与改造设备相关的设备及其运行情况进行全面检查。

7.1.3
电动机系统节能改造后,应对被改造的系统或设备进行能效检测和评估,并在条件允许的情况
下,应在相同的运行工况下采取同样的检测方法,改造前后能效检测应由同一个检测单位进行。

7.2 节能效果监测及评价步骤

节能效果监测及评价步骤是:

a) 针对项目特点制定具体的检测和评价方案;

b) 收集或检测改造前的能耗及运行数据;

c) 收集或检测改造后的能耗和运行数据;

d) 计算节能量及节能率并进行评价;

e) 撰写节能改造效果检测评价报告。

7.3 节能改造效果评价方法

7.3.1 通则

计算节能量时,应进行偏差分析。

7.3.2 测量法

符合下列情况之一时,宜采用测量法进行评价:

a) 仅需评估改造的电动机系统能效时;

b)
节能改造项目之间或与其他设备之间的相互影响可忽略不计或可测量和计算时;

c) 影响能耗的变量可以测量,且测量成本较低时;

d) 期望得到单个节能措施的节能量和节能率时。
采用测量法进行评估时,需符合下列规定:

a)
当被改造系统或设备运行负荷较稳定时,可只测量关键参数,其他参数宜估算确定;

b)
当被改造系统或设备运行负荷变化较大时,应对与能耗相关的所有参数进行测量;

c) 当实施节能改造的设备数量较多时,宜对被改造的设备进行抽样测量。

7.3.3 数据分析法

符合下列情况之一时,宜采用数据分析法进行评估:

GB/T 29314—2023

a)
需评估改造前后相关设备的综合能效状况时;

b) 采取了多项节能措施,且存在显著的相互影响时;

c)
被改造系统与其他设备系统之间存在较大的相互影响,很难采用测量法进行测量或测量费用
很高时;

d) 很难将被改造的系统或设备与其他部分的能耗分开时;

e) 预期的节能量比较大,足以摆脱其他影响因素对能耗的随机干扰时。

7.4 节能改造效果检测计算方法

7.4.1 通则

改造完成后应根据实际情况,采用以下几种方式的一种或几种方式进行节能改造效果评估。

7.4.2 统计报告期节能量

统计报告期节能量按式(1)计算:

△Er=Eh-Erq+Ex ………… …………… (1)

式中:

△E—— 统计报告期节能量,单位为千瓦时(kW ·h);

Erh - 统计报告期总耗能量,单位为千瓦时(kW ·h);

Erg — 基期总耗能量,单位为千瓦时(kW ·h);

Ex —
建设方和施工方认可的修正值(主要由统计报告期和基期不可消除的影响决定),单位为

千瓦时(kW ·h)。

7.4.3 统计报告期节能率

统计报告期节能率按式(2)计算:

………………………… (2)

式中:
5+—— 统计报告期节能率。

7.4.4 产品节能率

产品节能率按式(3)计算:

(3)

式中:

。— 产品节能率;

eay— 基期单位产品平均耗能量,单位为千瓦时(kW ·h);

e— 统计报告期单位产品平均耗能量,单位为千瓦时(kW ·h)。

产品节能率5可为产品有功节能率、无功节能率和综合节能率中的任何一种,只需注意在计算时将

相应的基期单位产品耗能量ey 和统计报告期单位产品耗能量e
赋以相对应的值即可。

7.4.5 产品节能量

产品节能量按式(4)计算:

GB/T 29314—2023

△Ed=5a×ey×M ………………………… (4)

式中:

△Ea— 产品节能量,单位为千瓦时(kW ·h);

M 统计报告期产出的合格产品数量。

7.4.6 工况(工艺)节能率

工况(工艺)节能率按式(5)计算:

(5)

式中:

— 工 况 ( 工 艺 ) 节 能 率 ;

5 - 第 i 种工况(工艺)节能率,按式(6)计算;

T,— 统计报告期系统在第 i 种工况(工艺)运行时间,单位为小时(h);

n — 统计报告期系统工况(工艺)的数量。

(6)

式中:

e —— 统计报告期系统在第 i
种工况(工艺)单位时间平均耗能量,单位为千瓦时(kW ·h);

eqyi——基期系统在第i 种工况(工艺)单位时间平均耗能量,单位为千瓦时(kW
·h)。

工况(工艺)节能率5可为工况有功节能率、无功节能率和综合节能率中的任何一种,只需注意在计
算时将相应的基期工况(工艺)单位耗能量egy
和统计报告期工况(工艺)单位产品耗能量e 赋以相对应

的值即可。

7.4.7 工况节能量

工况节能量按式(7)计算:

式中:

… ……………………

(7)

△Eg——工况节能量,单位为千瓦时(kW ·h)。

7.4.8 综合节能量

综合节能量按式(8)计算:

∑Ec=Ep+Ka×Ea ………………………… (8)

式中:

∑Ec— 综合节能量,单位为千瓦时(kW ·h);

Ep — 有功节能量,单位为千瓦时(kW ·h);

Ka— 无功经济当量,其具体取值按GB/T 12497—2006 附录A 中 A.3
的规定,单位为千瓦每

千乏(kW/kvar);

Eα — 无功节能量,单位为千乏时(kvar ·h)。

有功节能量可以按照7.4.2、7.4.5、7.4.7中的任意一种方法计算得到;无功节能量可参照7.4.2、

7.4.5、7.4.7中的任意一种方法计算得到,但要注意公式中涉及的节能量值为无功节能量。

7.4.9 综合节能率

综合节能率按式(9)计算:

式 中 :

5c — 综合节能率;

∑E —- 统计报告期综合节能量,单位为千瓦时(kW ·h); ∑Ec
基期综合节能量,单位为千瓦时(kW ·h)。

GB/T 29314—2023

………………………… (9)

GB/T 29314—2023

A

(资料性)

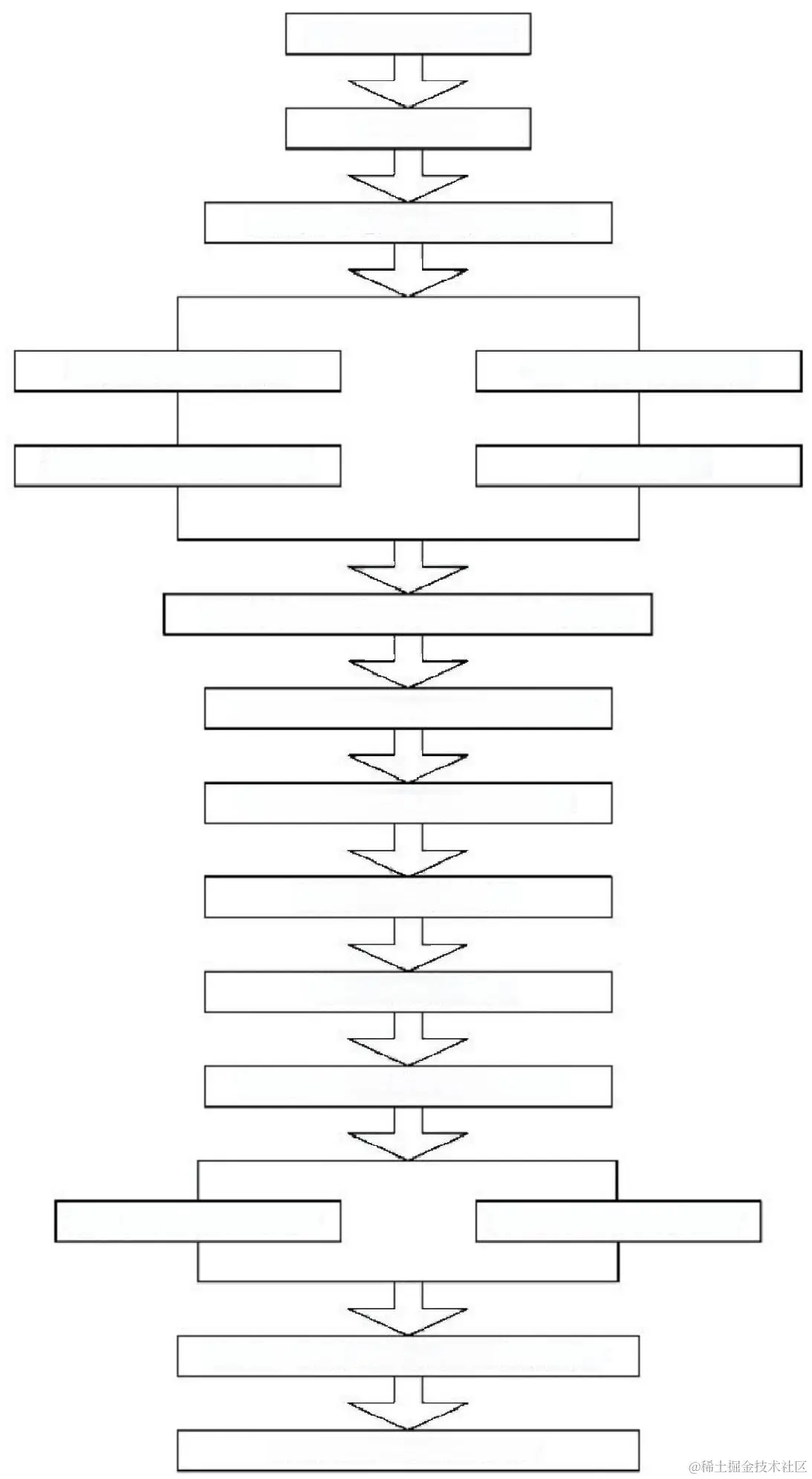
节能改造诊断评估、设计实施及节能评价流程图

节能改造诊断评估、设计实施及节能评价流程见图 A.1。

A.1 节能改造诊断评估、设计实施及节能评价流程图

GB/T 29314—2023

B

(资料性)

节能诊断流程图

节能诊断流程见图 B.1。

B.1 节能诊断流程图

GB/T 29314—2023

延伸阅读

更多内容 可以 GB-T 29314-2023 电动机系统节能改造规范. 进一步学习

联系我们

MT-T 160-1987 滤尘送风式防尘式安全帽 通用技术条件.pdf