McCabe度量法

819 阅读6分钟

概论:


McCabe度量法是由 托马斯·麦克凯 提出的一种基于程序控制流的复杂性度量方法。又称环路度量,循环复杂度(Cyclomatic complexity), 也称为条件复杂度或圈复杂度,是一种软件度量。它认为程序的复杂性很大程度上取决于程序图的复杂性。单一的顺序结构最为简单,循环和选择所构成的环路越多,程序就越复杂。

McCabe度量法以图论为工具,先画出程序图,然后用该图的环路数作为程序复杂性的度量值。程序图是退化的程序流程图。也就是说,把程序流程图的每一个处理符号都退化成一个结点,原来连接不同处理符号的流线变成连接不同结点的有向弧,这样得到的有向图就叫做程序图。

根据图论,在一个强连通的有向图G中,环的个数V(G)由以下公式给出:

V(G)=mn+2V(G)=m-n+2


其中,V(G)是有向图G中环路数,m是图G中弧数,n是图G中结点数,p是图G中强连通分量个数。在一个程序中,从程序图的入口点总能到达图中任何一个结点,因此,程序总是连通的,但不是强连通的。为了使图成为强连通图,从图的出口点到入口点加一条用虚线表示的有向边,使图成为强连通图。这样就可以使用上式计算环路复杂性了。


有的也有用E来代表图G中弧数,即

V(G)=EN+2V(G)=E-N+2




例题:


例1


采用McCabe度量法计算下图所示程序的环路复杂性为( )


A.1   B.2   C.3   D.4  

解:

环形复杂度 VG=MN+2V(G)=M-N+2,其中,E是流图中边的条数,M是结点数。

即 V(G) = 11-10+2 = 3




例2


下图用 白盒测试 方法进行测试,图中有( )条路径。采用McCabe度量计算该程序图的环路复杂性为( )


问题1 选项 A.3   B.4   C.5   D.6  

问题2 选项 A.3   B.4   C.5   D.6  

解:

将所有结点标注序号,根据图示,可以找到不同的路径共4条:

1-2-3-11;
1-2-3-4-5-6-10-11;
1-2-3-4-5-7-9-10-11;
1-2-3-4-5-7-8-9-10-11。

第一空选择B选项。


根据环路复杂度计算公式 VG=MN+2=1311+2=4V(G)=M-N+2=13-11+2=4,第二空选择B选项。




例3


对下图所示的程序流程图进行判定 覆盖测试,则至少需要( )个测试用例。采用 McCabe度量法计算其环路复杂度为( )。



问题1选项 A.2   B.3   C.4   D.5  

问题2选项 A.2   B.3   C.4   D.5  


解:

判定覆盖是设计足够多的测试用例,使得程序中的每一个判断至少获得一次“真”和一次“假”,即使得程序流程图中的每一个真假分支至少被执行一次。根据题意,只需2个测试用例即可;


根据环路复杂度的计算公式 VG=mn+2=1110+2=3V(G)=m-n+2=11-10+2=3


判定覆盖(分支覆盖)

判定覆盖与条件覆盖的区别

软件测试中条件覆盖,路径覆盖,语句覆盖,分支覆盖的区别




例4


对下图所示流程图采用白盒测试方法进行测试,若要满足路径覆盖,则至少需要( )个测试用例。采用McCabe度量法计算该程序的环路复杂性为( )



问题1选项 A.3  B.4  C.6  D.8 


问题2选项 A.1  B.2  C.3  D.4 


解:

问题1考查白盒测试路径覆盖:覆盖所有可能的路径。

根据流程图,若要覆盖所有可能路径,对于a的取值需要a=0,a<0,a>0三种用例,而对于i的取值需要i>0和i<=0两种用例,排列组合,共需要6组用测才能覆盖所有可能的路径。


问题2对于环形复杂度计算,根据公式 VG=EN+2V(G)=E-N+2,其中,E是流图中边的条数,N是结点数。


VG=EN+2=108+2=4V(G)=E-N+2=10-8+2=4




例5


采用McCabe度量法计算下列程序图的环路复杂性为( )



问题1选项

A.2  B.3  C.4  D.5 


解:

McCabe度量法先画出程序图,然后采用公式V(G)=m-n+2计算环路复杂度,其中m是有向弧的数量,n是结点的数量。


10-8+2=4



例6


对以下的程序伪代码(用缩进表示程序块)进行路径覆盖测试,至少需要( )个测试用例。采用McCabe度量法计算其环路复杂度为( )。



问题1选项

A.2  B.4  C.6  D.8 


问题2选项 A.2  B.3  C.4  D.5 


对于本题,用例(x,y,z)分别为(1,1,0)(1,-1,0)(-1,0,1)(-1,0,-1),这4个测试用例可以走完所有可能路径。因为在伪代码中,我们可以看到,当x>0时,只需要对Y分别取大于0和不大于0的值即可,z不参与比较;当x不大于0时,只需要对z分别取大于0和不大于0的值即可,y不参与比较,只需要4个用例即可。


对于第二空,转换为结点图如下:

 根据VG=mn+2V(G)=m-n+2,其中m是有向图的弧,为15,n为有向图的节点数,为13,15-13+2=4,即环路复杂的为4。




例7


下图所示的程序流程图中有(  )条不同的简单路径。采用McCabe度量法计算该程序图的环路复杂性为(  )



问题1选项

A.3  B.4  C.5  D.6 


问题2选项

A.3  B.4  C.5  D.6 


解:

环形复杂度定量度量程序的逻辑复杂度。描绘程序控制流的流图之后,可以用下述3种方法中的任何一种来计算环形复杂度。

(1)流图中的区域数等于环形复杂度。
(2)流图G的环形复杂度V(G)=E-N+2,其中,E是流图中边的条数,N是结点数。
(3)流图G的环形复杂度V(G)=P+1,其中,P是流图中判定结点的数目。
这种环路度量法,计算的思路是这样的:它是考虑控制的复杂程度,即条件选择的分支繁杂程度。
图中有3次简单的判断。故3条简单路径,形成3块环形区域,区域复杂度为3



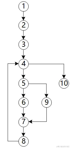
例8


软件的复杂性主要体现在程序的复杂性。(  )是度量软件复杂性的一个主要参数。若采用McCabe度量法计算环路复杂性,则对于下图所示的程序图,其环路复杂度为(  )。


问题1选项

A.代码行数  B.常量的数量  C.变量的数量  D.调用的库函数的数量 


问题2选项

A.2  B.3  C.4  D.5 


解:

代码行数度量法以程序的总代码行数作为程序复杂性的度量值。


McCabe度量法先画出程序图,然后采用公式 V(G)=mn+2V(G)=m-n+2 计算环路复杂度,其中m是有向弧的数量,n是结点的数量。在本题中,结点数为9,弧为11,所以环路复杂度为11-9+2=4。







参考:

McCabe度量方法计算程序复杂度

希赛题库