http缓存策略,作为前端必须知道

132 阅读6分钟

http缓存策略

http缓存策略这边主要讲解浏览器的缓存策略。

缓存类型分为强缓存协商缓存

1、强缓存

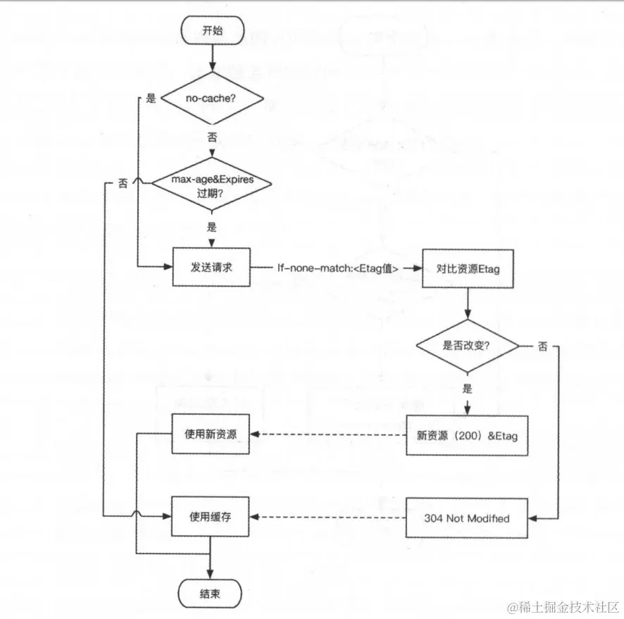
强缓存就是优先向浏览器缓存查找结果,浏览器并不会发送真正的请求给服务器了,如果本地缓存找不到了再去向服务端查找。它的执行过程是:

(1)、第一次浏览器发送请求给服务器时,此时浏览器还没有本地缓存副本,服务器返回资源给浏览器,响应码是200 OK,浏览器收到资源后,把资源和对应的响应头一起缓存下来。

(2)、第二次浏览器准备发送请求给服务器时候,浏览器会先检查上一次服务端返回的响应头信息中的Cache-Control,如果它的值中包含max-agemax-age的值是一个相对值,单位为秒,表示资源在客户端缓存的最大有效期,过期时间为第一次请求的时间加上Cache-Control的值,过期时间跟当前的请求时间比较)或者响应头中包含Expires(服务端返回的绝对时间与客户端请求时间比较),同时本地缓存资源没过期,那么命中缓存,不再请求服务器。

(3)、如果没有命中,浏览器就会把请求发送给服务器,进入缓存协商阶段。

image.png

图一:强缓存

image.png

图二:协商缓存

与本地缓存相关的头有:PragmaCache-ControlExpiresCache-Control有多个可选值代表不同的意义,而Expires就是一个日期格式的绝对值。

Cache-Control

Cache-Control是通用消息头字段,被用于在http请求和响应中,通过指定指令来实现缓存机制。缓存指令是单向的,这意味着在请求中设置的指令,不一定被包含在响应中,它是HTTP/1.1中出现的,常用几个值如下:

  • no-cache:不使用本地缓存。需要使用缓存协商,先与服务器确认返回的响应是否被更改,如果之前的响应中存在ETag,那么请求的时候会与服务端验证,如果资源未被更改,则可以避免重新下载。
  • no-store:直接禁止浏览器缓存数据,每次用户请求该资源,都会向服务器发送一个请求,每次都会下载完整的资源。
  • public:可以被所有的用户缓存,包括终端用户和CDN等中间代理服务器。
  • private:只能被终端用户的浏览器缓存,不允许CDN等中继缓存服务器对其缓存。
  • max-age:从当前请求开始,允许获取的响应被重用的最长时间(秒)。

完整版Cache-Control

在请求中使用Cache-Control时,它可选的值有:

image.png 在响应中使用Cache-Control时,它可选的值有:

image.png

多个值用逗号分隔,如:

Cache-Control:public, max-age=1000

表示资源可以被所有用户以及代理服务器缓存,最长时间为1000秒。

Pragma

Cache-Control: no-cache 效果一致。强制要求缓存服务器在返回缓存的版本之前将请求提交到源头服务器进行验证。 HTTP/1.0的产物,它用来向后兼容只支持 HTTP/1.0 协议的缓存服务器

Expires

ExpiresHTTP/1.0出现的头信息,同样是用于决定本地缓存策略的头,它是一个绝对时间,时间格式是如Mon, 10 Jun 2015 21:31:12 GMT,只要发送请求时间是在Expires之前,那么本地缓存始终有效,否则就会去服务器发送请求获取新的资源。如果同时出现Cache-Control:max-ageExpires,那么max-age优先级更高。

优先级由高到低Pragma -> Cache-Control -> Expires

2、协商缓存

当第一次请求时服务器返回的响应头中没有Cache-ControlExpires或者Cache-ControlExpires过期抑或它的属性设置为no-cache时,那么浏览器第二次请求时就会与服务器进行协商,询问浏览器中的缓存资源是不是旧版本,需不需要更新,此时,服务器就会做出判断,如果缓存和服务端资源的最新版本是一致的,那么就无需再次下载该资源,服务端直接返回304 Not Modified状态码,如果服务器发现浏览器中的缓存已经是旧版本了,那么服务器就会把最新资源的完整内容返回给浏览器,状态码就是200 Ok,服务器主要是根据http头中的这两对属性进行判断的Last-Modified/If-Modified-SinceETag/If-None-Match

Last-Modified与If-Modified-Since

浏览器第一次请求资源时,服务器会把资源的最新修改时间Last-Modified:Thu, 29 Dec 2011 18:23:55 GMT放在响应头中返回给浏览器,第二次请求时,浏览器就会把上一次服务器返回的修改时间放在请求头If-Modified-Since:Thu, 29 Dec 2011 18:23:55发送给服务器,服务器就会拿这个时间跟服务器上的资源的最新修改时间进行对比,如果两者相等或者大于服务器上的最新修改时间,那么表示浏览器的缓存是有效的,此时缓存会命中,服务器就不再返回内容给浏览器了,同时Last-Modified头也不会返回,因为资源没被修改,返回了也没什么意义。如果没命中缓存则最新修改的资源连同Last-Modified头一起返回。

第一次请求返回的响应头:

Cache-Control:no-cache
Expires:Tue, 26 Jan 2016 08:28:52 GMT
Last-Modified:Fri, 15 Jan 2016 12:06:06 GMT

第二次请求的请求头信息:

If-Modified-Since:Fri, 15 Jan 2016 12:06:06 GMT

这组头信息是基于资源的修改时间来判断资源有没有更新,另一种方式就是根据资源的内容来判断,就是接下来要讨论的ETagIf-None-Match

ETag与If-None-Match

ETag/If-None-MatchLast-Modified/If-Modified-Since的流程其实是类似的,唯一的区别是它基于资源的内容的摘要信息(比如MD5 hash)来判断。浏览器发送第二次请求时,会把第一次的响应头信息ETag的值放在If-None-Match的请求头中发送到服务器,与最新的资源的摘要信息对比,如果相等,取浏览器缓存,否则内容有更新,最新的资源连同最新的摘要信息返回。用ETag的好处是如果因为某种原因导致资源的修改时间没改变,那么用ETag就能区分资源是不是有被更新。

第一次请求返回的响应头:

Cache-Control:no-cache
ETag: "15f0fff99ed5aae4edffdd6496d7131f"

第二次请求的请求头信息:

Cache-Control:no-cache
If-None-Match: "15f0fff99ed5aae4edffdd6496d7131f"

ETag与If-None-MatchLast-Modified与If-Modified-Since同时存在时,ETag与If-None-Match的优先级高

总结

image.png