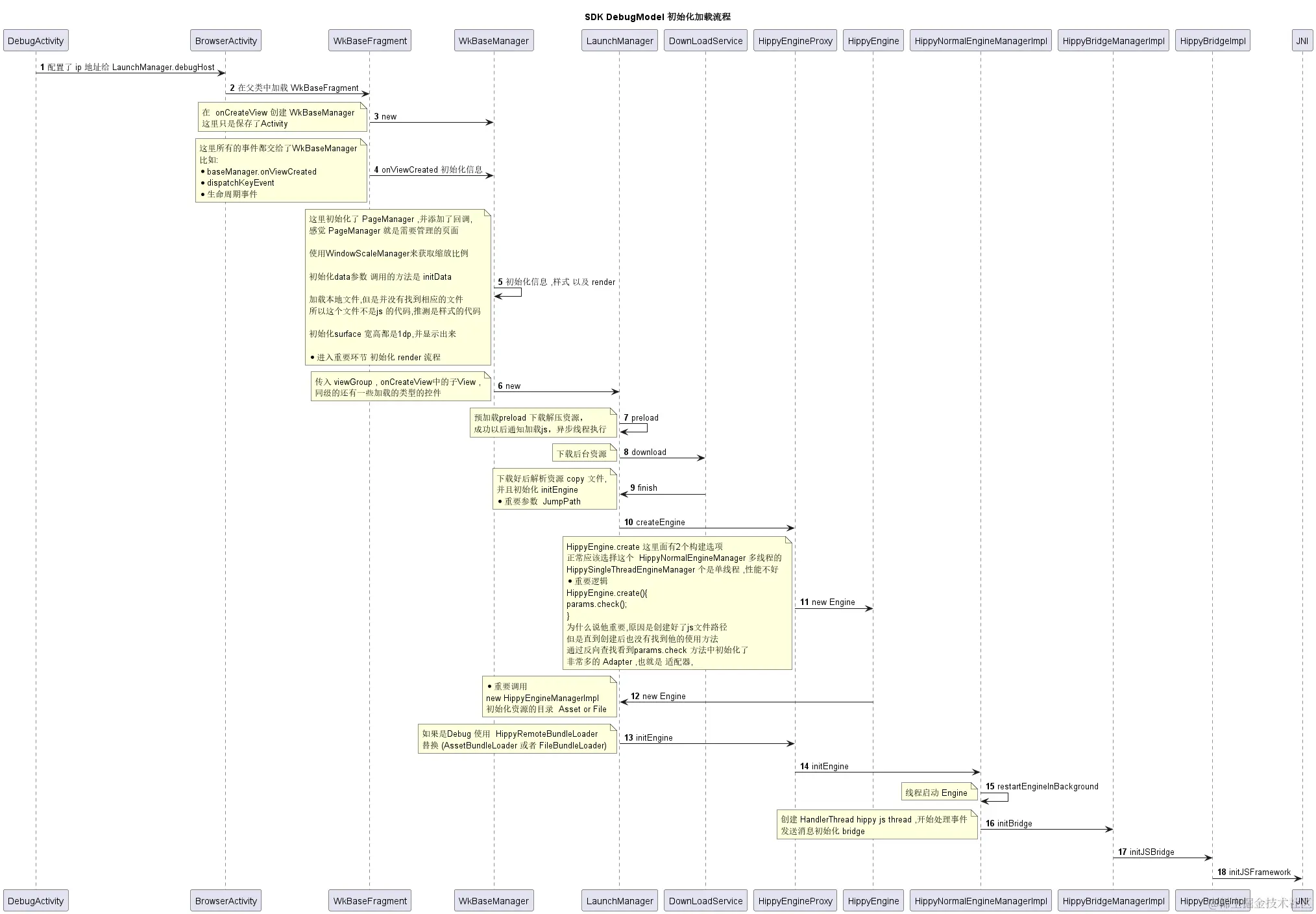
Hippy 2.0 初始化流程

233 阅读1分钟

SDKInitTimer-SDK_DebugModel_.png

这里是我整理的Hippy 2.0 初始化流程,由于我接手的并不是Hippy框架的源码,而是修改过后的,所以部分逻辑可能有点问题,但是大体的流程应该没有什么变化