软件需求分析-复习指南

359 阅读23分钟

这里写自定义目录标题

下面是一段用例的描述,针对一个汽车保险系统中“将一辆新车加入一个已有保单中”的用例。请你为其设计:
(1) 领域模型(要求给出建立过程)(20分);
(2) 活动图 (14分);
(3) 顺序图 (14分)。
问题陈述如下:
(1) 客户打电话给保险公司,并提供他的保单号,办事员输入这个信息,系统显示基本的保单。然后办事员检查信息,以确保保险费通用及保单有效。
(2) 客户给出要添加的汽车的牌子、模型、年份和车辆识别代号(VIN),办事员输入这些信息系统验证这些数据是否有效。然后客户选择期望的保额类型,以及每种类型的数量,办事员输入这些信息,系统会逐一记录并根据保单限制验证所请求的数量。输入所有的保额后,系统验证保额总和,包括保单上的其他汽车。
(3) 最后,客户必须要确认所有的驾驶员,以及他们驾驶汽车的时间比例。如果有一个新驾驶员加入,则调用另一个用例“增加新驾驶员”。
(4) 整个过程最后,系统更新保单,计算新的保险费,打印新的保单说明,邮寄给保单所有人。
在这里插入图片描述
在这里插入图片描述

  1. 一个CD销售商店需要开展网上销售业务,下面是它的一个典型销售场景:
    Normal Flow of Events:
  2. Customer submits a search request to the system, the request contains the category information of CDs.
  3. The system provides the customer a list of recommended CDs.
  4. The customer chooses one of the CDs to find additional information according to its identifier.
  5. The system provides the customer with basic information & CD Reviews
  6. The customer maintains the order, records the item chosen.
  7. The customer iterates over 3 through 5 until finished shopping.
  8. The customer checks out and leaves the website.

请以上述场景的描述为基础,执行名词抽取、建立关联和识别属性三个过程,并最终为上述描述建立领域模型,要求详细记录你在执行三个过程时的具体步骤。
在这里插入图片描述

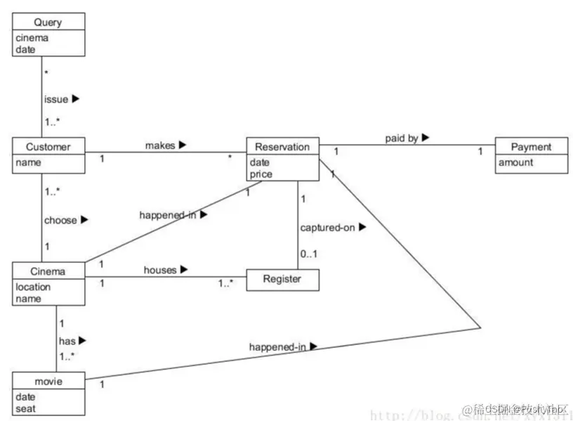
  1. 在预订电影票的过程描述如下:
    选择想要观看的电影之后,可以进行购票操作。购票时需要选择该电影放映的场次和座位信息。基本信息选择完成之后就可以创建订单了,创建订单的时候,如果用户还有优惠券,那么可以选择使用优惠券。订单创建完成后可以对订单进行支付,支付订单需要输入支付密码。最后,订单完成支付后用户可以看到订单的详细信息,系统还会随机送给用户优惠券。
    请你建立相应的领域模型。
    在这里插入图片描述

五一放假期间,学生小王准备跟舍友去某影院看场电影。
请你画出预订电影票的用例图,并对各用例做详细描述。
用例图模型
在这里插入图片描述
在这里插入图片描述

在一个教务信息网的成绩管理系统中,教师可以输入、发布学生成绩,查询自己所授课程信息以及学生选修该课的名单;学生可以查询自己的成绩;系统管理员可以添加、修改、查询学生档案资料并查询学生成绩。
请你画出该系统的上下文图和初始0层图。
附加题:继续画出1层图。
在这里插入图片描述

  1. ER图
    上面的学生成绩管理系统主要用于管理高校学生的考试成绩,提供学生成绩的录入、修改、查询等各种功能。成绩由各系的任课老师录入,或教务处人员统一录入。学生成绩录入后由各系的系秘书签字确认,只有教务处拥有对学生成绩的修改权限。
    用户的具体需求分析:
    (1)教师:负责成绩的录入,能够在一定的权限内对学生的成绩进行查询,可以实现对自己的登录密码进行修改以及对个人信息进行修改等基本功能。
    (2)系统管理员:与老师的功能相似(每个系都设有一位管理员)。另外管理员具有用户管理功能,能够对新上任的老师和新注册的学生行进添加,并能删除已经毕业和退休的老师。用户分为管理员、教师用户、学生用户三类。不论是管理员或教师用户,还是学生用户都需要通过用户名和口令进行登录。用户名采用学生的学号和教师的教工号,所以规定只能包括数字。密码由数字、字母混合构成,用户只有正确填写用户名和密码才可以登入,进行下一步操作。用户名被注销后,用户将不再拥有任何权限,并且从数据表中删除该用户的信息。
    (3)学生能够实现学生自己成绩和个人信息的查询、登录密码的修改等基本功能。
    要求:画出该系统的完整的ER图。
    在这里插入图片描述
    在这里插入图片描述

一. 现准备为某银行开发一个信用卡管理系统CCMS,该系统的基本功能为:

  1. 信用卡申请。非信用卡客户填写信用卡申请表,说明所要申请的信用卡类型及申请者的基本信息,提交CCMS。如果信用卡申请被银行接受,CCMS将记录该客户的基本信息,并发送确认函给该客户,告知客户信用卡的有效期及信贷限额;否则该客户 将会收到一封拒绝函。非信用卡客户收到确认函后成为信用卡客户。
  2. 信用卡激活。信用卡客户向CCMS提交激活请求,用信用卡号和密码激活该信用卡。激活操作结束后,CCMS将激活通知发送给客户,告知客户其信用卡是否被成功激活。
  3. 信用卡客户信息管理。信用卡客户的个人信息可以在CCMS中进行在线管理。每位信用卡客户可以在线查询和修改个人信息。
  4. 交易信息查询。信用卡客户使用信用卡进行的每一笔交易都会记录在CCMS中。信用卡客户可以通过CCMS查询并核实其交易信息(包括信用卡交易记录及交易额)。
    附件中图(a) 和(b) 分别给出了该系统的顶层数据流图和0层数据流图的初稿。
    【问题1】
    根据说明,将图(a)中的E1〜E3填充完整。
    【问题2】
    图(a)中缺少三条数据流,根据说明,分别指出这三条数据流的起点和终点。(注: 数据流的起点和终点均采用图中的符号和描述)
    【问题3】
    图(b)中有两条数据流是错误的,请指出这两条数据流的名称,并改正。(注:数据流的起点和终点均采用图中的符号和描述)
    【问题4】
    根据说明,将图(b)中P1〜P4的处理名称填充完整。
    在这里插入图片描述
    在这里插入图片描述
    在这里插入图片描述

在这里插入图片描述

二. ER图
某公司拟开发一多用户电子邮件客户端系统,部分功能的初步需求分析结果如下:
(1) 邮件客户端系统支持多个用户,用户信息主要包括用户名和用户密码,且系统 中的用户名不可重复。
(2) 邮件账号信息包括邮件地址及其相应的密码,一个用户可以拥有多个邮件地址 (如userl@123.com)。
(3) 一个用户可拥有一个地址簿,地址簿信息包括联系人编号、姓名、电话、单位 地址、邮件地址1、邮件地址2、邮件地址3等信息。地址簿中一个联系人只能属于一个用户,且联系人编号唯一标识一个联系人。
(4) 一个邮件账号可以含有多封邮件,一封邮件可以含有多个附件。邮件主要包括 邮件号、发件人地址、收件人地址、邮件状态、邮件主题、邮件内容、发送时间、接收时间。其中,邮件号在整个系统内唯一标识一封邮件,邮件状态有已接收、待发送、已发送和已删除4种,分别表示邮件是属于收件箱、发件箱、已发送箱和废件箱。一封邮件可以发送给多个用户。附件信息主要包括附件号、附件文件名、附件大小。一个附件 只属于一封邮件,附件号仅在一封邮件内唯一。
【问题1】
根据以上说明设计的E-R图如附件图所示,请指出地址簿与用户、电子邮件账号与邮件、邮件与附件之间的联系类型。
【问题2】
内容看附件的第二个图片。
【问题3】
(1) 请指出问题2中给出的地址簿、邮件和附件关系模式的主键,如果关系模式存在外键请指出。
(2) 附件属于弱实体吗?请用50字以内的文字说明原因。

在这里插入图片描述
在这里插入图片描述
在这里插入图片描述
在这里插入图片描述

三。
某企业为了方便员工用餐,为餐厅开发了一个订餐系统(COS: Cafeteria Ordering System),企业员工可通过企业内联网使用该系统。
企业的任何员工都可以查看菜单和今日特价。
系统的顾客是注册到系统的员工,可以订餐(如果未登录,需先登录)、注册工资支付、预约规律的订餐,在特殊情况下可以覆盖预订。
餐厅员工是特殊顾客,可以进行备餐、生成付费请求和请求送餐,其中对于注册工资支付的顾客生成付费请求并发送给工资系统。
菜单管理员是餐厅特定员工,可以管理菜单。
送餐员可以打印送餐说明,记录送餐信息(如送餐时间)以及记录收费(对于没有注册工资支付的顾客,由送餐员收取现金后记录)。
顾客订餐过程如下:

  1. 顾客请求查看菜单;
  2. 系统显示菜单和今日特价;
  3. 顾客选菜;
  4. 系统显示订单和价格;
    .5.顾客确认订单;
  5. 系统显示可送餐时间;
  6. 顾客指定送餐时间、地点和支付方式;
  7. 系统确认接受订单,然后发送E-mail给顾客以确认订餐,同时发送相关订餐信息通知给餐厅员工。
    系统采用面向对象方法开发,使用UML进行建模。系统的顶层用例图和一次订餐的活动图初稿分别如下图(a) 和(b) 所示。
    【问题1】
    根据说明中的描述,给出图 (a) 中A1和A2所对应的参与者。
    【问题2】
    根据说明中的描述,给出图 (a)中缺少的四个用例及其所对应的参与者。
    【问题3】
    根据说明中的描述, 给出图 (b) 中(1)〜(4)处对应的活动名称或图形符号。
    【问题4】
    指出图(a)中员工和顾客之间是什么关系,并解释该关系的内涵。
    在这里插入图片描述
    在这里插入图片描述

答案:

在这里插入图片描述
在这里插入图片描述

四, 用例图
附件图是一个零售系统的用例图,请阅读该用例图,分析该用例图包含了哪些要素,并举例说明该图中的对应要素是什么,不同的关系表达什么含义?
方式:手写答题,拍照上传
在这里插入图片描述
在这里插入图片描述

五. 顺序图
仔细分析“语音邮箱系统”的“保留语音信息”和“拨打邮箱号”的用例事件流描述,请找出里面的对象,并画出顺序图。
用例1: 拨打邮箱号
(1) 呼叫者拨打语音邮件系统的主号码.
(2) 语音邮件系统发出提示音:输入邮箱号码并加#号.
(3) 呼叫者输入接收者的邮箱号.
(4) 语音邮件系统发出问候语:已进入XX的邮箱,请留言.
用例2: 保留语音信息
(1) 呼叫者”拨打邮箱号”.
(2) 呼叫者说出信息.
(3) 呼叫者挂断电话.
(4) 语音邮件系统将记录的信息存放在接收者的邮箱中.
在这里插入图片描述

// 16 15 13

六. 用例图类图
某网上购物平台的主要功能如下:

  1. 创建订单。顾客(Customer)在线创建订单(Order),主要操作是向订单中添加项目、从订单中删除项目。订单中应列出所订购的商品(Product)及其数量(quantities )。
  2. 提交订单。订单通过网络来提交。在提交订单时,顾客需要提供其姓名(name)、 收货地址(address)以及付款方式(form of payment)(预付卡、信用卡或者现金)。为了制定送货计划以及安排送货车辆,系须确定订单量(volume)。除此之外,还必须记录每种商品的名称(name)、进价(cost price)、售价(sale price)以及单件商品的包装体积(cubic volume)。
  3. 处理订单。订单处理人员接收来自系统的订单;根据订单内容,安排配货,制定送货计划。在送货计划中不仅要指明发货日期(delivery date),还要记录每个订单的限时发送要求(Delivery Time Window )。
  4. 派单。订单处理人员将已配好货的订单转交给派送人员。
  5. 送货/收货。派送人员将货物送到顾客指定的收货地址。当顾客收货时,需要在运货单(delivery slip)上签收。签收后的运货单最终需交还给订单处理人员。
  6. 收货确认。当订单处理人员收到签收过的运货单后,会和顾客进行一次再确认。 现采用面向对象方法开发上述系统,得到如图3-1所示的用例图和图3-2所示的类图。
    【问题1】
    根据说明中的描述,给出附件图3-1中A1〜A3所对应的参与者名称和U1〜U2处所对应的用例名称。
    【问题2】
    根据说明中的描述,给出附件图3-2中C1〜C3所对应的类名以及(1)〜(4)处所对应的多重度(类名使用说明中给出的英文词汇)。
    【问题3】
    根据说明中的描述,将类C2和C3的属性补充完整(属性名使用说明中给出的英文词汇)。

在这里插入图片描述
在这里插入图片描述

七。 ER图
某医院拟开发一套住院病人信息管理系统,以方便对住院病人、医生、护士和手术等信息进行管理。
【需求分析】
(1)系统登记每个病人的住院信息,包括:病案号、病人的姓名、性别、地址、身份证号、电话号码、入院时间及病床等信息,每个病床有唯一所属的病K及病房,如附件表2-1所示。其中病案号唯一标识病人本次住院的信息。
(2)在一个病人的一次住院期间,由一名医生对该病人的病情进行诊断,并填写一份诊断书,如附件表2-2所示。对于需要进行一次或多次手术的病人,系统记录手术名称、手术室、手术日期、手术时间、主刀医生及多名协助医生,每名医生在手术中的责任不同,如附件表2-3所示,其中手术室包含手术室号、楼层、地点和类型等信息。
(3)护士分为两类:病床护士和手术室护士。每个病床护士负责护理一个病区内的所有病人,每个病区由多名护士负责护理。手术室护士负责手术室的护理工作。每个手术室护士负责多个手术室,每个手术室由多名护士负责,每个护士在手术室中有不同的责任,并由系统记录其责任。

【概念模型设计】
如附件中图2-1所示。

【概念模型设计】
根据概念模型设计阶段完成的实体联系图,得出如下关系模式(不完整):
病床(病床号,病房,病房类型,所属病区)
护士(护士编号,姓名,类型,性别,级别)
病床护士( (1) )
手术室(手术室号,楼层,地点,类型)
手术室护士( (2) )
病人( (3) ,姓名,性别,地址,身份证号,电话号码,入院时间)
医生(医生编号,姓名,性别,职称,所属科室)
诊断书( (4) ,诊断,诊断时间)
手术安排(病案号,手术室号,手术时间,手术名称)
手术医生安排( (5) ,医生责任)

【问题1】
补充附件图2-1中的联系和联系的类型。
【问题2】
根据附件图2-1,将逻辑结构设计阶段生成的关系模式中的空(1)〜(5)补充完整,并用下划线指出主键。
【问题3】
如果系统还需要记录医生给病人的用药情况,即记录医生给病人所开处方中药品的名称、用量、价格、药品的生产厂家等信息。请根据该要求,对附件图2-1进行修改,画出补充后的实体、实体间联系和联系的类型。
在这里插入图片描述
在这里插入图片描述
在这里插入图片描述
在这里插入图片描述

答案:
【问题1】
在这里插入图片描述

【问题2】
护士编号,病区
手术室号,护士编号,责任
病案号,病床号
病案号,医生编号
病案号,手术室号,手术时间,医生编号
【问题3】
在这里插入图片描述

八. DFD图
某学校欲开发图书管理系统,以记录图书馆所藏图书及其借出和归还情况,提供给借阅者借阅图书功能,提供给图书馆管理员管理和定期更新图书表功能。主要功能的具体描述如下:
处理借阅。借阅者要借阅图书时,系统必须对其身份(借阅者ID)进行检查。通过与教务处维护的学生数据库、人事处维护的职工数据库中的数据进行比对,以验证借阅者ID是否合法。若合法,则检查借阅者在逾期未还图书表中是否有逾期未还图书,以及罚金表中的罚金是否超过限额。如果没有逾期未还图书并且罚金未超过限额,则允许借阅图书,更新图书表,并将借阅的图书存入借出图书表。借阅者归还所借图书时, 先由图书馆管理员检查图书是否缺失或损坏,若是,则对借阅者处以相应罚金并存入罚金表;然后,检查所还图书是否逾期,若是,执行“处理逾期”操作;最后,更新图书表,删除借出图书表中的相应记录。
维护图书。图书馆管理员查询图书信息;在新进图书时录入图书信息,存入图书表;在图书丢失或损坏严重时,从图书表中删除该图书记录。
处理逾期。系统在每周一统计逾期未还图书,逾期未还的图书按规则计算罚金,并记入罚金表,并给有逾期未还图书的借阅者发送提醒消息。借阅者在借阅和归还图书时,若罚金超过限额,管理员收取罚金,并更新罚金表中的罚金额度。
现采用结构化方法对该图书管理系统进行分析与设计,获得如图1-1所示的顶层数据流图和图1-2所示的0层数据流图。
【问题1】
使用说明中的词语,给出附件图1-1中的实体E1〜E4的名称。
【问题2】
使用说明中的词语,给出附件图1-2中的数据存储D1〜D4的名称。
【问题3】
在DFD建模时,需要对有些复杂加工(处理)进行进-步精化,绘制下层数据流图。针对附件图1-2中的加工“处理借阅”,在1层数据流图中应分解为哪些加工?(使用说明中的术语)
【问题4】
说明【问题3】中绘制1层数据流图时要注意的问题
在这里插入图片描述
在这里插入图片描述
在这里插入图片描述

九. ER图
某集团公司拥有多个大型连锁商场,公司需要构建一个数据库系统以方便管理其业务运作活动。
【需求分析结果】
1.商场需要记录的信息包括商场编号(编号唯一),商场名称,地址和联系电话。 某商场信息如下表所示。
在这里插入图片描述

2.每个商场包含有不同的部门,部门需要记录的信息包括部门编号(集团公司分配),部门名称,位置分布和联系电话。某商场的部门信息如下表所示。
在这里插入图片描述

3.每个部门雇用多名员工处理日常事务,每名员工只能隶属于一个部门(新进员工在培训期不隶属于任何部门)。员工需要记录的信息包括员工编号(集团公司分配), 姓名,岗位,电话号码和工资。员工信息如下表所示。
在这里插入图片描述

4.每个部门的员工中有一名是经理,每个经理只能管理一个部门,系统需要记录每个经理的任职时间。
【概念模型设计】
在这里插入图片描述

【关系模式设计】
商场(商场编号,商场名称,地址,联系电话)
部门(部门编号,部门名称,位置分布,联系电话,(a))
员工(员工编号,员工姓名,岗位,电话号码,工资,(b))
经理((c),任职时间)
【问题1】
根据问题描述,补充四个联系,完善实体联系图(图4)。联系名可用联系1、联系2、联系3和联系4代替,联系的类型分为1:1、l:n和m:n。
【问题2】
根据实体联系图,将关系模式中的空(a)〜(c)补充完整,并分别给出部门、员工和经理关系模式的主键和外键。
【问题3】
为了使商场有紧急事务时能联系到轮休的员工,要求每位员工必须且只能登记一位紧急联系人的姓名和联系电话,不同的员工可以登记相同的紧急联系人。则在附件图4中 还需添加的实体是(1),该实体和实体联系图(图4)中的员工存在(2)联系(填写联系类型)。 给出该实体的关系模式。

答案:
【问题1】(图中的m、n也可以同*来表示,对练习名称可不做要求,但不能出现重名)
在这里插入图片描述

【问题2】
(a)商场编号 (b)部门编号 ©员工编号
部门关系模式的主键:部门编号
外键:商场编号
员工关系模式的主键:员工编号
外键:部门编号
经理关系模式的主键:员工编号
外键:员工编号
【问题3】
(d)紧急联系人(e)1:n
关系模式:紧急联系人(员工编号,姓名,联系电话)
十. DFD图
假设某大型商业企业由商品配送中心和连锁超市组成,其中商品配送中心包括采购、财务、配送等部门。为实现髙效管理,设计了商品配送中心信息管理系统,其主要 功能描述如下:

  1. 系统接收由连锁超市提出的供货请求,并将其记录到供货请求记录文件。
  2. 在接到供货请求后,从商品库存记录文件中进行商品库存信息查询。如果库存满足供货请求,则给配送处理发送配送通知:否则,向采购部门发出缺货通知。
  3. 配送处理接到配送通知后,查询供货请求记录文件,更新商品库存记录文件,并向配送部门发送配送单,在配送货品的同时记录配送信息至商品配送记彔文件。
  4. 采购部门接到缺货通知后,与供货商洽谈,进行商品采购处理,合格商品入库,并记录采购清单至采购清单记录文件、向配送处理发出配送通知,同时通知财务部门给供货商支付货款。
    该系统采用结构化方法进行开发,得到待修改的数据流图如附件图1所示。
    【问题1】
    使用【说明】中的词语,给出附件第1个图中外部实体E1至E4的名称和数据存储D1至D4 的名称。
    【问题2】
    以上数据流图中存在四处错误数据流,请指出各自的起点和终点;若将上述四条错误数据流删除,为保证数据流图的正确性,应补充三条数据流,请给出所补充数据流的起点和终点。(起点和终点请采用上述数据流图中的符号或名称)填写在如附件图2所示的表格中。
    在这里插入图片描述
    在这里插入图片描述

十一用例图序列图
某银行计划开发一个自动存提款机模拟系统(ATM System)。系统通过读卡器(CardReader)读取ATM卡;系统与客户(Customer)的交互由客户控制台(Customer-Console)实现;银行操作员(Operator)可控制系统的启动(System Startup)和停止(System Shutdown);系统通过网络和银行系统(Bank)实现通信。
当读卡器判断用户已将ATM卡插入后,创建会话(Session)。会话开始后,读卡器进行读卡,并要求客户输入个人验证码(PIN)。系统将卡号和个人验证码信息送到银行系统进行验证。验证通过后,客户可从菜单选择如下事务(Transaction):

  1. 从ATM卡账户取款(Withdraw);
  2. 向ATM卡账户存款(Deposit):
  3. 进行转账(Transfer);
  4. 查询(Inquire)ATM卡账户信息。
    一次会话可以包含多个事务,每个事务处理也会将卡号和个人验证码信息送到银行系统进行验证。若个人验证码错误,则转个人验证码错误处理(Invalid PIN Process)。每个事务完成后,客户可选择继续上述事务或退卡。选择退卡时,系统弹出ATM卡,会话结束。
    系统采用面向对象方法开发,使用UML进行建模。系统的顶层用例图如附件图3-1所示,一次会话的序列图(不考虑验证)如图3-2所示。
    在这里插入图片描述
    在这里插入图片描述

【问题1】
根据【说明】中的描述,给出图3-1中A1和A2所对应的参与者,U1至U3所对应的用例,以及该图中空(1)所对应的关系。(U1至U3的可选用例包括:Session、Transaction, Insert Card、Invalid PIN Process 和 Transfer)
【问题2】
根据【说明】中的描述,使用消息名称列表中的英文名称,给出图3-2中6〜9对应的消息。
在这里插入图片描述

【问题3】
解释图3-1中用例U3和用例Withdraw、Deposit等四个用例之间的关系及其内涵
答案:
【问题1】
A1:Customer A2:Bank U1:Session
U2:Invalid PIN Process U3:Transaction
(1)< < extend > >
【问题2】
6:read PIN()
7:PIN
8:create(atm,this,card,pin)
9:perform Transaction
【问题3】
Transaction是一个抽象泛化用例,具有其他事务类型共有的属性和行为,每个具体的事务类型继承它,并实现适合自己的特定的操作。
Copyright @PushyTao