[Python从零到壹] 一.为什么我们要学Python及基础语法详解

88 阅读26分钟

初来掘进学习,还请各位大佬多多指教。

欢迎大家来到“Python从零到壹”,在这里我将分享约200篇Python系列文章,带大家一起去学习和玩耍,看看Python这个有趣的世界。所有文章都将结合案例、代码和作者的经验讲解,真心想把自己近十年的编程经验分享给大家,希望对您有所帮助,文章中不足之处也请海涵。

Python系列整体框架包括基础语法10篇、网络爬虫30篇、可视化分析10篇、机器学习20篇、大数据分析20篇、图像识别30篇、人工智能40篇、Python安全20篇、其他技巧10篇。您的关注、点赞和转发就是对秀璋最大的支持,知识无价人有情,希望我们都能在人生路上开心快乐、共同成长。

本文参考了作者和许老师CSDN的文章,真心推荐大家去学习。

同时,作者新开的“娜璋AI安全之家”将专注于Python和安全技术,主要分享Web渗透、系统安全、人工智能、大数据分析、图像识别、恶意代码检测、CVE复现、威胁情报分析等文章。虽然作者是一名技术小白,但会保证每一篇文章都会很用心地撰写,希望这些基础性文章对你有所帮助,在Python和安全路上与大家一起进步。


一.初聊Python

为什么要学习Python?
在学习Python之前,你不要担心自己没基础或“脑子笨”,我始终认为,只要你想学并为之努力,就能学好,就能用Python去做很多事情。在这个喧嚣的时代,很多技术或概念会不断兴起,我希望你能沉下心来去学习,不要急于求成,一步一个脚印。当你把某个技术学好、学精后,还是能做一些事情的,甚至能找到喜欢的工作或完成实践项目。

程序语言没有最好,只有最适合。作为一名初学者,我非常推荐你学习Python,为啥?一方面是因为它具有语法清晰、代码友好、易读性高的特点,同时Python拥有强大的第三方库函数,包括网络爬取、数据分析、可视化、人工智能等;另一方面Python既是一门解释性编程语言,又是面向对象的语言,其操作性和可移植性高,被广泛应用于数据挖掘、信息采集、人工智能、网络安全、自动化测试等领域。甚至,很多小学生、高中课程和计算机二级也都陆续增加了Python。

Python优势
Python最大的优势在于效率。有时候程序员或科研工作者的效率比机器的效率更重要,对于很多复杂性的功能,使用更加清晰的语言能给程序减少更多的负担,从而大大增强程序的质量,其易学性和扩展性也能让新手很快上手。虽然Python底层运行速度要比C语言慢,但Python清晰的结构能解放程序员的时间,同时很方便的和其他编程语言代码(如C语言)融合在一起。

所以,从来没有一种编程语言可以像Python这样同时扎根在这么多领域,并且Python支持跨平台操作,也支持开源,拥有强大的第三方库。尤其随着人工智能的持续火热,Python在IEEE近几年发布的最热门语言中多次排名第一,越来越多的程序爱好者、科技关注者也都开始学习Python。

image.png

Python学习建议
在Python学习过程中,不要觉得你的底子薄或者之前没接触过,就想放弃,很多人还没起跑就选择退赛。我想,只要沉下心来,肯下功夫,就能学好。在学习过程中,一定要去写代码、写代码、写代码,只写真正动手去实践,才能慢慢积累。

同时,编写代码过程中出错也是家常便饭,我现在写Python代码每天不出点错,心里都躁得慌,所以遇到错误,学会百度、谷歌去解决真的非常重要,它也是你学习能力的一种提升,实在找不到错误,可以去开源论坛、社区、学习群里提问,也欢迎来公众号或CSDN找我。

接下来我给出许老师推荐的Python程序员成长路线图,包括:基础语法–>语感训练–>课题练习–>分方向继续学习–>中级程序员–>拓展深度和广度–>高级程序员。

在这里插入图片描述

这里,给出我学习Python的一些历程和技巧。我最早接触Python是2013年,主要是因为研究生方向是自然语言处理,需要通过Python抓取数据并进行分析,所以就选择了它。那些年Python的资料很少,也没这么火热,但也一直坚持着,具体建议如下:

  • 先把环境安装,开始编写第一个Python代码,别再去等明天了
  • 学习过程中切勿看视频(书籍),喝着奶茶,就是一天,一定要动手敲代码啊
  • 通常先了解Python基础语法,推荐MOOC北理工嵩天老师的视频和runoob语法,当然B站和CSDN上也有很多免费资料,大家可以去选择
    -- www.icourse163.org/course/BIT-…
    -- www.runoob.com/python/pyth…
  • 基础语法大致掌握后可以尝试学习Python网络爬虫,因为不论是数据分析、机器学习、渗透测试等,都会涉及到爬虫技术,只有拥有自己的语料,才能处理更多问题。 爬虫方面不用太深入,掌握两门技术即可 Urllib、Requests、BeautifulSoup、XPath、Selenium、Scrapy、分布式爬虫
  • 接下来学习Python可视化分析(词云)、微信操作、邮箱发送等功能,这些知识能有效提高你的编程兴趣
  • 人工智能方向:包括机器学习(回归 | 聚类 | 分类)、深度学习(TensorFlow | Keras | Pytorch)学习,建议结合实际科研或项目进行深入研究
  • 图像识别方向:包括图像处理、OpenCV、模式识别、机器学习、深度学习、目标检测学习,也建议结合实际科研或项目进行深入研究
  • 其他方向学习:Web网站开发、网络安全、自动化测试、应用程序编写

学习路上没有捷径,只有坚持,但你却能通过Python不断提升你的学习兴趣,做一些喜欢的事,喜欢上这门语言。最后给出当年大三学习Python时激励自己的话: If not now, when? If not me, who? 如果不是为了自己奋斗,又是为谁;如果不是现在奋斗,什么时候开始呢?


二.Python简介及安装入门

1.Python简介

Python是荷兰人Guido van Rossum在1989年开发的一种脚本新解释语言,它是一种面向对象的解释型计算机程序设计语言。Python是纯粹的自由软件,其语法简洁清晰,特色之一是强制使用空白符(White Space)作为语句缩进。由于Python具有丰富和强大的库,常被昵称为胶水语言。

image.png

Python作为热门语言,具有以下特点:

  • 语法清晰,代码友好,易读性好
  • 应用广泛,具有大量的第三方库支持,尤其是机器学习、人工智能相关库
  • Python可移植性强,易于操作各种存储数据的文本文件和数据库
  • Python是一门面向对象语言,支持开源思想
  • 能在多种功能、多种平台上撰写脚本及快速开发

作者和许老师观点一样,不建议初学者上来就选择像Anaconda或PyCharm等集成工具,在我看来它们提供的便利不如给用户学习带来的麻烦多。至少,在开始第一个星期不要使用IDE。对于Python这样一种解释型的脚本语言,一款趁手的编辑器就足够。

  • 我们需要的是专注于python本身,而不是被工具使用问题所困扰。君不见,知乎上关于Pycharm和Vscode的使用说明、常见问题的解决方案,多得几乎超过了讨论Python本身
  • 很多学生由于学校电脑的限制,安装Python官方提供的轻量型工具学习更方便
  • 手工运行代码,可以更直观、更深刻地了解脚本的解释执行过程
  • 手工调试代码,有助于代码优化,提高代码把控能力
  • 可以更好地使用pip安装和管理第三方模块

当然,这些工具后续随着学习深入,作者也会普及和分享其功能用法。

  • Anaconda Python
  • PyCharm
  • Cpython
  • ActivePython
  • PyPy
  • Jython
  • Spyder

image.png


2.安装流程

如果您选择Windows系统下编程,则您可以在Python官网Downloads页面中下载编程软件,其官网网址为 www.python.org。 同时,如果您是在Linux系统下编写Python代码,则您可以直接在Linux系统中内置安装使用Python解释器。

image.png

从Python官网下载时,请注意选择正确的版本。如果是用于学习,下载最新版没有问题,如果是用于生产,则要考虑你开发需要的第三方模块是否支持最新版的Python。注意,Python2已经不更新,建议大家学习Python3,两者语法基本类似,仅部分功能修改。这里作者选择下载Python3.6或Python3.7。

image.png

安装时不要忘记勾选最下面的两个复选框,否则会给后续的模块安装带来一些麻烦,推荐使用默认方式安装。

image.png

安装成功后,需要在“开始”菜单中选中“程序”,找到安装成功的Python软件,如图所示,打开解释器编写Python代码。

image.png

打开“Python 3.6(64-bit)”命令行软件,输入第一行Python代码“I love python”,输出结果如下图所示。解释型语言的优势,就是可以写一句执行一句,想到哪儿写到哪儿,不必像编译型语言那样得把程序全部写完,编译成功后才能运行。我特别喜欢使用python的IDLE,甚至拿它当计算器用。

image.png

但是如果你需要编写大段代码或自定义函数时,Python命令行肯定不是一个很好的选择,此时读者可以点击“IDLE”,运行Python的集成开发环境(Python Integrated Development Environment,IDLE),你可以用它来创建或打开.py脚本文件,可以编辑、运行和调试,打开如下图所示。

image.png

接着可以点击“File”中“New File”新建文件,并另存为py文件,如“test01.py”,然后点击运行“Run Module F5”按钮,运行Python脚本文件。

image.png

所有Python文件将以.py为扩展名。将源代码写在test01.py文件中运行。

image.png

很多时候,我们用IDLE验证代码的写法是否正确,查看模块是否安装成功以及版本号。IDLE支持tab键自动补齐,经常用这个功能查看某个对象的方法和属性。小技巧:

  • tab键自动补齐
  • 光标移动到执行过的语句上敲击回车,可以重复这个命令
  • 下划线(_)可以获取最后一次执行结果

三.基础语法

前面已经成功安装了Python软件,接下来我们开始讲解Python的基础语法,包括缩进与注释、变量与常量、输入与输出、赋值与表达式等。

1.缩进与注释

缩进
不同于其他语言,在Python中通过缩进来标明代码的层次关系。1个缩进等于4个空格,它是Python语言中标明程序框架的唯一手段。

在Python中,同一个语句块中每条语句都是缩进的,并且缩进量相同,当回退或已经闭合语句块时,需要回退至上一层的缩进量,表示当前块结束。下面是C语言和Python语法的对比,其中C语言用大括号来区分层次关系,Python通过缩进来区分。

缩进的空白数量是可变的,但是所有代码块语句必须包含相同的缩进空白数量,这个必须严格执行。

image.png

Python引号
Python 可以使用引号( ' )、双引号( " )、三引号( ''' 或 """ ) 来表示字符串,引号的开始与结束必须是相同类型的。其中三引号可以由多行组成,编写多行文本的快捷语法,常用于文档字符串,在文件的特定地点,被当做注释。

word = 'eastmount'
sentence = "娜璋AI安全之家"
paragraph = """这是一个段落。
包含了多个语句"""

注释 注释是用于说明代码信息的,注释代码是不执行的。Python注释主要包括两种:

  • 行注释:采用#开头进行单行注释,如“#定义一个变量”。
#!/usr/bin/python
# -*- coding: UTF-8 -*-
# 文件名:test01.py

# 第一个注释
print ("Hello World!")  # 第二个注释
  • 块注释:多行说明的注释采用'''或"""开头和结尾,比如使用Python集成开发环境Spyder新建文件时,通常有一段注释说明。
"""
Created on Sat Sep 16 10:34:31 2017
@author: yxz
"""

多行语句
Python语句中一般以新行作为语句的结束符。但是我们可以使用斜杠( \)将一行的语句分为多行显示,如下所示:

total = item_one + \
        item_two + \
        item_three

语句中包含 [], {} 或 () 括号就不需要使用多行连接符。如下实例:

days = ['Monday', 'Tuesday', 'Wednesday',
        'Thursday', 'Friday']

2.变量与常量

变量
变量是程序中值可以发生改变的元素,是内存中命名的存储位置,变量代表或引用某值的名字,比如希望用N代表3,name代表“hello”等。其命名规则如下:

  • 变量名是由大小写字符、数字和下划线(_)组合而成的。
  • 变量名的第一个字符必须是字母或下划线(_)。
  • Python中的变量是区分大小写的,比如“TEST”和“test”是两个变量。
  • 在Python中对变量进行赋值时,使用单引号和双引号是一样的效果。 注意,Python中已经被使用的一些关键词不能用于声明变量,关键词表如下:
['and', 'as', 'assert', 'break', 'class', 'continue', 'def', 'del', 'elif',  'else', 'except', 'exec', 'finally', 'for', 'from',  'global', 'if', 'import', 'in',  'is', 'lambda',  'not', 'or',  'pass', 'print', 'raise', 'return', 'try', 'while', 'with', 'yield']

不同于C/C++/Java等语言,Python中的变量不需要声明,就可以直接使用赋值运算符对其进行赋值操作,根据所赋的值来决定其数据类型,下图为未声明输出其类型。

在这里插入图片描述

常量
常量是指程序中值不发生改变的元素,一旦初始化后就不能对其修改的固定值,它是内存中用来保存固定值的单元。由于某种原因,Python并未提供如C/C++/Java一样的const修饰符,换言之,python并没有定义常量的关键字。但是Python可以使用对象的方法来创建常量,比如通过const.py文件,将const类注册到sys.modules全局字典中


3.输入与输出

输出
输出使用print()函数实现,包括输出字符信息或变量,在Python2中,输出包括两种格式:print a或print(a),表示输出变量a的值。但Python3不再支持空格输出,如果您之前使用的是Python2,我们需要注意这些区别。

如果需要输出多个变量,则使用采用逗号连接,如print(a,b,c)。简单示例如下图所示,print()函数可以输出各种类型的变量。

  • print(a,b,c)

在这里插入图片描述

同时,Python支持格式化输出数据,需要调用format()函数实现,其输出格式为:print(format(val,format_modifier)),其中参数val表示值、format_modifier表示格式字,示例如下图所示。

  • print(format(val,format_modifier))

在这里插入图片描述

其中“6.2f”表示输出6位数值的浮点数,小数点后精确到两位,输出值的最后一位采用四舍五入方式计算,最终输出的结果为“12.35”。“.2%”表示输出百分数,保留两位有效数字,其输出结果为“34.56%”。如果想输出整数直接使用“.0f”即可。

输入
Python输入主要包括input()和raw_input()两个函数。

  • input(): input()函数从控制台获取用户输入的值,格式为:<变量>=input(<提示性文字>)。获取的输入结果为用户输入的字符串或值,并保存在变量中。输入字符串和整数实例如下,其中type()函数用于查找变量的类型。
>>> str1 = input("input:")
input:"I am a teacher"
>>> print(str1)
I am a teacher

>>> age = input("input:")
input:25
>>> print(age,type(age))
25 <class 'str'>
>>> 
  • raw_input(): raw_input()函数是另一个输入操作,并返回string字符串。输入以换行符结束,通过help(raw_input)可以查找帮助,常见格式为:s = raw_input([prompt]),参数[prompt]可选,用于提示用户输入。示例代码如下,第一段代码输入“hello world”,第二段代码输入“25”。
>>> str1 = raw_input("input:")
input:hello world
>>> print(str1)
hello world

>>> age = raw_input("input:")
input:25
>>> print(age,type(age))
25 <type 'str'>
>>> 

注意,raw_input是2.x版本的输入函数,在新版本环境下会报错,该函数未定义。在3.x版本中应该用input()代替raw_input()。

image.png


4.赋值与表达式

赋值
Python中的赋值语句是使用等号(=)给变量直接赋值,如“a=10”。如果需要同时给多个变量进行赋值,表达式如下:

  • <变量1>,<变量2>,...,<变量n> = <表达式1>,<表达式2>,...,<表达式n>

它先运算右侧N个表达式,然后同时将表达式结果赋给左侧变量。举例如下:

>>> a,b,c = 10,20,(10+20)/2
>>> print(a,b,c)
10 20 15.0
>>>

表达式
表达式是程序中产生或计算新数据值的一行代码,赋值表达式如a=10,通常由变量、常量或操作符号产生表达式。定义表达式注意一下几点:

  • 使用变量之前必须对其赋值,使用赋值表达式对其赋值。
  • 表达式也需要遵循句首缩进规律,且不能改变其空格数量。
  • 表达式中可以适量增加空格,使程序可读性更高,但空格不能分割变量的命名方式,比如“a = b + c”,在运算符之间适当增加空格。

四.数据类型

讲述完Python基础知识后,让作者带领大家认识Python的常用数据类型。

1.数字类型

Python常见的数字类型包括整数类型、浮点数类型、复数类型。

  • 整数类型:对应的数学中的整数,其返回类型为int型,如10、25等;long为长整型,也可以代表八进制和十六进制。
  • 浮点数类型:带有小数点的数字,返回类型为float型,如3.14、2.1e2等。
  • 复数类型:Python复数分为两部分,形如a + bj,其中a为实部,b为虚部,返回类型为complex,例如-12.3 + 8j。复数可以通过.real获取实部数据,.imag获取虚部数据。
>>> z = -12.3 + 8j
>>> print(z, type(z))
(-12.3+8j) <type 'complex'>
>>> print(z.real, z.imag)
-12.3 8.0

注意:Python中数字类型是可以相互转换的,其中浮点数调用int()函数转换为整数,如int(3.14)返回结果3,整数调用float()转换为小数,浮点数调用complex()函数转换为复数。


2.字符串类型

字符串类型在Python中是指需要用单引号或双引号括起来的一个字符或字符串。该类型调用type('Python')返回的结果是str类型。一般记为:

  • s="a1a2···an"(n>=0)

字符串表示一个字符的序列,其最左端表示字符串的起始位置,下标为0,然后依次递增。字符串对应的编号称为“索引”,比如str1='Python',则str1[0]获取第一个字符,即“P”字母,并且字符串提供了一些操作和函数共用户使用,比如len(str1)计算字符串长度,其返回结果为6。

counter = 100         #赋值整型变量
miles = 1000.0        #浮点型
name = "Eastmount"    #字符串

python的字串列表有两种取值顺序:

  • 从左到右索引默认0开始的,最大范围是字符串长度少1
  • 从右到左索引默认-1开始的,最大范围是字符串开头

在这里插入图片描述

如果你要实现从字符串中获取一段子字符串的话,可以使用 [头下标:尾下标] 来截取相应的字符串,其中下标是从0开始算起,可以是正数或负数,下标可以为空表示取到头或尾。[头下标:尾下标] 获取的子字符串包含头下标的字符,但不包含尾下标的字符。比如:

>>> s = 'abcdef'
>>> s[1:5]
'bcde'

3.列表类型

列表是Python中非常重要的一个数据类型,它是在中括号([ ])中用逗号分隔的元素集合,列表中的元素可以通过索引进行单个访问,并且每个元素之间是有序的。例如:

>>> list1 = [1, 2, 3, 4, 5]
>>> print(list1)
[1, 2, 3, 4, 5]
>>> print(list1[0])
1
>>> print(type(list1))
<type 'list'>

>>> list2 = ['I', 'am', 'a', 'teacher']
>>> print(list2)
['I', 'am', 'a', 'teacher']
>>> print(list2[3])
teacher
>>> 

列表可以完成大多数集合类的数据结构实现。它支持字符、数字、字符串甚至可以包含列表(即嵌套)。列表用 [ ] 标识,是Python最通用的复合数据类型。

列表中值的切割也可以用到变量 [头下标:尾下标] ,就可以截取相应的列表,从左到右索引默认0开始,从右到左索引默认-1开始,下标可以为空表示取到头或尾。(下图参考runoob网站,推荐大家去学习)

image.png

列表中的每个元素可以定义不同的数据类型,如list1 = [1, 1.3, 'teacher']。其操作方法和字符串类似,如列表采用加号(+)拼接、采用乘号(*)重复显示、也可以切片获取列表中的子元素,示例如下:

>>> list1 = [1, 2, 3, 4, 5]
>>> list2 = [6, 7, 8]
>>> print(list1+list2)
[1, 2, 3, 4, 5, 6, 7, 8]
>>> print(list2*3)
[6, 7, 8, 6, 7, 8, 6, 7, 8]
>>> print(list1[2:4])
[3, 4]
>>> 

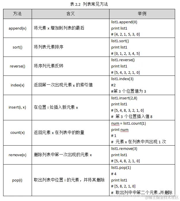
列表中的常见方法如下表所示,假设存在列表list1 = [4, 2, 1, 5, 3]。

image.png


4.元组类型

元组是和列表类似的一种数据类型,它采用小括号定义一个或多个元素的集合,其返回类型为tuple。示例如下:

>>> t1 = (12, 34, 'Python')
>>> print(t1)
(12, 34, 'Python')
>>> print(type(t1))
<type 'tuple'>
>>> print(t1[2])
Python
>>> 

注意:可以定义空的元组,如t2=(),元组可以通过索引访问,比如上述代码t1[2]访问第3个元素,即“Python”。当元组定义后就不能进行更改,也不能删除,这不同于列表,由于元组的不可变特性,它的代码更加安全。

以下是元组无效的,因为元组是不允许更新的,而列表是允许更新的。错误提示:TypeError: 'tuple' object does not support item assignment,在编程构成中出错或BUG是非常正常的,莫慌,解决掉它。

# -*- coding: UTF-8 -*-
tuple = ( 'runoob', 786 , 2.23, 'john', 70.2 )
list = [ 'runoob', 786 , 2.23, 'john', 70.2 ]
tuple[2] = 1000    # 元组中是非法应用
list[2] = 1000     # 列表中是合法应用

在这里插入图片描述


5.字典类型

字典(dictionary)是除列表以外python之中最灵活的内置数据结构类型。列表是有序的对象集合,字典是无序的对象集合。两者之间的区别在于:字典当中的元素是通过键来存取的,而不是通过偏移存取。

字典是针对非序列集合而提供的,字典用"{ }"标识,由键值对(< Key > < Value >)组成,字典是键值对的集合,其类型为dict。键是字典的索引,一个键对应着一个值,通过键值可查找字典中的信息,这个过程叫做映射。

示例如下,通过键值对可以获取“4”对应的“Guiyang”。

>>> dic = {"1":"Beijing","2":"Shanghai","3":"Chengdu","4":"Guiyang"}
>>> print(dic)
{'1': 'Beijing', '3': 'Chengdu', '2': 'Shanghai', '4': 'Guiyang'}
>>> print(dic["4"])
Guiyang

字典与列表主要存在几个区别:

  • 列表中的元素是顺序排列的,字典中的数据是无序排列的。
  • 它们的映射方式不同,列表通过地址映射到值,字典通过键值对映射到值。
  • 列表只能通过数字下标或索引访问,字典可以用各种对象类型作为键访问。

字典键值对灵活应用非常重要,尤其是网络爬虫Json格式解析,后面我们实际案例中会用到。下面给出一段简单代码,重点是keys()和values()用法。

dict = {}
dict['one'] = "This is one"
dict[2] = "This is two"

tinydict = {'name': 'runoob','code':6734, 'dept': 'sales'}
 
print(dict['one']) #输出键为one的值
print(dict[2])     #输出键为2的值
print(tinydict)    #输出完整字典
print(tinydict.keys())   #输出所有键
print(tinydict.values()) #输出所有值

输出结果如下图所示:

在这里插入图片描述


五.字符串操作

个人觉得字符串操作也是Python非常好用的地方,不论是数据爬取、大数据分析或文本挖掘中,所以作者单独将该部分拿出来进行讲解。

字符串是指有序的字符序列集合,用单引号、双引号、三重(单双均可)引号引起来,其中使用三重引号括起来的字符串变量可以用来定义换行的字符串。比如:

str1 = 'hello world'
str2 = "hello world"
str3 = """hello world"""

字符串支持格式化输出,需要引入操作符百分号(%)实现,在百分号的左侧放置一个格式化字符串,右侧放置期望的格式化值,也可是元组和字典。例如:

>>> print("Hi!My Name is %s,I am %d years old and %f pounds heavy."%("YXZ", 26, 55.5))
Hi!My Name is YXZ,I am 26 years old and 55.500000 pounds heavy.
>>> 

依次输出字符串(%s)、整数(%d)、浮点数(%s)三个值。同时字符串支持各种各样的操作,尤其是处理文本内容时,需要使用这些方法及函数,下面讲解常用函数。

基础操作
字符串的基本操作包括求长度、拼接、重复操作、索引、切片等等。假设str1字符串为“hello”,str2字符串为“world”,则len(str1)计算字符串str1长度为5;str1+str2拼接后的结果为“helloworld”;str1*3字符串重复结果为“hellohellohello”。

字符串切片定义为s[i:j:step],其中step表示切片的方向,默认起点从0开始,终点不写切到最后。例如:

str1 = 'abcdefghijklmn'
print(str1[3:6])
# def

输出结果为“def”,从第3个值开始获取,第6个值为终点且不获取,即str1[0]='a',str1[3]='d',str1[4]='e',str1[5]='f'。同样,如果增加step参数且为负数,表示从反向切片。正方向第一个a索引下标值为0,最后一个n索引下标值为-1,结果为“nmlk”。

str1 = 'abcdefghijklmn'
print(str1[-1:-5:-1])
# nmlk

find()函数

  • 用法:从字符串中查找子字符串,返回值为子串所在位置的最左端索引。如果没有找到则返回-1,扩展的rfind()方法表示从右往左方向查找,常用于正则表达式爬取数据。
  • 示例:获取字符串“def”的位置,位于第3个位置(从0开始计数)。
str1 = 'abcdefghijklmn'
num = str1.find('def')
print num
# 3

split()函数

  • 用法:字符串分割函数,将字符串分割成序列,返回分割后的字符串序列。如果不提供分割符,程序将会把所有空格作为分隔符。
  • 示例:默认按照空格分割字符串,也可以设置如“+”分割字符串,该方法在字符串分割、IP提取、URL后缀提取常用。

在这里插入图片描述

strip()函数

  • 用法:该函数用于去除开头和结尾的空格字符(不包含字符串内部的空格),同时S.strip([chars])可去除指定字符。扩展的函数lstrip()去除字符串开始(最左边)的所有空格,rstrip()去除字符串尾部(最右边)的所有空格。
  • 示例:去除字符串前后两端的空格。
>>> str1 = "    I am a teacher    "
>>> print(str1.strip())
I am a teacher
>>> 

join()函数

  • 用法:通过某个字符拼接序列中的字符串元素,队列中元素必须是字符串,返回一个拼接好的字符串函数,可以认为join()函数是split()函数的逆方法。
  • 示例:采用空格(' ')拼接字符串['I','am','a','teacher'],代码及输出结果如下。
>>> num = ['I','am','a','teacher']
>>> sep = ' '
>>> str1 = sep.join(num)
>>> print str1
I am a teacher
>>> 

六.总结

无论如何,作者都希望这篇文章能给您普及一些Python知识,更希望您能跟着我一起写代码,一起进步。如果文章能给您的研究或项目提供一些微不足道的思路和帮助,就更欣慰了。作者最大的期望就是文章中的一些故事、话语、代码或案例对您有所帮助,致那些努力奋斗的人。

话说,作者当年通过Python其实是能找到一些好工作的,但由于喜欢教书,放弃了北京互联网,选择回到家乡贵州,成为了一名高校教师。哈哈,当时其实就想回去教Python和大数据知识的,虽然只是个普通的选择,但真心希望自己能站在讲台前,保持初心,教更多的学生、普及更多的Python编程知识,为家乡培育更多的数据分析、数据挖掘、大数据、网络安全等领域的人才,贡献绵薄之力。最后以作者离开北京选择回贵州任教的一首诗结尾:

  • 贵州纵美路迢迢,
  • 未付劳心此一遭。
  • 收得破书三四本,
  • 也堪将去教尔曹。

image.png

初来掘进学习,还请各位大佬多多指教。最后,真诚地感谢您关注,感谢这么多年的陪伴,会一直坚持分享,希望我的文章能陪伴你成长,也希望在技术路上不断前行。文章如果对你有帮助、有感悟,就是对我最好的回报,且看且珍惜!

(By:娜璋之家 Eastmount 2023-09-18 夜于贵阳)


参考文献如下: