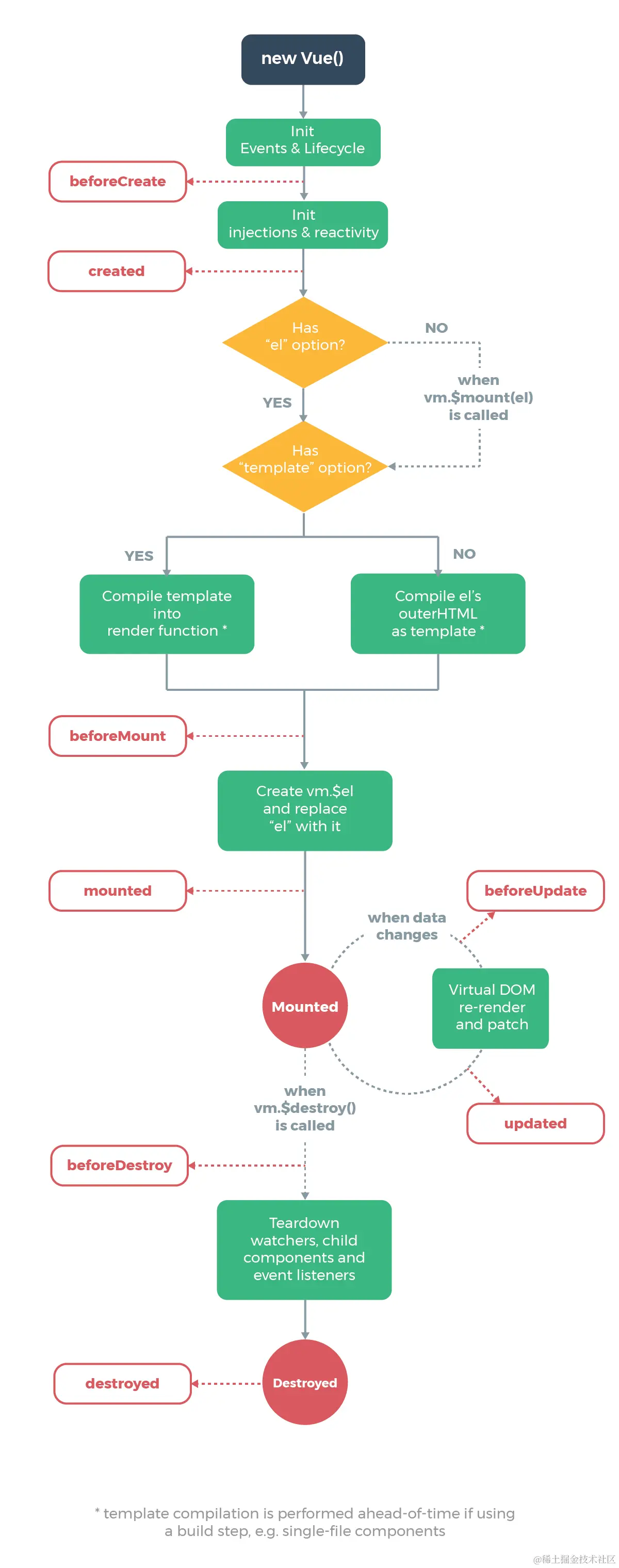
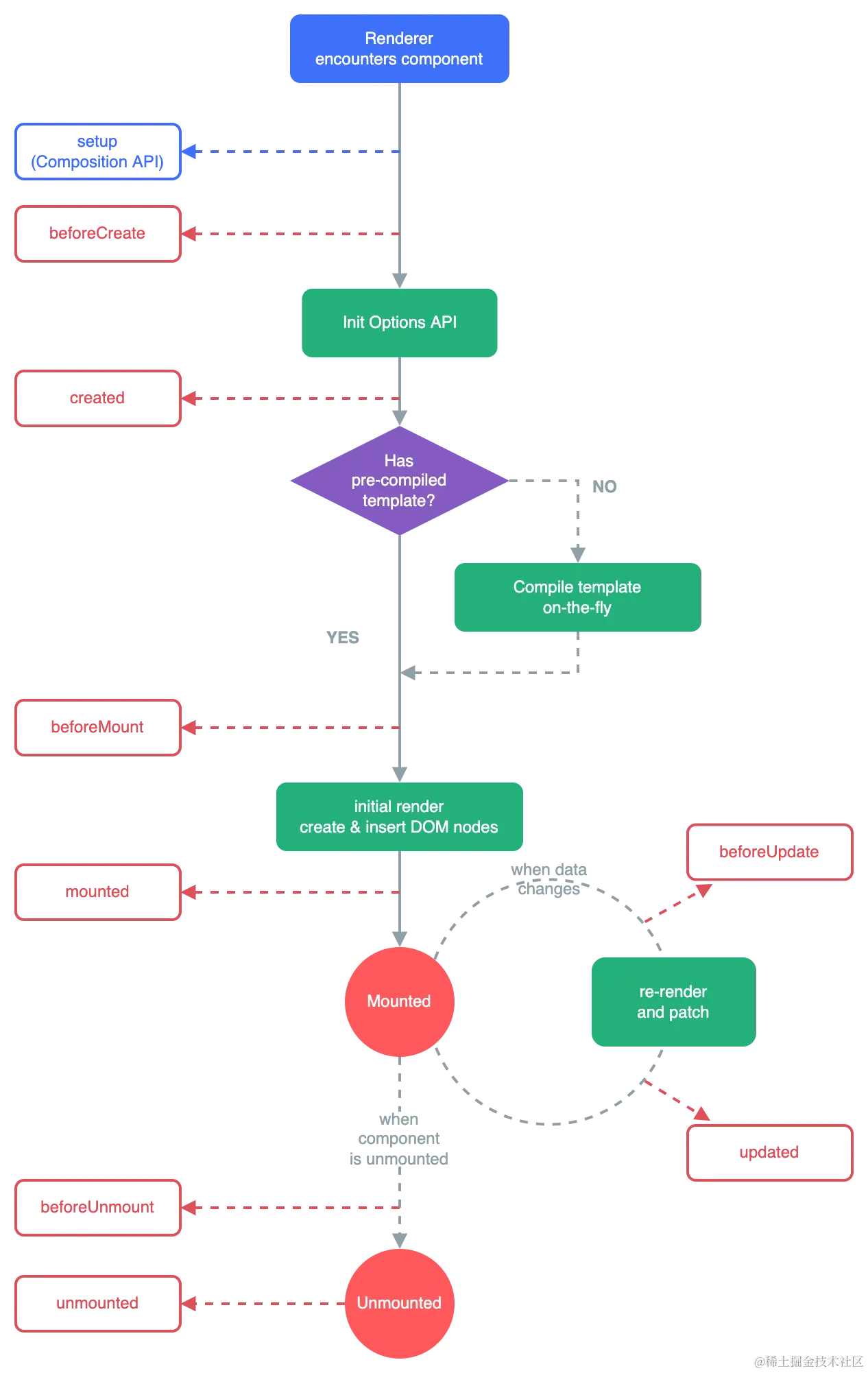
vue2、vue3生命周期图对比

92 阅读1分钟
  • 在调用beforeCreate之前,数据初始化并未完成,像dataprops这些属性无法访问到。
  • 到了created的时候,数据已经初始化完成,能够访问dataprops这些属性,但这时候并未完成dom的挂载,因此无法访问到dom元素。

vue2.0生命周期:

lifecycle.png vue3.0生命周期:

lifecycle.16e4c08e.png