“金九银十”招聘旺季来了!Android程序员如何与面试官battle?

160 阅读11分钟

前言

金九银十是一年中招聘季的高峰期,对于求职者来说,面试是获取理想职位的关键一步。本文将探讨如何与面试官进行有效的沟通和辩论,以及面试中的重点关注点。同时,引入STAR法则作为面试技巧,帮助求职者在激烈的竞争中脱颖而出。

面试是求职过程中最重要的环节之一,它不仅是雇主评估求职者能力和适应性的机会,也是求职者展示自己优势和吸引雇主的机会。在金九银十的招聘季,面试竞争愈加激烈,因此,与面试官进行有效的沟通和辩论,以及关注面试中的重点问题至关重要。而STAR法则是一种常用的面试技巧,有助于求职者清晰地陈述自己的经历和能力。

一、与面试官battle的关键要素:

  1. 自信和积极心态:自信是与面试官battle的关键要素之一。在面试过程中展示积极的心态和自信的态度,有助于给面试官留下积极的印象。保持良好的姿态、自信的言谈举止和积极的表情是非常重要的。

  2. 深入了解岗位和公司:在面试前,对目标岗位和公司进行充分的了解是非常重要的。通过研究公司的业务模式、产品和服务,以及该岗位的职责和要求,可以在面试中展示对公司和岗位的热情,并回答相关问题。

  3. 掌握职业技能和知识:IT行业的面试通常会涉及技术问题和项目经验。在面试前,应该对自己所学的技能和知识进行全面复习和准备。理解常见的编程语言、开发框架和数据库等技术,以及在实际项目中的应用,将有助于在面试中回答技术问题和展示自己的能力。

二、面试中的重点关注点:

  1. 项目经验:在IT行业的面试中,项目经验是雇主考察求职者实际工作能力的重要指标。在面试中,应重点关注自己在过去的项目中承担的角色、解决的问题和取得的成果。通过使用STAR法则,即情景(Situation)、任务(Task)、行动(Action)和结果(Result),详细描述项目的背景、挑战和解决方案,展示自己的工作能力和团队合作能力。

  2. 技术问题:IT行业的面试通常包含技术问题,以考察求职者的专业知识和技能。在面试前,应该熟悉常见的编程语言、开发框架和数据库等技术,并能够使用STAR法则回答与之相关的问题。通过描述具体的情境、任务、采取的行动和取得的结果,展示自己在技术方面的能力和经验。

  3. 沟通和团队合作能力:IT行业不仅需要技术能力,还需要良好的沟通和团队合作能力。在面试中,应重点展示自己在团队合作和沟通方面的能力。举例来说,可以使用STAR法则来描述自己在过去项目中与团队成员合作的情景、任务、采取的行动和取得的结果。强调自己的沟通和协调能力,并提供具体的实例来支持自己的说法。

三、STAR法则在面试中的应用:

STAR法则是一种在面试中有效回答问题的技巧。它包括以下四个步骤:

  1. 情景(Situation):描述你所处的情境和背景。解释清楚你所面临的挑战和问题。

  2. 任务(Task):说明你在该情境下的任务和目标。阐明你需要完成的工作或达成的目标。

  3. 行动(Action):详细描述你采取的行动和方法。解释你是如何应对挑战,解决问题和实现目标的。

  4. 结果(Result):强调你的行动所取得的结果和成果。说明你的贡献和影响,以及你从中学到的经验。

通过使用STAR法则,你可以清晰地陈述自己的经历和能力。在回答面试问题时,尽量使用具体的例子和数据来支持你的说法。这样可以让面试官更好地了解你的工作经验和成就,并评估你与目标岗位的匹配程度。

在金九银十的招聘季,面试是求职者获取理想职位的重要机会。与面试官进行有效的沟通和辩论,以及关注面试中的重点问题是至关重要的。STAR法则作为一种面试技巧,可以帮助求职者在面试中清晰地陈述自己的经历和能力。通过准备和实践,求职者可以在激烈的竞争中脱颖而出,获得心仪的职位。

面试题

作为一个在Android开发行业打拼多年的老程序员,这里小编给那些对面试题了解不够多的小伙伴准备了一份《Android面试题汇总》,此份面试题总共分为三十二个模块,分别是:「Java 基础、集合、多线程、虚拟机、反射、泛型、并发编程、Android四大组件、异步任务和消息机制、UI绘制、性能调优、SDN、第三方框架、设计模式、Kotlin、计算机网络、系统启动流程、Binder、Handler、AMS、Dart、Flutter、算法和数据结构、NDK、H.264、H.265.音频编解码、FFmpeg、OpenMax、OpenCV、OpenGL ES」,如下图所示: 在这里插入图片描述

面试题展示

Java方面

Java基础部分

  • 抽象类与接口的区别?
  • 分别讲讲 final,static,synchronized
  • 请简述一下String、StringBuffer和
  • “equals”与“==”、“hashCode”的区别和使用场景?
  • Java 中深拷贝与浅拷贝的区别?
  • 谈谈Error和Exception的区别?
  • 什么是反射机制?反射机制的应用场景有哪些?
  • 谈谈如何重写equals()方法?为什么还要重写hashCode()?
  • 谈谈你对Java泛型中类型擦除的理解,并说说其局限性? -String为什么要设计成不可变的?
  • 说说你对Java注解的理解?

Java集合

  • 谈谈List,Set,Map的区别?
  • 谈谈ArrayList和LinkedList的区别?
  • 请说一下HashMap与HashTable的区别
  • 谈一谈ArrayList的扩容机制?
  • HashMap 的实现原理?
  • 请简述 LinkedHashMap 的工作原理和使用方式?
  • 谈谈对于ConcurrentHashMap的理解?

Java多线程

  • Java 中使用多线程的方式有哪些?
  • 说一下线程的几种状态?
  • 如何实现多线程中的同步?
  • 谈谈线程死锁,如何有效的避免线程死锁?
  • 谈谈线程阻塞的原因?
  • 请谈谈 Thread 中 run() 与 start() 的区别?
  • synchronized和volatile关键字的区别?
  • 如何保证线程安全?
  • 谈谈ThreadLocal用法和原理?
  • java线程中notify 和 notifyAll有什么区别?
  • 什么是线程池?如何创建一个线程池?
  • 谈一谈java线程常见的几种锁?
  • 谈一谈线程sleep()和wait()的区别?

Java虚拟机

  • 谈一谈JAVA垃圾回收机制?
  • 回答一下什么是强、软、弱、虚引用以及它们之间的区别?
  • 简述JVM中类的加载机制与加载过程?
  • JVM、Dalvik、ART三者的原理和区别?
  • 请谈谈Java的内存回收机制?
  • JMM是什么?它存在哪些问题?该如何解决?

在这里插入图片描述

Android方面

四大组件

  • Activity 与 Fragment 之间常见的几种通信方式?
  • LaunchMode 的应用场景?
  • 对于 Context,你了解多少?
  • IntentFilter是什么?有哪些使用场景?
  • 谈一谈startService和bindService的区别,生命周期以及使用场景?
  • Service如何进行保活?
  • 简单介绍下ContentProvider是如何实现数据共享的?
  • 说下切换横竖屏时Activity的生命周期?
  • Intent传输数据的大小有限制吗?如何解决?

Android 异步任务和消息机制

  • HandlerThread 的使用场景和用法?
  • IntentService 的应用场景和使用姿势?
  • AsyncTask的优点和缺点?
  • 谈谈你对 Activity.runOnUiThread 的理解?
  • 子线程能否更新UI?为什么?
  • 谈谈 Handler 机制和原理?
  • 为什么在子线程中创建Handler会抛异常?
  • Handler中有Loop死循环,为什么没有阻塞主线程,原理是什么?

数据结构

  • 什么是冒泡排序?如何优化?
  • 请用 Java 实现一个简单的单链表?
  • 如何反转一个单链表?
  • 谈谈你对时间复杂度和空间复杂度的理解?
  • 谈一谈如何判断一个链表成环?
  • 什么是红黑树?为什么要用红黑树?
  • 什么是快速排序?如何优化?
  • 说说循环队列?
  • 如何判断单链表交叉

在这里插入图片描述

Android Framework

Binder

  • Binder有什么优势
  • Binder是如何做到一次拷贝的
  • MMAP的内存映射原理了解吗
  • Binder机制是如何跨进程的
  • 说说四大组件的通信机制
  • 为什么Intent不能传递大数据

Handler

  • HandlerThread是什么?为什么它会存在?
  • 简述下 Handler 机制的总体原理?
  • Looper 存在哪?如何可以保证线程独有?
  • 如何理解 ThreadLocal 的作用?
  • 主线程 Main Looper 和一般 Looper 的异同?
  • Handler 或者说 Looper 如何切换线程?
  • Looper 的 loop() 死循环为什么不卡死?
  • Looper 的等待是如何能够准确唤醒的?
  • Message 如何获取?为什么这么设计?

AMS

  • ActivityManagerService是什么?什么时候初始化的?有什么作用?
  • ActivityThread是什么?ApplicationThread是什么?他们的区别
  • Instrumentation是什么?和ActivityThread是什么关系?
  • ActivityManagerService和zygote进程通信是如何实现的。
  • ActivityRecord、TaskRecord、ActivityStack,Activi
  • ActivityManager、ActivityManagerService、Activit
  • 手写实现简化版AMS

在这里插入图片描述

算法方面

  • 如何运⽤⼆分查找算法
  • 如何⾼效解决接⾬⽔问题
  • ⼆分查找⾼效判定⼦序列
  • 如何去除有序数组的重复元素
  • 如何寻找最⻓回⽂⼦串
  • 如何⾼效进⾏模幂运算
  • 如何运用贪心思想广域玩跳跃游戏
  • 如何⾼效判断回⽂链表
  • 如何在无线序列中随机抽取元素
  • 如何判定括号合法性
  • 如何寻找缺失和重复的元素
  • 请说一说HashMap,SparseArrary原理,SparseArrary相比HashMap的优点、ConcurrentHashMap如何实现线程安全?
  • 请说一说HashMap原理,存取过程,为什么用红黑树,红黑树与完全二叉树对比,HashTab、concurrentHashMap,concurrent包里有啥?
  • 请说一说hashmap put()底层原理,发生冲突时,如何去添加(顺着链表去遍历,挨个比较key值是否一致,如果一致,就覆盖替换,不一致遍历结束后,插入该位置) ?

在这里插入图片描述

Kotlin方面

  • 请简述一下什么是 Kotlin?它有哪些特性?
  • Kotlin中实现单例的几种常见方式?
  • 在Kotlin中,什么是内联函数?有什么作用?
  • 请谈谈Kotlin中的Coroutines,它与线程有什么区别?有哪些优点?
  • 说说Kotlin中的Any与Java中的Object 有何异同?
  • Kotlin中的数据类型有隐式转换吗?为什么?
  • Kotlin中集合遍历有哪几种方式
  • Kotlin内置标准函数let的原理是什么?
  • Kotlin语言的run高阶函数的原理是什么?

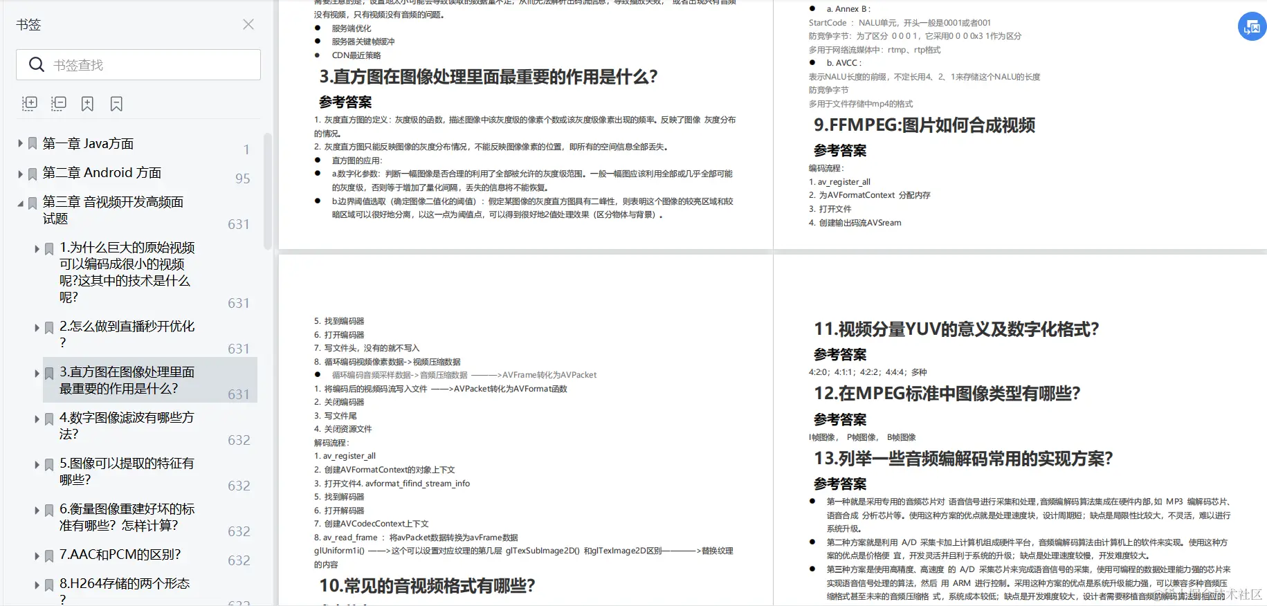
音视频方面

  • 怎么做到直播秒开优化?
  • 数字图像滤波有哪些方法?
  • 图像可以提取的特征有哪些?
  • FFMPEG:图片如何合成视频
  • 常见的音视频格式有哪些?
  • 请叙述MPEG视频基本码流结构?
  • 说一说ffffmpeg的数据结构?
  • 如何降低延迟?如何保证流畅性?如何解决卡顿?解决网络抖动?
  • 平时说的软解和硬解,具体是什么?

在这里插入图片描述

Flutter方面

  • Dart 语言的特性?
  • Dart 多任务如何并行的?
  • dart是值传递还是引用传递?
  • Flutter 特性有哪些?
  • Widget 和 element 和 RenderObject 之间的关系?
  • 使用mixins的条件是什么?
  • Stream 两种订阅模式?
  • Flutter中的Widget、State、Context 的核心概念?是为了解决什么问题?
  • 说一下Hot Reload,Hot Restart,热更新三者的区别和原理
  • Flutter 如何与 Android iOS 通信?
  • 说一下什么是状态管理,为什么需要它?

在这里插入图片描述

详细关注公众号:Android老皮
还能解锁  《Android十大板块文档》 ,让学习更贴近未来实战。已形成PDF版

内容如下

1.Android车载应用开发系统学习指南(附项目实战)
2.Android Framework学习指南,助力成为系统级开发高手
3.2023最新Android中高级面试题汇总+解析,告别零offer
4.企业级Android音视频开发学习路线+项目实战(附源码)
5.Android Jetpack从入门到精通,构建高质量UI界面
6.Flutter技术解析与实战,跨平台首要之选
7.Kotlin从入门到实战,全方面提升架构基础
8.高级Android插件化与组件化(含实战教程和源码)
9.Android 性能优化实战+360°全方面性能调优
10.Android零基础入门到精通,高手进阶之路