es6的新语法+vue2学习笔记

88 阅读2分钟

1. es6

ECMA的第6版,15年发布,规定新的语法特性

2. let声明变量

varlet
声明的变量会越狱声明的变量有严格的作用域
可以声明多次只能声明一次
会变量提升*(未声明的变量不会报错)*不会变量提升

代码案例:

 <script>
   // {
   //   var a = 1;
   //   let b = 2;
   // }
   // console.log(a);
   // // Uncaught ReferenceError: b is not defined
   // console.log(b);
 ​
   // var a =1;
   // var a =2;
   // let b =11;
   // let b = 22;
   // // Identifier 'b' has already been declared
   // console.log(a,b);
 ​
   // undefined
   console.log(aa);
   var aa = 111;
   // Cannot access 'bb' before initialization
   console.log(bb);
   let bb = 222;
 ​
 </script>

3.const 声明常量

  • 声明之后不允许修改
  • 一旦声明之后必须初始化
   const aaa = 111;
   // Assignment to constant variable.
   aaa = 222;

4.解构表达式

 <script>
   let arr = [1, 2, 3];
   /**数组**/
   // let a = arr[0];
   // let b = arr[1];
   // let c = arr[2];
   // console.log(a, b, c);
   // let [a,b,c] = arr;
   // console.log(a,b,c);
 ​
   /**对象**/
   const person = {
     name: 'shigen',
     age: 20,
     hobby: ["1", "2", "3"]
   }
 ​
   // abc赋值为name
   const {name: abc, age, hobby} = person;
   console.log(abc, age, hobby);
 </script>

5.字符串

 <script>
   // 字符串拓展
   let str = "hello.vue";
   console.log(str.startsWith("hello")); // true
   console.log(str.endsWith(".vue")); // true
   console.log(str.includes("e")); // true
   console.log(str.includes("hello")); // true
 ​
   // 字符串模板
   let ss = `<p>this is a <span>span</span></p>`;
   console.log(ss);
 ​
   // 字符串中插入变量和表达式
   const person = {
     name: "shigen",
     age: 20
   }
   const {name, age} = person;
   function func() {
     return "hello shigen";
   }
   // ${}中表达式
   let info = `我是:${name},我的年龄是 ${age + 10 }, ${func()}`;
   console.log(info);
 </script>

6.函数优化

6.1 函数的默认参数

   function add(a, b) {
     // b为空,b的值为1
     b = b || 1;
     return a + b;
   }

6.2 方法声明的时候带默认值

   function add2(a, b = 1) {
     return a + b;
   }
   // 11 20
   console.log(add2(10), add2(10, 10));

6.3 不定参数

   function func(...values) {
     console.log(`参数的长度${values.length}`);
   }
   func(1,2);
   // 参数的长度3
   func(10,20,30);

6.4 箭头函数

   var print = function (obj) {
     console.log(obj);
   }
   var print1 = obj => console.log(obj);
   print1('hello');
 ​
   var sum = function (a, b) {
     return a + b;
   }
   var sum1 = (a, b) => a + b;
   console.log(sum1(10, 20));

6.4.1 箭头函数+解构

 const person = {
   name : "zhangsan",
   ls: [12,"12","122"]
 }
 function hello(person) {
   console.log(`hello ${person.ls}`);
 }
 // 箭头函数+解构
 var hello1 = ({ls}) => console.log(`hello ${ls}`);
 hello1(person);

7. 对象优化

7.1 获得keysvaluesentries

 const person = {
   name : "zhangsan",
   age: 21,
   ls: [12,"12","122"]
 }
 console.log(Object.keys(person));
 console.log(Object.values(person));
 console.log(Object.entries(person));

7.2 assign聚合

   const target = {a: 1};
   const source1 = {b: 2};
   const source2 = {c: 3};
   // 要变成 {a:1,b:2,c:3}
   Object.assign(target, source1, source2);
   console.log(target);

7.3 声明对象简写

 const age = 11;
 const name ="shigen";
 const person1 = {age:age, name:name};
 const person2 = {age, name};
 console.log(person2);

7.4 对象的函数属性简写

 let person3 = {
   name: "shigen",
   eat: function (food) {
     console.log(`${this.name} 在吃 ${food}`);
   },
   // 获取不到this
   eat2: food => console.log(`${this.name} 在吃 ${food}`),
   eat3(food) {
     console.log(`${this.name} 在吃 ${food}`);
   }
 }
 ​
 person3.eat("apple");
 person3.eat2("banana");
 person3.eat3("orange");

7.5 对象拓展运算符

7.5.1 深拷贝对象

   // 对象的深拷贝
   let p1 = {name: "shigen", age:15};
   let someone = {...p1}
   console.log(someone);

7.5.2 合并对象

   let age1 = {age: 15}
   let name1 = {name: "zhangsan"}
   let p2 = {name: "lisi"}
   p2 = {...age1, ...name1}
   // {age: 15, name: 'zhangsan'}
   console.log(p2);

7.6 mapreduce

7.6.1 map的使用

接受一个函数,将原来数组中所有元素用这个函数处理之后放入新数组返回

   let arr = ['1', '-10', 45, '-100']
   arr = arr.map(item => item*2);
   // 2,-20,90,-200
   console.log(arr.toString());

7.6.2 reduce的使用

为数组中的每一个元素依次执行回调函数,不包括数组中被删除或者从未被赋值的元素

 ​
 /**
    * 1.previousValue 上一次调用回调的返回值/或者是提供的初始值:initialValue
    * 2.currentValue 数组中当前被处理的元素
    * 3.index
    * 4. array 调用reduce的数组
    */
 let result = arr.reduce((a,b) => {
   console.log(`previousValue: ${a} currentValue: ${b}`);
   return a+b;
 }, 100);
 // -128 ===> -28
 console.log(`result: ${result}`);

7.7 promisereject

 <script src="http://code.jquery.com/jquery-2.1.1.min.js"></script>
 ​
 <script>
 ​
   function get(url) {
     /**
      * resolve 成功往下传递
      * reject 失败往下传递
      */
     return new Promise((resolve, reject) => {
       $.ajax({
         url: url,
         success: function (data) {
           resolve(data);
         },
         error: function (data) {
           reject(data);
         }
       })
     })
   }
 ​
   get(`mock/user.json`)
   .then((data) => {
     console.log('查询用户成功', data);
     return get(`mock/user_course_${data.id}.json`);
   })
   .then((data) => {
     console.log('课程查询成功', data);
     return get(`mock/score_${data.course_id}.json`);
   })
   .then((data) => {
     console.log('成绩查询成功', data);
   })
   .catch((err) => {
     console.log('出现异常', err);
   });
 ​
 ​
 </script>

8.模块化

8.1 什么是模块化

将代码进行拆分,方便重复使用,类似java中的导包。

export用于规定模块的对外接口

import 用于导入其他模块提供的功能

 const util = {
   sum(a, b) {
     return a + b;
   }
 }
 ​
 export {util}
 ​
 // ---------------------
 import util from './util.js'
 import {name,age} from './user.js'
 util.add(1,2);

9.vue的使用

9.1 npm的使用

 npm init -y
 npm install vue

9.2 入门的demo

 <div id="app">
   <h2>{{name}} is good!</h2>
 </div>
 ​
 <script src="../../../js/vue.js"></script>
 <script>
   let vm = new Vue({
     el: '#app',
     data: {
       name: "shigen"
     }
     
   });
 </script>

9.3 vue的指令

  • 插值表达式{{}}只能写在标签体里边

  • v-htmlv-text

  • v-bind:href='link'绑定属性 ——-单向绑定

  • v-model ——- 双向绑定

  • v-on 绑定事件

    • 事件修饰符
    • v-on:click=func()或者@click=func()
    • 按键修饰符
    • v-on:keyup.up="num+=2"
  • .stop:防止事件冒泡,等同于JavaScript中的event.stopPropagation()
  • .prevent:防止执行预设的行为,等同于JavaScript中的event.preventDefault()
  • .capture:捕获冒泡
  • .self:将事件绑定到自身,只有自身才能触发
  • .once:只触发一次
  • .passive:不阻止事件的默认行为
  • v-for遍历
  • v-ifv-show v-show只是控制display的属性值
  • 计算属性和监听器
 <script>
   let vm = new Vue({
     el: '#app',
     data: {
       xyjPrice: 99.87,
       shzPrice: 89.99,
       xyjNum: 1,
       shzNum: 1,
       msg: ''
     },
     computed: {
       totalPrice() {
         return this.xyjNum * this.xyjPrice + this.shzNum* this.shzPrice;
       }
     },
     watch: {
       xyjNum(newVal, oldVal) {
         if (newVal >= 3) {
           this.msg = "不能超过三本";
           this.xyjNum = 3;
         } else {
           this.msg = ''
         }
       }
     }
   });
 </script>
  • 过滤器

常用来处理文本格式化的操作,双括号插值/v-bind表达式

 <body>
 <div id="app">
   <ul>
     <li v-for="(user,index) in userList">
       {{user.name}} ==> {{user.gender === 1 ? '男' : '女'}} ==> {{user.gender | genderFilter }}
     </li>
   </ul>
 </div>
 ​
 <script src="../../../js/vue.js"></script>
 <script>
   let vm = new Vue({
     el: '#app',
     data: {
       userList: [
         {name: 'shigen', gender: 1},
         {name: 'zhangsan', gender: 0}
       ]
     },
     filters: {
       genderFilter(gender) {
         return gender === 1 ? '男' : '女';
       }
     }
   })
 </script>
 </body>

 // 定义全局的过滤器  
 Vue.filter('gFilter', function (val) {
   return val === 1 ? '男' : '女';
 })

10. vue的组件化

10.1 全局声明一个组件

组件的data是方法的返回

 <body>
 <div id="app">
   <button v-on:click="count++">被点击了 {{count}} 次</button>
   <counter></counter>
 </div>
 <script src="../../../js/vue.js"></script>
 <script>
   Vue.component('counter', {
     template: '<button v-on:click="count++">被点击了 {{count}} 次</button>',
     data() {
       return {
         count: 0
       }
     }
   });
 ​
   let vm = new Vue({
     el: '#app',
     data: {
       count: 0
     }
   });
 </script>
 </body>

10.2 局部声明一个组件

 const buttonCounter = {
   template: '<button v-on:click="count++">被点击了 {{count}} 次</button>',
   data() {
     return {
       count: 0
     }
   }
 };
 components: {
   'button-counter': buttonCounter
 }
 <button-counter></button-counter>

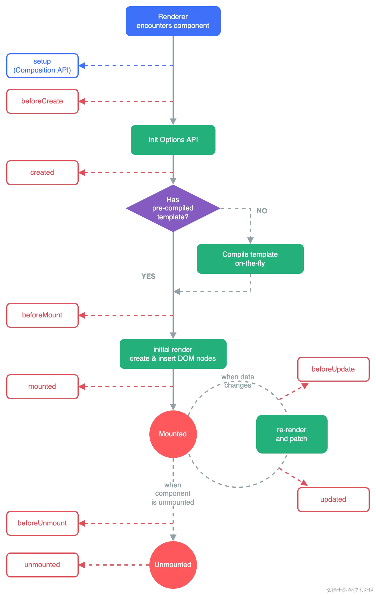
11. 生命周期

Vue 实例生命周期

12.node.js

运行在服务器的javaScript

 # 查看node的版本
 node -v
 # 运行node
 node hello.js                                                                                        
 hello js!