面试造飞机? 网易在职顶级大佬“java面试真题 2023” (助上岸)

44 阅读2分钟

前言

现在的互联网环境可以说是比较难受的了,学习it的越来越多行业越来越卷,导致更加多的程序员去争取更少的岗位。其实很多人的技术还是不错的但一面试可能还是会被刷下去。

身为 Java 程序员的我们就更不用说了,上班 8 小时需要做好本职工作,下班后还要不断提升技能、技术栈,才能从容应对现在互联网公司的面试!

所以身为过来人我也希望这份手册能帮到在it路上还在砥砺前行的你们

本手册由个人多年统计面试实战总结而来,不管你现在是不是在备战面试本书将对你大有益处。

集合-基础-多线程-集合

面试面的不仅仅是技术还有这漫长面试中的心态,人生不会只有一次面试你也不会只有一次机会。

(一)java集合

(二)java基础

(三)多线程

(四)JVM

计算机基础

(一)计算机网络

(二)数据结构与算法

(三)操作系统

数据库面试题总结

(一)Mysql

(二)Redis

框架面试题总结

(一)Spring

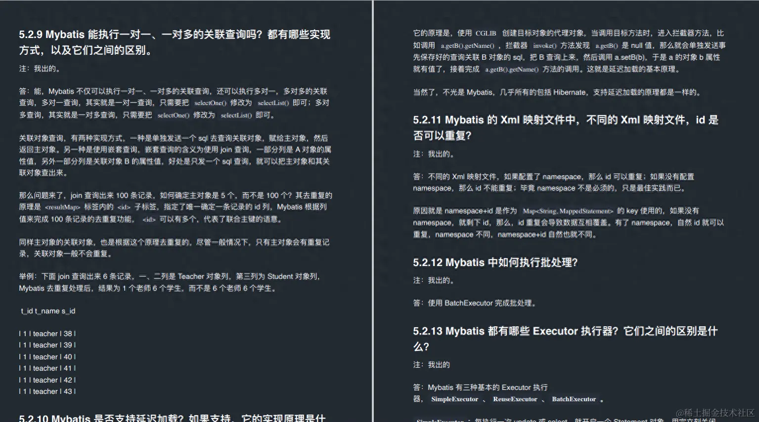
(二)MyBatis

(三)Kafka

(四)Netty

(五)Spring Boot

(六)系统设计

(七)优质面经

面经的话里面也有我自己在这么多年的面试中的一些小技巧,在面试中往往一些小技巧小 细节能决定这场面试的去留。

尾声

面试是个漫长的过程,人生中的面试也不可能只有一次。资料确实是可以的,但在这个漫长的过程中磨练的不只是你的技术,还有你的心态。希望各位的努力不会被生活辜负。

文章到这也就结束了除了这份手册,我也只能对各位还在奋斗中的伙伴说一声加油!现实不会辜负努力学习的我们.

如果你想获取学习或者收藏留着以后备战面试,可以给我点赞转发下