没想到,Dubbo服务注册与发现,让我涨了20K

784 阅读18分钟

大家好,我是哪吒。

前段时间,有个朋友跳槽找工作,去xxx大厂面试,被问到,项目中,服务注册是如何实现的?

他就如实回答了,用的Dubbo,巴拉巴拉说了一痛,很是痛快。

结果直接被录取了,还涨了20K。

后来才知道,他们公司就想招聘一个熟悉Dubbo的,真的是术业有专攻啊,面对这个问题,大家都在说nacos、Zookeeper、Eureka,殊不知,哎,不对口,再牛逼也白搭。

今天,借着这个机会,分享一下Dubbo是如何实现服务注册与发现的,咱们也涨个20K玩玩儿。

Dubbo是一款高性能、轻量级的分布式服务框架,它提供了丰富的服务治理能力,其中服务注册与发现是其中的重要组成部分。服务注册与发现允许服务提供者将自己的服务注册到注册中心,同时让服务消费者从注册中心发现并调用服务。本文将深入探讨Dubbo服务注册与发现的基本概念、架构设计、实现方式、应用场景和优化措施,希望能为读者提供更全面的理解和应用实践。

一、介绍

1、介绍 Dubbo 服务注册与发现的基本概念和重要性

在 Dubbo 微服务架构中,服务注册和发现是非常重要的基础组件之一。

服务注册是指服务提供方在启动时将自己提供的服务注册到注册中心中,服务消费者在启动时从注册中心中获取所需的服务列表。

服务发现是指在运行时,服务消费者从注册中心中发现服务提供者的 IP 地址和端口号,从而可以调用服务提供方提供的服务。

服务注册与发现的重要性在于可以解决微服务架构中的服务依赖问题。

在微服务架构中,每个服务都会暴露自己的接口供其他服务调用,但是服务之间的调用需要知道对方的地址和端口号,这对于大规模的服务调用来说是非常复杂和困难的。

服务注册与发现通过将服务提供方和服务消费方解耦,使得服务提供方可以随意修改自己的 IP 地址和端口号,而不会影响到服务消费方的调用。

2、阐述 Dubbo 服务注册与发现的实现方式和应用场景

Dubbo 服务注册与发现的实现方式主要有以下几种:

  • 基于域名的实现方式:服务提供方在启动时将自己的 IP 地址和端口号注册到域名解析服务器中,服务消费者在调用服务时通过域名解析服务器获取服务提供方的 IP 地址和端口号。
  • 基于客户端 IP 地址的实现方式:服务提供方在启动时将自己的 IP 地址和端口号注册到注册中心中,服务消费者在调用服务时通过自己的 IP 地址和端口号向注册中心请求获取服务提供方的 IP 地址和端口号。
  • 基于端口号的实现方式:服务提供方在启动时将自己的 IP 地址和端口号注册到注册中心中,服务消费者在调用服务时通过已知的端口号向注册中心请求获取服务提供方的 IP 地址和端口号。
  • 基于 Spring Cloud 的实现方式:Dubbo 和 Spring Cloud 结合使用,服务提供方和消费方都使用 Spring Cloud 提供的服务注册和发现功能。

Dubbo 服务注册与发现主要应用于以下场景:

  • 微服务架构:微服务架构中,服务提供方和消费方非常多,而且服务之间的调用比较复杂,Dubbo 服务注册与发现可以方便地解决服务之间的调用问题。
  • 分布式系统:分布式系统中,各个节点之间需要进行通信和调用,Dubbo 服务注册与发现可以帮助节点快速发现和使用其他节点提供的服务,从而提高分布式系统的效率和可靠性。

在实际应用中,Dubbo 服务注册与发现可以和其他技术一起使用,比如与 Spring Cloud、Kubernetes 等组合使用,以满足更加复杂的业务需求。

二、Dubbo 服务注册与发现的架构设计

1、Dubbo 服务注册与发现的总体架构设计。

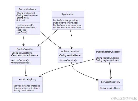
Dubbo 服务注册与发现的总体架构设计如下所示:

Dubbo服务注册与发现的总体架构设计

在 Dubbo 服务注册与发现的总体架构中,包括以下几个组件和模块:

  • ServiceRegistry:服务注册组件,用于将服务提供方的服务注册到注册中心;
  • ServiceDiscovery:服务发现组件,用于从注册中心获取服务提供方的服务;
  • ServiceInstance:服务实例对象,包含服务提供方的实例信息,例如 IP 地址、端口号等;
  • DubboProvider:Dubbo 服务提供方,将服务实例注册到注册中心;
  • DubboConsumer:Dubbo 服务消费方,从注册中心获取服务实例并调用服务;
  • DubboRegistryFactory:Dubbo 注册中心工厂,用于创建注册中心的实例;
  • Application:Dubbo 应用,负责将 Dubbo 服务提供方和 Dubbo 服务消费方注册到应用中。

以上组件和模块之间的关系如下所示:

  • DubboProvider 将服务实例注册到 ServiceRegistry
  • DubboConsumerServiceDiscovery 获取服务实例,并调用服务;
  • DubboRegistryFactory 用于创建 ServiceRegistryServiceDiscovery
  • Application 用于将 Dubbo 服务提供方和 Dubbo 服务消费方注册到应用中。

Dubbo 服务注册与发现的架构设计清晰明了,模块化设计使得各个组件之间的耦合度降低,易于扩展和维护。

2、Dubbo 服务提供方的注册与发现设计

下面是 Dubbo服务提供方的注册和发现的过程及其流程图:

Dubbo服务提供方的注册和发现

如上图所示,服务提供方启动时会连接注册中心,并将自己提供的服务注册到注册中心上,注册中心返回注册结果。

3、Dubbo 服务消费者端的注册与发现设计

下面是 Dubbo 服务消费者端的注册和发现的过程及其流程图:

Dubbo服务消费者端的注册和发现的过程

如上图所示,服务消费者启动时会连接注册中心,并订阅自己所需的服务。注册中心返回可用的服务列表,服务消费者可以从中选择一个服务提供方调用所需的服务。

三、Dubbo 服务注册与发现的实现方式

1、基于域名的 Dubbo 服务注册与发现实现

基于域名的Dubbo服务注册与发现,是指将服务提供者的IP地址解析成域名,将域名注册到注册中心,服务消费者从注册中心获取到域名后再解析成IP地址进行调用。

以下是详细的实现步骤:

步骤一:配置服务提供者

在服务提供者的Dubbo配置文件中,需要配置注册中心地址和服务提供者的IP地址,例如:

<dubbo:application name="provider-demo"/>
<dubbo:registry protocol="zookeeper" address="127.0.0.1:2181"/>
<dubbo:protocol name="dubbo" port="20880"/>
<dubbo:service interface="com.example.service.UserService" ref="userService" />

步骤二:配置服务消费者

在服务消费者的Dubbo配置文件中,需要配置注册中心地址和服务提供者的域名,例如:

<dubbo:application name="consumer-demo"/>
<dubbo:registry protocol="zookeeper" address="127.0.0.1:2181"/>
<dubbo:reference interface="com.example.service.UserService" id="userService" check="false" url="dubbo://userService.provider-demo"/>

步骤三:启动服务提供者和服务消费者

在服务提供者和服务消费者启动后,服务提供者会将自己的IP地址注册到注册中心,服务消费者从注册中心获取到服务提供者的域名,再解析成IP地址进行调用。

2、基于客户端 IP 地址的 Dubbo 服务注册与发现实现

基于客户端IP地址的Dubbo服务注册与发现,是指服务提供者注册到注册中心时将自己的IP地址和端口号注册到注册中心,服务消费者通过获取客户端IP地址和端口号进行远程调用。

以下是详细的实现步骤:

步骤一:配置服务提供者

在服务提供者的Dubbo配置文件中,需要配置注册中心地址和服务提供者的IP地址和端口号,例如:

phpCopy code<dubbo:application name="provider-demo"/>
<dubbo:registry protocol="zookeeper" address="127.0.0.1:2181"/>
<dubbo:protocol name="dubbo" port="20880"/>
<dubbo:service interface="com.example.service.UserService" ref="userService" />

步骤二:配置服务消费者

在服务消费者的Dubbo配置文件中,需要配置注册中心地址和服务提供者的接口信息,例如:

<dubbo:application name="consumer-demo"/>
<dubbo:registry protocol="zookeeper" address="127.0.0.1:2181"/>
<dubbo:reference interface="com.example.service.UserService" id="userService" check="false" />

步骤三:启动服务提供者和服务消费者

在服务提供者启动后,服务提供者会将自己的IP地址和端口号注册到注册中心,服务消费者从注册中心获取到服务提供者的接口信息,通过Dubbo框架进行远程调用。

3、基于端口号的 Dubbo 服务注册与发现实现

基于端口号的Dubbo服务注册与发现,是指服务提供者注册到注册中心时将自己的IP地址和端口号注册到注册中心,服务消费者通过获取端口号进行远程调用。

以下是详细的实现步骤:

步骤一:配置服务提供者

在服务提供者的Dubbo配置文件中,需要配置注册中心地址和服务提供者的IP地址和端口号,例如:

<dubbo:application name="provider-demo"/>
<dubbo:registry protocol="zookeeper" address="127.0.0.1:2181"/>
<dubbo:protocol name="dubbo" port="20880"/>
<dubbo:service interface="com.example.service.UserService" ref="userService" />

步骤二:配置服务消费者

在服务消费者的Dubbo配置文件中,需要配置注册中心地址和服务提供者的接口信息,例如:

<dubbo:application name="consumer-demo"/>
<dubbo:registry protocol="zookeeper" address="127.0.0.1:2181"/>
<dubbo:reference interface="com.example.service.UserService" id="userService" check="false" />

步骤三:启动服务提供者和服务消费者

在服务提供者启动后,服务提供者会将自己的IP地址和端口号注册到注册中心,服务消费者从注册中心获取到服务提供者的端口号,通过Dubbo框架进行远程调用。

4、基于 Spring Cloud 的 Dubbo 服务注册与发现实现

Dubbo和Spring Cloud是两个流行的Java微服务框架。在实现Dubbo服务注册与发现时,可以使用Spring Cloud的服务注册中心和服务发现机制。Spring Cloud提供了多种服务注册中心和服务发现机制的实现,例如Eureka、Consul和Zookeeper等。

下面是基于 Spring Cloud 的 Dubbo 服务注册与发现的流程图:

上述流程中,服务提供者通过 Dubbo 提供的功能将自己注册到注册中心,注册中心将这些服务提供者的信息存储起来。服务消费者在需要调用某个服务时,首先从注册中心获取可用的服务提供者列表,然后根据负载均衡策略选择一台服务提供者进行调用。最终,服务消费者通过网络调用服务提供者提供的服务。

在实现上述流程时,涉及到以下组件、模块:

  • Dubbo:提供服务提供者注册、服务消费者调用等功能。
  • Spring Cloud:提供服务注册、服务发现等功能。
  • ZooKeeper:作为注册中心,用于存储服务提供者信息,并将这些信息提供给服务消费者。

除此之外,还需要进行一些配置,如服务提供者需要将自己注册到 ZooKeeper 上,服务消费者需要配置 Dubbo 与 Spring Cloud 的整合等。

以下是基于Spring Cloud的Dubbo服务注册与发现实现步骤:

步骤1:添加Spring Cloud依赖

在项目的pom.xml文件中添加Spring Cloud依赖:

<dependency>
    <groupId>org.springframework.cloud</groupId>
    <artifactId>spring-cloud-starter-netflix-eureka-client</artifactId>
</dependency>

步骤2:添加Dubbo依赖

在项目的pom.xml文件中添加Dubbo依赖:

<dependency>
    <groupId>com.alibaba</groupId>
    <artifactId>dubbo</artifactId>
    <version>2.7.8</version>
</dependency>

步骤3:配置Dubbo

在Spring Boot应用的配置文件中添加Dubbo配置:

dubbo:
  application:
    name: dubbo-demo-provider
  registry:
    address: http://localhost:8761/eureka/
  protocol:
    name: dubbo
    port: 20880
  scan:
    base-packages: com.example.dubbo.demo.provider.service

步骤4:使用@DubboService注解发布Dubbo服务

在Dubbo服务的实现类上添加@DubboService注解,例如:

@DubboService
@Service
public class UserServiceImpl implements UserService {
    @Override
    public User getUserById(Long id) {
        // ...
    }
}

步骤5:启动Spring Boot应用

在Spring Boot应用的入口类中添加@EnableDubbo注解,例如:

@SpringBootApplication
@EnableDubbo
public class DubboDemoProviderApplication {
    public static void main(String[] args) {
        SpringApplication.run(DubboDemoProviderApplication.class, args);
    }
}

步骤6:启动Eureka Server

在另一个终端窗口中启动Eureka Server:

$ java -jar eureka-server.jar

步骤7:测试Dubbo服务

在另一个Spring Boot应用中使用Dubbo服务:

@SpringBootApplication
@EnableDubbo
public class DubboDemoConsumerApplication {
    @DubboReference
    private UserService userService;
    
    public static void main(String[] args) {
        SpringApplication.run(DubboDemoConsumerApplication.class, args);
    }
    
    @GetMapping("/users/{id}")
    public User getUser(@PathVariable Long id) {
        return userService.getUserById(id);
    }
}

访问http://localhost:8080/users/1可以调用Dubbo服务并返回用户信息。

四、Dubbo 服务注册与发现的应用场景

1、微服务架构中 Dubbo 服务注册与发现的应用

微服务架构是一种将应用程序拆分为小型、独立的服务单元的设计模式。在微服务架构中,服务之间需要进行相互通信,而服务注册与发现机制可以有效地管理这些服务。

Dubbo 是一种用于构建分布式微服务应用的开源框架。它提供了服务注册与发现机制,使得服务可以方便地进行部署和管理。在微服务架构中,可以使用 Dubbo 来实现服务注册与发现。

具体步骤如下:

(1)服务注册

在 Dubbo 中,服务注册是通过调用注册中心实现的。注册中心是一个负责管理服务的容器,它维护了服务的信息,例如服务名称、版本、实现类、端口号等。服务客户端可以通过调用注册中心来获取可用的服务,例如服务名称、版本、实现类、端口号等信息。

在 Dubbo 中,可以使用“@Register”注解来实现服务注册。例如,在实现类上添加“@Register”注解,将实现类注册到注册中心。

@Register  
public class MyService implements IMyService {  
    // 实现类的方法  
}

(2)服务发现

服务发现是指服务客户端通过调用注册中心来发现可用的服务。在 Dubbo 中,服务发现是通过调用注册中心实现的。注册中心会返回一组服务,并且服务客户端可以根据服务名称、版本等信息来发现服务。

在 Dubbo 中,可以使用“@Discovered”注解来实现服务发现。例如,在服务客户端上添加“@Discovered”注解,将从注册中心发现的服务注册到本地内存中。

@Invoker(clazz = "com.example.MyService")  
@Discovered  
public interface IMyService {  
    // 实现类的方法  
}

(3)服务调用

在微服务架构中,服务之间需要进行相互通信,而服务注册与发现机制可以有效地管理这些服务。服务客户端可以通过调用注册中心来获取可用的服务,并调用服务实现类的方法来执行业务逻辑。

在 Dubbo 中,可以使用“@Invoker”注解来实现服务调用。例如,在服务客户端上添加“@Invoker”注解,将调用服务实现类的方法。

@Invoker(clazz = "com.example.MyService")  
public interface IMyService {  
    // 实现类的方法  
}
Copy codeIMyService service = Dubbo.create(IMyService.class);  
service.doSomething();  

2、分布式系统中 Dubbo 服务注册与发现的应用

在分布式系统中,服务注册与发现是非常重要的,因为它可以帮助开发人员快速部署、扩展和监控分布式系统。Dubbo 提供了多种方式实现服务注册与发现,包括依赖注入、XML 配置和 Java 配置等。

下面是一个简单的示例,展示如何在分布式系统中使用 Dubbo 服务注册与发现框架:

public class DubboBootstrap {  
    public static void main(String[] args) throws Exception {  
        ApplicationContext applicationContext = new ClassPathXmlApplicationContext("dubbo.xml");  
        ZooKeeperSingleton zookeeperSingleton = (ZooKeeperSingleton) applicationContext.getBean("zookeeperSingleton");  
        zookeeperSingleton.start();  
        ServiceLoader.load(Service.class).forEach(service -> {  
            String serviceUrl = service.getUrl();  
            registry.register(serviceUrl, service);  
        });  
    }  
}

在上面的示例中,我们首先使用 ClassPathXmlApplicationContext 创建了一个 Dubbo 上下文。然后,我们使用 ZooKeeperSingleton 实例启动 ZooKeeper。最后,我们将每个服务实例注册到 Dubbo 注册中心,例如 http://localhost:8080/dubbo/service/

五、Dubbo 服务注册与发现优化措施

1、提高 Dubbo 服务注册与发现的可用性和高并发处理能力

提高 Dubbo 服务注册与发现的可用性和高并发处理能力是分布式系统中非常重要的优化措施。

以下是一些常用的方法:

(1)增加 ZooKeeper 集群

ZooKeeper 是 Dubbo 服务注册与发现的核心组件之一,它可以帮助我们提高服务注册与发现的可用性和高并发处理能力。我们可以通过增加 ZooKeeper 集群来提高系统的容错性和负载均衡能力。在 ZooKeeper 集群中,我们可以通过配置 ZooKeeper 的参数来提高系统的性能和稳定性,例如增加 ZooKeeper 的内存和磁盘空间,增加 ZooKeeper 的节点数量等。

(2)使用负载均衡器

负载均衡器可以帮助我们将请求分配到多个服务器上,从而提高系统的并发处理能力和可用性。在 Dubbo 服务注册与发现中,我们可以使用负载均衡器来将服务请求分配到多个服务实例上,从而提高系统的并发处理能力和可用性。常见的负载均衡器包括硬件负载均衡器和软件负载均衡器,可以根据自己的需求选择合适的负载均衡器。

(3)使用缓存技术

缓存技术可以帮助我们提高服务的响应速度和稳定性。在 Dubbo 服务注册与发现中,我们可以使用缓存技术来缓存服务实例的信息,例如服务名称、服务版本、依赖库等信息。缓存技术可以帮助我们减少服务请求的时间和空间消耗,从而提高服务的响应速度和稳定性。

(4)使用消息队列

消息队列可以帮助我们实现异步通信,从而提高系统的性能和稳定性。在 Dubbo 服务注册与发现中,我们可以使用消息队列来实现服务调用的异步通信,从而减少服务调用的时间和空间消耗,提高系统的性能和稳定性。

(5)使用限流技术

限流技术可以帮助我们限制服务请求的数量和质量,从而提高系统的可用性和稳定性。在 Dubbo 服务注册与发现中,我们可以使用限流技术来限制服务请求的数量和质量,例如设置服务请求的速率限制和请求数限制等。

2、优化 Dubbo 服务注册与发现的性能和带宽消耗

(1)优化服务接口

服务接口的设计对系统的性能和带宽消耗有很大的影响。我们可以通过优化服务接口的方法,例如减少服务接口的方法数量、减少服务接口的参数数量等,来提高系统的性能和带宽消耗。

(2)使用消息队列

消息队列可以帮助我们实现异步通信,从而提高系统的性能和稳定性。在 Dubbo 服务注册与发现中,我们可以使用消息队列来实现服务调用的异步通信,从而减少服务调用的时间和空间消耗,提高系统的性能和稳定性。

(3)使用缓存技术

缓存技术可以帮助我们提高服务的响应速度和稳定性。在 Dubbo 服务注册与发现中,我们可以使用缓存技术来缓存服务实例的信息,例如服务名称、服务版本、依赖库等信息。缓存技术可以帮助我们减少服务请求的时间和空间消耗,从而提高服务的响应速度和稳定性。

(4)使用限流技术

限流技术可以帮助我们限制服务请求的数量和质量,从而提高系统的可用性和稳定性。在 Dubbo 服务注册与发现中,我们可以使用限流技术来限制服务请求的数量和质量,例如设置服务请求的速率限制和请求数限制等。

(5)使用分布式文件系统

分布式文件系统可以帮助我们提高服务的可用性和稳定性。在 Dubbo 服务注册与发现中,我们可以使用分布式文件系统来存储服务实例的信息,例如服务名称、服务版本、依赖库等信息。分布式文件系统可以帮助我们减少服务请求的时间和空间消耗,从而提高服务的可用性和稳定性。

3、增强 Dubbo 服务注册与发现的安全性和可靠性

(1)使用安全认证

安全认证可以帮助我们保护系统的安全性。在 Dubbo 服务注册与发现中,我们可以使用安全认证来保护服务请求的安全性,例如使用 HTTP Basic 认证、SSL 认证等。

(2)使用授权控制

授权控制可以帮助我们保护系统的安全性。在 Dubbo 服务注册与发现中,我们可以使用授权控制来保护服务请求的授权安全性,例如使用 role-based 授权控制、permission-based 授权控制等。

(3)使用日志监控

日志监控可以帮助我们及时发现系统的问题和故障。在 Dubbo 服务注册与发现中,我们可以使用日志监控来及时发现服务请求的问题和故障,例如使用 JVM 日志监控、服务请求日志监控等。