Ribbon

56 阅读11分钟

1、负载均衡的两种方式

  • 服务器端负载均衡

    传统的方式前端发送请求会到我们的的nginx上去,nginx作为反向代理,然后路由给后端的服务器,由于负载均衡算法是nginx提供的,而nginx是部署到服务器端的,所以这种方式又被称为服务器端负载均衡。

    image.png

  • 客户端侧负载均衡

现在有三个实例,内容中心可以通过discoveryClient 获取到用户中心的实例信息,如果我们再订单中心写一个负载均衡 的规则计算请求那个实例,交给restTemplate进行请求,这样也可以实现负载均衡,这个算法里面,负载均衡是有订单中心提供的,而订单中心相对于用户中心是一个客户端,所以这种方式又称为客户端负负载均衡。

image.png

2、手写一个客户端侧负载均衡器

◆随机选择实例

 @Autowired
 private DiscoveryClient discoveryClient;
 @GetMapping("/order/create")
 public String createOrder(Integer productId,Integer userId){
     List<ServiceInstance> instances = discoveryClient.getInstances("msb-stock");
     List<String> targetUrls = instances.stream()
         // 数据变换
         .map(instance -> instance.getUri().toString() + "/stock/reduce")
         .collect(Collectors.toList());
     int i = ThreadLocalRandom.current().nextInt(targetUrls.size());
     String targetUrl = targetUrls.get(i);
     log.info("请求求目标地址:{}",targetUrl);
     String result = restTemplate.getForObject(targetUrl +"/"+ productId, String.class);
     log.info("进行减库存:{}",result);
     return "下单成功";
 }

3、使用Ribbon实现负载均衡

Ribbon是什么? Netflix开源的客户端侧负载均衡器

更加直观说就是ribbon就是简化我们这段代码的小组件,不过他比我们的代码要强大一些,他给他们提供了丰富的负载均衡算法。

image.png

引入ribbon :三步骤: 加依赖,启动注解,写配置

不需要加,nacosdiscovery,已经给添加了依赖,

image.png

写注解,需要写到RestTemplate上面。

image.png

第三步:写配置

没有配置。

改造我们的请求:

url:改为 下面 当请求发送的发送的时候ribbon会将msb-stock进行转化为我们nacos里面中的地址。并且进行负载均衡算法,进行请求,

image.png

4、Ribbon的重要接口 以及内置负载均衡规则

4.1、Ribbon重要接口

接口作用默认值
IClientConfig读取配置DefaultclientConfigImpl
IRule负载均衡规则,选择实例ZoneAvoidanceRule
IPing筛选掉ping不通的实例默认采用DummyPing实现,该检查策略是一个特殊的实现,
实际上它并不会检查实例是否可用,而是始终返回true,默认认为所
有服务实例都是可用的.
ServerList交给Ribbon的实例列表Ribbon: ConfigurationBasedServerList
Spring Cloud Alibaba: NacosServerList
ServerListFilter过滤掉不符合条件的实例ZonePreferenceServerListFilter
ILoadBalancerRibbon的入口ZoneAwareLoadBalancer
ServerListUpdater更新交给Ribbon的List的策略PollingServerListUpdater

4.2、Ribbon负载均衡规则

规则名称特点
RandomRule随机选择一个Server
RetryRule对选定的负责均衡策略机上充值机制,在一个配置时间段内当选择Server不成功,则一直尝试使用subRule的方式选择一个可用的Server
RoundRobinRule轮询选择,轮询index,选择index对应位置Server
WeightedResponseTimeRule根据相应时间加权,相应时间越长,权重越小,被选中的可能性越低
ZoneAvoidanceRule(默认是这个)该策略能够在多区域环境下选出最佳区域的实例进行访问。在没有Zone的环境下,类似于轮询(RoundRobinRule)

5、Ribbon的配置

5.1 类配置方式

 public class RibbonConfiguration {
     @Bean
     public IRule ribbonRule(){
         //随机选择
         return new RandomRule();
     }
 }
 /**
 * 指定配置
 **/
 @Configuration
 @RibbonClient(name = "msb-stock",configuration = RibbonConfiguration.class)
 public class UserRibbonConfiguration {
 }

5.2 属性配置

将前面的配置注释掉:

如下进行配置:

 msb-stock:
   ribbon:
     NFLoadBalancerRuleClassName: com.netflix.loadbalancer.RandomRule

5.3 优先级高低

java配置的要高, 我们可以类配置的路由规则为随机(RandomRule),然后属性配置为轮训(RoundRobinRule);

测试是随机则java配置高于属性配置

5.4 全局配置

@RibbonClients(defaultConfiguration=xxx.class)

就是将RibbonClient改为RibbonClients 将configuration改为defaultConfiguration

image.png

6、饥饿加载

ribbon默认是懒加载的,只有第一层调用的时候才会生成userCenter的ribbonClient,这就会导致首次调用的会很慢的问题。

 ribbon:
   eager-load:
     enabled: true
       clients: msb-stock

8、源码分析

1、猜测源码的实现

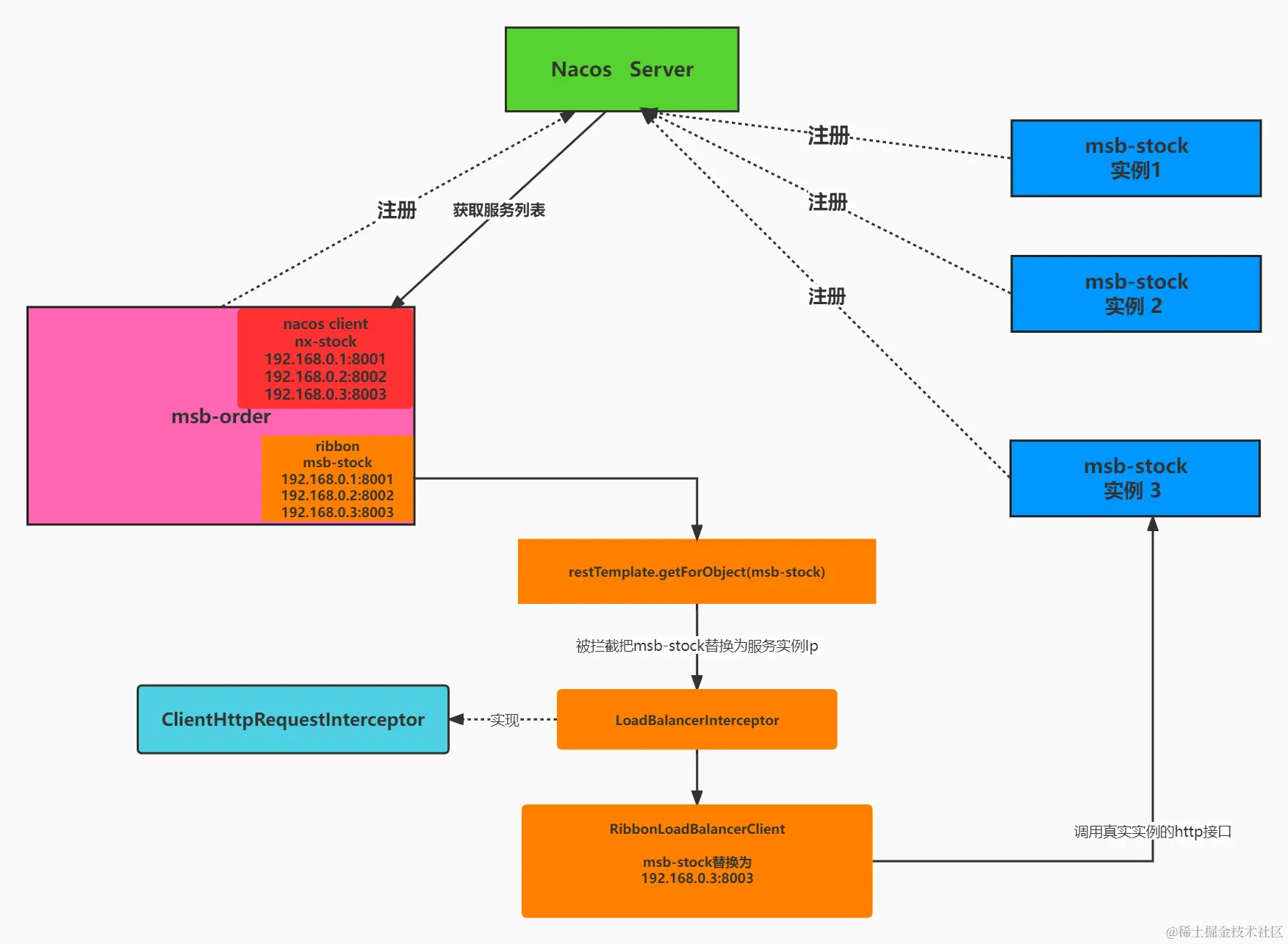
我们在看源码的时候我们可以根据功能先想一下,他是怎样实现的,如果让我们来实现我们会怎么做,我们想ribbon不过就是替换nx-stock,为ip+端口我们会怎样做,大家想一下 ? 是不是我们可以增加加一个拦截器, 如下,你这样有这样一个思维再去看源码就应该容易一点:我们RestTemplate有一个扩展点是

ClientHttpRequestInterceptor 我们Ribbon通过LoadBalancerInterceptor实现了这个扩展早点,将nx-stock替换为 192.168.0.3:8003

image.png

image.png

2、初始化的过程

我们首先进入我们的注解@LoadBalanced,我们学spring源码的时候一般是注解中增加一个@Import,引入一个对象此时他没有,所以我们想它是和springboot整合的,所以我们可以找到同包下的spring.factories中,看一下,自动装配类。

我们先进入spring-cloud-starter-netflix-ribbon.2.2.6

.Release 里面乜有对应spring.factories,他是空的,这和我们讲springboot时候说mybatis一样,starter是空的但是他能引用一些自动配置的jar,我们进去看

image.png

image.png

导入了RibbonAutoConfiguration

image.png

image.png

我们可以全文搜索一下哪里加载了LoadBalancerAutoConfiguration,

image.png

这样应该和我们的LoadBalanced注解有关

image.png

AsyncLoadBalancerAutoConfiguration和LoadBalancerAutoConfiguration应该和我们对应的注解有关系,那么我们想Async是应该和异步有关系应该是更高级的作用,所以我们进入LoadBalancerAutoConfiguration这个类。 我们进入配置类中发现

好这里面就应该是我们找的类,这里应该是获取容器中所有标注@LoadBalanced注解的所有类。

image.png

我们进入LoadBalancerAutoConfiguration 里面初始化一些对象,

我们这里初始化一个对象是LoadBalanceInterceptor,这就是一个拦截器,然后后面是一个RestTemplateCustomizer,我们从名字可以看出他就是一个自定义的RestTemplate,我们可以看一下里面内容就有一个customize方法,我们这里用哪个lambda表达式来处理,就是穿进去一个restTemplate然后给里面增加一个拦截器。这个拦截器里面就是上面弄的LoadBalancerInterceptor。

image.png

image.png

接着还有一个对象就是:SmartInitializingSingleton

image.png

这一部分就是给我们的restTemplate增加了拦截器。

image.png

接下来我们就可以进入拦截器查看一下,进入拦截器是不是就查看intercept,写过拦截器一个知道他最重要的方法就是intercept

3、负载均衡的过程

request.getURI(), 这个不用我多解释了吧,restTemplate就是发送http请求,这里获取他的请求链接,然后获取他的host,他的host是什么就是nx-stock,就是serviceName,然后将这serviceName传递到我们的execute里面,我们推想这里很可能对我们serviceName进行解析,从我们的nacos注册中心获取注册列表,然后通过负均衡选择一个合适的地址,进行调用。

image.png

这里我么可以一个看到第一个应该是获取负载均衡器,第一个是根据负载均衡器来获取对应的一个服务

image.png

那我们简单看一下怎样获取负载均衡器:

image.png

image.png

image.png

AnnotationConfigApplicationContext 就是我们注解配置的上下文,我们则是从容器中获取对应的对象,ILoadBalancer对应的负载均衡器。

image.png

我们可以看出是从一个Map里获得,如果没有我们需要创建他createContext

image.png

image.png

获取配置然后注册刷新容器,这里和我们的spring容器一样。

image.png

所以我们一定有一个地方是创建这个对象,然后注入容器的,那一定是一个配置类,其实他是在RibbonClientConfiguration这个类中。在这里其实就是我们对应ribbon可配置类的默认配置是在这里配置,看这里每个注入类对应的注解@ConditionalOnMissingBean,从这里我们能知道我们配置了我们自己的类就用我们自己的类,如果没有配置我们自己的类,就会用到默认的配置类。

从这里我们能验证一个事情,@ConditionOnMissingBean中是查看容器中是否有对应的ILoadBalancer如果有则使用,如果没有则调用这个方法,然后我们看一下这个方法propertiesFactory是查看property中是否设置了我们的配置,如果有则获取到,没有则是获取默认的,

所以这里证明一个前面的结论: java配置高于属性配置

image.png

好,看到这里就可以,当然我们也可以查看一下这个负载均衡器,但里面对应的内容很复杂,我们知道我们获取一个负载均衡器就可以了,后面可以不看。等我们后面用的时候再看。

好我们回到刚才的位置:

通过这个名称getServer我们就应该知道,这个应该是通过负载均衡器中的算法获取对应一个服务

image.png

这里是调用这个负载均衡器的chooseServer,通过名称我们就知道这里是选择一个服务,这里肯定是从nacos中获取对应的服务列表,然后选择一个进行调用。

image.png

在这里我们可以看到我们应该调用ZoneAvoidanceRule

image.png

image.png

进入后我们看到一个关键方法就是role.choose,这里面我们发现他有很多实现,刚才我们说过RibbonClientConfiguration初始化了我们一些默认的对应的类,

image.png

我们可以发现这里创建了一个默认的规则ZoneAvoidanceRule,所以就会调用他方法,同时我们也要看一下他的集成关系,因为我们调用的方法可能是他的父类中的方法,

image.png

image.png

这里没有对应的ZoneAvoidanceRule 但是有PredicateBasedRule,所以会调用这个方法。

image.png

首先获取一个负载均衡器,然后这里chooseRoundRobinAfterFiltering 从这个方法我们就知道,这里使用轮训方法,ZoneAvoidanceRule如果没有设置时钟就会才用轮训算法,接着这里通过负载均衡器获取对应所有的server,我们可以推算这里是应该是从nacos中获取对应的服务列表,当然我们先不考虑他是怎样获取的,我们先知道他这里获取对应的服务列表就可以。

image.png

image.png

下面就轮训机制获取对应有效的服务,首先看一下 nextIndex他是AtomicInteger类型,我们首先获取对应的值,然后加一求余,得到next值,然后

nextIndex.compareAndSet方法,判断是否是current这个值,如果是则返回,并且将next值设置进去,方便下一次的获取,这就是轮训机制,大家能不能明白,

好,那我们看这里用掉了cas方式,这样大大提高了他的性能,如果不用cas的话就需要用到lock,这样性能就会降低,当然如果设置返回false,他还会进入下一次循环处理是吧, 这就是并发编程中的应用,我们可能在工作中做业务用不到,但是你写一些中间件或者上大厂这些就用到的很多了,所以并发编程的基本功一定要搞好。

image.png

好,负载均衡我们说完了,我们看一下我们的server是怎么样获取的。

4、获取服务列表

我们要从我们的负载均衡器中看起,因为我们前面就是从负载均衡器中获取对应的server列表

image.png

image.png

我们可以进入我们的配置类中RibbonClientConfiguration中查看对应的创建。从这里构造方法我们可以看到对应的serverList,所以说他是在创建构造方法的时候就已经获取到对应的服务列表,好我们看他的服务列表是怎么获取的。

image.png

好,我们来全文搜索一下 , 这里是从配置文件中获取对应的配置server,因为我们的ribbon可以独立使用的,所以我们这里获取的serverlist应该是空的。

image.png

好,这里我们进入负载均衡器的构造方法里面。

这里面有个restofInit方法,好这里的init方法我们可以进去看看,看到这个init或者start方式都是重要方法,我们可以进去看一下

image.png

看这个方法,我们可以翻译一下 这里 了开启并初始化学习新服务的特点, 这是什么意思我们可以看一下

image.png

image.png

他们最后会调用这个updateListOfServers方法,这个是重点后面我们会看到。

=image.png

image.png

image.png

image.png

获取实例

image.png

这里就和nacos中获取数据

image.png

image.png

5、更新服务列表

image.png

image.png

image.png

进行服务赋值,后面就可以使用了

image.png

6、重构请求的URL

image.png

此时我们需要debug进入这个容器中:

image.png

image.png

路跟下来发现在⼀个匿名内部类中,发现了很可疑的地点:ServiceRequestWrapper,服务请求的⼀个

包装类,难不成在这⾥重构请求,有点接近了,进去看下:

image.png

image.png

debug进入就会发现里面对host的替换