Loadbalance

219 阅读4分钟

一、介绍

Spring Cloud LoadBalancer是Spring Cloud官方自己提供的客户端负载均衡器,抽象和实现,用来替代Ribbon(已经停更),

二、Ribbon和Loadbalance 对比

组件组件提供的负载策略支持负载的客户端
Ribbon随机 RandomRule 轮询 RoundRobinRule 重试 RetryRule 最低并发 BestAvailableRule 可用过滤 AvailabilityFilteringRule 响应时间加权重 ResponseTimeWeightedRule 区域权重 ZoneAvoidanceRuleFeign或openfeign、RestTemplate
Spring Cloud LoadbalancerRandomLoadBalancer 随机(高版本有,此版本没有RoundRobinLoadBalancer 轮询(默认)Ribbon 所支持的、WebClient

LoadBalancer 的优势主要是,支持响应式编程的方式异步访问客户端,依赖 Spring Web Flux 实现客户端负载均衡调用。

三、整合LoadBlance

注意如果是Hoxton之前的版本,默认负载均衡器为Ribbon,需要移除Ribbon引用和增加配置spring.cloud.loadbalancer.ribbon.enabled: false。

1、升级版本

Spring Cloud AlibabaSpring cloudSpring Boot
2.2.6.RELEASESpring Cloud Hoxton.SR92.3.2.RELEASE

2、移除ribbon依赖,增加loadBalance依赖

 <!--nacos-服务注册发现-->
 <dependency>
     <groupId>com.alibaba.cloud</groupId>
     <artifactId>spring-cloud-starter-alibaba-nacos-discovery</artifactId>
     <exclusions>
         <!--将ribbon排除-->
         <exclusion>
             <groupId>org.springframework.cloud</groupId>
             <artifactId>spring-cloud-starter-netflix-ribbon</artifactId>
         </exclusion>
     </exclusions>
 </dependency>
 ​
 ​
 <!--添加loadbalanncer依赖, 添加spring-cloud的依赖-->
 <dependency>
     <groupId>org.springframework.cloud</groupId>
     <artifactId>spring-cloud-starter-loadbalancer</artifactId>
 </dependency>
 <dependency>
     <groupId>org.projectlombok</groupId>
     <artifactId>lombok</artifactId>
 </dependency>

四、自定定义负载均衡器

 package com.msb.order.loadbalance;
 ​
 import org.springframework.beans.factory.ObjectProvider;
 import org.springframework.cloud.client.ServiceInstance;
 import org.springframework.cloud.client.loadbalancer.reactive.DefaultResponse;
 import org.springframework.cloud.client.loadbalancer.reactive.EmptyResponse;
 import org.springframework.cloud.client.loadbalancer.reactive.Request;
 import org.springframework.cloud.client.loadbalancer.reactive.Response;
 import org.springframework.cloud.loadbalancer.core.ReactorServiceInstanceLoadBalancer;
 import org.springframework.cloud.loadbalancer.core.ServiceInstanceListSupplier;
 import reactor.core.publisher.Mono;
 import java.util.List;
 import java.util.Random;
 ​
 public class CustomRandomLoadBalancerClient implements ReactorServiceInstanceLoadBalancer {
  
     // 服务列表
     private ObjectProvider<ServiceInstanceListSupplier> serviceInstanceListSupplierProvider;
  
     public CustomRandomLoadBalancerClient(ObjectProvider<ServiceInstanceListSupplier> serviceInstanceListSupplierProvider) {
         this.serviceInstanceListSupplierProvider = serviceInstanceListSupplierProvider;
     }
  
     @Override
     public Mono<Response<ServiceInstance>> choose(Request request) {
         ServiceInstanceListSupplier supplier = serviceInstanceListSupplierProvider.getIfAvailable();
         return supplier.get().next().map(this::getInstanceResponse);
     }
  
     /**
      * 使用随机数获取服务
      * @param instances
      * @return
      */
     private Response<ServiceInstance> getInstanceResponse(
             List<ServiceInstance> instances) {
         System.out.println("进来了");
         if (instances.isEmpty()) {
             return new EmptyResponse();
         }
  
         System.out.println("进行随机选取服务");
         // 随机算法
         int size = instances.size();
         Random random = new Random();
         ServiceInstance instance = instances.get(random.nextInt(size));
  
         return new DefaultResponse(instance);
     }
 }
 @EnableDiscoveryClient
 @SpringBootApplication
 // 设置全局负载均衡器
 @LoadBalancerClients(defaultConfiguration = {CustomRandomLoadBalancerClient.class})
 // 指定具体服务用某个负载均衡
 //@LoadBalancerClient(name = "msb-stock",configuration = CustomRandomLoadBalancerClient.class)
 //@LoadBalancerClients(
 //        value = {
 //                @LoadBalancerClient(value = "msb-stock",configuration = CustomRandomLoadBalancerClient.class)
 //        },defaultConfiguration = LoadBalancerClientConfiguration.class
 //)
 public class OrderApplication {
 ​
     @Bean
     @LoadBalanced
     public RestTemplate restTemplate(){
         return new RestTemplate();
     }
 ​
     public static void main(String[] args) {
         SpringApplication.run(OrderApplication.class);
     }
 }

五、重试机制

 spring:
   cloud:
     loadbalancer:
       #以下配置为LoadBalancerProperties 配置类
       clients:
         #default 表示去全局配置,如要针对某个服务,则填写毒地应的服务名称即可
         default:
           retry:
             enbled: true
             #是否有的的请求都重试,false表示只有GET请求才重试
             retryOnAllOperation: true
             #同一个实例的重试次数,不包括第一次调用:比如第填写3 ,实际会调用4次
             maxRetriesOnSameServiceInstance: 3
             #其他实例的重试次数,多节点情况下使用
             maxRetriesOnNextServiceInstance: 0

六、源码分析

1、猜测源码的实现

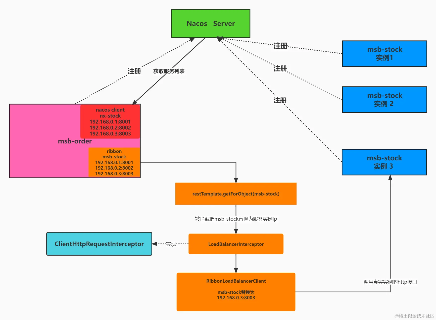
我们这里是给RestTemplate增加了@LoadBalanced就实现了负载均衡,我们学习Ribbon的时候是也是在RestTemplate上加了@LoadBalanced也实现了负载均衡,当时我们说RestTemplate上面有个扩展点ClientHttpRequestInterceptor, 我们Ribbon通过LoadBalancerInterceptor实现了这个扩展点,将msb-stock替换为 192.168.0.3:8003,如果所示:通过LoadBalancerClient 的实现类 RibbbonLoadBalancerClient 实现负载

image.png

那我们现在我们想LoadBalancer是不是也是同样的功能呢? 我们发现LoadBalancerClient 只有一个实现类是BlockingLoadBalancerClient

image.png

这是我们大概的猜想,他应该和我们的Ribbon的整体逻辑差不多

2、初始化过程

依旧是以前的逻辑找自动装配类,进入我们spring-cloud-starer-loadbalnecer:2.2.6.REALEAS 查找spring.factories,我们发现里面并没有对应spring.factories,这说明的这个starter只是起到jar管理的作用(查看的mybatis和SpringBoot整合的源码的话,会发现也是这样),所以我们进入pom中会发现应该是在spring-cloud-loadbalancer里面。

image.png

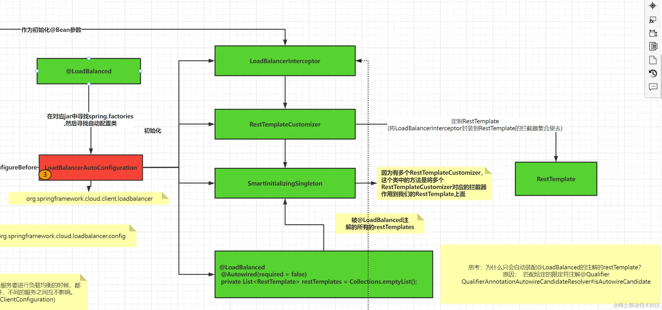
我们分析这里自动配置类BlockingLoadBalancerClientAutoConfiguration和我们刚才分析的BlockingLoadBalancerClient前边名称一样,那这个应该是我们重点分析的自动配置类

进入BlockingLoadBalancerClientAutoConfiguration 你会发现这里和Ribbon中的配置相似,都是在LoadBalancerAutoConfiguration之前

image.png

而LoadBalancerAutoConfiguration和我们将Ribbon中的配置是一样的,如下:

image.png

在BlockingLoadBalancerClientAutoConfiguration中我们看到一个重要的类BlockingLoadBalancerClient,这个类在前面我们分析过,通过他我们进行的负载均衡,里面有个参数是LoadBalancerClientFactory,这个参数我们可以想起我们讲解Ribbon中的SpringClientFactory,那哪里创建的他呢?

image.png

我们全文搜索会发先:在 LoadBalancerAutoConfiguration里面,这个类注意是在loadbalance包下和上面我们加载的LoadBalancerAutoConfiguration不是一个

image.png

对应加载配置和顺序如下:

image.png

3、获取负载均衡器

RestTemplate发送请求一定经过LoadBalancerInterceptor,中的intercept方法,这里loadBalancer是BlockingLoadBalancerClient

image.png

这里获取负载均衡器

image.png

image.png

image.png

这里就是从上面文中获取负载均衡器:RoundRobinLoadBalancer

4、获取实例

image.png

掉用RoundRobinLoadBalancer.choose方法

image.png

image.png

利用求余的方式选择一个实例,看到这我们发现实例列表已经获取到了,那什么时候获取到的呢?

5、获取服务实例列表

我们的服务列表是作为ServiceInstanceListSupplier的一个属性,那我们需要看在哪里创建的这个类:

image.png

在LoadBalancerClientConfiguration创建对应的类ServiceInstanceListSupplier

image.png我们看他withDiscoveryClient方法:

image.png

在DiscoveryClientServiceInstanceListSupplier构造方法里面:

image.png

image.png

image.png

image.png

6、进行调用

image.png

image.png

这个request前面已经构建出来

image.png

image.png

重构URL

image.png

在下面进行执行

image.png

image.png

image.png