Nacos注册中心

151 阅读15分钟

一、SpringCloud简介

1、SpringCloud是什么

  • Spring Cloud是一系列框架的有序集合,这些框架为我们提供了分布式系统构建工具。

2、SpringCloud包含那些项目

项目项目名称
服务注册于发现Alibaba Nacos、Netflix Eureka、Apache Zookper
分布式配置中心Alibaba Nacos、Spring Cloud Config
网关Spring Cloud Gateway、Netflix Zull
限流熔断器Alibaba Sentinel、Netflix Hystrix、 Resilience4j
服务调用RestTemplate、Open Feign、Dubbo Spring Cloud
负载均衡Spring Cloud LoadBalancer、Netflix Ribbon
消息总线Spring Cloud Bus
.......

3、SpringCloud版本选择

github.com/alibaba/spr…

Spring Cloud Alibaba VersionSpring Cloud VersionSpring Boot Version
2.1.4.RELEASESpring Cloud Greenwich.SR62.1.13.RELEASE
Spring Cloud Alibaba VersionSentinel VersionNacos VersionSeata Version
2.1.4.RELEASE1.8.01.4.11.3.0

二、Nacos安装以及编译

1、下载源码

解压进入目录中进行maven编译

 mvn clean install -DskipTests -Drat.skip=true -f pom.xml

image.png

注意:编译的时候可能需要你自己指定jdk版本,可以修改maven配置文件conf/settings.xml

image.png

 <profile>  
 <id>jdk-1.8</id>  
 <activation>  
 <activeByDefault>true</activeByDefault>  
 <jdk>1.8</jdk>  
 </activation>  
 <properties>  
 <maven.compiler.source>1.8</maven.compiler.source>  
 <maven.compiler.target>1.8</maven.compiler.target>  
 <maven.compiler.compilerVersion>1.8</maven.compiler.compilerVersion>  
 </properties>  
 </profile> 

2、源码单机启动

  • 将jdk版本都设置为jdk8
  • 设置参数
  -Dnacos.standalone=true

3、单机启动服务

5、修改startup.cmd

将MODE模式改为standalone,这样下次直接双击startup.cmd就可以了

image.png

三、Nacos服务领域模型

image.png

service->cluster-> instanc【之所以他会这样设置就是为了大的互联网公司,多集群垮机房提供了解决方案。但我们小公司一般都不需要这样。】

Namespace:实现环境隔离,默认值public

Group:不同的service可以组成一个Group,默认值Default-Group

Service:服务名称 Cluster:对指定的微服务虚拟划分,默认值Default

Instance:某个服务的具体实例

Nacos服务注册中心于发现的领域模型的最佳实践。

image.png

NameSpace: 是我们生产,开发和测试环境的隔离。测试访问测试,生产访问生产。

Group:比如说有一类服务。他们都是为了交易而服务的。比方说我们的订单,比方说我们的支付。这个在服务注册中心的场景中并不常用。

Service:下一个层级就是service,同一个group有多个service,再服务下面就是集群的概念:

Cluster:比方我们可以有北京的集群也可以有上海的集群。那这个集群的概念意义是什么? 我们可以设想这样的一个场景,比方阿里只在杭州部署一个淘宝的集群,那我们北方的人民去访问,是不是就会相对较慢,一般都会再南方和北方都设置两个集群。当北方人民访问的时候一般我们都访问北京这个集群的服务,其他的服务都会在北京的集群里面互相调用,而不会垮cluster进行访问,这样在同一个数据中心访问都是比较快的。这就是他的意义。

Instance: 这个就是实例,并且是多实例的,这样防止单点问题,从而实现高可用,当北京集群坏了,他会可以访问上海的集群。当一个实例挂掉,另一个实例会替代,当一个集群挂掉,另一个集群会替代上。这样就保证了高可用。很多公司宣传5个9或者4个9的可用,那么全年停机的时长不会超过固定的时长。

四、Nacos的使用

1、 正常使用http客户端调用

我们下订单的时候的调用:

image.png

1、讲解单独调用的图 2、然后运行一下这个demo 3、提出问题 4、进行改造

image.png

2、引入nacos

改造msb-stock

1、父pom引入依赖

   <dependency>
       <groupId>com.alibaba.cloud</groupId>
       <artifactId>spring-cloud-starter-alibaba-nacos-discovery</artifactId>
   </dependency>

2、启动注解

 @EnableDiscoveryClient
 @SpringBootApplication
 public class StockApplication {
     public static void main(String[] args) {
         SpringApplication.run(StockApplication.class);
     }
 }

3、增加配置

 spring:
   cloud:
     nacos:
       discovery:
         service: msb-stock
         server-addr: localhost:8848

改造msb-order

2、启动注解:

 @EnableDiscoveryClient
 @SpringBootApplication
 public class OrderApplication {
 ​
     @Bean
     public RestTemplate restTemplate(){
         return new RestTemplate();
     }
 ​
     public static void main(String[] args) {
         SpringApplication.run(OrderApplication.class);
     }
 }

3、增加配置

 spring:
   cloud:
     nacos:
       discovery:
         service: msb-order
         server-addr: localhost:8848

4、改造代码:

   @GetMapping("/order/create")
     public String createOrder(Integer productId,Integer userId){
         String result = restTemplate.getForObject("http://msb-stock/stock/reduce//" + productId, String.class);
         return "下单成功";
     }

5、现在我们访问msb-stock ,但是restTemplate并不知道怎样调用

 @GetMapping("/order/create")
 public String createOrder(Integer productId,Integer userId){
     // 此时restTemplate并不能识别msb-stock所以他不能进行调用
     // RestTempLate调用需要一个负载均衡器 1、 获取msb-stock对应服务列表 2、选择一个去调用
     // RestTemplate扩展点clientHttpRequestInterceptor
     // 我们有个组件ribbon 实现了这个扩展点 LoadBalancerInterceptor
     // 他做的事情就是将msb-stock:替换为:localhost:11001
     String result = restTemplate.getForObject("http://msb-stock/stock/reduce//" + productId, String.class);
     return "下单成功";
 }

分析一下LoadBalancerInterceptor的拦截器Interceptor

image.png

我们可以进行如下改造:

 @Autowired
 LoadBalancerClient loadBalancerClient;
 ​
 @Bean
 public RestTemplate restTemplate(){
     RestTemplate restTemplate = new RestTemplate();
     restTemplate.setInterceptors(Collections.singletonList(new LoadBalancerInterceptor(loadBalancerClient)));
     return restTemplate;
 }

当然我们也可以进行如下改造:直接加入注解@LoadBalance后面我们会讲

 @LoadBalanced
 @Bean
 public RestTemplate restTemplate(){
     return new RestTemplate();
 }

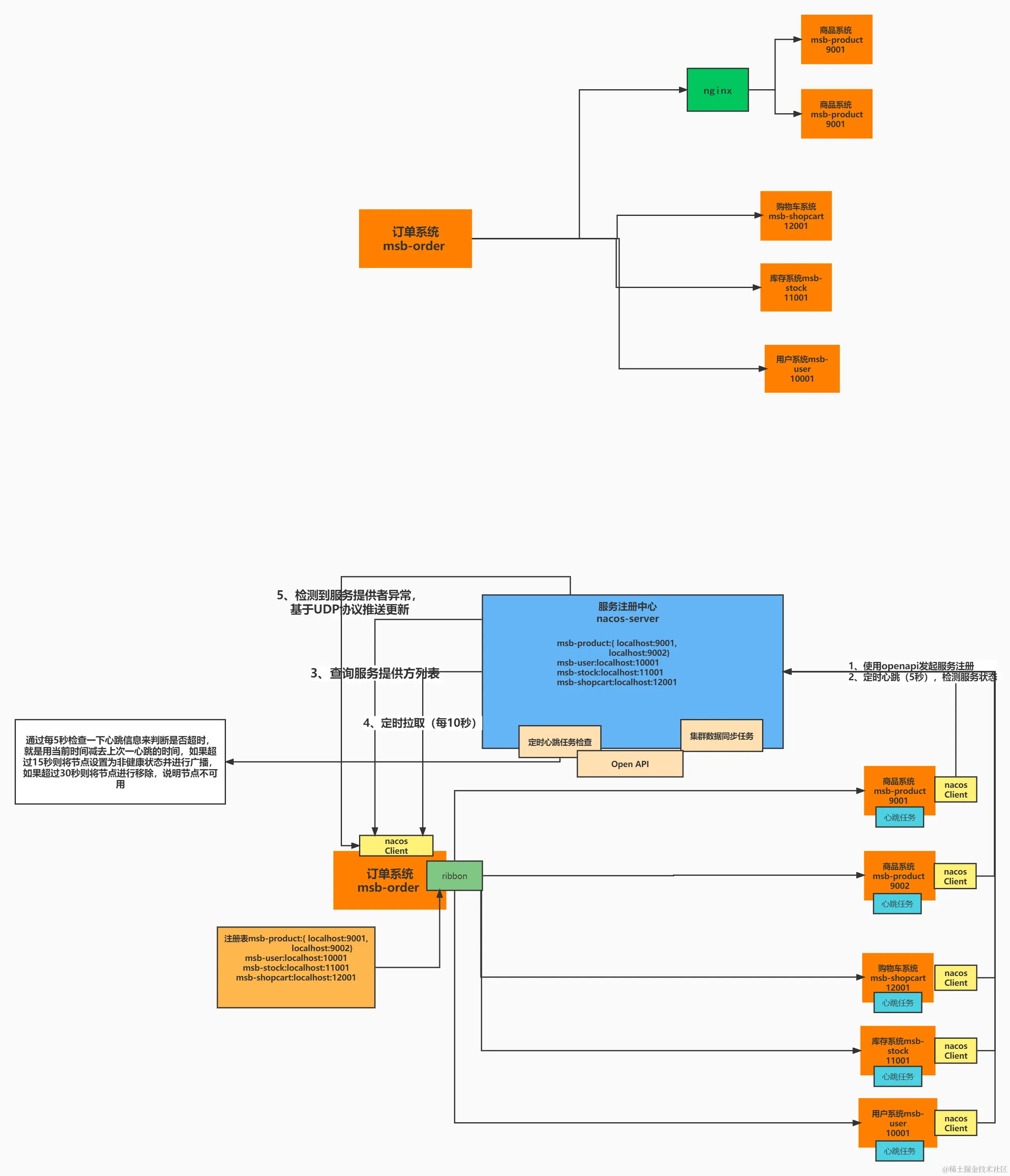
五、Nacos注册中心的原理

image.png

首先服务在启动的时候会将数据注册到注册中心,这样就服务只要启动就可以对外提供服务了, 那么同时他也要维持一个心跳,心跳的意义就是某个服务挂掉,我肯定让注册中心知道,如果服务挂了还没有告诉注册中心,那么注册中心会引导客户端调用挂掉的服务体验就不好了,所以注册中心重要的概念就是和我们的服务维持一个心跳,来实时的监听我们服务的状态,当服务挂掉就会将其从服务列表中踢掉,接下来肯定还有服务的调用者,他在调用服务之前一定会到注册中心拉取服务列表,获取可用的服务,并且还有一个定时任务来定时拉取服务列表,以保持服务列表的最新状态,其次还有更新的功能,这个功能就是当服务挂掉的时候通过心跳他会发现这服务不健康了,他会更新本地的服务注册表,同时将所有订阅这个注册表的服务进行更新。

六、 Nacos服务注册源码解析

6.1 源码方式打包

客户端源码中增加打包方式,将源码打入包中

<plugin>
  <groupId>org.apache.maven.plugins</groupId>
  <artifactId>maven-source-plugin</artifactId>
  <version>3.2.1</version>
  <configuration>
    <attach>true</attach>
  </configuration>
  <executions>
  <execution>
    <phase>compile</phase>
    <goals>
      <goal>jar</goal>
    </goals>
  </execution>
  </executions>
</plugin>

然后打包:

mvn install -DskipTests

6.2 入口

github.com/alibaba/nac…

首先我们会把源码下载下来,我们会通过源码的方式进行启动, 你可以通过debug的方式进行运行来判断他的运行过程。

我们从源码的角度来分析一下:服务启动后他会上报到注册中心:

NacosNamingService 就是服务注册和发现相关的类,他就是在这里将当前启动的服务调用注册实例的方法,我们看一下这个方法干什么了?

image.png

他就是拼接了一些参数发送http请求,到达服务注册中心进行发现,请求的就是这个路径:

image.png

好这就是对应的路径,我们回到官方文档的指南当中

nacos.io/zh-cn/docs/…

image.png

好,按照我们讲到这里就不用再往里面看了,我们可以点进去看一下,

image.png

他真正的调用给你是在这里。image.png

image.png

image.png

image.png

在这里进行调用

image.png

好哪有同学问你怎么知道断点就达到这里,那我们看一下怎样查看源码的启动的路径,我们看一下我们订单微服务的路径,我们要集成nacos的服务发现功能,我们要引入我们的discovery的包,他是一个starter,前面我们学过springboot我们知道任何starter里面一定有个spring.factories,作为一个入口

image.png

这里面动态加载的类很多,NacosServiceRegistryAutoConfiguration 从这名字我们能发现他是一个nacos服务注册的自动配置类,

image.png

这里面实现了三个类,我们看一下这个类NacosAUtoServiceRegistration

image.png

自动注册类,我们可以看一下他的集成关系,是一个ApplicationListener spring启动完成后都会发送一个消息,applicaitonListener就是通过监听这个消息然后进行执行的。所以我们知道下一步我们应该怎么看:

image.png

所以查看他的抽象类。

image.png

查看onApplicationEvent方法:这样在服务发送完就会发送这样一个消息,收到这个消息就会调用这个bind方法

image.png

这里有个if return 我们就直接跳过,这一定是分支代码,像这样的分支代码我们就不要看,第一 次要看主线,所以我们直接看这里的start方法,如果后面这里没有对应的代码逻辑我们可以进入这个分支来看。 好,像这样start, begin,init,register方法都是很重要的方法,我们一定要进去看

image.png

第一个if就不用看,第二个if需要看,因为后面就没有逻辑了你看这个register(),应该就是这个方法,因为你就是查看注册的流程。

image.png

image.png

image.png

image.png

这里需要你知道SpringBoot自动装配的基本知识,其次要知道Spring启动发现的 基本知识。

6.3 服务注册

Nacos高并发支撑异步任务与内存队列剖析

刚才是在服务提供者上面讲的内容,现在我们服务注册中心来看一下

请求的是instance实例:这就是一个springmvc的controller,所有我们可以全文搜索 Controller,我们是instance实例吧,所以我们这里InstanceController

image.png

那之前我们用的是post请求所以我们查看post方法,这里有delete,update...,他这里是什么风格? restFul

我们发现里面没有对应的DefaultGroup,在服务注册和发现的情况下这个group是不经常用的。你用的话只是自己的规范和方便管理的。在服务注册和发现中源码中都没有用。,命名空间,服务名,然后将我们参数转化为实例。这就我们服务模型中的三层模型。

image.png

那我们看一下他的注册实例里面做了什么? 这里面我们注意我们是注册instance,我们就围绕着他,进行分析,是不是就来到addInstance了

image.png

createEmptyService

image.png

1、获取service 初次获取一定为空,我们可以进去分析一下

image.png

image.png

这里就是注册表,我们前面说过nacos服务领域模型【可以参考图】,这个map就是对应的注册表

image.png

这里面设置服务和初始化

image.png

image.png

服务初始化:心跳

image.png

看这里是个scheduleNamingHealth是一个定时任务,我们只需要看一下task任务就可以

image.png

task任务我们需要看一下run方法:

在这里我们看是获取所有的实例【可以点进去看一下】

当前时间 - 上次心跳时间 间隔超过15秒 则将实例设置为非健康, 当超过30秒没有收到心跳就直接剔除

image.png

image.png

好,我们回来,这里名字起的特别好,createEmtyService,是创建一个空服务,后面我们的实例,是不是还会注册到里面,

image.png

我们可以看一下服务模型,和我们以前说过的一样

命名空间 ,cluster 集群概念

image.png

image.png

集群中对应的实例。

image.png

我们看一下addinstance

image.png

构建对应的key:

String key = KeyBuilder.buildInstanceListKey(namespaceId, serviceName, ephemeral);

image.png

//获取注册实例的IP端口列表
List<Instance> instanceList = addIpAddresses(service, ephemeral, ips);

我们进入简单的看一下,我们发现这个add,remove,这里就是新增和移除实例

image.png

我们主要出里这写注册进来的ips,那我们就点击ips,高亮来显示看看,然后他会进行循环instance,这里我们可以看到如果他是移除就从map里面移除出去,如果是新增就在instanceMap中新增一下,最后将期返回。

image.png

image.png

image.png

image.png

现类,我们可以猜测一下,或者debug进去,当然这个类,我们点击一下,在声明的地方

image.png

它指定了名称:

image.png

好,我们全文搜索看一下:

image.png

image.png

我们知道前面说过ephemeral是true所以选择第一个: 有疑问:

image.png

我们应该调用EphemeralConsistencyService对应的put方法。但是EphemeralConsistencyService只是一个接口,我们应该调用对应的实现实例。

image.png

image.png

我们看一下他的onput方法。

现在放到队列中:

image.png

这里面就是把核心的请求放到blockquene里面,也就是一个阻塞队列中

image.png

image.png

整个注册的过程就这么简单,一个请求过来,最终将服务注册的请求,放到我们的阻塞队列当中,放到则色队列之后,整个阻塞队列就返回了。那放到阻塞队列之后,哪里有访问这个阻塞队列。

大家注意这个Notifier是一个线程,老师交大家一个技巧:如果遇到一个线程就需要看他的run方法因为run方法才是他 真正执行代码的地方。

image.png

在这里进行死循环进行数据处理,不断的处理客户端注册的信息,丢进来就实现后面的异步注册信息,

这个线程会一直在转,一直运行,如果他挂了那说明整个服务就挂掉了,好,你看着里面的异常也吃掉了,所以一直会运行,如果没有数据他会阻塞,阻塞会让出cpu

image.png

注册表结构的分析:

image.png

首先当他是个change的时候,我们就进入onChange,他是个服务所以我们进入他的service里面去看:

image.png

这里面就不用看了,先看权重,权重大于多少的时候设置最大值,权重小于多少的时候设置一个最小值。然后就是核心的方法updateIP

image.png

那这个updateIPs是做什么呢? 做的就是我遍历我所有要注册的实例,然后就放到我们的clusterMap里面

image.png

image.png

那到这里大家可能就有疑问了,那什么时候启动这个线程,来实时监听我们消息的阻塞队列呢? 教大家如何找一下这个方法,我们现在看着个类叫Notifier,因为他本身就是一个线程,他会丢到一个线程池中进行运行,我们看一下他究竟是在哪里实例化的,

image.png

我们看到这个方法:这个注解就是当你的spring的一个类进行初始化之后进行调用的,那我们看一下这个init方法到底是做了什么

image.png

image.png

是一个Scheduled线程池:

也就是在对象初始化的时候就进行启动一个线程池,去运行notifier对应的方法。这个run方法就是这样run的。启动后就会实时监听异步队列。这样写的好处,就是将写和处理完全隔离了。通过监听高性能的内存队列,来处理这个事情,他这样的好处,1、提高性能image.png

6.4 发送心跳机制

1、 客户端

回到客户端查看,他进行心跳机制的处理

image.png

发送心跳后,在finally里面设置延迟5秒执行,这样达到的效果就是每隔5秒执行一次心跳

image.png

2、服务端

来到InstanceController类中的beat方法。里面通过参数获取对应的实例,如果没有对应的实例则需要注册,重点我们看他是怎样处理心跳的。

image.png

=image.png

服务端怎样处理心跳的,他启动一个线程来处理我们的心跳。

image.png

我们查看ClientBeanProcessor的Run方法:

这里我们重点看一下他这里是循环所有的实例,然后设置对应的时间。这里于上面我们处理检查心跳信息的处理对应上了。(可以参考我们画的图)

image.png

6.5、查询服务列表

1、客户端

1.1 找出获取服务列表的请求方法

客户端有个请求hostReactor.getServiceInfo获取对应的所有服务实例,

image.png

image.png

这里启动一个定时任务来定时获取数据,后面们研究Updatetask()的时候我们仔细研究

image.png

1.2 分析堆栈信息

这说明我们spring容器刷新容器的时候来获取对应的服务列表

image.png

1.3 获取服服务列表

从注册中心中获取对应的数据

image.png

image.png

1.4 定时任务获取对应的数据

image.png

image.png

image.png

image.png

2、服务端

发送请求后调用doSrvIpxt这个核心代码,前面的操作都是一些参数的解析。

image.png

image.png

image.png

image.png

返回的一些实例列表,ephemeralInstances 临时实例列表 persistentInstances持久化临时列表

image.png

七、集群搭建

1、解压Nacos

解压Nacos,复制三份

image.png

2、配置数据库

具体位置在nacos目录下的conf中,这里的操作和之前是一样的,我们可以直接打开这个文件然后拷贝到数据库中执行,当然也是要创建数据库使用数据库然后在复制脚本内容,执行即可。

create database nacos_config;
use nacos_config;

image.png

3、修改application.properties配置文件

修改每个服务数据库链接

spring.datasource.platform=mysql

db.num=1
db.url.0=jdbc:mysql://127.0.0.1:3306/nacos_config?characterEncoding=utf8&connectTimeout=1000&socketTimeout=3000&autoReconnect=true&serverTimezone=UTC
db.user=root
db.password=123456

修改每个服务端口

server.port=8848

4、修改集群配置文件

将cluster.conf.example 改为 cluster.conf,并添加对应服务集群Ip:port,

其他文件夹也要修改

image.png

5、集群启动

D:\toolsDev\springalibaba\nacos cluster\nacos-8848\bin\startup.cmd -m cluster
D:\toolsDev\springalibaba\nacos cluster\nacos-8868\bin\startup.cmd -m cluster
D:\toolsDev\springalibaba\nacos cluster\nacos-8888\bin\startup.cmd -m cluster

6、浏览器访问一下Nacos

7、安装Nginx

修改nginx.conf

worker_processes  1;

events {
    worker_connections  1024;
}

stream {
      upstream nacos {
        server 192.168.1.11:8848;
        server 192.168.1.11:8868;
        server 192.168.1.11:8888;
      }


     server {
        listen  81;
        proxy_pass nacos;
     }
}

启动nginx

start nginx.exe

重新加载

nginx.exe -s reload

8、进行访问

http://localhost:8848/nacos

9、项目链接

image.png

八、源码分析图

Distro 源码分析.jpg

Nacos源码剖析-服务注册与发现(临时实例AP模式).jpg