知识产权和标准化

81 阅读1分钟

一、知识产权概述

知识产权指公民、法人、非法人单位对自己的创造性智力成果和其他科技成果依法享有的民事权。是智力成果的创造人依法享有的权利和生产经营活动中标记所有人依法享有的权利的总称。包含著作权、专利权、商标权、商业秘密权、植物新品种权、集成电路布图设计权和地理标志权等。

无体性:知识产权的对象是没有具体形体的,是治理创造成果,是一种抽象财富

专有性:只除权利人同意或法律规定外,权利人以外任何人不得享有使用该项权利

地域性:只限制授予权利的国家

时间性:在法律规定的期限内受到保护,一旦过时,知识产品变为这个社会共同财富

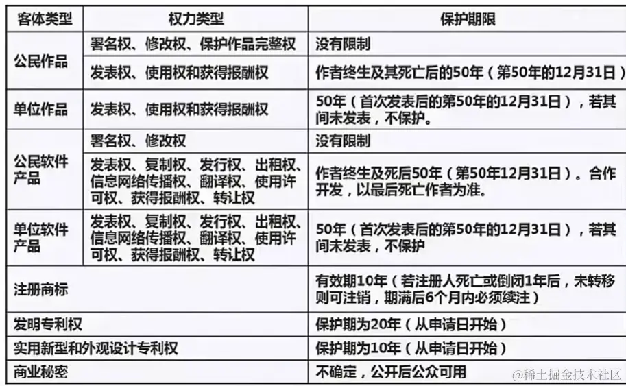
二、保护期限

image.png

三、知识产权人确定

职务作品:

image.png

委托作品:

image.png

四、侵权判定

image.png