掌握这些面试题和技巧,Android程序员轻松提高拿到offer的概率

149 阅读5分钟

前言

在竞争激烈的IT行业,程序员面试成为了每个开发者必须经历的一道关卡。无论是应聘初级岗位还是高级职位,面试都扮演着决定命运的重要角色。然而,对于很多程序员来说,面试过程充满了不确定性和挑战。下面将在面试中,总结出来的一些建议和策略分享给大家。

一、了解面试流程与目标:

在准备面试之前,首先需要了解面试的整个流程和目标。不同公司可能有不同的面试流程,包括初试、复试、技术面试、HR面试等环节。了解这些环节可以帮助你有针对性地准备和展示自己的优势。

此外,还需要明确面试的目标。面试不仅仅是为了通过面试获得工作机会,更重要的是展示自己的技能和潜力。因此,面试过程中要着重展示自己的技术能力、沟通能力和解决问题的能力。

二、全面准备基础知识与技术能力:

面试的基础是扎实的基础知识和技术能力。对于不同职位的面试,可能有不同的技术要求。因此,在准备面试之前,要了解目标岗位所需的技术栈和相关知识点,并进行系统地学习和巩固。

同时,还要注重实践与项目经验。通过参与开源项目、做个人项目或实习工作等方式积累实践经验,这将有助于你在面试中展示自己的能力和解决问题的能力。

三、突出个人特点与亮点:

在面试中,突出个人特点和亮点是脱颖而出的关键。每个人都有不同的优势和特长,你需要清楚地认识自己的优势,并在面试中突出展示。可以通过介绍自己的项目经验、技术成就、个人技能等方式来展示。

另外,也要注意培养良好的沟通能力和团队合作精神。面试官在评估你的技术能力的同时,也会对你的沟通和协作能力进行评估。因此,在面试中要积极参与讨论、展示自己的思维和解决问题的能力。

四、掌握面试技巧与常见问题:

除了准备基础知识和技术能力,还需要掌握一些面试技巧和常见问题的应对策略。例如,面试前要针对性地复习常见的算法和数据结构,掌握常用的编程语言和框架,了解面试官可能会提问的问题。

在面试中,要注重清晰、简明地表达问题的思路和解决方法。遇到不会回答的问题时,也要果断承认,并展示自己学习新知识和解决问题的能力。

对于在面试前要复习的问题,这里也给大家准备好了一份Android面试题合集,此份面试题包含Java、Android、Android Framework、Kotlin、Flutter、算法、音视频还有企业常见面试题。

这份面试题包含从简单到困难,从高频到低频的题目,适合所有的Android求职者,不论你是应届生、转行的还是有经验的。

话不多说,接下来一起来看看面试题吧!!!

目录

在这里插入图片描述

第一章 Java方面

  • Java基础部分
  • Java集合
  • Java多线程
  • Java虚拟机 在这里插入图片描述

第二章 Android方面

  • Android四大组件相关
  • Android异步任务和消息机制
  • Android UI绘制相关
  • Android性能调优相关
  • Android中的IPC
  • Android系统SDK相关
  • 第三方框架分析
  • 综合技术
  • 数据结构方面
  • 设计模式
  • 计算机网络方面
  • Kotlin方面在这里插入图片描述

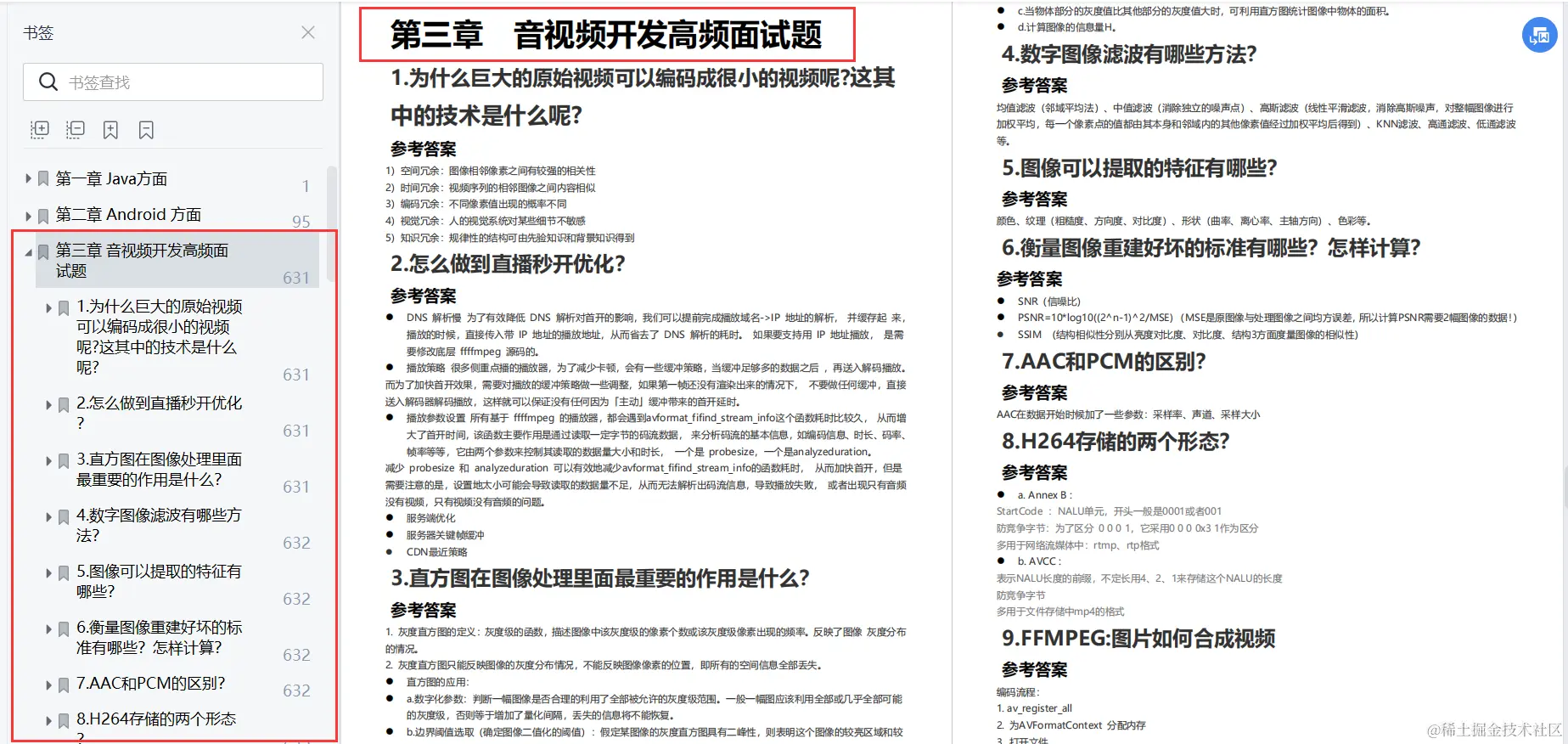
第三章 音视频开发高频面试题

  • 为什么巨大的原始视频可以编码成很小的视频呢?这其中的技术是什么呢?
  • 怎么做到直播秒开优化?
  • 直方图在图像处理里面最重要的作用是什么?
  • 数字图像滤波有哪些方法?
  • 图像可以提取的特征有哪些?
  • 衡量图像重建好坏的标准有哪些?怎样计算?
  • ......在这里插入图片描述

第四章 Flutter高频面试题

  • Dart部分
  • Flutter部分在这里插入图片描述

第五章 算法高频面试题

  • 如何高效寻找素数
  • 如何运用二分查找算法
  • 如何高效解决雨水问题
  • 如何去除有序数组的重复元素
  • 如何高效进行模幂运算
  • 如何寻找最长回文子串
  • ....在这里插入图片描述

第六章 Andrio Framework方面

  • 系统启动流程面试题解析
  • Binder面试题解析
  • Handler面试题解析
  • AMS面试题解析 在这里插入图片描述

第七章 企业常见174道面试题

  • SD卡
  • Android的数据存储方式
  • Broadcast Receiver
  • sp频繁操作会有什么后果?sp能存多少数据?
  • dvm与jvm的区别
  • ART
  • Activity的生命周期
  • Application能不能启动Activity
  • .... 在这里插入图片描述

详细关注公众号:Android老皮
还能解锁  《Android十大板块文档》 ,让学习更贴近未来实战。已形成PDF版

内容如下

1.Android车载应用开发系统学习指南(附项目实战)
2.Android Framework学习指南,助力成为系统级开发高手
3.2023最新Android中高级面试题汇总+解析,告别零offer
4.企业级Android音视频开发学习路线+项目实战(附源码)
5.Android Jetpack从入门到精通,构建高质量UI界面
6.Flutter技术解析与实战,跨平台首要之选
7.Kotlin从入门到实战,全方面提升架构基础
8.高级Android插件化与组件化(含实战教程和源码)
9.Android 性能优化实战+360°全方面性能调优
10.Android零基础入门到精通,高手进阶之路

最后

最重要的是,持续学习和提升自己的能力。程序员面试是一个不断进步的过程,每一次经历都会让你更加适应和成熟。祝你面试顺利!