【Android 开发】金九银十斩获offer秘籍:简历优化+Android大厂面试真题

270 阅读9分钟

前言

面试是一场没有硝烟的战争,这句话看有点危言耸听,但是在面试中考验的确无处不在。金九银十已经开始一个星期了,在面试或准备面试的小伙伴如果你在面试中对面试官所问的问题感到有困难时,那说明是我们的基础功没打好,或者是对面试题了解的还不够多。如果是连面试邀约都没有的小伙伴,咱们可能在简历上就出现问题了。

下面就给大家几点关于写简历的小建议,希望能够对大家有帮助。

简历

  1. 简历的长度一到两页最合适。 一般我推荐两页。若页数太多就要思考下简历是不是没有突出重点,是否按照前面说的只展示出自己最擅长的技艺。

  2. 不要在简历中写之前的薪资和期望薪水。 写期望薪水有百害而无一利。首先,假如面试官发现你的期望薪水比他的还高,那面试官可能就会用更高的要求来面试你,或者由于这个职位给不到这么高的期望薪水,而导致起初简历筛选就没通过。其次,薪水的计算很复杂,期望薪水是税前还是税后呢?是否包含年终奖呢?是否包含其他个人所得奖金呢?所以我建议还是根据面试状况最后再谈期望薪水。

  3. 不要频繁跳槽。 若求职者每年换一次工作,面试官就会认为他的职业规划想不清楚,并且忠诚度偏低,招进来后可能很快又会跳槽,技术积累也不够。其实,这样的简历在起初也很难通过筛选的。

  4. 慎用精通这样的形容词。 形容技术能力可以用“使用、掌握、熟练和精通”,很多求职者的简历上写自己“精通Java”,其实一部分求职者只是用过JDK,连源码都没看过,这种仅仅停留在使用阶段,如果写了“精通”,那面试官肯定会问JDK源码和实现原理等问题,若回答不出来很可能会直接导致面试的失败。精通Java是件非常难的事情,但是Java里有很多小的知识点,比如垃圾回收、类加载、多线程和网络编程等,你可以选择某个知识点深入学习,在这些知识点上写“精通”,比如“精通类加载,并使用类加载技术开发了一个模块化框架”。

  5. 找一个好的简历模板。 这能突出你做事情的专业度。建议简历排版简洁,用统一的字体,内容统一字体大小,每一段前面空两格,段与段之间空一行。

【简历模板也给大家准备好了,下滑到文末可以免费领取!!!】

在这里插入图片描述

面试题

对面试题了解不够多的小伙伴,这里小编给准备了一份《Android面试题汇总》,此份面试题总共分为三十二个模块,分别是:「Java 基础、集合、多线程、虚拟机、反射、泛型、并发编程、Android四大组件、异步任务和消息机制、UI绘制、性能调优、SDN、第三方框架、设计模式、Kotlin、计算机网络、系统启动流程、Binder、Handler、AMS、Dart、Flutter、算法和数据结构、NDK、H.264、H.265.音频编解码、FFmpeg、OpenMax、OpenCV、OpenGL ES」,如下图所示: 在这里插入图片描述

面试题展示

Java方面

Java基础部分

  • 抽象类与接口的区别?
  • 分别讲讲 final,static,synchronized
  • 请简述一下String、StringBuffer和
  • “equals”与“==”、“hashCode”的区别和使用场景?
  • Java 中深拷贝与浅拷贝的区别?
  • 谈谈Error和Exception的区别?
  • 什么是反射机制?反射机制的应用场景有哪些?
  • 谈谈如何重写equals()方法?为什么还要重写hashCode()?
  • 谈谈你对Java泛型中类型擦除的理解,并说说其局限性? -String为什么要设计成不可变的?
  • 说说你对Java注解的理解?

Java集合

  • 谈谈List,Set,Map的区别?
  • 谈谈ArrayList和LinkedList的区别?
  • 请说一下HashMap与HashTable的区别
  • 谈一谈ArrayList的扩容机制?
  • HashMap 的实现原理?
  • 请简述 LinkedHashMap 的工作原理和使用方式?
  • 谈谈对于ConcurrentHashMap的理解?

Java多线程

  • Java 中使用多线程的方式有哪些?
  • 说一下线程的几种状态?
  • 如何实现多线程中的同步?
  • 谈谈线程死锁,如何有效的避免线程死锁?
  • 谈谈线程阻塞的原因?
  • 请谈谈 Thread 中 run() 与 start() 的区别?
  • synchronized和volatile关键字的区别?
  • 如何保证线程安全?
  • 谈谈ThreadLocal用法和原理?
  • java线程中notify 和 notifyAll有什么区别?
  • 什么是线程池?如何创建一个线程池?
  • 谈一谈java线程常见的几种锁?
  • 谈一谈线程sleep()和wait()的区别?

Java虚拟机

  • 谈一谈JAVA垃圾回收机制?
  • 回答一下什么是强、软、弱、虚引用以及它们之间的区别?
  • 简述JVM中类的加载机制与加载过程?
  • JVM、Dalvik、ART三者的原理和区别?
  • 请谈谈Java的内存回收机制?
  • JMM是什么?它存在哪些问题?该如何解决?

在这里插入图片描述

Android方面

四大组件

  • Activity 与 Fragment 之间常见的几种通信方式?
  • LaunchMode 的应用场景?
  • 对于 Context,你了解多少?
  • IntentFilter是什么?有哪些使用场景?
  • 谈一谈startService和bindService的区别,生命周期以及使用场景?
  • Service如何进行保活?
  • 简单介绍下ContentProvider是如何实现数据共享的?
  • 说下切换横竖屏时Activity的生命周期?
  • Intent传输数据的大小有限制吗?如何解决?

Android 异步任务和消息机制

  • HandlerThread 的使用场景和用法?
  • IntentService 的应用场景和使用姿势?
  • AsyncTask的优点和缺点?
  • 谈谈你对 Activity.runOnUiThread 的理解?
  • 子线程能否更新UI?为什么?
  • 谈谈 Handler 机制和原理?
  • 为什么在子线程中创建Handler会抛异常?
  • Handler中有Loop死循环,为什么没有阻塞主线程,原理是什么?

数据结构

  • 什么是冒泡排序?如何优化?
  • 请用 Java 实现一个简单的单链表?
  • 如何反转一个单链表?
  • 谈谈你对时间复杂度和空间复杂度的理解?
  • 谈一谈如何判断一个链表成环?
  • 什么是红黑树?为什么要用红黑树?
  • 什么是快速排序?如何优化?
  • 说说循环队列?
  • 如何判断单链表交叉

在这里插入图片描述

Android Framework

Binder

  • Binder有什么优势
  • Binder是如何做到一次拷贝的
  • MMAP的内存映射原理了解吗
  • Binder机制是如何跨进程的
  • 说说四大组件的通信机制
  • 为什么Intent不能传递大数据

Handler

  • HandlerThread是什么?为什么它会存在?
  • 简述下 Handler 机制的总体原理?
  • Looper 存在哪?如何可以保证线程独有?
  • 如何理解 ThreadLocal 的作用?
  • 主线程 Main Looper 和一般 Looper 的异同?
  • Handler 或者说 Looper 如何切换线程?
  • Looper 的 loop() 死循环为什么不卡死?
  • Looper 的等待是如何能够准确唤醒的?
  • Message 如何获取?为什么这么设计?

AMS

  • ActivityManagerService是什么?什么时候初始化的?有什么作用?
  • ActivityThread是什么?ApplicationThread是什么?他们的区别
  • Instrumentation是什么?和ActivityThread是什么关系?
  • ActivityManagerService和zygote进程通信是如何实现的。
  • ActivityRecord、TaskRecord、ActivityStack,Activi
  • ActivityManager、ActivityManagerService、Activit
  • 手写实现简化版AMS

在这里插入图片描述

算法方面

  • 如何运⽤⼆分查找算法
  • 如何⾼效解决接⾬⽔问题
  • ⼆分查找⾼效判定⼦序列
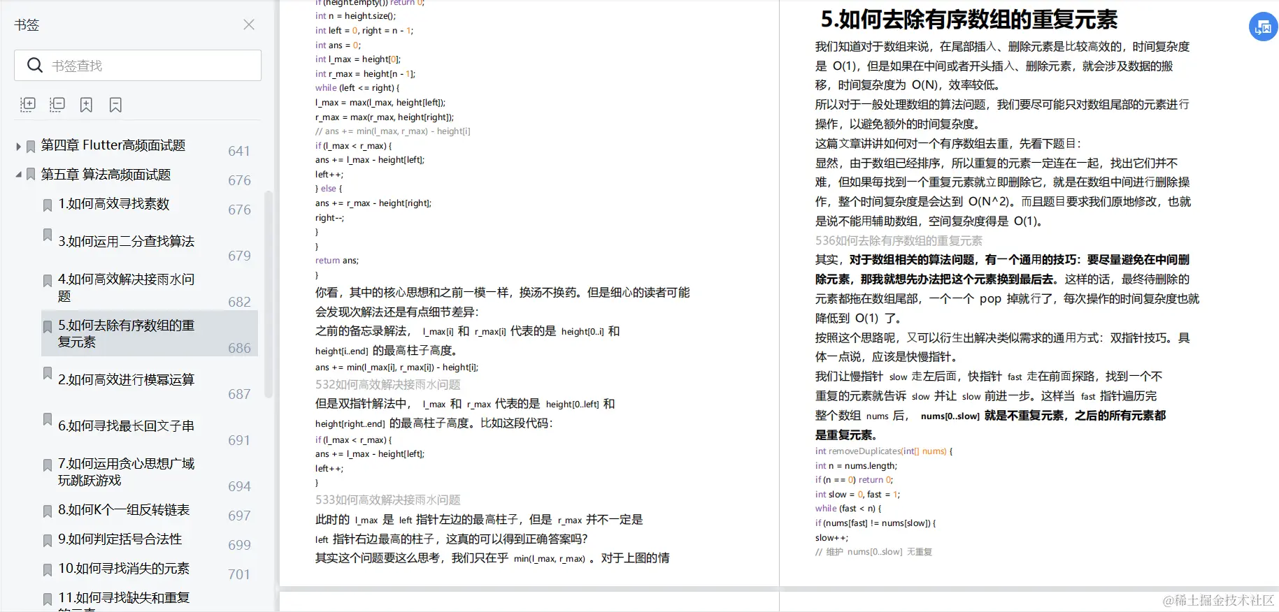
  • 如何去除有序数组的重复元素
  • 如何寻找最⻓回⽂⼦串
  • 如何⾼效进⾏模幂运算
  • 如何运用贪心思想广域玩跳跃游戏
  • 如何⾼效判断回⽂链表
  • 如何在无线序列中随机抽取元素
  • 如何判定括号合法性
  • 如何寻找缺失和重复的元素
  • 请说一说HashMap,SparseArrary原理,SparseArrary相比HashMap的优点、ConcurrentHashMap如何实现线程安全?
  • 请说一说HashMap原理,存取过程,为什么用红黑树,红黑树与完全二叉树对比,HashTab、concurrentHashMap,concurrent包里有啥?
  • 请说一说hashmap put()底层原理,发生冲突时,如何去添加(顺着链表去遍历,挨个比较key值是否一致,如果一致,就覆盖替换,不一致遍历结束后,插入该位置) ?

在这里插入图片描述

Kotlin方面

  • 请简述一下什么是 Kotlin?它有哪些特性?
  • Kotlin中实现单例的几种常见方式?
  • 在Kotlin中,什么是内联函数?有什么作用?
  • 请谈谈Kotlin中的Coroutines,它与线程有什么区别?有哪些优点?
  • 说说Kotlin中的Any与Java中的Object 有何异同?
  • Kotlin中的数据类型有隐式转换吗?为什么?
  • Kotlin中集合遍历有哪几种方式
  • Kotlin内置标准函数let的原理是什么?
  • Kotlin语言的run高阶函数的原理是什么?

音视频方面

  • 怎么做到直播秒开优化?
  • 数字图像滤波有哪些方法?
  • 图像可以提取的特征有哪些?
  • FFMPEG:图片如何合成视频
  • 常见的音视频格式有哪些?
  • 请叙述MPEG视频基本码流结构?
  • 说一说ffffmpeg的数据结构?
  • 如何降低延迟?如何保证流畅性?如何解决卡顿?解决网络抖动?
  • 平时说的软解和硬解,具体是什么?

在这里插入图片描述

Flutter方面

  • Dart 语言的特性?
  • Dart 多任务如何并行的?
  • dart是值传递还是引用传递?
  • Flutter 特性有哪些?
  • Widget 和 element 和 RenderObject 之间的关系?
  • 使用mixins的条件是什么?
  • Stream 两种订阅模式?
  • Flutter中的Widget、State、Context 的核心概念?是为了解决什么问题?
  • 说一下Hot Reload,Hot Restart,热更新三者的区别和原理
  • Flutter 如何与 Android iOS 通信?
  • 说一下什么是状态管理,为什么需要它?

在这里插入图片描述

详细关注公众号:Android老皮
还能解锁  《Android十大板块文档》 ,让学习更贴近未来实战。已形成PDF版

内容如下

1.Android车载应用开发系统学习指南(附项目实战)
2.Android Framework学习指南,助力成为系统级开发高手
3.2023最新Android中高级面试题汇总+解析,告别零offer
4.企业级Android音视频开发学习路线+项目实战(附源码)
5.Android Jetpack从入门到精通,构建高质量UI界面
6.Flutter技术解析与实战,跨平台首要之选
7.Kotlin从入门到实战,全方面提升架构基础
8.高级Android插件化与组件化(含实战教程和源码)
9.Android 性能优化实战+360°全方面性能调优
10.Android零基础入门到精通,高手进阶之路