Spring Bean

94 阅读3分钟

Spring的后处理器

Spring的后处理器是Spring对外开发的重要扩展点,允许我们介入到Bean的整个实例化流程中来,以达到动态注册

  • BeanDefinition,动态修改BeanDefinition,以及动态修改Bean的作用。Spring主要有两种后处理器:
  • BeanFactoryPostProcessor:Bean工厂后处理器,在BeanDefinitionMap填充完毕,Bean实例化之前执行;
  • BeanPostProcessor:Bean后处理器,一般在Bean实例化之后,填充到单例池singletonObjects之前执行

Spring Bean生命周期

Spring Bean的生命周期是从 Bean 实例化之后,即通过反射创建出对象之后,到Bean成为一个完整对象,最终存储 到单例池中,这个过程被称为Spring Bean的生命周期。Spring Bean的生命周期大体上分为三个阶段:

  • Bean的实例化阶段:Spring框架会取出BeanDefinition的信息进行判断当前Bean的范围是否是singleton的,是否不是延迟加载的,是否不是FactoryBean等,最终将一个普通的singleton的Bean通过反射进行实例化;
  • Bean的初始化阶段:Bean创建之后还仅仅是个"半成品",还需要对Bean实例的属性进行填充、执行一些Aware接口方法、执行BeanPostProcessor方法、执行InitializingBean接口的初始化方法、执行自定义初始化init方法等。该阶段是Spring最具技术含量和复杂度的阶段,Aop增强功能,后面要学习的Spring的注解功能等、spring高频面试题Bean的循环引用问题都是在这个阶段体现的;
  • Bean的完成阶段:经过初始化阶段,Bean就成为了一个完整的Spring Bean,被存储到单例池singletonObjects中去了,即完成了Spring Bean的整个生命周期

###循环引用 Bean实例属性填充 Spring提供了三级缓存存储 完整Bean实例 和 半成品Bean实例 ,用于解决循环引用问题 在DefaultListableBeanFactory的上四级父类DefaultSingletonBeanRegistry中提供如下三个Map:

    public class DefaultSingletonBeanRegistry ... {
    //1、最终存储单例Bean成品的容器,即实例化和初始化都完成的Bean,称之为"一级缓存"
    Map<String, Object> singletonObjects = new ConcurrentHashMap(256);
    //2、早期Bean单例池,缓存半成品对象,且当前对象已经被其他对象引用了,称之为"二级缓存"
    Map<String, Object> earlySingletonObjects = new ConcurrentHashMap(16);
    //3、单例Bean的工厂池,缓存半成品对象,对象未被引用,使用时在通过工厂创建Bean,称之为"三级缓存"
    Map<String, ObjectFactory<?>> singletonFactories = new HashMap(16);
    }

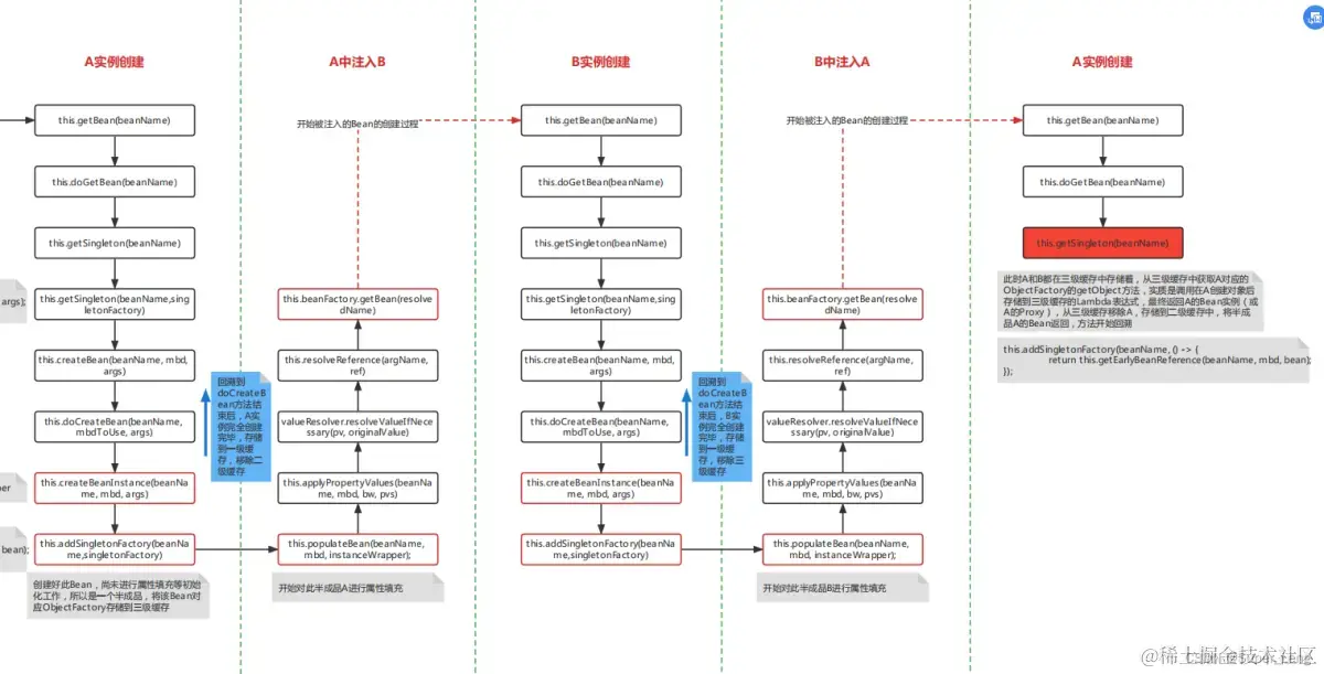
UserService和UserDao循环依赖的过程结合上述三级缓存描述一下

  • UserService 实例化对象,但尚未初始化,将UserService存储到三级缓存;
  • UserService 属性注入,需要UserDao,从缓存中获取,没有UserDao;
  • UserDao实例化对象,但尚未初始化,将UserDao存储到到三级缓存;
  • UserDao属性注入,需要UserService,从三级缓存获取UserService,UserService从三级缓存移入二级缓存;
  • UserDao执行其他生命周期过程,最终成为一个完成Bean,存储到一级缓存,删除二三级缓存;
  • UserService 注入UserDao;
  • UserService执行其他生命周期过程,最终成为一个完成Bean,存储到一级缓存,删除二三级缓存。

代码验证后,分析出UserService与UserDao实例化与初始化的顺序如下: 1690958264365.jpg

1690961302300.jpg

1690961845484.jpg

1690961863725.jpg

1690961909669.jpg

image.png

image.png

image.png

image.png